标题
更多

关于我们



武汉爱基百客生物科技有限公司(简称爱基百客),位于武汉高农生物园,办公面积逾3000平方米,是一家专注于表观组学、单细胞时空组学和高通量测序分析服务的新型生物科技企业。


公司旨在为客户提供专业的科研服务,运营至今合作的科研客户近千家,涵盖国内知名科研院所、高校以及相关生物企业,运营至今销售额超1亿元,科研成果曾多次在Science、Cancer Cell、Plant Cell、Nature Communications、J HEMATOL ONCOL等国际高水平学术期刊发表,受到了客户广泛好评,是国内成长最迅速的多组学科研服务企业之一。

加入我们

NEWS

新闻资讯

详细内容

文献分享 | 染色质可及性分析表明 TFAP2A 促进肺癌细胞对安罗替尼的获得性耐药中的血管生成

题目:Chromatin accessibility analysis reveals that TFAP2A promotes angiogenesis in acquired resistance to anlotinib in lung cancer cells

期刊:Acta Pharmacologica Sinica

研究方向:非小细胞肺癌(NSCLC)细胞在耐药中的血管生成

主要研究材料:NCI-H1975 和耐安罗替尼 NCI-H1975 细胞

研究思路:

图片


主要研究内容:

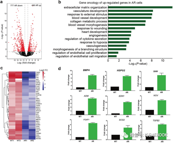
1、NCI-H1975 和耐安罗替尼 NCI-H1975 细胞的转录组分析,RNA-seq显示AR细胞中血管生成相关基因表达上调。

图片

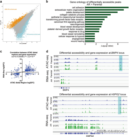
2、NCI-H1975 和耐安罗替尼 NCI-H1975 细胞的染色质开放性分析,转录因子分析,以及和转录组联合分析,发现TFAP2A可能与安罗替尼耐药有关,并进行了TCGA 队列NSCLC 患者的生存分析。

图片


图片


3、为了揭示TFAP2A在安罗替尼耐药中的潜在作用,作者构建了TFAP2A敲低细胞系,通过伤口愈合试验、管形成测定评估了TFAP2A的促血管生成作用。

图片


4、随后作者对AR细胞系和TFAP2A敲低细胞系进行了RNA-seq,结合ATAC-seq的开放性区域鉴定了TFAP2A的靶标基因,并进行了ChIP-qPCR的验证。

图片


文章总结:

作者通过ATAC-seq+RNA-seq以及验证实验发现了TF TFAP2A能够通过调节BMP4的表达在安罗替尼耐药中起重要作用。


         询服务热线


027-65522558


(市场部

18971172815


(行政部





联系我


Q Q: 270105245   1511879086   465436937           

邮箱: support@igenebook.com

地址:武汉市东湖高新区高新大道888号高农生物二期3A栋

网址: www.igenebook.com


公司主要提供表观组学技术服务、NGS测序服务、单细胞测序服务

欢迎咨询!鄂ICP备17016573号-2   技术支持:武汉网站建设

关注我们

二维码

公众号二维码



二维码
客服中心
联系方式
027-65522558
- 线上客服
微信 一对一业务咨询
seo seo