标题
更多

关于我们



武汉爱基百客生物科技有限公司(简称爱基百客),位于武汉高农生物园,办公面积逾3000平方米,是一家专业提供单细胞与空间组学测序分析、表观组学科研服务和高通量测序分析的新型生物科技服务企业。

公司旨在为客户提供最专业的科研服务,运营至今合作的科研客户近千家,涵盖国内知名科研院所、高校以及相关生物企业,运营至今销售额超1亿元,科研成果曾多次在Science、Cancer Cell、Plant Cell、Nature Communications、J HEMATOL ONCOL等国际高水平学术期刊发表,受到了客户广泛好评,是国内成长最迅速的高通量测序科研服务企业之一。

加入我们

NEWS

新闻资讯

详细内容

ChIP专题 | ChIP-seq测序量要求及数据分析

ChIP实验建库完成,就需要进行测序了,那么测序选择什么策略及平台可以根据实际情况进行选择,这里我们就不再进行赘述。

建库后,测序量的要求是怎么评估的呢?

是越多越好?钱多的可以考虑啊,大部分基于经费考量,我们测够数据量就行,至于最低标准,我们来看看ENCODE上怎么说。

目前ENCODE计划上,已经公布了很多人、的ChIP-seq数据,大家也可以进行参考ENCODE,也明确给出了测序建议


对于组蛋白修饰,ENCODE上如是说

图片

意思就是:窄峰模式最少有20 M有效片段,宽峰模式最少有45 M有效片段H3K9me3最少45 M有效片段。

至于哪些组蛋白修饰是宽峰模式,哪些是窄峰模式,见下表:

图片



对于转录因子,ENCODE上如是说

图片


所以,我们测序测到20 M有效片段就够了。

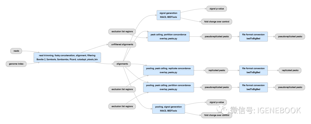
至于ChIP-seq的生信分析流程,见下图:

图片


ChIP-seq实验中,做不做IgG呢?

我们的客户也经常说要做IgG,当然,可能是ENCODE上这么写了Each ChIP-seq experiment should have a corresponding input or IgG control experiment with matching run type, read length, and replicate structure。但是大家看清楚,选择input或者IgG通常,我们比较建议做input,因为input在实验过程中,因为一些重复序列或者其他原因,造成有些样本input也会有peak峰,这个时候是需要对样本IP后的序列进行分析时去除input的干扰。这个相信大家都能够明白和理解。

那么做IgG的意义呢?理论来说,应该需要做IgG来去除抗体本身结合DNA序列产生的非特异富集。但是这个抗体自身产生的非特异富集是可以通过实验手段进行干预去除所以爱基百客的IgG富集纯化的DNA浓度会特别特别低,建库几乎会失败。就表明IgG几乎不存在背景干扰,所以我们不建议做IgG富集(当然,如果要做的是ChIP-qPCR的话,IgG是一定要做的)


         询服务热线


027-65522558


(市场部

18971172815


(行政部





联系我


Q Q: 270105245   1511879086   465436937           

邮箱: support@igenebook.com

地址:武汉市东湖高新区高新大道888号高农生物二期3A栋

网址: www.igenebook.com


公司主要提供表观组学技术服务、NGS测序服务、单细胞测序服务

欢迎咨询!鄂ICP备17016573号-2   技术支持:武汉网站建设

关注我们

二维码

公众号二维码



客服中心
联系方式
027-65522558
- 线上客服
微信 一对一业务咨询
seo seo