NEWS
新闻资讯
|
Sci Adv项目文章|ChIP-seq助力解析巨噬细胞关键调节因子AhR在黑色素瘤的进展和免疫治疗的耐药性作用
华中科技大学同济医学院附属协和医院陶娟教授团队在《Science Advance》发表题为MerTK+ macrophages promote melanoma progression and immunotherapy resistance through AhR-ALKAL1 activation的文章,本文利用了单细胞RNA测序(scRNA-seq)、染色质免疫沉淀测序(ChIP-seq)、流式细胞术、免疫组化染色、实时定量PCR(RT-qPCR)、Western blot等技术,探究发现AhR(芳香烃受体)在MerTK+(原癌基因酪氨酸激酶)巨噬细胞中与黑色素瘤进展和免疫治疗耐药性相关机制。同时在动物模型中制备相关纳米胶束,可作为潜在的黑色素瘤治疗策略。爱基百客为该研究提供ChIP-seq的技术支持。 黑色素瘤是最常见的皮肤原发性恶性肿瘤,在全球范围内生存率很低。虽然癌症免疫疗法在过去十年间取得了重大突破,但其有效性可能受到免疫抑制肿瘤微环境(TME)的极大限制。为了克服免疫耐受性,免疫抑制机制成为近期研究的焦点,在已鉴定的TME中肿瘤相关巨噬细胞(TAM)成为恶性癌症中免疫治疗的新的新兴靶点。然而,巨噬细胞亚群的功能表型及其潜在机制尚未完全了解。本文通过单细胞RNA测序(scRNA-seq)分析比较MerTK-和MerTK+巨噬细胞中的基因表达差异,找出可能影响MerTK介导的吞噬作用的关键基因。通过火山图和小提琴图分析AhR在不同类型巨噬细胞中的表达差异,并在黑色素瘤患者的肿瘤组织中通过免疫组化染色验证AhR的表达。通过ChIP测序(ChIP-seq)分析AhR在巨噬细胞中的直接靶基因,并研究AhR如何影响这些靶基因的染色质占据情况。通过ChIP-qPCR分析确认ALKAL1是AhR的直接靶基因,并研究AhR介导的ALKAL1转录如何促进MerTK的激活和表达。CH223191(一种AhR激动剂)对MerTK表达和激活的影响,以及其对肿瘤微环境中巨噬细胞和T细胞功能的影响。继而开发了一种纳米胶束(MMic)药物递送系统,用于高效靶向巨噬细胞,并评估了其生物相容性和体内分布。
1. TME中MerTK+巨噬细胞的浓度与黑素瘤分期和免疫治疗反应密切相关 黑素瘤患者病例中的大多数对免疫疗法仅显示出有限的临床效果,TAM是免疫抑制性TME的主要成分,通常与不良预后和对治疗(包括免疫疗法)的抗性相关。考虑到骨髓细胞的表型异质性,作者首先对三名黑色素瘤患者肿瘤中的骨髓亚群进行了单细胞RNA测序(scRNA-测序)。对从这些肿瘤组织中分离的单个CD45+免疫细胞进行转录组分析,肿瘤浸润性免疫细胞(TII)包括CD4+ T细胞、CD8+T细胞、调节性T细胞、B细胞、树突细胞、单核细胞和巨噬细胞(图1A)。选择不同genemarker将单核细胞和巨噬细胞进一步分层为三个亚组(图1,B和C)。与单核细胞相比,巨噬细胞最显著的特征在于MerTK和CD163的丰富表达。MerTK在Mac c2亚群中高度表达,但在Mac c1亚群和单核细胞中表达较少(图1D)。功能富集分析表明,Mac c1亚群(以下称为MerTK-巨噬细胞)富集了主要在抗原加工和呈递。相反,Mac c2亚群主要在巨噬细胞吞噬作用中起作用(下文称为MerTK+巨噬细胞;图1 E)。MerTK+巨噬细胞中MerTK的表达与CD163呈正相关(图1F)。此外,发现MerTK表达与来自TCGA数据库中皮肤黑色素瘤(SKCM)数据集以及来自接受抗PD-L1治疗的患者群组的黑色素瘤中的CD163正相关(图1,G和H)。在黑素瘤患者组织进行免疫荧光共染色(MerTK和CD163)表明,从肿瘤临床病理学I期到IV期,肿瘤组织中MerTK+巨噬细胞逐渐增加(图1,I和J)。此外,与在用抗PD-PDK 1单克隆抗体治疗的黑素瘤患者中,无应答者在其肿瘤组织中表达更高频率的MerTK+巨噬细胞(图1,K和L)。作者对健康人和黑素瘤患者血清水平中MerTK进行比较发现,与健康对照相比,MerTK表达在原发性黑素瘤中增加,并且在转移性黑素瘤中进一步升高。此外,MerTK表达水平与包括黑色素瘤、乳腺癌、肝细胞癌、胃腺癌和肾上腺皮质癌的多个癌症患者队列中的患者总生存期(OS)呈负相关(图1 M)。总之,目前的数据表明,MerTK+巨噬细胞的浓度与肿瘤恶性程度和免疫治疗耐药性密切相关,表明它们在肿瘤免疫抑制微环境中起着至关重要的作用。
图1.TME中MerTK+巨噬细胞与黑色素瘤的分期和免疫治疗反应相关性 2. MerTK+巨噬细胞促进肿瘤生长 为探究MerTK+巨噬细胞是否有助于肿瘤进展,作者通过给予Clophosome脂质体最初耗尽小鼠的巨噬细胞。并随后过继转移MerTK+巨噬细胞至成瘤小鼠中(图2A)。流式分析还确认Clophosome脂质体注射后6天TAM数量的减少(图2B)。免疫荧光进一步证实了Clophosome脂质体处理后的TAM消耗(图2C)。接着作者通过标记细胞分选(FACS)从肿瘤单细胞悬液中分离MerTK+巨噬细胞(鉴定为CD45 +F4/80+ CD 11b+MerTK+细胞)。研究研究发现Clophosome脂质体对巨噬细胞的消耗成功地抑制了肿瘤生长。将MerTK+巨噬细胞过继转移到受体小鼠中恢复了肿瘤生长,而MerTK−巨噬细胞不促进肿瘤生长(图2,D~F)。值得注意的是,去除巨噬细胞后进行MerTK+巨噬细胞过继转移导致肿瘤生长显著增加,甚至超过小鼠中的正常水平(图2,D~F)。与MerTK−巨噬细胞相比,纯化的分选的MerTK+巨噬细胞表达更高的PD-IL1(图2G)。此外,研究观察到MerTK+巨噬细胞过继转移组中CD8+T细胞的百分比降低,随之IFN-γ+和TNF-α+的CD4+和CD8+T细胞的百分比降低(图2,H和I)。在MerTK+巨噬细胞过继转移组中也观察到更高水平的免疫检查点PD-1表达(图2 J)。这些数据共同表明MerTK+巨噬细胞通过损害T细胞功能加剧肿瘤进展。
图2 MerTK+巨噬细胞促进肿瘤生长 3. AhR在MerTK+巨噬细胞中高度表达并促进MerTK介导的吞噬作用 scRNA结果中MerTK−和MerTK+巨噬细胞之间差异表达的基因火山图显示MerTK−巨噬细胞表现出补体基因C1 qa和C1 qb、抗原呈递相关基因B2 m以及细胞信号级联相关基因Cd 63和Timp 1的高表达;在MerTK+巨噬细胞中检测到吞噬细胞相关基因MerTK、Cd 163、Mrc 1和Fcgr 2a,趋化因子相关基因Ccl 3、Ccl 3l 1、Ccl 4和Ccl 4l 2,以及环境传感器相关基因AhR的高表达(图3A)。也证实了MerTK+巨噬细胞中AhR的表达显著增高(图3B)。通过多重免疫荧光染色检测CD163、AhR和MerTK在黑素瘤中的共定位。肿瘤组织中CD163+AhR+MerTK+巨噬细胞的定量从肿瘤临床病理阶段I至IV逐渐增加(图3,C和D)。此外,在接受抗PD-1单克隆抗体治疗的黑色素瘤患者中,在无应答者中观察到了较高水平的CD163+AhR+MerTK+巨噬细胞(图3,E和F)。 鉴于在MerTK+巨噬细胞中检测到AhR的高表达,为进一步研究了AhR是否可以调节MerTK介导的吞噬作用,作者在体外培养了骨髓巨噬细胞(BMDMs),并将巨噬细胞极化为免疫抑制M2表型。将AhR激动剂(犬尿氨酸(Kyn))或拮抗剂(CH22319)处理的M2巨噬细胞进行RNA-seq分析探究AhR调控基因。结果表明AhR调节基因的显著富集在吞噬作用途径(图3G)。接下来,在体外吞噬模型中,使用与PKH26-标记的凋亡胸腺细胞或pHrodo生物颗粒共培养的BMDM,探索了巨噬细胞中AhR的功能。随着共孵育时间从30分钟延长到180分钟,CH223191基本上抑制了BMDM对凋亡胸腺细胞和pHrodo生物颗粒的吞噬;相反,Kyn可提高吞噬效率(图3,H和I)。因此,AhR的功能是促进巨噬细胞的吞噬作用。 为进一步研究了AhR是否具有促进MerTK介导的巨噬细胞吞噬作用的功能。在IL-4诱导的M2巨噬细胞中,MerTK在mRNA和蛋白水平上的表达均上调。CH223191降低了IL-4诱导的M2巨噬细胞中MerTK的表达,而Kyn则增强了MerTK的表达(图3 J)。先前的研究表明,MerTK磷酸化是MerTK介导的吞噬作用所必需的,因此作者对MerTK的磷酸化进行WB检测,发现CH 223191降低了IL-4诱导的M2巨噬细胞中MerTK的磷酸化水平,而Kyn升高了MerTK的磷酸化水平(图3 K)。总之,这些数据表明AhR在MerTK磷酸化和活化中发挥重要作用,以促进MerTK-介导的巨噬细胞吞噬作用,从而清除凋亡细胞。
图3 AhR在MerTK+巨噬细胞中高表达,并促进MerTK介导的吞噬作用 4. AhR介导的ALKAL 1转录促进MerTK活化和表达 为了进一步探讨AhR调节MerTK磷酸化和表达的潜在分子机制,作者使用染色质免疫沉淀(ChIP-seq)在BMDM中检测了AhR所结合调控的下游靶基因。对应结合peak在整个基因组中分布见图4A,在直接AhR靶点中,作者选择了ALKAL1基因,一种间变性淋巴瘤激酶的活化配体(ALK;图4 B)。MerTK和ALK属于同一受体酪氨酸激酶(RTK)家族。使用Homer进行motif分析见图4C。之后,利用ChIP-qPCR针对ALKAL 1的特异性富集区域进行了验证(图4D)。ALKAL1在IL-4诱导的M2巨噬细胞中表达在CH223191处理后减少,而Kyn处理好后增加(图4 E)。通过多重免疫荧光染色结果显示CD163、ALKAL1和MerTK的空间分布在黑素瘤样品中共定位(图4F)。此外,黑素瘤的患者的肿瘤组织中,ALKAL1表达从肿瘤临床病理学阶段I至阶段IV逐渐增加(图4G)。与对抗PD-1有反应的黑素瘤患者相比,无反应者在肿瘤组织中ALKAL1表达更高(图4 H)。临床数据表明,在广泛的肿瘤(包括黑素瘤)中,高ALKAL 1表达与患者存活率差之间存在相关性(图4 I)。 为研究MerTK是否是ALKAL1的应答基因,作者在BMDM沉默ALKAL1。ALKAL1敲低的IL-4诱导的M2巨噬细胞中,MerTK的磷酸化和表达均受到抑制。此外,CH223191与siALKAL1组合可进一步抑制M2巨噬细胞中MerTK的磷酸化和表达,而Kyn增加这些水平,由此可推断 AhR-SiALKAL1信号传导可调节MerTK活化(图4J)。ALKAL1蛋白在IL-4刺激后促进MerTK的活化和磷酸化,而CH223191与ALKAL1蛋白的组合极大地削弱了这种增强,且与小鼠巨噬细胞中观察到的相似(图4K)。这些数据表明,ALKAL 1是AhR的靶基因,AhR-ALKAL 1信号传导调节MerTK的活化。
图4 AhR介导的ALKAL1转录促进MerTK的激活和表达 5. AhR-ALKAL 1信号促进MerTK+巨噬细胞极化为免疫抑制表型 作者对AhR-ALKAL1信号对巨噬细胞极化的影响进行了全面探究。首先在稳定表达siALKAL1并进行CH223191刺激的IL-4刺激的巨噬细胞中检测到了免疫抑制标记物的表达。研究结果表明,CH223191或ALKAL1沉默在IL-4刺激下协同抑制了Arg1、Fizz1和PD-L1的mRNA表达(图5A)。流式细胞术分析显示CD206+和Fizz1+巨噬细胞的频率出现降低(图5B)。这些结果表明在IL-4刺激的巨噬细胞中CH223191/siALKAL1的组合与单独处理相比Arg1蛋白表达显著下降(图5C)。之后作者将CH223191处理的M2巨噬细胞与脾脏细胞共培养探究对CD8+T细胞的抑制作用(图5D),结果观察到这些巨噬细胞显示出对CD8+T细胞的抑制效果受损。通过抗CD3/CD28刺激后,CD8+T细胞的增殖受到抑制,CD44激活标志物的表达增加,以及IFN-γ、TNF-α等基因在CD8+T细胞中的表达增强(图5,E~G)。总的来说,结果表明AhR-ALKAL1信号促进巨噬细胞极化为免疫抑制性表型,并同时抑制M1极化,从而抑制T细胞抗肿瘤免疫。
图5 AhR-ALKAL1信号通路促进MerTK+巨噬细胞向免疫抑制表型极化 6. 特异性击倒巨噬细胞中的AhR会减弱MerTK+巨噬细胞的促癌效应。 为了探究AhR敲除是否可以减缓MerTK+巨噬细胞的促肿瘤发生作用,作者通过将Lyz 2cre/+与AhRfl/fl小鼠杂交(Lyz 2cre/+Ahrfl/fl),以巨噬细胞组织特异性方式缺失AhR(图6A)。这种巨噬细胞特异性AhR敲除抑制ALKAL1和MerTK的表达,导致MerTK+巨噬细胞减少(图6,B和C)。类似于先前的过继转移模型,从荷瘤小鼠中分离MerTK-巨噬细胞或MerTK+巨噬细胞,并过继转移到新的Ahrfl/fl或Lyz2cre/+Ahrfl/fl受体小鼠中(图6D)。研究结果表明,MerTK+巨噬细胞过继转移到Ahrfl/fl和Lyz2cre/+Ahrfl/fl受体小鼠中促进肿瘤生长,而MerTK−巨噬细胞的存在并不影响小鼠中的肿瘤生长。与Ahrfl/fl小鼠相比,Lyz2cre/+Ahrfl/fl小鼠中的肿瘤尺寸较小(图6,E~G)。此外,作者研究了巨噬细胞的免疫抑制表型和TME内效应T细胞的百分比和功能。与MerTK-巨噬细胞相比,MerTK+巨噬细胞在Ahrfl/fl和Lyz2cre/+Ahrfl/fl小鼠中表达更高水平的PD-L1(图6 H)。与Ahrfl/fl小鼠相比,Lyz2cre/+Ahrfl/fl小鼠表现出更高比例的肿瘤浸润CD8+T细胞,并且CD4+和CD8+T细胞中IFN-γ和TNF-α的分泌增加(图6,I和J)。如所预期的,在Lyz2cre/+Ahrfl/fl小鼠的MerTK+巨噬细胞过继转移组中也观察到CD4+和CD8+T细胞上PD-L1表达水平降低(图6 K)。总的来说,这些结果表明巨噬细胞中AhR的特异性敲除诱导TME内的免疫活化,从而减弱MerTK+巨噬细胞的促肿瘤作用。 接下来,作者使用类器官培养物进一步研究了AhR诱导的TAM重编程是否也可以促进人黑素瘤模型中的T细胞抗肿瘤反应性(图6L)。作者在体外使用抗CD3/CD28和IL-2刺激来自健康供体的人外周血单核细胞(PBMC)以增加人CD8+T细胞。将A375人黑素瘤细胞、人CD8+T细胞和IL-4/IL-13极化的MDM以2:2:1的比例混合,并置于模拟TME的3D肿瘤类器官培养物中(图6L)。IL-4/IL-13极化的MDM有效抑制T细胞介导的A375肿瘤细胞的杀伤;这种免疫抑制作用在MDM极化期间经过CH223191处理后大大减轻(图6 M)。因此,与未经CH 223191-TNF-α处理的MDM共培养的人CD8+T细胞相比,处理后的MDM共培养的人CD8+T细胞显示T细胞活化增强,如CD69表达增加、CD8+T细胞中IFN-γ和TNF-α产生增加(图6,N和O)。总的来说,这些数据表明CH223191处理的人TAM重编程具有改善抗肿瘤T细胞应答的潜力。
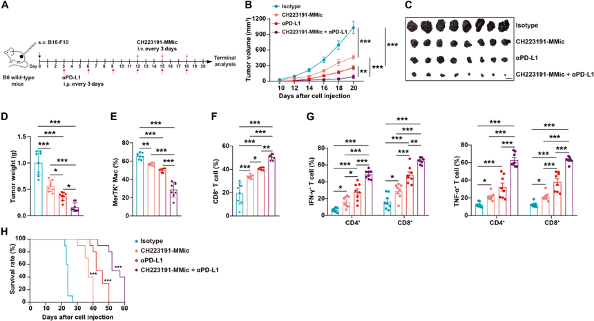
图6在巨噬细胞中特异性敲除AhR可减弱MerTK+巨噬细胞的促瘤作用 7. 通过AhR抑制靶向TAM防止肿瘤生长并增强PD-L1功效 在理论上AhR在调节MerTK介导的吞噬作用和免疫抑制性巨噬细胞的极化中起关键作用,从而促进肿瘤进展。为了评估作者之一发现是否可以用于癌症免疫治疗,作者开发了一种用于递送AhR拮抗剂CH223191的纳米载体,其使用通过CD206特异性靶向MerTK+巨噬细胞的甘露糖基化胶束(CH223191-BMMic)。 研究对CH223191-MMic配方进行了测试,并证实了其适用于生物医学应用。透射电子显微镜(TEM)以及动态光散射分析见(图7,A~C)。CH223191从胶束中的释放最初相对较快,由于胶束包衣的部分破坏,12小时后达到60%的累积释放。随后观察到随着孵育时间的延长进一步释放(图7 D)。共孵育6小时后,巨噬细胞对Cy3-标记的CH223191-MMic的有效摄取(图7 E)。对CH223191-MMic的生物相容性进行了评估,以确保其安全应用于生物医学目的。使用CCK-8对B16-F10细胞进行的细胞毒性研究表明CH 223191-MMic也未出现显著毒性,孵育24和48小时后,细胞活力仍保持在90%以上(图7 F)。荷瘤小鼠的实时荧光成像显示,早在注射后2小时,MMic就在肿瘤部位有效蓄积,24小时达到峰值强度。而在其他器官(包括心脏、肝脏、脾脏、肺和肾脏)中观察到有限的荧光,表明MMic主要在肿瘤部位蓄积,此后逐渐代谢(图7 G)。基于该信息,在后续实验中每3天给予MMic(图7 H)。这些结果共同表明了使用CH223191-MMic作为潜在黑色素瘤治疗方法安全性较高。 为了接下来评估CH 223191-MMic的治疗效果,作者建立了B16-CH22F10异种移植黑素瘤模型,并通过静脉内注射用盐水、游离CH223191、MMic或CH223191-MMic对其进行治疗。在第12、15和18天以0.5mg/kg的剂量使用CH223191(图7 H)。肿瘤大小测量用于评价治疗效果。CH223191-AMMC处理组在肿瘤体积和重量方面表现出显著的肿瘤抑制(图7,I~K)。为了深入了解CH223191-MMic的免疫机制,作者对TME内的多个细胞亚群进行分析,MerTK+巨噬细胞及其表达的PD-L1水平在CH223191-MMic组中降低(图7,L和M),这与之前的结论一致,即AhR调节MerTK+巨噬细胞的表达。这些结果表明,用CH223191-MMic靶向TAM增强了抗肿瘤免疫应答。存活曲线表明,瘤内注射CH223191- MMic组的50%的小鼠存活超过38天,这显著高于对照组的存活率(图7 Q)。
图7 .AhR靶向TAMs可抑制肿瘤生长 进一步评估了CH223191-MMic与PD-IL 1/PD-IL 1阻断疗法联合(图8A),作者在B16-BIF10异种移植黑色素瘤中,单独施用CH223191-MMic或PD-L1治疗以与对照组合比较显示出组合产生最强的效果(图8,B~D)。单独CH 223191-PD-MMic和PD-ILl阻断两者的处理降低了MerTK+巨噬细胞的比例;然而,在组合处理组中,巨噬细胞的免疫抑制表型较少(图8 E)。此外,组合的CH223191-MMic和PD-L1阻断处理导致活化的CD8+T细胞的浸润增加(图8 F)。与任一单独疗法相比,联合疗法组中肿瘤内IFN-γ+、TNF-α+、CD4+和CD8+T细胞增加(图8 G);组合治疗存活增加至比任一单独治疗高20%(图8H)。总之,这些数据为AhR抑制通过靶向MerTK+巨噬细胞的癌症免疫治疗潜力提供了理论支撑。
图8 通过AhR抑制靶向TAMs可增强aPD-L1的疗效 在黑色素瘤肿瘤微环境中,AhR(芳香烃受体)在MerTK阳性的巨噬细胞中表达,并促进MerTK介导的吞噬作用。研究人员通过单细胞RNA测序(scRNA-seq)分析发现,在MerTK阳性巨噬细胞中AhR的表达水平较高。此外,研究还发现AhR能够直接结合到ALKAL1基因的启动子区域,促进其转录,进而激活和增加MerTK的表达。这些发现揭示了AhR在肿瘤相关巨噬细胞中的重要作用,并可能为肿瘤免疫治疗提供新的靶点。研究还涉及了AhR和MerTK在肿瘤微环境中的相互作用,以及它们如何影响巨噬细胞的吞噬功能,这对于理解肿瘤免疫逃逸机制和开发新的治疗策略具有重要意义。此外,本研究还开发了靶向CH223191-MMic的治疗,以及评估了CH223191-MMic联合PD-L1的联合治疗效果,为后续黑色素的免疫靶向治疗奠定了坚实的理论基础。 · 爱基百客王牌产品ChIP-seq简介 · · ChIP-seq相关介绍 · ChIP-seq技术将染色质免疫共沉淀和二代测序技术结合,是研究体内蛋白质与DNA相互作用的有力工具,可用于组蛋白修饰、RNA聚合酶、转录因子和辅因子以及G4链体(G4)等方面的研究,技术成熟稳定。爱基百客ChIP-seq可提供:
Peak分析: Peak注释和分布分析,Peak关联基因的GO、KEGG的注释和富集分析, 转录因子和Motif分析等。 多样本差异分析:差异 Peak 分布情况统计,差异 Peak 关联基因GO、KEGG 功能注释与富集,转录因子预测,Motif 预测等。 · 后续验证 01 ChIP-qPCR 分析组蛋白修饰/转录因子与染色质区域的结合情况,揭示染色质状态和基因表达调控之间的关系,真实反映结合特性。 02 EMSA 基于DNA-蛋白质复合体在聚丙烯酰胺凝胶电泳(PAGE)中的迁移率不同,检测活化的与DNA结合的蛋白转录或调节因子。 03 双荧光素酶报告实验 检测转录因子与靶启动子的特异结合。
ChIP-seq和转录组关联分析可以做以下2个方面的研究: 1、DNA结合蛋白和基因表达调控:通过ChIP-seq技术可以确定DNA结合蛋白(如转录因子)的结合位点,然后与转录组数据结合分析,可以获得转录因子直接调控的靶基因,为全面理解转录因子调控功能提供依据。 2、组蛋白修饰和基因表达:ChIP-seq可以用于鉴定组蛋白修饰的位点,结合转录组数据可以了解这些修饰对基因表达的影响。 · 爱基百客ChIP-seq三大优势 优势一:项目经验丰富,研究物种200+种,累计实验2000余次。全面覆盖医口和农口等不同样本,不惧特殊样本(如脂肪组织、高淀粉组织和真菌类),抗体经验也极其丰富(多种组蛋白修饰、转录因子、标签抗体以及p300和RNApol II等均有涉及); 优势二:提供前期实验设计、测序、分析以及后期验证(ChIP-qPCR、双荧光素酶)一站式服务; 优势三:项目文章多次发表于Science、Cancer Cell、Nature Plants、Nature Metabolism以及Plant Cell等期刊。 ![]() 武汉爱基百客生物科技有限公司(简称爱基百客),位于武汉高农生物园,是一家专业提供表观组学科研服务、单细胞与空间组学测序分析和高通量测序分析的新型生物科技服务企业。公司先后引入ChIP、WGBS、ATAC-seq、DNBSEQ-T7、10x Genomics、SeekOne® DD、DNBelabC-TaiM4和Stereo-seq等实验平台,不断提升公司的科研服务能力。 运营至今合作的科研客户超2000家,涵盖国内知名科研院所、高校以及相关生物企业,科研成果曾多次在Science、Cancer Cell、Nature Communications、J HEMATOL ONCOL、Plant Cell 等国际高水平学术期刊发表,受到了客户广泛好评,是国内成长最迅速的高通量测序科研服务企业之一。
了 解 更 多 { 往 期 精 彩 回 顾 } 精选合集,欢迎收藏哟!
|












