NEWS
新闻资讯
|
项目文章 ▏c-di-GMP协同WYL转录因子调控植物乳杆菌肠道定殖的分子机制
海南大学食品科学与工程学院张家超团队在Nature子刊《Nature Communications》(QI,IF:16.6)发表题为“A WYL domain transcription factor regulates Lactiplantibacillus plantarum intestinal colonization via perceiving c-di-GMP”的研究性论文。该研究利用液相色谱-质谱法(LC-MS)、染色质免疫沉淀测序(ChIP-seq)、转录组测序(RNA-seq)、蛋白亲和纯化、体外转录实验等技术,研究揭示了c-di-GMP通过WYL结构域转录因子MbpR调控植物乳杆菌的肠道定殖,从而促进其在肠道中的粘附和生存。爱基百客为本研究提供了ChIP-seq技术服务。 Lactiplantibacillus plantarum(植物乳杆菌)作为一种乳酸菌,大量研究表明其具有益生作用,如改善结直肠癌发生、管理慢性腹泻、缓解溃疡性结肠炎等。益生菌要发挥健康益处,需成功在肠道定殖,但胃肠道存在胃酸、胆汁盐、消化酶等恶劣条件,且益生菌需与本土细菌竞争空间和营养。环二鸟苷酸(c-di-GMP)是重要的细菌第二信使,可调控细菌多种生物学功能,如生物膜形成、运动性和毒力等,且能通过与特定受体相互作用介导细菌生物学过程,但其在植物乳杆菌中的调控作用仍不清楚。研究表明WYL结构域(Trp-Tyr-Leu)可能参与控制细菌免疫和DNA损伤反应,但在植物乳杆菌中尚未有相关报道。
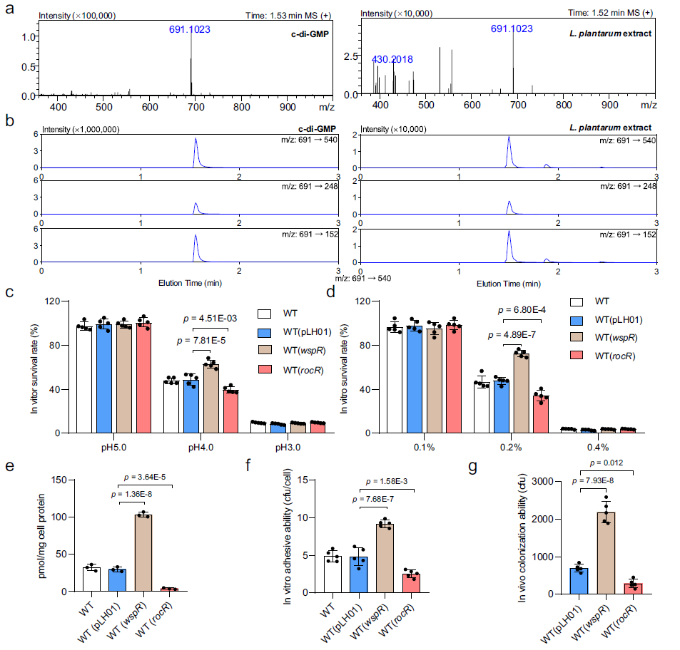
1. c-di-GMP对植物乳杆菌肠道定殖行为的调控 c-di-GMP是一种重要的核苷酸第二信使,在细菌的多种生物学过程中起着重要的调控作用。采用液相质谱联用(LC-MS)对植物乳杆菌WCFS1的细胞内提取物进行分析结果见图1a。这与标准品c-di-GMP的峰一致(图1b)。为了解c-di-GMP在植物乳杆菌的作用,作者在野生型植物乳杆菌WCFS1菌株中过表达铜绿假单胞菌的活性c-di-GMP合成酶WspR/活性c-di-GMP降解蛋白RocR。在pH3.0条件下,WspR的过表达提高了植物乳杆菌WCFS1的细胞活力,并使细胞内c-di-GMP浓度增加245%。与此相反,RocR的过表达导致细胞内酸性磷酸酶活性降低,同时降低细胞c-di-GMP水平(图1c-e)。以分泌粘液的人结肠癌细胞系HT-29为体外模型对植物乳杆菌WCFS1粘附能力进行测试,结果表明WspR的表达提高了植物乳杆菌对HT-29细胞的粘附能力,而RocR的过表达抑制了其对HT-29细胞的粘附能力(图1f)。此外,通过体内定殖实验,观察到植物乳杆菌过表达WspR定殖于结肠的植物乳杆菌细胞为340%,而RocR的过表达定殖为15%(图1g)。以上结果表明c-di-GMP通过提高乳酸菌的存活率和黏附能力,促进乳杆菌的肠道定殖。
图1 c-di-GMP促进了植物乳杆菌在肠道定殖 2. 植物乳杆菌WCFS1L中二鸟苷酸环化酶和c-di-GMP特异性磷酸二酯酶 作者使用BLAST对植物乳杆菌WCFS1的基因组进行结构域分析,结果发现了dgcA(LP_RS00050)、dgcB(LP_RS12710)、dgcC(LP_RS12345)和dgcD(LP_RS10755)编码GGDEF结构域;pdeA(LP_RS03290)、pdeB(LP_RS03320)、pdeC(LP_RS11455)、pdeD(LP_RS12350)和pdeE(LP_RS03570)编码EAL结构域(图2a)。蛋白质序列的分析揭示了在所有含GGDEF的蛋白质中存在多个跨膜结构域。除GGDEF结构域外,DgcA还具有PAS结构域、DDH结构域和DHHA1结构域,这些结构域很有可能参与了c-di-AMP的降解。 为进一步探究植物乳杆菌胞内c-di-GMP代谢酶对胞内c-di-GMP浓度的影响,作者利用CRISPR/Cas9基因编辑技术,构建了植物乳杆菌WCFS1单基因缺失突变体。与体外DGC和PDE结果一致,ΔdgcB、ΔdgcC和ΔdgcD突变体的细胞内c-di-GMP水平降低了42%、28%和43%(图2b)。相反,在pdeA和pdeD缺失突变体中,细胞内c-di-GMP水平分别增加了74%和46%。dgcA、pdeB、pdeC和pdeE的缺失未引起相应变化,这些结果表明植物乳杆菌WCFS1中DgcB、DgcC和DgcDare激活DGC,而PdeA和PdeDare激活PDE。
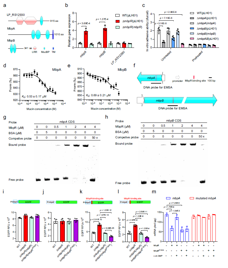
图2 植物乳杆菌WCFS1L中二鸟苷酸环化酶和c-di-GMP特异性磷酸二酯酶 3. MbpR是c-di-GMP效应蛋白 为了探讨植物乳杆菌WCFS1如何通过感受c-di-GMP来调控其生物学功能,作者利用生物素标记的c-di-GMP对植物乳杆菌可溶性蛋白提取物中潜在的c-di-GMP受体进行pulldown-MS实验。植物乳杆菌WCFS1鉴定出三条高度富集的蛋白质条带(图3a),根据质谱分析,这些条带分别对应PdeB、PdeC和MbpR。PdeB和PdeC是含有EAL结构域的蛋白质,具有保守的c-diGMP结合位点(图2a),而MbpR含有HTH结构域和WYL结构域(图3b)。由于WYL结构域与c-di-GMP之间的关系尚未有报道,因此作者将研究重点放在了乳杆菌中MbpR在c-di-GMP信号系统中的作用。根据之前报道相关蛋白发挥作用会形成二聚体结构,作者在植物乳杆菌WCFS1进行细菌双杂交试验(BTHA)观察MbpR是否形成同源二聚体,如图3c所示,在MbpR与其自身之间没有观察到相互作用。此外,MbpR的PAGE胶电泳显示在有或没有c-di-GMP的情况下分子量均为40 kDa(图3d),表明MbpR在生理条件下不形成同源二聚体或寡聚体。同时MbpR也不与RpoD结合(图3e)。总之,这些结果表明MbpR作为单体起作用。 等温滴定量热法(ITC)显示,c-di-GMP以1:1的化学计量结合MbpR(图3f)。另外,作者对应还纯化了两个仅含有WYL结构域/HTH结构域的MbpR多肽,发现是WYL结构域结合c-di-GMP(图3g,h)。为了揭示MbpR如何与c-di-GMP相互作用,作者使用Alphafold2对MbpR的结构进行了建模,表明c-di-GMP与MbpR紧密接触。9个氨基酸残基可能对MbpR和c-di-GMP之间的相互作用至关重要(图3i,j)。使用蛋白质-配体相互作用分析仪(PLIP)以及MST来测量两者不同突变位点相互作用的能力。结果表明,R192突变导致MbpR的c-di-GMP结合亲和力显著降低(图3k),表明这两个残基直接参与c-di-GMP结合。序列比对结果表明,DriD、PafB和PafC的E268与MbpR存在差异,而R192和E268在乳酸杆菌的WYL结构域转录因子中是保守的甚至表现出对表型互补的增强效应(图3l,m)。为了深入了解mbpR的调控作用,通过RNA-seq分析和比较WT、ΔmbpR、ΔmbpR(mbpR)和ΔmbpR(mbpRR192A)的转录组。通过mbpR的缺失,有94个基因的表达升高,而3个基因的表达降低。这些差异表达的基因中的大多数通过野生型MbpR和MbpRR192A得到补充。
图3 MbpR是c-di-GMP效应蛋白 4. MbpR与特异性DNA序列结合 鉴于MbpR属于具有HTH结构域的DNA结合蛋白,作者利用染色质免疫沉淀测序(ChIP-Seq)技术,在全基因组范围内鉴定了MbpR的结合位点。作者构建了一个含有编码MbpR-FLAG过表达株,(图3没看到Flag-MbpR的WB结果)MbpR的过度表达显著抑制了L.植物乳杆菌细胞粘附HT-29细胞和定殖胃肠道(图3l,m),表明3×FLAG-MbpR具有功能。ChIP-Seq结果显示在整个植物乳杆菌WCFS1染色体上有对应分布(图4a)。为了验证ChIP-Seq的结果,作者随机选择了3个peak(富集倍数>2)和一个没有峰的片段作为对照进行电泳迁移率变化分析(EMSA)实验。与MbpR结合的peak 367、peak336和peak114的DNA探针的量随着MbpR量的增加而增加,而在对照探针和MbpR之间没有形成DNA-蛋白质复合物,这表明MbpR与对应序列特异性结合(这部分结果在哪?)。 MEME分析揭示了潜在的MbpR结合基序,其被鉴定为5'-YAATGGTGCCA-3'(图4b)。为了测试MbpR是否特异性结合该序列,我们用来自peak336和peak114的突变DNA片段进行EMSA,其中潜在的MbpR结合位点5'-CAATGGTGACA-3'和5'-GAAAG GTGTCA-3'被删除。正如所预期的,在MbpR和突变的DNA探针之间没有形成DNA-蛋白质复合物。(没有结果图)为了研究MbpR结合基序中最关键的碱基,作者对peak144的单个核苷酸进行了突变,发现第二位A、第七位T、第八位G或第十位C的突变导致MbpR和DNA探针形成的复合物明显减少(图4c)。ChIP-Seq数据分析显示MbpR结合信号广泛分布在转录起始位点(TSS),TSS后为尖锐的单峰(图4d)。94.0%(255)的MbpR结合位于CDS,只有3.8%(14)富集在启动子区(图4e)。用RT-qPCR分析MbpR是否抑制结合基因的转录。在检测的10个基因中,CDS中均含有MbpR结合序列,LP_RS04695,LP_RS04100,以及LP_RS06770,在MbpR耗竭后,细胞内mRNA水平显著增加,而其他7个基因不受mbpR耗竭的影响(图4f)。RNA-Seq分析显示,在ChIP-Seq鉴定的273个基因中,mbpR缺失仅显著改变了22个基因。除了LP_RS03970在其启动子中含有MbpR结合序列外,所有这些差异表达的基因都被上调,并且在它们的CDS区域中含有MbpR结合序列。这表明MbpR可能不作为传统的转录调节因子发挥作用,这与发现的大多数ChIP-Seq峰在CDS中发现的结果一致。 为了排除c-di-GMP的影响并进一步增强整个基因组的MbpR结合,作者再次用不能结合c-di-GMP的MbpRR192A进行ChIP-Seq,对应MbpR鉴定的peak显著少于MbpRR192A,并且它们中的大多数与MpbRR192A发现的峰一致(补充图7 f),表明c-di-GMP可能阻止MbpR结合基因组。
图4 ChIP-seq MbpR与特异性DNA序列结合 5. MbpR结合降低了MucBPs的转录水平 由于MbpR介导了植物乳杆菌WCFS1与HT-29的粘附以及在肠道中的定殖,作者进一步分析了可能参与这些功能的基因的所有peak,发现LP_RS12930(peak316)、mbpA(peak181)和mbpB(peak186)编码MucBP(图5a)。LP_RS12930是BspA样表面蛋白,而其表达不受mbpR控制(图5b)。然而,mbpR耗竭后,mbpA和mbpB(的细胞内mRNA水平显著升高。因此,作者通过构建了ΔmbpA、ΔmbpB和ΔmbpAB突变体。mbpA或mbpB的缺失对耐酸性和耐胆盐能力没有影响,而粘附于HT-29细胞的ΔmbpA、ΔmbpB和ΔmbpAB突变细胞的数量为48%、29%和15%。(图5c)。当用N-乙酰半胱氨酸预处理HT-29细胞以去除其上的粘液层时,粘附在HT-29细胞上的ΔmbpA、ΔmbpB和ΔmbpAB细胞的数量与野生型菌株相似。为了进一步证实MbpA和MbpB的粘蛋白结合能力,作者纯化了它们的粘蛋白结合结构域,并用粘蛋白进行MST测定。结果显示,MbpA和MbpB的粘蛋白结合结构域分别以0.53±0.17 μ M和0.69±0.21μM的KD值结合粘蛋白(图5d,e)。 然后,作者对MbpR是否与mbpB和mbpA的启动子结合进行了探究。然而,在MbpR与mbpB和mbpA的启动子之间没有观察到DNA酶蛋白复合物的形成;MbpR结合序列位于mbpA和mbpB的CDS处(图5f),EMSA显示MbpR结合mbpB和mbpA的CDS(图5g,h)。因此,作者假设MbpR通过结合CDS负调控mbpB和mbpA的转录。为了证实这一点,作者将含有mbpB或mbpA启动子和EGFP的报告质粒转化到野生型菌株和ΔmbpR突变体中。mbpA或mbpB启动子的EGFP的荧光强度不受mbpR耗尽的影响(图5i,j)。野生型相比ΔmbpR突变体中EGFP荧光强度显著减弱(图5 k,l)。为了进一步验证MbpR作为转录抑制剂并排除天然启动子的影响,作者使用野生型mbpA CDS区或不含MbpR结合序列的突变mbpA CDS作为模板进行体外转录测定,所述模板在T7启动子的控制下表达。MbpR抑制野生型mbpA CDS的mRNA合成,但对突变型mbpA CDS的mRNA合成无影响。正如预期的那样,c-di-GMP消除了MbpR的抑制作用,而它对MbpRR192A没有相同的影响(图5m)。
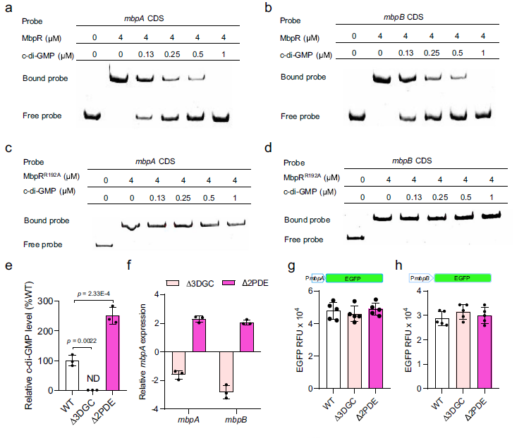
图5 MbpR通过抑制转录介导粘液结合蛋白的表达 6. c-di-GMP通过抑制MbpR结合介导植物乳杆菌乳杆菌肠道定殖 升高的c-di-GMP水平促进植物乳杆菌在肠道的定殖,mbpB和mbpA都参与其中。作者通过EMSA检测了c-di-GMP对MbpR与mbpA和mbpB CDS DNA片段结合的影响。由MbpR结合的DNA探针的量随着c-diGMP的量的增加而减少(图6a,B)。此外,c-di-GMP结合位点(R192A)的突变消除了c-di-GMP对MbpR结合mbpA和mbpB CDS的能力的影响(图6c,d)。为了进一步研究c-di-GMP结合对mbpB和mbpA转录水平的影响,作者构建了植物乳杆菌WCFS1突变体,对应删除了dgcB、dgcC和dgcD。Δ3DGC突变体中的细胞内c-di-GMP浓度低于可检测阈值(图6 e)。还通过缺失pdeA和pdeD构建了框内缺Δ2PDE突变体显示细胞内c-di-GMP浓度增加2.51倍。RT-qPCR分析显示,在Δ3DGC突变体中mbpA和mbpB的转录下调,而在Δ2PDE菌株中mbpA和mbpB的转录显著升高(图6f)。来自野生型、Δ2PDE和Δ3DGC突变株中mbpB和mbpA启动子的EGFP荧光强度没有显著差异(图6g,h)。因此,这些结果表明,c-di-GMP通过抑制MbpR结合来促进mbpB和mbpA的表达。
图6 c-di-GMP可逆转MbpR抑制作用 c-di-GMP是植物乳杆菌WCFS1肠道定殖的重要信号分子,通过提高菌株在胃肠道恶劣环境中的生存能力和黏附能力调控植物乳杆菌肠道定殖:在植物乳杆菌WCFS1基因组中,发现编码具有活性的二鸟苷酸环化酶(DGCs),可合成c-di-GMP编码有活性的磷酸二酯酶(PDEs),能降解c-di-GMP,它们共同调控细胞内c-di-GMP水平。经亲和下拉实验等确定MbpR是c-di-GMP的效应蛋白,通过结合特定DNA序列,负调控黏蛋白结合蛋白(MucBPs)编码基因mbpA和mbpB的转录。c-di-GMP与MbpR的WYL结构域结合,使MbpR从mbpA和mbpB的编码序列解离,从而促进MbpB和MbpA表达,利于植物乳杆菌在肠道的定殖。作者最后提出了c-di-GMP控制植物乳杆菌肠道定殖的调控通路模型:在c-di-GMP水平较低时,MbpR结合MucBPs的编码序列并抑制其转录;细胞内c-di-GMP水平升高,促使MbpR从MucBPs的编码序列上脱离,进而促进MucBPs表达和植物乳杆菌的定殖。
图7 c-di-GMP控制植物乳杆菌肠道定殖的调控通路模型 在本文研究中,ChIP-seq(染色质免疫沉淀测序)起到了关键作用:通过ChIP-seq,在植物乳杆菌WCFS1基因组范围内,识别出MbpR的结合位点,发现其结合峰在染色体上广泛分布,且多数位于编码DNA序列(CDS)区域,少数在启动子区域。利用MEME分析ChIP数据,鉴定出潜在的MbpR结合基序为5’-YAATGGTGCCA-3’,并通过对突变DNA片段进行EMSA,进一步确认MbpR对该序列的特异性结合。结合RNA测序(RNA-seq)分析,发现MbpR结合的基因中部分转录水平受其调控,揭示MbpR可能并非传统转录调节因子,而是通过结合CDS区域影响基因转录。 爱基百客王牌产品 ChIP-seq技术将染色质免疫共沉淀和二代测序技术结合,是研究体内蛋白质与DNA相互作用的有力工具,可用于组蛋白修饰、RNA聚合酶、转录因子和辅因子以及G4链体(G4)等方面的研究,技术成熟稳定。爱基百客ChIP-seq可提供: ChIP-seq测序分析 Peak分析:Peak注释和分布分析,Peak关联基因的GO、KEGG的注释和富集分析,转录因子和Motif分析等。 多样本差异分析:差异Peak分布情况统计,差异Peak关联基因GO、KEGG功能注释与富集,转录因子预测,Motif预测等。 后续验证 · ChIP-qPCR 分析组蛋白修饰/转录因子与染色质区域的结合情况,揭示染色质状态和基因表达调控之间的关系,真实反映结合特性。 · EMSA 基于DNA-蛋白质复合体在聚丙烯酰胺凝胶电泳(PAGE)中的迁移率不同,检测活化的与DNA结合的蛋白转录或调节因子。 · 双荧光素酶报告实验 检测转录因子与靶启动子的特异结合。 ChIP-seq+转录组关联分析 ChIP-seq和转录组关联分析可以做以下2个方面的研究 · DNA结合蛋白和基因表达调控: 通过ChIP-seq技术可以确定DNA结合蛋白(如转录因子)的结合位点,然后与转录组数据结合分析,可以获得转录因子直接调控的靶基因,为全面理解转录因子调控功能提供依据。 · 组蛋白修饰和基因表达: ChIP-seq可以用于鉴定组蛋白修饰的位点,结合转录组数据可以了解这些修饰对基因表达的影响。 爱基百客ChIP-seq三大优势 · 优势一: 项目经验丰富,研究物种200+种,累计实验2000余次。全面覆盖医口和农口等不同样本,不惧特殊样本(如脂肪组织、高淀粉组织和真菌类),抗体经验也极其丰富(多种组蛋白修饰、转录因子、标签抗体以及p300和RNApol II等均有涉及); · 优势二: 提供前期实验设计、测序、分析以及后期验证(ChIP-qPCR、EMSA)一站式服务; · 优势三: 项目文章多次发表于Science、Cancer Cell、Nature Plants、Nature Metabolism以及Plant Cell等期刊。
项目咨询
了 解 更 多 { 往 期 精 彩 回 顾 } 精选合集,欢迎收藏哟!
|











