NEWS
新闻资讯
|
NAR项目文章 | 真菌染色质重塑因子通过调控tRNA转录来调节蛋白翻译西南大学植物保护学院作物真菌病害成灾机制与可持续控制团队与浙江大学马忠华教授团队在国际权威学术期刊《Nucleic Acids Research》上发表了一篇题为“Fungal chromatin remodeler Isw1 modulates translation via regulating tRNA transcription”的研究论文。该研究利用该研究运用了ATAC-seq、ChIP-seq、RNA-seq、MNase-qPCR、EMSA、LC-MS等技术方法,对禾谷镰刀菌(Fusarium graminearum)进行研究。揭示了染色质重塑酶FgIsw1通过调控tRNA转录来调节蛋白质翻译,进而影响脱氧雪腐镰刀菌烯醇(DON)生物合成及真菌生长和致病性的分子机制,为农作物病害和真菌毒素的控制提供了新思路。爱基百客为本研究提供了ChIP-seq技术服务。
真核生物通过染色质重编程等复杂机制适应环境变化,染色质重塑酶利用ATP水解能量重定位和重新排列核小体,从而调控基因转录。ISWI是ATP依赖的染色质重塑酶的一个亚家族,在核小体组装、染色质可及性和基因表达调控中发挥作用,但ISWI复合物的详细作用机制和功能在很大程度上仍未清晰。禾谷镰刀菌是引起小麦、大麦等谷类作物赤霉病(FHB)的重要病原菌,其产生的DON是一种具有毒性的次生代谢产物,严重影响作物产量和食品安全。此前研究表明,腐胺能快速诱导禾谷镰刀菌中DON生物合成相关基因(Tri)的转录和翻译,为研究病原真菌中转录和翻译机制提供了理想模型。组蛋白乙酰化和甲基化在调控Tri基因表达中起关键作用,但其他表观遗传因素对DON调控的影响尚不清楚。染色质重塑因子在基因表达调控中处于相对靠前位置,且真菌次生代谢相关基因簇可能受表观遗传修饰的显著影响。因此,研究染色质重塑因子在DON生物合成调控中的功能,有助于深入了解染色质重塑因子的作用机制。
思路流程图 1. Isw1在F.graminearum基因组中定位分析 FgIsw1含有保守的染色质结合基序:两个SANT结构域和两个解旋酶ATP结合基序:DEXDc和HELICc。作者将FgIsw1添加标签GFP并整合到禾谷菌中,随后利用GFP抗体进行染色质免疫共沉淀测序(ChIP-seq),以绘制FgIsw1在整个基因组中的结合位点信息。ChIP-seq总共鉴定了3542个peak,对应3079个基因;并且这些peak相对均匀地分布在四条染色体上。值得注意的是,这些peak中有42.05%在基因本体区,43.49%启动子区。相比之下,与基因间区域相关的peak较少(11.83%),5’UTR(0.08%)和3’UTR(0.37%)(图1A)。这些结果表明,FgIsw1主要结合基因本体区和启动子区。 2. 缺少Isw1影响染色质结构 先前的研究已经证明ATP依赖性染色质重塑酶ISW1可使核小体沿着DNA滑动,为了探讨FgIsw1如何影响染色质可及性,作者比较了ΔFgIsw1与在TBI中培养的野生型PH-1以及在不含腐胺的TBI(NP-TBI)中培养的野生型PH-1的染色质可及性。结果表明,与NP-TBI相比,TBI中的PH-1增加了1117个peak,减少了2828个peak(图1B)。与相同条件下的PH1相比,在TBI中培养的ΔFgIsw1中存在3149个peak增加和4029个peak丢失(图1B)。为了进一步阐明FgIsw1在染色质可及性调控中的作用,作者比较了ChIP-seq中FgIsw1富集峰与ATAC-seq中鉴定的可及峰。值得注意的是,在TBI中,45.12%的FgIsw1富集峰在ΔFgIsw1中比在野生型PH-1中更难接近,而20.91%的峰更容易接近。约三分之一(33.97%)的FgIsw1富集峰显示可及性无显著变化或未检出(图1C)。总之,FgIsw1直接与染色质结合,并可能调节染色质的可及性。为了确定这些可及性变化是否与染色质结构相关,作者使用ATAC-seq数据计算了平均核小体重复长度(NRL),结果显示,与在TBI中生长的野生型PH-1相比,ΔFgIsw1中的NRL增加,PH-1的NRL约为181bp,而ΔFgIsw1的NRL约为199bp(图1D和E)。尽管ATAC-seq测序的深度不足以测量整个基因组特征的NRL,但数据表明FgIsw1调节全局NRL。此外,基于ATAC-seq数据,核小体定相分析表明,ΔFgIsw1在单核小体和双核小体中的基因体上均显示出更宽和更低幅度的峰,表明核小体定相较弱(图1F和G)。这些发现共同表明FgIsw1调节染色质可及性,并且对于适当的核小体间隔是至关重要的。
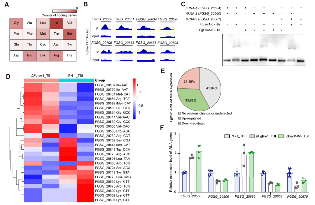
图1.FgIsw1调节染色质可及性和核小体模式 3. Isw1靶向tRNA基因并调节tRNA库 FgIsw1的ChIP-seq分析显示,与核糖体RNA(rRNA)基因相关联的peak有5个,而与62个转运RNA(tRNA)基因相关的peak有65个(图2A和B),表明19.94%的tRNA基因可能是FgIsw1的靶基因。为了验证FgIsw1与tDNA的结合,作者使用纯化的FgIsw1(FgIsw1-6×His蛋白在E.coli中表达并纯化)和合成的tDNA片段(根据ChIP-seq数据所示的高结合潜力选择tDNA片段)进行EMSA。。EMSA结果表明,FgIsw1直接结合这些tDNA片段,而对照6×His标记的转录因子FgStuA则不结合(图2C)。为了进一步了解FgIsw1对tRNA和蛋白质编码基因表达的影响,作者进行了tRNA测序和转录组学分析,比较了在TBI中生长的野生型PH-1和ΔFgIsw1。有趣的是,tRNA-seq显示,与TBI中生长的PH-1相比,58.06%的FgIsw1富集tRNA在ΔFgIsw1中显示出差异表达,其中33.87%上调,24.19%下调(图2D和E)。RT-qPCR进一步证实了FgIsw1靶tRNA中的这些转录变化(图2F)。总之,这些结果表明FgIsw1直接结合tDNAs并在调节其转录中起关键作用。
图2. FgIsw1靶向tRNA基因并调节tRNA表达 4. Isw1调节tDNA的核小体占据 对ATAC-seq数据的分析显示,与野生型PH-1相比,ΔFgIsw1中FgIsw1靶tDNAs的可及性显著降低(图3A)。作者绘制了以这些富含FgIsw1的tDNAs为中心的归一化核小体占有率(图3B),发现与野生型PH-1相比,ΔFgIsw1中这些tDNA片段周围的核小体定相被显著破坏。TSS下游的第一个核小体的这种破坏尤其明显(图3B)。对未富集FgIsw1的tDNAs进行分析,结果显示FgIsw1缺失后核小体占有率无显著变化(图3C)。为了进一步评估FgIsw1在tDNA核小体占有中的作用,作者在特定的染色质片段上进行了MNase-qPCR(微球菌核定量PCR)。靶向了两个tDNAs,FGSG_20660和FGSG_20508;作者分析了ΔFgIsw1和TBI中生长的野生型PH-1中FGSG_20660或FGSG_20508TSS上游200bp(−200bp)至下游250bp(250bp)的核小体占有率。FGSG_20660和FGSG_20508的tDNA区长度分别为90和104bp。由于tDNA通常<150bp,一般认为是无核小体的。图3D中的结果显示,与PH1相比,ΔFgIsw1中FGSG_20660(0-90bp)的核小体信号较低,FGSG_20508(0-104bp)的核小体信号较高,表明尽管这些tDNA区域通常无核小体,但FgIsw1缺失改变了核小体占有率。总之,这些发现表明FgIsw1对于维持其靶tDNAs中规则的核小体占有率是必需的。
图3. FgIsw1调节tDNA的核小体占据 5. FgIsw1通过tRNA转录调控蛋白质生物合成 鉴于FgIsw1通过控制核小体占有率来调节tDNAs的转录。为了研究FgIsw1是否参与蛋白质的生物合成,作者采用SDS-PAGE(聚丙烯酰胺凝胶电泳)和考马斯亮蓝染色比较了PH-1和ΔFgIsw1菌株的总蛋白谱。尽管各样品的上样量相当,但两种菌株的蛋白质谱不同(图4A)。非常明显的是,ΔFgIsw1在大多数蛋白质合成中较弱,但其在15kDa附近具有比野生型PH-1强得多的条带(图4A)。质谱分析显示该条带代表组蛋白,大多数10-20kDa,包括58种核糖体蛋白质。这些结果表明FgIsw1缺失改变了禾谷镰刀菌中核糖体蛋白的合成。为了进一步鉴定FgIsw1在蛋白质生物合成中的作用,作者对在TBI中生长40小时的PH-1和ΔFgIsw1进行了非标LC-MS的定量蛋白质组学分析。共检测到1843种蛋白,其中901种在两种菌株中共表达。与PH-1相比,ΔFgIsw1显示了622个差异表达蛋白,其中分别有175个上调和447个下调(图4B)。有趣的是,在ΔFgIsw1中,只有16个(9.14%)上调的蛋白质显示mRNA水平增加,39个(8.72%)下调的蛋白质显示mRNA水平降低。对FgIsw1和PH-1中差异表达蛋白的GO分类和富集分析显示,其主要参与生物学过程,如小分子代谢过程(35%)、一般代谢过程(31%)和有机氮化合物生物合成(14%)(图4C)。KEGG途径分析表明,这些蛋白主要参与氨基酸、SM的生物合成,以及碳水化合物、能量、脂类、核苷酸和氨基酸代谢(图4D)。总体而言,FgIsw1对于平衡tRNA库是必不可少的,而tRNA库又影响翻译和蛋白质合成。
|











