NEWS
新闻资讯
|
从预测到验证一键get靶基因结合的转录因子转录因子是一类能够调控基因转录活动的蛋白质,它与特定DNA序列结合,控制下游基因的开启与关闭,从而调控基因的表达。在前期的文章中我们已经介绍了很多关于根据转录因子找到目标靶基因的方法,例如ChIP-seq、CUT&Tag和DAP-seq等,那么如何根据目标基因找到转录因子呢?今天我们就来介绍如何从预测到验证研究某个基因上结合的特定转录因子信息。 预测目标基因结合的转录因子 JASPAR是一个专注于转录因子结合谱的开源数据库,收录了转录因子与DNA结合的偏好信息。故可以根据目标基因,预测出结合的转录因子。
如果我们想去预测某个物种中与靶基因结合的转录因子,可以进入jaspar网站进行预测,例如查询人的所有转录因子,species选择Homo sapiens后,则可以出现该物种的1518条转录因子信息。
如果想确认目标基因是否与数据库中的转录因子结合,可选中所有的转录因子信息,点击右侧的Add the cart,完成后,并在右侧的Scan处输入目的基因的启动子序列,默认阈值可以调整到85%,点击Scan进行提交即可,系统会显示那些得分高于该阈值的预测结合位点,从而减少一些假阳性。
DNA pull-down MS与DNA pull-down WB验证靶基因的转录因子
DNA pull down技术是体外研究DNA与蛋白质互作的有力工具。该技术针对目标区域设计特异性DNA探针,并利用生物素对探针进行标记,利用脱硫生物素探针可以和偶联在磁珠上的链霉亲和素亲和结合的原理将探针-DNA与磁珠进行结合。然后,使用细胞核提取物与磁珠-DNA探针孵育,作用蛋白质分子可以和DNA探针特异性结合,而非特异性的蛋白质则会被洗脱。最后,得到目的DNA探针-蛋白质复合物,利用质谱(MS)对未知结合蛋白进行预测,或利用Western Blot对特定已知蛋白进行结合鉴定。
图1.DNA pull-down 原理图 1. DNA pull-down MS 2023年6月,中国农业科学院联合西北农林科技大学在Plant Biotechnology Journal杂志上发表了一篇题为“Efficient proteome‐wide identification oftranscription factors targeting Glu-1: A case study for functional validation of TaB3-2A1 in wheat”的研究论文。 本文鉴定出HMW-GS是高分子量谷蛋白亚基,该成分对小麦维持面团弹性和强度有着至关重要的作用。由于HMW-GS的表达受GLU-1基因座上顺式作用元件和转录因子(TFs)的转录调控,而顺式调节模块CCRM1-1是Glu-1胚乳特异性高表达的最重要的顺式元件。研究使用CCRM1-1作为探针,提取小麦种子的蛋白进行DNA pull-down结合LC-MS技术,高效鉴定了与CCRM1-1相互作用的385个独特的蛋白,其中31个转录因子。此技术为挖掘CCRM1-1互作的转录因子提供了数据参考。
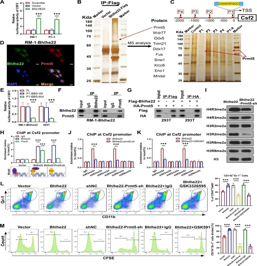
图2.鉴定与Glu-1启动子中保守顺式调控模块CCRM1-1结合的转录因子(TFs) ![]() 表1.结合在Glu-启动子上的转录因子的列表 2. DNA pull-down WB 2023年11月,中山大学附属第一医院在The Journal for ImmunoTherapy of Cancer杂志上发表了一篇题为“BHLHE22 drives the immunosuppressive bone tumor microenvironment and associated bone metastasis in prostate cancer”的研究论文。 前列腺癌PCa细胞的分子特征和免疫抑制性骨肿瘤微环境TME限制了免疫检查点疗法(ICT)的效果。在此,基本螺旋-环-螺旋家族成员BHLHE22在骨转移性PCa中上调,并驱动免疫抑制性骨TME。在这项研究中明确了BHLHE22在前列腺癌骨转移中的作用。利用COIP-MS技术阐述BHLHE22招募PRMT5形成转录复合物,并通过DNA pull-down技术验证CSF2启动子结合到PRMT5。本文通过使用PRMT5拮抗剂治疗表达肿瘤bhlhe22的小鼠,揭示了BHLHE22的表达水平是ICT疗效的一个预测因子,并揭示了一种对骨转移性前列腺癌的前瞻性治疗方法。
图3. BHLHE22和PRMT5形成一个转录复合物并转录激活CSF2。
项目咨询
{ 往 期 精 彩 回 顾 } 精选合集,欢迎收藏哟!
|









