NEWS
新闻资讯
|
环境温度通过H2A.Zub和H3K27me3动态调控拟南芥细胞命运决定2025年4月22日,中国科学院遗传与发育生物学研究所肖军研究组在Developmental Cell在线发表了题为Dynamic control of H2A.Zub and H3K27me3 by ambient temperature during cell fate determination in Arabidopsis的研究论文,本研究综合运用ChIP-seq、CUT&Tag、RNA-seq等技术,揭示了低温环境通过抑制TOE1的表达及其对INO80-C复合物的招募来减缓H2A.Z组蛋白变体从染色质上的移除、同时增强PRC1复合物介导的H2A.Z单泛素化修饰。这种温度响应的调控机制并与PRC2-介导的H3K27me3协同沉默胚胎基因,从而调控拟南芥的细胞命运。
环境温度对植物发育至关重要,其通过激活复杂调控网络使植物适应温度变化。然而,不同温度条件下染色质修饰如何精确协调细胞发育命运仍不清楚。本研究通过整合转录组、表观基因组和遗传学分析发现,在拟南芥中,较低环境温度(16℃)可通过在异位表达的胚胎发育基因(如ABA不敏感基因ABI3和子叶发育基因LEC1)上特异性沉积H2A.Zub组蛋白修饰,部分恢复PRC2突变体中H3K27me3缺失导致的发育缺陷。这种修饰导致靶基因表达下调,从而补偿H3K27me3的缺失。 研究表明:PRC1复合物催化的H2A.Zub与PRC2复合物催化的H3K27me3协同抑制胚胎基因转录,调控植物萌发后发育进程。低温通过降低TOE1蛋白水平,延缓特定基因组位点H2A.Z的更新速率,从而维持胚胎基因的抑制状态,减轻萌发后发育阶段对PRC2-H3K27me3表观遗传标记的依赖性。该研究揭示了植物适应环境温度变化的表观遗传协同调控机制,为理解环境信号与表观遗传网络的互作提供了新见解。
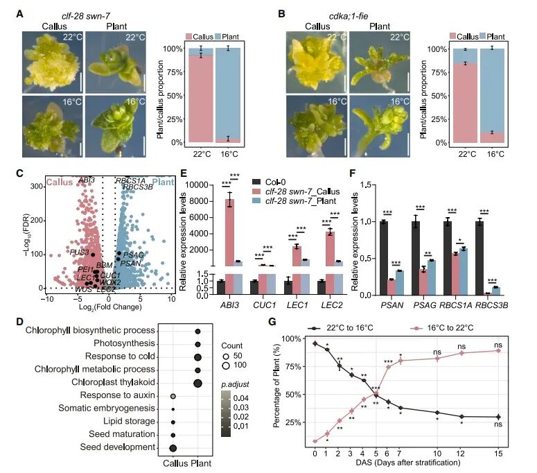
1. 低温环境可部分修复prc2突变体的发育缺陷 PRC2功能缺失(clf-28 swn-736)的拟南芥在22°C多数形成多胚叶“多克隆”组织;将幼苗降至16°C,可使≈90%以上恢复为小型但形态正常的植株(图1A、1B)。RNA-seq比较“多克隆”与恢复植株,得到3933个差异表达基因(图1C):胚胎/种子成熟基因(ABI3、LEC1、CUC1、LEC2)在“多克隆”中上调(图1D、1E),光合作用-叶绿素基因在恢复植株中上调(图1D、1F)。qRT-PCR证实,越早从22°C转至16°C,ABI3、CUC1、LEC2表达越低,对应正常植株比例越高。ChIP-seq显示突变体在两温度下H3K27me3均近乎缺失,说明低温缓解表型不依赖该修饰。
图1:低环境温度可部分缓解prc2突变体的发育缺陷 2. 低环境温度抑制clf-28 swn-7中异位表达的胚胎基因 对clf-28 swn-7全发芽期分S1–S5观察发现,表型分化始于真叶期S3,S4,对应15 DAS(从层积结束算起的天数)内细胞命运已确定(图2A)。RNA-seq显示S3–S5的DEGs(差异基因)数在16°C与22°C间急剧增加(图2B),PCA亦在S3起出现温度依赖的转录分离。16°C下下调的基因富集于种子发育、体胚发生,反之上调基因关联细胞壁及叶绿体发育、减数分裂(图2E)。与Col-0同期相比,clf-28 swn-7在16°C的转录组更接近野生型(图S2C),一致于形态的部分恢复。特别是在S3-S4,有992个胚胎/干细胞相关基因(如ABI3、AIL5、CUC1、LEC1/2)在22°C上调而在16°C被抑制(图2D、2F、2G),其低温下的下调被认为阻止了多克隆形成。
图2. 不同温度下clf-28 swn-7各发育阶段的转录组分析 3. 低环境温度降低了PRC2在靶基因上的结合 FIE(受精非依赖性胚乳)-ChIP-seq结果表明,Col-0在16°C的PRC2结合位点和强度均大幅降低(图3A–3C),与FIE表达量无关。22°C下FIE结合的3970个基因中,仅51个(<1.3%,组I)在16°C同时上调并伴随H3K27me3显著下降(图3D);其余3919基因(组II+III)虽FIE与H3K27me3均减弱,但表达保持稳定,提示存在替代性沉默机制。 clf-28 swn-7在16°C被抑制的992个基因中,341个为FIE直接靶标,并与Col-0组II+III高度重叠(222基因),富集于种子发育/体胚发生通路。代表性胚胎基因LEC1、CUC1在低温下FIE与H3K27me3均降低却未激活,说明低温可借助PRC2以外的染色质修饰抑制多克隆相关基因,从而缓解突变体表型。
图3. Col-0在22°C和16°C条件下FIE结合靶点的ChIP-seq分析 4. PRC1和H2A.Z在低环境温度下协同部分恢复clf-28 swn-7的生长缺陷 在发芽过程中,种子发育和成熟关键基因(ABI3、FUS3、LEC2、LEC1)依次受PRC1/PRC2抑制。为了测试PRC1是否在16°C下补偿PRC2缺失,作者构建了ring1a clf-28 swn-7三重突变体,其在16°C时仅51.3%植株表现植物形态(clf-28 swn-7为更高)(图4A),表明PRC1必要性。ChIP-seq显示,clf-28 swn-7中H2Aub全基因组显著减少但在16°C略增(图4B);而在hta10 clf-28 swn-7(H2A突变)中,16°C下植株/多克隆比例与clf-28 swn-7无异,22°C反而更高(图4C),提示H2Aub非主要作用。相反,hta9-1 clf-28 swn-7(三重突变,H2A.Z)仅14.8%幼苗成株(图4D)。H2A.Z ChIP-seq发现,341个基因在clf-28 swn-7中于16°C特异性富集H2A.Z(图4E);ABI3、LEC1、CUC1的H2A.Z增加经CUT&Tag-qPCR验证,H3K27me3未恢复(图4F、4G)。RNA-seq与RT-qPCR显示,这些基因在hta9-1 clf-28 swn-7中低温下持续活跃(图4H、4I、S4C),GO富集指向体胚发生、种子成熟/休眠。综上,低温下PRC1主要通过H2A.Z单泛素化而非H2Aub来强化胚胎基因沉默。
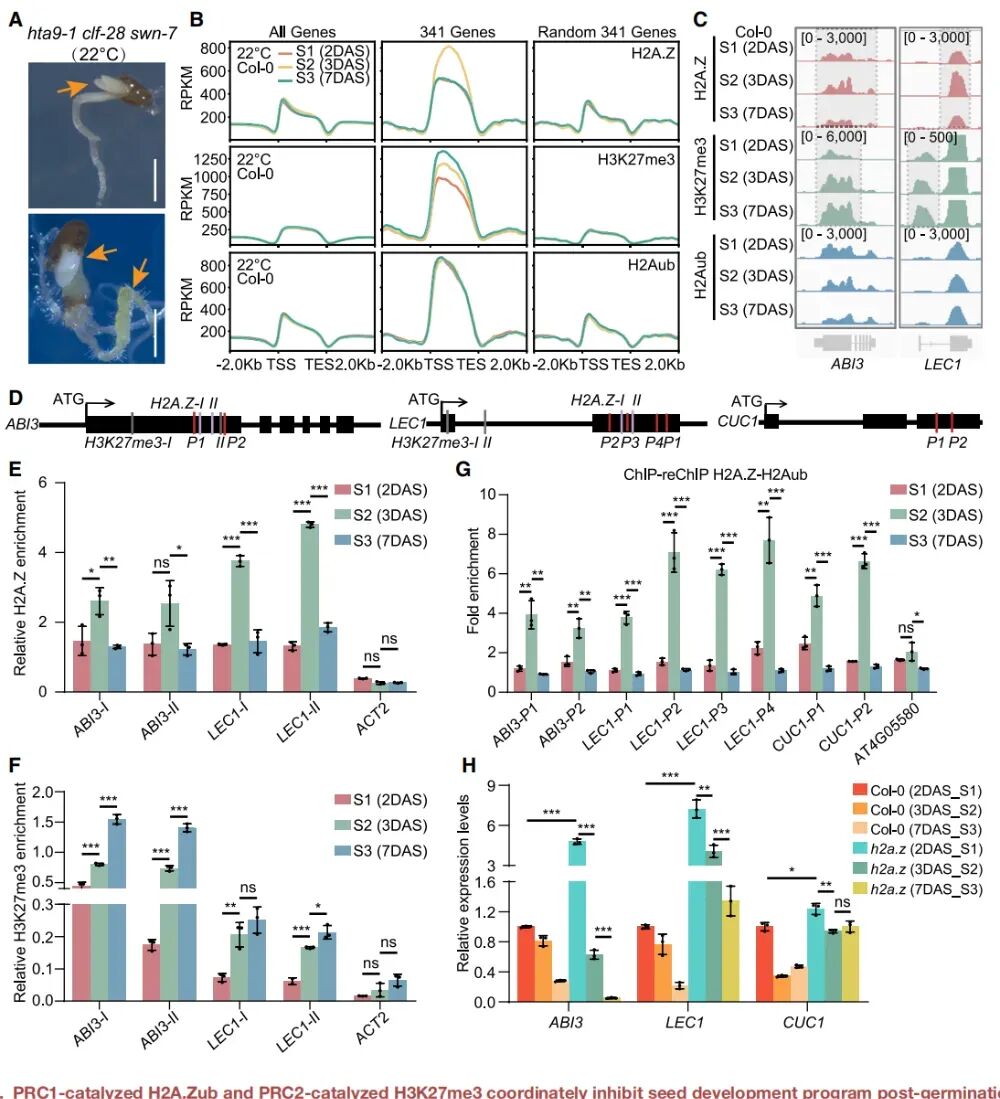
图4. PRC1和H2A.Z(而非H2A)在低温下部分恢复clf-28 swn-7的生长缺陷 5. PRC1催化的H2A.Zub和PRC2催化的H3K27me3在后发芽阶段协同沉默种子发育程序 hta9-1clf-28 swn-7在子叶扩展前呈现atbmi1a/b/c强突变体的白色子叶和根部膨胀表型(图5A),其差异表达基因与atbmi1a/b/c vs Col-0 10 DAS的DEG显著相关,提示H2A.Z与PRC1在发芽后早期协同作用。 在Col-0中,341个胚胎基因在S1→S2(2–3DAS)阶段H2A.Z特异性富集后于S3(7 DAS)下降,而H3K27me3则从S1→S3逐渐增加(图5B);ABI3、LEC1经ChIP-qPCR验证(图5C–5F)。 ChIP-re-ChIP显示ABI3、LEC1、CUC1上的H2A.Zub在S1→S2增加、S2→S3减少(图5G),其表达在h2a.z突变体S1显著升高、在clf-28swn-7 S2→S3被激活(图5H、S5D),表明H2A.Zub与H3K27me3协同维持发芽后胚胎基因沉默。
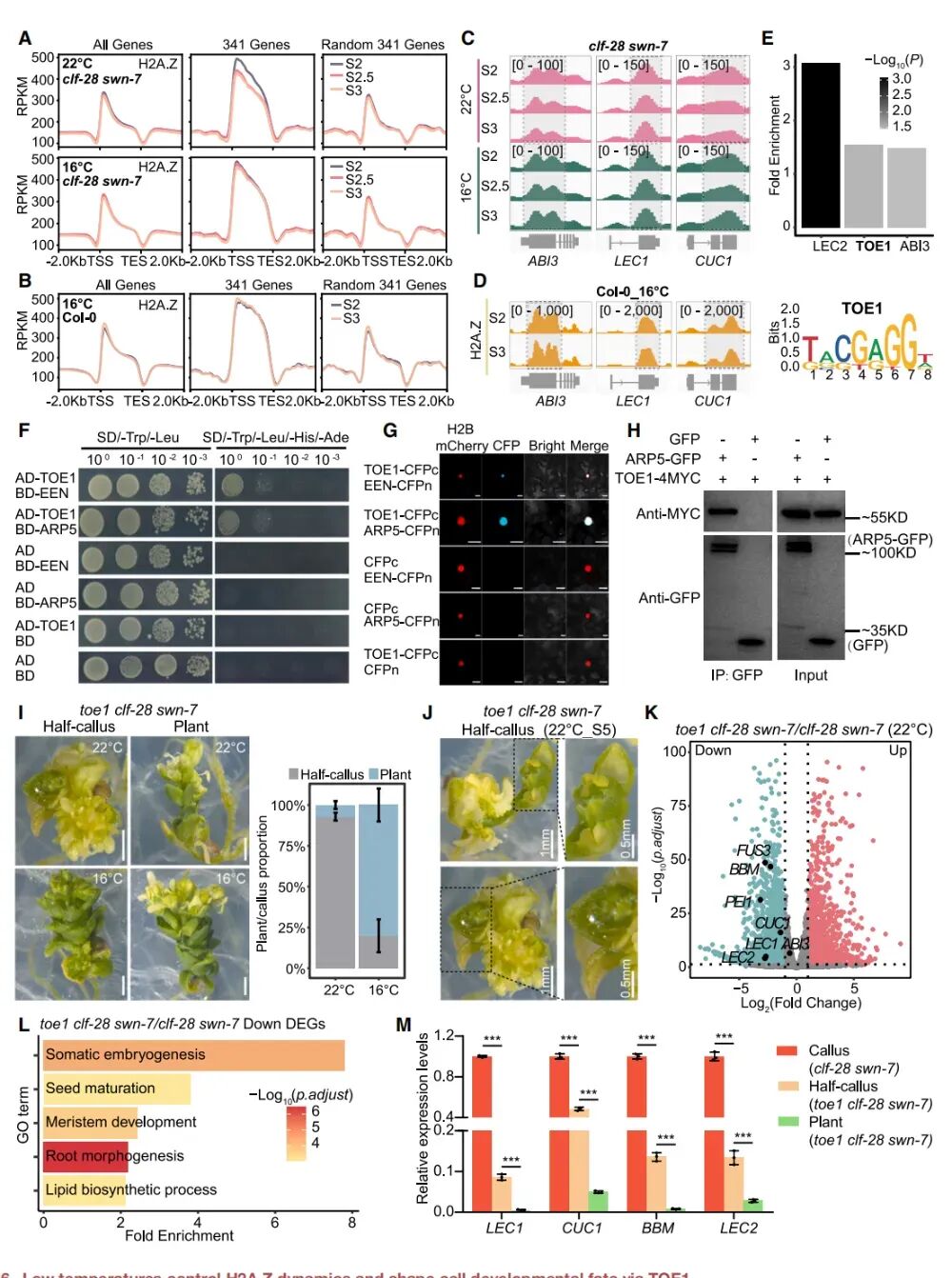
图5:PRC1催化的H2A.Z单泛素化与PRC2催化的H3K27三甲基化协同抑制萌发后种子发育程序 6. 低温通过 TOE1 特异性减缓 H2A.Z 的周转速率 为探究为何低温下clf-28 swn-7在341个细胞命运相关基因上特异性富集H2A.Z(图4E),我们在22°C和16°C的S2、S2.5(22°C下5DAS、16°C下6DAS)及S3采样做ChIP-seq。结果表明:在22°C,H2A.Z在S2达峰后于S2.5快速下降,S3继续减少;而在16°C,H2A.Z从S2到S3保持高位(图6A)。全基因组范围内两种温度对H2A.Z占位的变化不显著。 Col-0同期样本也显示:这341个基因在22°C H2A.Z水平显著下降,16°C则无变化(图5B、6B);H3K27me3在16°C下继续累积,与22°C相似。ABI3、LEC1、CUC1实例见图6C、6D。启动子基序分析发现富集LEC2、TOE1、ABI3结合位点(图6E)。Y2H、BiFC、co-IP显示仅TOE1与INO80-C复合体成分EEN/ARP5直接互作(图6F–6H;图S6C、S6D)。将toe1 toe249与clf-28 swn-7交配得三重突变体,22°C下92.9%呈“半多克隆”表型(图6I、6J)。RNA-seq和RT-qPCR显示BBM、CUC1、LEC1、LEC2显著下调(图6K、6M),GO富集于体胚发生和种子成熟途径(图6L)。16°C下80.1%发育成植株,胚胎基因表达极低(图6I、6M)。 以上结果表明,低温通过TOE1调控INO80-C介导的H2A.Z周转,从而影响关键胚胎基因的转录,部分恢复clf-28 swn-7的发育缺陷。
图6. 低温通过TOE1控制H2A.Z动态并塑造细胞发育命 7. TOE1响应环境温度并控制胚胎基因H2A.Z的动态变化 通过ChIP-qPCR(mTOE1-FLAG)发现,22°C条件下在S2/S3阶段TOE1直接结合341个胚胎基因中LEC1、LEC2和PEI1的染色质区域(图7A、7B);在toe1 toe2双突变体中,这些基因的H2A.Z水平在22°C下从S2到S3不降反升(图7C、7D),而mTOE1-FLAG株系中LEC1/ABI3的H2A.Z周转显著加速(图S7A),表明TOE1促进H2A.Z驱逐。尽管TOE1可通过与CLF相互作用招募PRC2(图S7B、S7C),toe1 toe2中H3K27me3在S2–S3阶段依旧累积(图S7D、S7E),提示其沉积不受TOE1调控。此外,toe1 toe2的H2A.Z动态与低温下Col-0相似(图S7F),RT-qPCR和Western blot显示16°C显著降低TOE1转录与蛋白水平(图7E、7F),而TOE1与INO80-C(ARP5)的互作强度不变(图7G),但ChIP-qPCR证实16°C下TOE1在LEC1/LEC2/PEI1上的结合减少(图7H),说明低温通过降低TOE1水平减缓H2A.Z周转。综上,TOE1通过招募INO80-C驱逐与种子发育相关基因的H2A.Z,促进发芽后发育转换;低温诱导的TOE1表达下降则减缓该过程,部分挽救clf-28 swn-7的低温发育缺陷(图7I)。
图7. 低温抑制TOE1表达并削弱TOE1介导的H2A.Z驱逐 该研究揭示了环境低温(16℃)如何通过调控组蛋白变体H2A.Z的单泛素化和周转速率,与PRC2-介导的H3K27me3协同决定拟南芥细胞发育命运。作者发现:在PRC2缺失突变体clf-28 swn-7中,低温能促使H2A.Zub特异性积累于341个胚胎/干细胞基因,抑制其转录,从而部分恢复突变体的发育缺陷;这一沉积依赖PRC1而非H2A普通泛素化。正常萌发过程中,PRC1-催化的H2A.Zub先升后降,而PRC2-催化的H3K27me3逐步增加,二者接力沉默种子成熟基因。低温通过下调转录因子TOE1的表达与蛋白水平,削弱其与INO80-C复合体协同驱逐H2A.Z的功能,导致上述位点H2A.Z周转减缓并持续抑制胚胎程序;该过程与PRC2独立。总体上,研究揭示了“TOE1-INO80-H2A.Zub”与“PRC2-H3K27me3”两条表观调控模块,在温度信号驱动下交替接管基因沉默以塑造植物的细胞命运。
项目咨询
{ 往 期 精 彩 回 顾 } 精选合集,欢迎收藏哟!
|











