NEWS
新闻资讯
|
一区期刊署名文章|桂花花开放和衰老过程中的激素代谢组和转录组综合研究已知植物激素在花开放和衰老过程中起着重要作用。然而,迄今为止,植物激素在桂花花衰老过程中的作用以及激素代谢互作和激素反应网络尚未被充分表征。近日,湖北科技学院桂花研究团队最新的研究成果在《Horticultural Plant Journal》上online了,通过激素代谢谱和转录组的分析,阐明了桂花花开放和衰老过程中的激素变化及它们之间的相互作用,同时挖掘出OfERF017通过调节激素水平和信号转导参与对桂花花衰老的调控。武汉爱基百客生物科技有限公司为此研究提供了转录组测序和云平台分析,并作为合作单位深度参与了此研究工作。
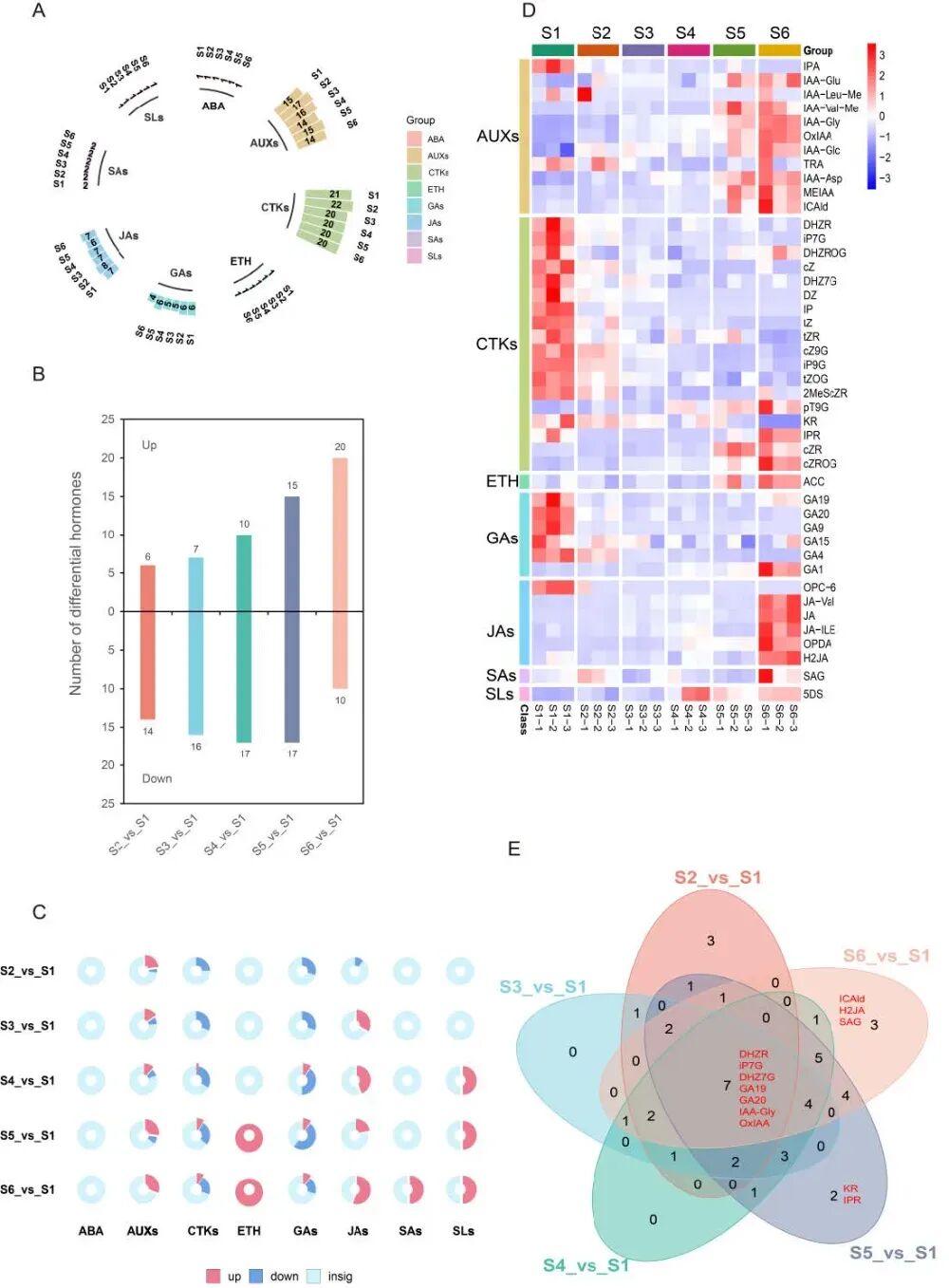
1. 桂花花开放和衰老过程中的激素代谢组检测 植物激素是影响花寿命的重要调控因素,该研究在桂花的不同开花和衰老阶段检测了激素。在所有样本中检测到八类共64种植物激素,包括1种脱落酸(ABA)、17种生长素(AUX)、27种细胞分裂素(CTK)、1种乙烯前体(ACC)、6种赤霉素(GA)、9种茉莉酸(JA)、2种水杨酸(SA)和1种独脚金内酯(SL)。S2阶段的植物激素种类最多,尤其是Auxin和CTK(图1A),这表明桂花的开花依赖于这两种类型的植物激素。 相较于S1,在S5和S6阶段,差异积累激素的数量分别为32种和30种,多于S2阶段的20种、S3阶段的23种和S4阶段的27种(图1B)。与其他时期不同,S6阶段的激素主要是上调的。AUX和ACC在S5显著增加,而JA和SA在S6显著增加(图1C),这表明这些激素的上调可能与桂花花衰老密切相关。所有差异激素含量的热图进一步支持了这一假设,其中72.7%(8/11)的AUXs和ACC在S5和S6阶段上调,83.3%(5/6)的JAs和水杨酸糖苷(SAG)在S6显著上调(图1D)。相比之下,77.8%(14/18)的CTKs和83.3%(5/6)的GAs在S5和S6阶段下调,表明这两种激素的高浓度抑制了桂花花的衰老。 Venn分析显示,在所有比较组中,7种激素差异积累(吲哚-3-乙酰甘氨酸(IAA-Gly)和 2-氧吲哚-3-乙酸(OxlAA)两种AUXs、细胞分裂素核苷(DHZR)、N6-异戊烯基腺嘌呤-7-葡糖苷(iP7G)和二氢玉米素-7-葡糖苷(DHZ7G)三种CTKs、以及赤霉素A19(GA19)和赤霉素A20(GA20)两种GAs)(图1E)。此外,属于CTKs的激动素核苷(KR)和N6-异戊烯基腺苷(IPR)在S5阶段差异积累,而属于AUXs的吲哚-3-甲醛(ICAld)、属于JAs的二氢茉莉酸(H2JA)和属于SAs的SAG都在S6阶段差异积累。除了IPR外,所有其他CTKs和GAs的含量在S5和S6阶段都相对较低。相比之下,H2JA和SAG在S6阶段的含量最高,与ACC相似。此外,ICAld、IAA-Gly和OxlAA在S1和S2含量低,在S3和S4达到平台期,继续增加,并在S6达到峰值。 总之,激素代谢组检测的结果表明,高浓度的AUXs、ETH、JAs和SA促进桂花花衰老,而低浓度的AUXs和高浓度的CTKs则使桂花开放。
图1. 激素代谢组检测 2. 花开放和衰老过程中激素相关基因的转录组分析 为了阐明桂花花开放和衰老期间激素变化的原因,研究利用先前发表的转录组数据关注了激素相关基因的表达变化。主成分分析(PCA)显示每个样本组都有明显的分离(图2A),表明在桂花花开放和衰老期间,激素相关基因经历了转录重编程。在S2-S6阶段鉴定出的激素相关差异表达基因(DEGs)数量多于S1(图2B)。S2、S3和S4的下调DEGs数量多于上调DEGs。S5的上调和下调DEGs数量相似,而S6的上调DEGs数量多于下调DEGs。在S2、S3、S4、S5和S6分别有541,773,839,812和990个下调DEGs以及302,603,622,815和1040个上调DEGs,与激素变化的趋势一致(图1B)。除了在S6阶段,不同开花阶段鉴定的上调或下调的差异表达基因高度重叠,表明激素相关基因的转录在花衰老后期显著不同。共有220个和428个差异表达基因在不同开花阶段分别被共同上调或下调。GO富集分析显示,除了与已知的激素反应相关外,共同上调的差异表达基因还富集在氧化还原酶活性、作用于成对供体、伴有分子氧的加入或还原以及去磷酸化等过程,而共同下调的差异表达基因则富集DNA结合转录因子活性、转录调控活性以及基因表达调控。 由于AUXs、CTKs和JAs是在桂花中发现含量最丰富的激素,并且可能与花开放和衰老密切相关(图1),而ETH是桂花花衰老的主要诱导因子,研究进一步分析了与这四种激素相关的生物合成和分解代谢基因。随着开花进程,参与AUXs生物合成的上调DEGs的比例高于下调DEGs(图2C)。此外,与分解代谢基因相比,在S5和S6阶段与AUXs生物合成相关的DEGs的增长更为显著(图2D),这可能解释了在这两个阶段AUXs的积累。在S5和S6阶段,上调的ETH生物合成DEGs的比例突然增加,与这两个阶段内源乙烯释放的增加是一致的(图2C)。除了在S2阶段外,参与JA生物合成和分解代谢基因的上调或下调DEGs的比例与其他阶段相比,几乎与S1阶段相同(图2C,D)。同时,在所有阶段中,参与JA生物合成和分解代谢的基因中下调DEGs的数量都大于上调DEGs的数量,对JAs积累的增加需要进一步详细分析。尽管参与CTKs生物合成上调DEGs的比例增加,但远低于参与生物合成下调DEGs和参与分解代谢上调DEGs的比例(图2C,D),这表明沉默的生物合成途径和活跃的分解代谢途径负责减少CTKs的含量。
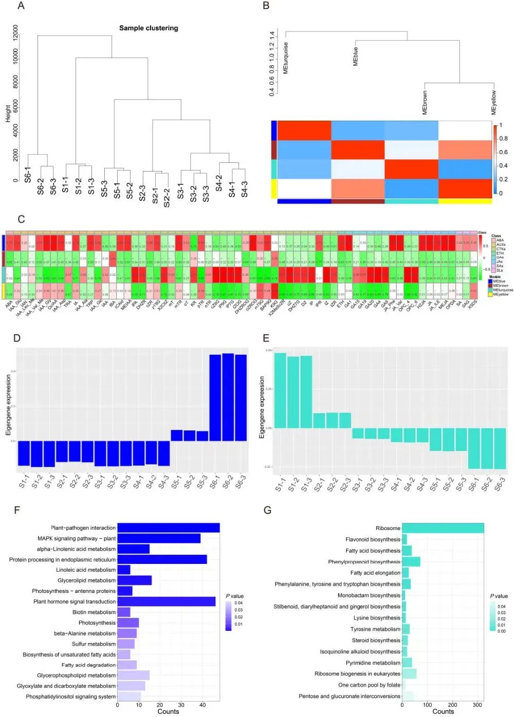
图2. 激素相关基因的转录组分析 3. 通过WGCNA鉴定激素相关模块和基因 进一步使用WGCNA来鉴定与花开放和衰老期间激素积累相关的模块和基因。样本显示出优秀的聚类性能,所有基因被聚类到四个共表达模块(图3A,B)。将激素检测的结果与模块基因关联后(图3C),研究发现大约一半(8/17)的AUXs和大多数JAs(7/9)以及ETH基因(1/1)与MEblue呈正相关(相关性≥0.75,下同)。然而,近一半的CTKs(14/27)和GAs(3/6)基因与MEturquoise呈正相关,而30%的CTKs(8/27)和67%的GAs(4/6)基因分别与MEyellow呈负相关(相关性≤-0.75)。MEblue的基因在S5和S6时特异性高表达(图3D)。MEturquoise的基因在S1和S2时高表达,而MEyellow的基因在S3、S4和S5时表现出高表达(图3E)。这些结果表明AUXs、JAs和ETH与桂花花衰老正相关,而CTKs和GAs抑制花盛开和衰老启动。对这三个模块基因的KEGG富集分析显示,MEblue基因在植物激素信号传导、植物-病原体互作、MAPK信号通路-植物、α-亚麻酸代谢和不饱和脂肪酸的生物合成等途径中富集。MEturquoise基因在包括核糖体、类黄酮生物合成、苯丙素生物合成以及苯丙氨酸、酪氨酸和色氨酸的生物合成等途径中富集,而与MEyellow相关的途径较少(图3F, G)。此外,GO富集显示,MEblue基因与各种代谢过程相关,包括细胞代谢、初级代谢、RNA代谢和含氮化合物代谢,DNA结合转录因子活性、转录调节活性和氧化还原酶活性也是MEblue中富集程度较高的术语。微管运动、微管结合、微管蛋白结合、微管马达活性、细胞骨架蛋白结合和细胞骨架马达活性等GO术语在MEturquoise中显著富集。然而,MEyellow在响应刺激和激素方面富集,特别是对AUXs的响应。
图3. S1-S6阶段转录组的WGCNA 4. 外源激素处理下转录组和激素代谢组的串扰网络 上述结果显示多种植物激素与同一个基因模块相关,且先前的相关研究报道表明油菜中也存在植物激素之间的多水平串扰网络,这引起作者对桂花中激素代谢串扰网络的兴趣。首先,作者分析了用6-BA、ETH、GA3和NAA处理植物的转录组。尽管在四种处理下,ETH处理导致桂花早衰,但NAA引起的转录变化比对照(CK)更多(图4A)。在NAA、ETH、6-BA和GA3处理下分别有942、981、1124和501个DEGs上调,而分别有823、429、182和285个下调。与单一激素调节的基因相比,由多种激素共同调节的基因数量显著减少,仅有73个基因被四种激素共同调节(图4B),表明激素独立调节下游基因的同时也具有协同效应。ETH处理产生的DEGs与其他激素处理产生的DEGs重叠最少(图4B),表明外源ETH处理诱导了更多独特的生物过程和途径。ETH处理下的DEGs富集如植物型细胞壁组织或生物发生、细胞壁修饰和果胶酸酯酶活性等过程,但并未被其他三种激素处理所富集。ETH处理还影响了类黄酮生物合成、氮代谢和脂肪酸延长等途径。 根据先前的标准,研究生成了一个展示激素对激素代谢影响的图表。与拟南芥和油菜的类似,外源NAA处理抑制了其自身基因的生物合成(上调/下调基因=3/14,P=3.08 x 10^-3),表明其受到反馈调节控制(图4C)。已有报道指出,吲哚乙酸(IAA)在拟南芥中诱导ETH的产生,此研究也发现NAA处理激活了ETH生物合成途径(上调/下调基因=15/1,P=7.11x10^-4)。此外,NAA处理抑制了ABA代谢基因的分解(上调/下调基因=0/6,P=1.02 x 10^-2),这可能导致ABA积累(图4D)。然而,外源ETH处理不仅抑制了JAs生物合成基因(上调/下调基因=3/7,P=1.13x10^-2)也抑制了其分解代谢基因(上调/下调基因=2/6,P=1.2x10^-2),并对ABA的分解代谢基因有抑制作用(上调/下调基因=1/4,P=3.22x10^-2)(图4C,D)。这些结果表明,ETH在维持JAs稳态和抑制ABA代谢中起作用。总之,激素对激素代谢影响的相互作用网络分析表明,AUXs、ETH、JAs和ABA参与同一调控途径,协同调节桂花花衰老。
图4. 外源激素处理的转录组分析 5. 生长素响应和乙烯生物合成互作网络 此研究和先前作者的研究都显示,AUXs和ETH参与了桂花花的衰老过程,并且AUXs促进ETH的生物合成。为此,研究解析了AUXs响应与ETH生物合成之间的互作网络。与对照组相比,萘乙酸(NAA)处理导致169个差异表达转录因子(TF)基因,这些基因主要是AP2/ERF、WRKY、NAC、C2H2、MYB和C2C2家族的成员(图5A)。此外,使用MEME工具和JASPAR数据库,从162个ETH生物合成基因的启动子中富集了214个基序。根据富集显著性和数量,属于AP2/EREBP、B3、bHLH、bZIP、NAC、WRKY、C4和MYB成员的基序众多且极为显著(图5B),表明它们调控乙烯生物合成。结合TF表达和基序富集结果,对来自AP2/ERF、WRKY、NAC、MYB、bHLH、bZIP和B3家族的95个成员进一步进行了蛋白质-蛋白质相互作用(PPI)网络分析(图5C)。WRKY6、WRKY11、WRKY22、WRKY28、WRKY33、WRKY40、WRKY48、WRKY53、ERF4、ERF5和ERF6形成了网络的中心部分,表明它们通过AUX信号调控桂花花中的乙烯合成。计算和筛选共表达关系(|相关系数|> 0.8,p< 0.05),研究构建了AUX响应与ETH生物合成之间的互作网络(图5D),该网络由17个ARFs、24个乙烯生物合成基因和63对共表达关系组成。除了LYG033372(WRKY22)和LYG039457(WRKY40)之外,其余ARFs在NAA处理下均上调。然而,在63对共表达关系中,仅有5对显示出负相关性,代表着AUXs对ETH生物合成的正向调控。
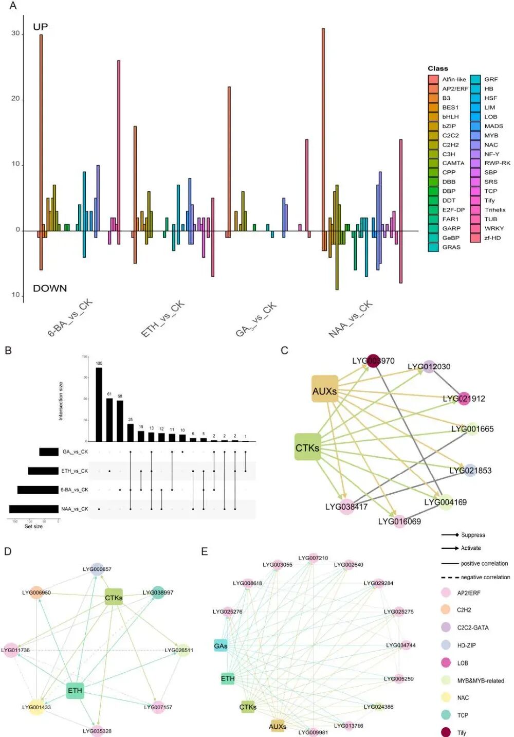
图5. 生长素响应和乙烯生物合成串扰 6. 对不同激素响应的转录因子综合网络 四种外源激素处理共享了一些DEGs(图4B),NAA处理影响了一些TFs的表达(图5A),作者推测一些TFs可能同时对这些激素做出反应。基于激素处理转录组数据,研究发现所有激素处理都诱导大量TFs的表达,而很少被抑制。表达变化最多的TF家族包括AP2/ERF、bHLH、C2C2、C2H2、HB、MYB、NAC和WRKY(图6A)。具体来说,在NAA、6-BA、ETH和GA3处理下分别有169、140、104和66个TF基因差异表达(图6B)。除了GA3,其他激素诱导的TF基因数量多于多种激素。在双激素诱导中,ETH和6-BA共同诱导的TFs和6-BA与NAA共同诱导的TFs分别排名第一和第二;在所有多种激素诱导中,GA3、6-BA和NAA共同诱导的TFs以及四种激素处理诱导的TFs分别排名第一和第三。 通常,由AUXs和CTKs两种发育必需激素形成的激素网络是最典型的内源性调节系统,研究通过基因共表达分析,构建了响应AUXs和CTKs的综合转录因子网络(图6C)。AUXs和CTKs共同调节了八个TFs,分别是两个AP2/ERFs(LYG038417和LYG016069)、一个C2C2-GATA(LYG012030)、一个HD-ZIP(LYG021853)、一个LOB(LYG021912)、两个MYB相关(LYG001665和LYG004169)和一个Tify(LYG003970),它们都被两种激素处理正向调节。LYG038417和LYG004169具有的共表达关系做多,前者是拟南芥ERF1B的同源物,整合了ETH和JAs信号通路来调节依赖ETH/JA的防御响应基因。后者是KUA1的同源物,增强AUXs积累以调节下胚轴对黑暗条件的响应,这种方式依赖于植物光敏色素相互作用因子(PIF)蛋白。 在叶片和其他器官的衰老过程中,ETH和CTKs彼此拮抗。此研究发现,在S1阶段CTKs会积累,而衰老和脱落阶段几乎没有CTKs,ETH则表现出相反的趋势(图1E)。然而,ETH和CTKs共同调节了一些TFs(图6B)。通过基因共表达分析,构建了响应ETH和CTKs的整合TFs网络(图6D)。在整个网络中,ETH和CTKs共同调节了八个TFs,分别是:一个C2H2(LYG006950)、一个HD-ZIP(LYG000657)、一个MYB(LYG026511)、一个NAC(LYG001433)、一个TCP(LYG038997)以及三个AP2/ERFs(LYG011736、LYG035328和LYG007157)。除了LYG038997和LYG011736受两种激素处理负调控外,其余基因都受两种激素的正调控。LYG001433和LYG011736在网络中共表达关系最多,前者是拟南芥NAC100的同源物,参与叶绿素分解代谢;后者是ERF1B的同源物,整合ETH和JAs信号通路来调节依赖ETH/JA的防御反应基因。 此外,研究还构建了一个同时响应四种激素的TFs整合网络(图6E)。在12个由四种植物激素处理共同调节的TFs中,有11个是AP2/ERFs,一个是拟南芥MYB73(LYG024386)的同源物。MYB73通过激活AUXs响应基因IAA19的转录来响应AUXs,而MYB73与PYL8的直接相互作用增强了MYB73对IAA19转录的激活作用。有趣的是,所有12个TFs均受四种激素处理的正调控。AP2/ERF中,LYG003055、LYG002640、LYG025275、LYG007210、LYG025276、LYG008618和LYG029284的共表达关系最多,暗示它们可能在整合四种植物激素信号传导中起重要作用。
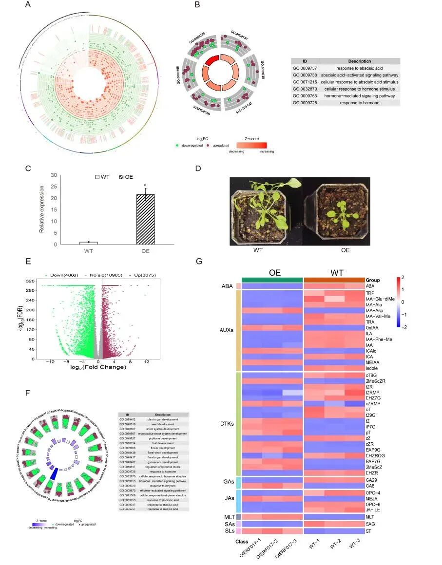
图6. 响应多重植物激素的转录因子分析 OfERF017的作用及其在转基因拟南芥中的功能验证 LYG025275(命名为OfERF017)在四种植物激素的反应中起作用,作者之前的研究还发现它通过影响有机酸代谢来调控桂花花的衰老。在桂花中瞬时过表达OfERF017加速了花的衰老,增加了乙烯含量,降低了有机酸含量。此研究进一步对转基因桂花和对照组进行了转录组分析,通过|log2Fold Change|>0.586且FDR< 0.05的阈值筛选,鉴定出了4420个DEGs,其中2825个在OfERF017过表达系上调,1595个在P2300组上调。这些DEGs随机分布在桂花基因组的23条染色体上,但集中在染色体的末端。下调DEGs比上调DEGs更多,且差异变化倍数更大(图7A)。基因集富集分析显示,DEGs在多个生物学过程中富集,包括与激素相关的术语,如对ABA的响应、ABA激活的信号通路、细胞对ABA刺激的响应、细胞对激素刺激的响应、激素介导的信号通路以及对激素的响应(图7B)。在40个激素响应基因中,有30个在OfERF017过表达系中上调,包括12个生长素响应因子、4个生长素响应蛋白基因和3个BES1/BZR1同源物。研究选取了一些受OfERF017调控又受NAA、ETH、6-BA和GA3影响的基因进行qRT-PCR验证,包括五个ERFs(LYG002640、LYG007157、LYG007210、LYG013766和LYG016069)、一个SAUR(LYG012531)、一个CKX(LYG017209)、一个WRKY40(LYG013881)和一个CYP707A(LYG033322),确认了RNA-seq的结果。总之,这些结果表明OfERF017通过促进激素信号转导诱导桂花花衰老。 为了进一步研究OfERF017与植物激素之间的关系,在拟南芥中稳定过表达了OfERF017。qRT-PCR显示,与野生型(WT)相比,在过表达拟南芥(OE)中OfERF017上调了20倍(图7C)。转基因拟南芥与WT之间存在许多表型差异(图7D),如生长缓慢、开花时间延迟以及在土壤中无法存活,这些结果表明OfERF017负调控转基因拟南芥的生长和发育。过表达OfERF017的拟南芥和WT幼苗被进一步用于转录组测序,在过滤掉那些差异不显著(|log2Fold Change|≤1 或 FDR≥0.05)的基因后,在过表达OfERF017的拟南芥中鉴定出3675个上调基因和4868个下调基因(图7E)。正如预期的那样,这些DEGs在许多与植物器官发育相关的术语中富集(图7F),如种子发育、茎系统发育、生殖茎系统发育、叶体发育、果实发育和花朵发育。此外,激素相关术语,包括激素水平调节、激素响应、激素介导的信号通路、乙烯响应、茉莉酸响应、脱落酸响应和SA响应,也在DEGs中显著富集。在这些术语中,下调的DEGs占主导地位(图7F)。考虑到OfERF017过表达也下调了调节激素水平的基因的表达,研究也对转基因拟南芥和WT幼苗进行了激素代谢组检测。共有42种激素表现出差异变化,其中AUXs占14种,CTKs占18种(图7G)。与上调和下调CTKs数量相似不同,10个AUXs在转基因拟南芥中被下调,仅有四个被上调,且在下调的AUXs激素中,有5种减少到0,与转基因拟南芥的生长抑制以及生长、发育和激素水平相关基因的抑制是一致的。 总体来说,OfERF017在瞬转桂花和稳转拟南芥中的实验结果显示,OfERF017通过传递激素信号和影响激素水平来调节植物生长、发育和衰老。
图7. OfERF017的功能验证和分析 此研究详细阐述了不同植物激素在桂花开花和衰老过程中的独特作用。通过对激素代谢谱和转录组的综合分析,研究发现高浓度的AUXs、ETH、JAs和SA促进桂花的衰老,而CTKs、GAs和低浓度的AUXs则促进花开放。外源激素处理后的转录组分析进一步阐明了AUXs通过激活ETH生物合成途径来诱导ETH积累,并且ETH平衡JAs的合成和代谢,表明激素之间复杂的相互作用关系。此外,通过构建一个对四种外源激素响应的TFs综合网络,研究鉴定出了一个ERF家族基因OfERF017。该基因被NAA、BA-6、GA3和ETH处理诱导。瞬时过表达OfERF017加速了桂花衰老,但稳定过表达又抑制了拟南芥幼苗生长。转基因桂花和拟南芥中激素信号相关基因的显著上调或下调证实了OfERF017在激素信号传导中的关键作用。这些发现不仅为将来研究桂花花开放和衰老过程中植物激素调节提供了理论基础,而且还为培育抗早衰桂花新品种的基因工程提供了潜在的候选基因资源。
{ 往 期 精 彩 回 顾 } 精选合集,欢迎收藏哟!
|










