NEWS
新闻资讯
|
项目文章 ▏组蛋白乳酸化驱动的B7-H3表达促进肿瘤免疫逃避华中科技大学同济医学院附属同济医院器官移植研究所与山东中医药大学附属医院神经外科在《Theranostics》杂志发表题为Histone lactylation-driven B7-H3 expression promotes tumor immune evasion研究文章;此研究利用RNA-seq、ChIP-seq、CUT&Tag-qpcr、WB、CRISPR/Cas9基因编辑等技术探究了乳酸通过组蛋白乳酰化调控肿瘤免疫逃逸的机制,研究揭示了乳酸代谢在肿瘤免疫微环境中的重要作用,并为靶向乳酸代谢的肿瘤免疫治疗提供了新的思路。爱基百客为该研究提供了ChIP-seq的技术支持。 ![]() 肿瘤细胞通过多种策略逃避免疫检测,特别是通过调节内源性免疫检查点分子,如B7家族成员。B7-H3是B7家族的跨膜蛋白,最初被认为是共刺激分子,现已知其参与免疫抑制和肿瘤进展。B7-H3在多种癌症中异常高表达,与临床复发、治疗耐药、免疫逃逸和预后不良相关,但B7-H3重塑肿瘤微环境的具体机制及其表达调控机制尚不完全明确。组蛋白乳酸化是一种新发现的表观遗传修饰。在肿瘤中,由于Warburg(有氧糖酵解)效应导致糖酵解增强和乳酸积累,组蛋白乳酸化可能出现异常模式,其在肿瘤发生中的潜在作用值得深入研究。
1. 乳酸盐通过限制肿瘤浸润的CD8+T细胞促进免疫逃避 为了研究促进免疫逃避的关键途径,作者对PD-1治疗后无应答和有应答的黑素瘤患者的RNA测序(RNA-seq)数据进行了KEGG相关通路分析。结果显示,糖酵解途径在对免疫疗法无应答的组中呈现高度富集(图1A)。随后,作者分析了对免疫疗法有应答和无应答的患者中与糖酵解相关的差异表达基因(DEG),发现糖酵解相关基因的表达在无应答患者中增加(图1B-C)。此外,已发表肝细胞癌(HCC)的空间转录组数据显示,糖酵解途径在对免疫治疗无应答的患者中高度富集(图1D)。总的来说,这些发现突出了糖酵解途径和免疫逃逸之间的密切关联性。糖酵解的代谢产物乳酸盐已被证明在肿瘤组织中高度富集。为了阐明乳酸在肿瘤生物学中的应用,作者使用B16细胞进行体外实验来探究乳酸在肿瘤细胞中的作用。这些细胞先用L-lactate LA(20mM)处理3天后,再用CCK-8测定细胞增殖,结果显示乳酸盐对B16细胞的活力没有影响(图1E)。此外,还采用流式细胞术分析来评估凋亡率,结果显示乳酸盐处理后,B16细胞中未观察到细胞凋亡的显著变化(图1F-G)。为了进一步探索乳酸盐对抗肿瘤免疫的作用,作者使用乳酸盐预处理B1-6/Hepa1-6细胞建立小鼠肿瘤负荷模型(图1H)。结果表明与PBS处理组相比,乳酸盐处理组显著促进肿瘤生长(图1I-L)。为了进一步探究由乳酸盐诱导的免疫抑制所调控的复杂的肿瘤微环境(TME),作者分析了多种浸润免疫细胞的比例。正如预期的那样,与对照组相比,乳酸盐预处理组显示肿瘤浸润性CD8+T细胞的数量显著减少,而其他免疫细胞亚群的比例保持相对不变(图1M-R)。为了研究乳酸盐在体内的作用,作者在接种B1-6/Hepa1-6肿瘤细胞之前和之后向C57BL/6小鼠腹膜内注射乳酸钠。结果显示,与PBS处理相比,乳酸钠显著促进肿瘤生长且肿瘤浸润性CD8+T细胞的数量显著减少。
图1 乳酸盐通过CD8+T细胞抑制抗肿瘤免疫 2. 抑制乳酸盐的处理同时抑制肿瘤发生 肿瘤细胞通过有氧糖酵解产生乳酸,对肿瘤微环境中的CD8+T细胞产生显著的抑制作用。为了研究黑色素瘤中糖酵解的临床相关性,作者重点研究了有氧糖酵解中的关键酶LDHA,并检查了一系列来自黑色素瘤患者的基因表达和生存数据集。作者比较了LDHA在黑素瘤和正常组织中的表达水平,发现LDHA在黑素瘤中显著高表(图2A-B)。随后,作者进行了肿瘤生存分析,并观察到较高的LDHA转录水平与较差的总体生存率相关(图2C-D)。此外,通过使用两种独立的算法XCELL和CIBERSORT对黑素瘤患者中的免疫细胞浸润进行评分,作者发现具有高LDHA表达的患者具有较低的CD8+T细胞浸润水平(图2E-F),表明糖酵解产物乳酸盐与肿瘤免疫逃避之间的强关联。为了进一步探索LDHA表达与CD8+T细胞介导的抗肿瘤作用之间的联系,作者对应敲低LDHA(图2G)。LDHA敲低显著减少了B1-6和Hepa1-6肿瘤生长(图2H-K)。并且,作者分析了肿瘤浸润淋巴细胞的特征,发现低LDHA表达的患者中CD8+T细胞浸润比例显著增加。作者接下来评估了乳酸抑制是否可以减弱黑色素瘤和肝癌的肿瘤发生。采用LDH抑制剂(草氨酸钠)来减弱乳酸产生。将荷瘤小鼠全身施用草氨酸钠(图2L)。乳酸盐抑制后显著减少了B1-6和Hepa1-6肿瘤生长,如通过与对照组相比,草氨酸钠组中肿瘤重量显著降低(图2M-P)。类似地,作者对B16肿瘤中肿瘤浸润免疫细胞的分析显示,草氨酸钠治疗组中CD8+T和NK细胞的比例显著增加,而其他免疫细胞亚群的比例未显示出显著变化(图2Q-V)。
图2 LDHA敲低或乳酸脱氢酶抑制剂治疗可抑制肿瘤发生 3. 乳酸盐通过H3K18乳酸化增加肿瘤细胞中B7-H3的表达 接下来,作者研究了肿瘤细胞通过乳酸影响CD8+T细胞的潜在机制。作者将B16细胞的乳酸处理3天增加了细胞整体乳酰化水平(图3A)。随后,作者研究了目前已知的组蛋白乳酸化修饰位点,结果发现在用乳酸盐处理的肿瘤细胞中,泛赖氨酸乳酸化(PanKla)和H3K18la表现出最显著的变化(图3B)。为了揭示组蛋白乳酸化如何通过调节基因表达来影响肿瘤免疫,作者使用H3K18la抗体进行染色质免疫沉淀测序(ChIP-seq)。然后,筛选了与H3K18la相关基因的KEGG分析结果中PD-L1表达和PD-1检查点途径相关的富集通路(图3C)。WB结果表明乳酸盐处理显著上调B7-H1、B7-H2和B7-H3的表达(图3D)。值得注意的是,B7-H3表达的增加在这些标志物中最明显。因此,作者后续的研究重点锁定在H3K18la调节B7-H3表达的机制。作者利用qPCR来评估乳酸盐对肿瘤细胞中抑制性配体表达的影响。结果证实乳酸盐促进抑制性配体的表达,其中B7-H3表现出最显著的变化(图3E)。B7-H3启动子区域H3K18la信号的显著富集,其通过乳酸盐处理进一步增强(图3F)。有趣的是,在乳酸盐处理后在启动子上游的基因间区的一个区域富集显著增加,表明其可能是超级增强子。乳酸盐可能通过其启动子的正反馈调节和超级增强子共同促进基因转录,但确切的机制需要进一步验证。作者利用在线工具AnimalTFDBv4.0和Jasper预测哪些转录因子结合到B7-H3的启动子区域,预测结果显示可能结合B7-H3启动子区的TF包括Arnt、Runx1、Creb1、Elf3和Smad3(图3G)。作者对来自H3K18laChIP-Seq数据的KEGG通路结果进行了回顾性分析,并将cGMP-PKG信号通路和cAMP信号通路确定为TOP 10个通路(图3C)。Creb1是cGMP-PKG信号通路和cAMP信号通路中的关键转录因子,可能在H3K18la通过其活化介导的B7-H3表达上调中发挥关键作用(图3G)。CUT&Tag-qPCR结果显示,乳酸盐刺激后,肿瘤细胞中B7-H1、B7-H2和B7-H3启动子处的Creb1水平显著增加,其中B7H3启动子区域的Creb1富集最为明显,表明Creb1对B7-H3表达具有潜在影响(图3H)。为了研究潜在的表观遗传修饰因子与H3K18la的相互作用,作者使用H3K18la抗体对来自肿瘤细胞的蛋白裂解物进行了IP-MS。作者鉴定了Ep300,一种已知的乳酰化修饰蛋白(图3I)。更有趣的是,据报道Ep300作为转录因子Creb1的共激活因子。正如所预期的,作者的免疫沉淀数据揭示了Creb1和Ep300都与H3K18la有着相互作用(图3J)。随后,作者用对Ep300(Ep300-in-3)和Creb1(666-15)特异性的抑制剂处理乳酸盐刺激后的肿瘤细胞,并且发现Ep300抑制剂和Creb1抑制剂均能使乳酸盐对B7-H3的刺激降低(图3K)。上述结果提示,H3K18la可能通过协同激活Ep300和Creb1而促进B7-H3的表达;随后,作者使用流式细胞术验证了这些发现,与对照组相比,乳酸盐处理组中B7-H3表达在蛋白质水平上显著上调,且Ep300和Creb1的抑制剂显著抑制了乳酸诱导的B7-H3表达上调(图3L-O)。众所周知,在细胞质中,葡萄糖通过一系列糖酵解酶转化为丙酮酸,缺氧诱导乳酸盐产生升高。通过分别用二氯乙酸钠(DCA)和草氨酸钠调节丙酮酸脱氢酶(PDK)和LDH活性来实现乳酸产生的抑制(图3P)。 为了评估抑制组蛋白乳酸化对B7-H3表达的影响,作者采用DCA和草氨酸钠的小分子抑制剂来减少B1-6细胞和Hepa1-6细胞中的乳酸产生和组蛋白乳酸化。缺氧诱导细胞内乳酸产生和组蛋白Kla水平增加。值得注意的是,与正常氧气环境相比,B1-6细胞和Hepa1-6细胞暴露于低氧环境(O2<1%)48小时导致B7-H3表达增加(图3S-V)。考虑到草氨酸钠或DCA在缺氧条件下减弱乳酸产生和组蛋白Kla水平,作者在缺氧条件下施用这两种乳酸产生抑制剂。数据表明缺氧诱导的B7-H3表达上调被消除(图3Q-V)。研究结果强调了乳酸通过组蛋白乳酸化驱动B7-H3上调的作用,抑制乳酸产生有效地减少B7-H3表达。
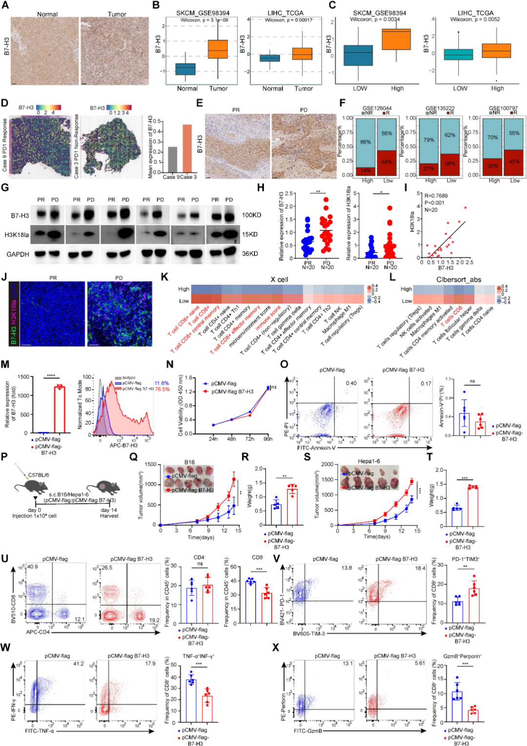
图3 H3K18乳糖化调控B7-H3的上调 4. 肿瘤表达的B7-H3上调抑制CD8+T细胞依赖的抗肿瘤免疫 免疫组化结果显示,与癌旁肝组织相比,B7-H3表达在肿瘤组织中通常更高(图4A)。作者比较了肿瘤和正常组织之间B7-H3的表达水平,发现B7-H3在肿瘤组织中显著高表达(图4B)。接下来作者比较了高级别肿瘤细胞和低级别肿瘤细胞之间B7-H3的表达水平,发现B7-H3在高级别肿瘤细胞中显著过表达(图4C)。此外,来自HCC的空间转录组学研究的公开数据揭示,B7-H3在对免疫疗法无应答的患者中高度表达(图4D)。通过在HCC患者中使用免疫组织化学,作者观察到B7-H3在对免疫疗无应答的患者中通常表达更高(图4E)。同时,抗PD-1免疫疗法的三个数据揭示B7-H3在对免疫疗法无应答的患者中高度表达(图4F)。随后,作者收集了免疫治疗后肝癌患者的组织标本。WB分析揭示,与免疫治疗应答者相比,无应答者中B7-H3和H3K18la的水平显著升高(图4G-H)。此外,在无应答者中H3K18la和B7-H3的蛋白水平之间存在显著的正相关性(图4I)。免疫荧光结果也同样显示出相一致的趋势(图4J)。此外,对黑素瘤患者中的免疫细胞浸润进行评分,作者发现具有高B7-H3表达的患者CD8+T细胞浸润水平较低(图4K-L),表明B7-H3与肿瘤免疫逃避之间的强关联。为了研究B7-H3在肿瘤中的作用,作者构建了B7-H3过表达载体,并将其转染入B16细胞,建立了稳定过表达B7-H3的细胞系(图4M)。为了评估B7-H3过表达是否可以调节细胞增殖和凋亡,作者进行了CCK-8测定和AnnexinV/PI染色。然而,在空载体转染组和B7-H3过表达组之间,没有观察到体外B16细胞的细胞增殖和凋亡的显著变化(图4N-O)。这些结果表明,肿瘤细胞的B7-H3不是直接的“肿瘤抑制基因/癌基因”。如前所述,B7-H3是免疫检查点蛋白B7家族的成员,为T细胞活化提供第二个信号。鉴于此,作者假设B7-H3可能通过其对肿瘤免疫的影响来影响肿瘤细胞消除,从而影响肿瘤进展和患者预后。接下来,作者将过表达B7-H3的B1-6/Hepa1-6细胞通过皮下注射到C57BL/6小鼠中(图4P)。 有趣的是,与对照相比,B7-H3过表达组中的肿瘤生长表现出显著的加速(图4Q-T)。随后流式分析肿瘤浸润淋巴细胞,结果揭示了B7-H3过表达组中CD8+T细胞比例的显著增加,而CD4+T细胞没有显示出显著的改变(图4U)。与对照组相比,B7-H3过表达组中表达PD-1和TIM-3的CD8+T细胞的比例增加(图4V和图S6A)。此外,与对照组相比,在B7-H3过表达组中,由CD8+T细胞分泌的细胞毒性细胞因子TNF-α和IFN-γ的比率降低(图4W)。此外,与对照相比,在B7-H3过表达的情况下,Granzyme B+ Perforin+ CD8+ T细胞的比例降低(图4X)。
图4 B7-H3过表达降低抗肿瘤CD8+T细胞应答 5. 肿瘤表达的B7-H3的耗竭通过CD8+T细胞增强抗肿瘤免疫 为了进一步研究B7-H3在肿瘤细胞中的功能意义,作者使用CRISPR/Cas9系统基于B16细胞产生了B7-H3敲除细胞系(B7-H3 KO)(图5A-B)。随后,作者进行了一系列体外体外实验,以确认B7-H3耗竭对黑色素瘤细胞增殖和凋亡的影响。CCK8测定显示B7-H3敲除后B16细胞增殖无显著变化,而流式评估显示B7-H3 KO细胞和野生型(WT)对应物之间的细胞凋亡水平相当(图5C-D)。为了全面评估B7-H3对体内肿瘤发展的影响,作者通过皮下接种WT和B7-H3 KOB1-6或Hepa1-6细胞建立了荷瘤小鼠模型。每两天测量肿瘤大小,两周后,将小鼠处死,并分离肿瘤组织用于后续分析(图5E和I)。值得注意的是,与接种WT细胞的荷瘤小鼠相比,皮下接种B7-H3 KO细胞的荷瘤小鼠的肿瘤生长明显受阻。与此一致地,在B7-H3 KO组中肿瘤体积和重量显著减少(图5F-H和J-L)。T淋巴细胞作为关键效应细胞在建立有效的抗肿瘤免疫应答中发挥关键作用。先前的研究报道,抑制B7-H3增强T细胞的募集和细胞毒性。作者研究了B7-H3基因敲除是否可以增强效应CD8+T淋巴细胞在TME中的浸润和功效。研究结果表明,在B7-H3 KO后,CD8+T细胞的比例显著增加,而肿瘤浸润性CD4+T细胞的比例在组之间保持相对不变(图5M)。此外,B7-H3 KO导致增强CD8+T细胞分泌IFN-γ和TNF-α的能力(图5O)。为了进一步了解它们的细胞毒性能力,作者检查了颗粒酶B和穿孔素的表达,揭示了与WT B16肿瘤相比,B7-H3 KO B16肿瘤中双阳性颗粒酶B和穿孔素细胞的比例升高(图5P)。此外,作者评估了肿瘤浸润性CD8+T细胞上免疫检查点受体的表达,并观察到与WT B16肿瘤相比,B7-H3 KO肿瘤内PD-1+TIM-3+CD8+T细胞的比例降低(图5N)。为了进一步证实CD8+T细胞的功能,作者使用抗CD8抗体耗尽CD8+T细胞(图5Q)。结果在B7-H3 KOB16肿瘤中,CD8+T细胞的消耗逆转了抗肿瘤作用并抑制了抗肿瘤免疫(图5R-T)。通过流式测量经或未经抗CD8处理的肿瘤和脾淋巴细胞的CD8+T部分(图5U-V)。总之,这些发现证明B7-H3缺陷通过增强CD8+T细胞介导的抗肿瘤免疫应答来延缓肿瘤进展。
图5 肿瘤细胞B7-H3缺陷增强CD8+T细胞抗肿瘤免疫 6. 乳酸通过B7-H3抑制抗肿瘤免疫 乳酸具有促进黑色素瘤和肝细胞癌进展的能力,其作用是通过组蛋白乳酸化介导的B7-H3的转录上调。为了确定乳酸的影响是否依赖于B7-H3,作者用LA预处理B1-6/Hepa1-6WT细胞和B7-H3 KO B1-6/Hepa1-6细胞3天以构建荷瘤模型(图6A和E)。正如预期的那样,作者观察到乳酸盐处理组的肿瘤尺寸大于空载对照组,这与作者之前的结果一致。然而,与空载对照组相比,暴露于乳酸盐的B7-H3 KO细胞中肿瘤的生长速率、大小和重量没有显示出显著差异,表明缺少B7-H3信号的介导,乳酸盐的作用丧失(图6B-D和图6F-H)。总的来说,这些观察结果确定了B7-H3在介导乳酸盐促进肿瘤进展中的需要。此外,作者发现,与空载对照组相比,LA处理抑制了CD8+T细胞的浸润。在用LA处理的B7-H3 KO组中,肿瘤浸润性CD8+T细胞的比例没有显著差异(图6I-J)。此外,乳酸盐处理组显示CD8+T细胞分泌的细胞因子TNF-α和IFN-γ减少,同时抑制性分子(如PD-1和TIM-3)的表达增加。值得注意的是,在B7-H3 KO后添加LA显示这些分子的表达没有明显差异(图6K-N)。为了研究乳酸盐在体内的作用,作者在接种B1-6/Hepa1-6肿瘤细胞之前和之后向C57BL/6小鼠腹膜内注射乳酸钠(图6O和T)。正如预期的那样,作者在乳酸钠治疗组中观察到比溶剂对照组更大的肿瘤尺寸,这与作者先前的发现一致。然而,在暴露于乳酸钠的B7-H3敲除细胞中,与对照组相比,肿瘤生长速率、大小和重量无显著差异,表明乳酸盐的作用已丧失(图6P-S和图6U-X)。
图6 乳酸盐的促癌作用依赖于B7-H3的存在 7. 肿瘤表达的B7-H3和草氨酸钠的消耗增强抗PD-1疗法的抗肿瘤功效 研究发现,在高糖酵解肿瘤模型中,调节性T(Treg)细胞中的PD-1表达提高。而PD-1阻断治疗可激活PD-1+T细胞,从而抑制PD-1+CD8+T细胞,最终导致治疗失败。因此,降低肿瘤细胞中的乳酸水平可能具有改善免疫疗功效的潜力。为了进一步探索这一点,作者评估了LDH抑制剂与抗PD-1抗体的组合的治疗效果。作者用草氨酸钠、抗PD-1及两者的组合处理携带B16细胞的小鼠,与单独处理相比,组合处理显示出协同抗肿瘤作用(图7A-C)。伴随着肿瘤浸润CD8+T细胞增加,以及CD8+T细胞产生的IFN-γ和TNF-α升高(图7D-G)。值得注意的是,作者发现抗PD-1抗体疗法上调B7-H3的表达,这可能潜在地提高了对治疗的抵制(图7H-I)。由于两种药物联合使用的协同作用和草氨酸钠治疗后B7-H3表达的降低,提示抑制乳酸产生可能通过下调B7-H3来增强免疫治疗的抗肿瘤功效。此外,肿瘤中的B7-H3降低显著增强了PD-1阻断功效并大大延迟了肿瘤生长(图7J-L),并且还显著恢复了CD8+T细胞的抗肿瘤的能力(图7M-N)。此外,联合组中TNF-α+IFN-γ+CD8+T细胞显著增加(图7O-P)。这些结果表明,LDH抑制剂缓解了B7-H3介导的肿瘤反应性CD8+T细胞抑制的乳酸盐上调,最终导致肿瘤消退和与免疫检查点阻断的协同效应。
图7 乳酸脱氢酶抑制剂与抗PD-1治疗的组合加速肿瘤消退 此研究揭示了乳酸通过糖酵解途径和B7-H3表达调节免疫微环境的新机制。乳酸通过组蛋白乳酰化上调B7-H3表达,抑制肿瘤浸润CD8+T细胞的比例和细胞毒性,从而促进肿瘤进展。此外,抑制糖酵解和B7-H3表达的组合疗法显示出显著的抗肿瘤效果,并增强了抗PD-1治疗的疗效。这些发现为乳酸代谢靶向的肿瘤免疫治疗提供了新的途径。 在文章中,ChIP-seq发挥了关键作用,研究人员对用抗H3K18la抗体进行ChIP-seq得到的数据进行KEGG分析,发现与H3K18la相关的差异上调基因在癌症的PD-L1表达和PD-1检查点通路中显著富集,这为后续研究提供了重要的信号通路线索。同时揭示H3K18la与B7-H3基因启动子区域的关联,且乳酸处理会进一步增强这种富集。此外,在启动子上游的间隔区,乳酸处理后富集程度也显著增加,提示该区域可能是一个超级增强子,表明乳酸可能通过对启动子和超级增强子的正反馈调节来促进基因转录。
项目咨询
{ 往 期 精 彩 回 顾 } 精选合集,欢迎收藏哟!
|











