NEWS
新闻资讯
|
快乐组蛋白修饰| 一文了解组蛋白血清素化H3Q5ser组蛋白的蛋白质翻译后修饰(PTMs)通过动态调控染色质结构和基因转录活性,与多种生物过程相关联。其中,组蛋白乙酰化、甲基化和磷酸化已被广泛研究,近几年组蛋白乳酸化、巴豆酰化等新型修饰亦有一些报道。除了这些新型组蛋白修饰,还有一类修饰——组蛋白5-羟色胺化(即组蛋白 3(H3)上共价结合5-羟色胺(5-HT))(也称组蛋白血清素化),自2019 年才受到关注。 ![]() 血清素(serotonin,5-hydroxytryptamine, 5-HT)是一种来源于色氨酸的单胺类化学信号分子,1948年在血清中被发现具有显著收缩血管作用,因而得名“serum-tonin”。在外周,血清素调控肠蠕动、血小板聚集、肝再生、胰岛素分泌、脂肪代谢及骨稳态等;过量或受体失衡与肺动脉高压、瓣膜病、肥胖和肠易激综合征等病症相关。中枢方面,血清素通常被描绘成大脑的“快乐化学物质”,5-HT 缺陷被视作抑郁症、焦虑和强迫障碍的重要病理基础,选择性5-HT再摄取抑制剂(SSRIs)因此成为临床用药主力。 2019年,Nature杂志在线发表了来自纽约西奈山伊坎医学院Maze Ian课题组关于组蛋白五羟色胺化修饰的工作,在该项工作中,研究人员鉴定出了组蛋白谷氨酰胺残基的五羟色胺化修饰(serotonylation of glutamine或5-hydroxytryptamine,5-HT),并阐述了其同基因表达调控间的关系。该工作首次报道了组蛋白的内源单胺化修饰类型,同时揭示了五羟色胺在基因表达调控过程中的全新功能,对于深入理解组蛋白修饰调控神经生物学过程有着重要的意义[1]。 ![]() 图:组蛋白血清素化修饰的检测[1] 组蛋白翻译后修饰是表观遗传调控的核心机制之一,其动态状态由“写入者”(Writer)酶和“擦除者”(Eraser)酶共同决定,并可被“阅读器”(Reader)蛋白识别,从而在转录调控、DNA损伤修复和RNA转录后加工等多种生物学过程中发挥作用。虽然H3Q5ser的发现时间较晚,但迅速被证实与神经系统发育、肿瘤细胞增殖及炎症反应等多种表型密切相关。 近年研究陆续揭示了调控 H3Q5ser 的Writer、Eraser与Reader蛋白。今年发表在Nature的一项研究更进一步指出,谷氨酰胺转胺酶 2(transglutaminase 2,TG2)不仅兼具H3Q5ser的Writer和Eraser功能,还可充当“涂改器”(Exchanger),在不同修饰间灵活切换,为H3Q5ser的动态调控提供了新的分子机制[2]。 ![]() 图:TG2介导的H3单氨基化写入、擦除和交换的建议机制[2] 2021年,发表在Science Advances杂志上一篇研究发现WDR5是H3Q5ser的reader蛋白,在神经母细胞瘤细胞中,WDR5在肿瘤促进基因的启动子区与H3Q5ser共定位,并在那里促进基因转录以诱导细胞增殖[3]。 H3K4me3位于H3第4位赖氨酸(K),H3Q5ser位于H3第5位谷氨酰胺(Q),Q5与K4相邻,空间上天然为互作创造可能。针对H3Q5ser和H3K4me3之间的交叉会话(crosstalk)也是一些研究的关注点。
2021年,发表在PNAS杂志上的一篇研究考察了H3Q5ser对H3K4me3的阅读蛋白、写入酶和擦除酶的影响。所有测试的阅读蛋白均能结合H3K4me3Q5ser双重修饰。其中,TAF3的PHD结构域偏好结合H3K4me3Q5ser,这种结合偏好依赖于Q5ser修饰,与H3K4的甲基化状态无关。虽然H3K4甲基转移酶MLL1的活性不受H3Q5ser影响,但相应的H3K4me3/2去甲基酶KDM5B/C和LSD1却因该修饰受到显著抑制。这项研究表明,相邻的H3Q5ser可通过稳定H3K4me3以减少其动态周转,或通过增强下游效应蛋白对其的识别,从而增强H3K4me3的功能,为精细调控关键基因表达程序提供了一种潜在机制[4]。H3Q5ser除了与H3K4me3存在串扰外,与其他修饰的串扰亦有报道,比如H3cit[5]。 ![]() 图:H3K4me3与H3Q5ser之间不同程度的串扰现象[4] 在检索“Histone serotonylation”相关文献(含预印本)时,共发现 40 余篇论文。虽然总体数量仍不算庞大,但自2023年起该领域呈现较为明显的增长,且多篇研究已发表于 Nature、Science等顶级期刊,可见其学术关注度正迅速攀升。当前研究热点主要聚焦于以下四大方向: 1. 肿瘤发生与发展(室管膜瘤、肝癌、结直肠癌等) 组蛋白血清素化结合了“单胺信号-表观遗传”这一独特交汇点,既具生物学新颖性,又蕴含临床转化潜力,可能成为表观遗传学领域的前沿热点。 ![]() 已发表期刊的词云图 文献一:双向组蛋白单胺基化动态调控神经节律性 Bidirectional histone monoaminylation dynamics regulate neural rhythmicity ![]()
组蛋白H3谷氨酰胺5位单胺化修饰是大脑中一类重要的表观遗传标记,对许可性基因表达具有关键作用。既往研究发现,转谷氨酰胺酶2(TG2)能够催化组蛋白H3谷氨酰胺5位的血清素化修饰(H3Q5ser)和多巴胺化修饰(H3Q5dop),从而改变染色质的局部和整体构象。本研究发现TG2还具有擦除和交换H3单胺化修饰的功能,包括参与脑内昼夜节律表达并调控生物节律基因表达及行为的组胺化修饰(H3Q5his)。与H3Q5ser不同,H3Q5his会抑制组蛋白H3赖氨酸4甲基转移酶复合物核心组分WDR5的结合,进而拮抗H3K4位点的甲基转移酶活性。这些发现共同揭示了一个表观遗传调控机制:单一染色质调控酶可通过感知化学微环境影响细胞表观遗传状态,其动态变化在神经节律调节中发挥关键作用。 ![]() 图:神经H3Q5单胺基化呈现昼夜节律性 文献二:TGM2介导的组蛋白血清素化通过MYC信号通路促进肝细胞癌进展 TGM2-mediated histone serotonylation promotes HCC progression via MYC signalling pathway ![]()
肝细胞癌(HCC)是一种侵袭性恶性肿瘤,现有治疗手段有限。H3Q5ser是一种由转谷氨酰胺酶2(TGM2)介导的基于血清素的组蛋白修饰,可影响包括神经发育在内的多种生物过程。TGM2介导的H3Q5ser在HCC进展中的作用尚不清楚。本研究旨在探讨TGM2在促进HCC进展中的作用,并评估其作为HCC治疗潜在靶点的价值。采用腺相关病毒介导的肝脏特异性Tgm2或H3.3过表达模型,验证H3Q5ser对HCC进展的影响。通过CUT&Tag和RNA测序分析其作用机制。利用HCC类器官、皮下移植瘤模型及水动力学尾静脉注射模型评估TGM2抑制剂的治疗效果。TGM2表达水平与α-胎蛋白水平升高、分化差和晚期BCLC分期呈正相关。Tgm2缺失或H3Q5ser抑制可显著抑制HCC进展。CUT&Tag和RNA测序分析显示,TGM2抑制剂处理后下调基因富集于MYC通路。此外,转录中介因子1b介导TGM2募集至MYC,促进MYC靶基因的H3Q5ser修饰。最终,在临床前模型中,靶向TGM2的转谷氨酰胺酶活性可显著抑制HCC进展,并与索拉非尼联合使用表现出协同效应。TGM2抑制剂未引起明显骨髓抑制或组织损伤。TGM2可作为预后生物标志物,靶向其转谷氨酰胺酶活性有望成为抑制HCC进展的有效策略。 ![]() 图:H3Q5ser修饰增强MYC靶基因的转录 文献三:诱导星形胶质细胞Slc22a3通过组蛋白血清素化调节感觉处理 Induction of astrocytic Slc22a3 regulates sensory processing through histone serotonylation ![]()
神经元活动驱动神经元内基因表达的改变,但在功能神经回路中,它如何引导邻近星形胶质细胞的转录和表观基因组变化尚不清楚。研究团队发现,神经元活动在星形胶质细胞中诱发了广泛的转录上调和下调,并鉴定出Slc22a3这一活动诱导型星形胶质细胞基因——它编码神经调节物质转运蛋白Slc22a3,参与调节嗅球的感觉处理。星形胶质细胞中Slc22a3的缺失降低了细胞内血清素水平,导致组蛋白血清素化发生改变。在星形胶质细胞中抑制组蛋白血清素化会减少γ-氨基丁酸(GABA)生物合成基因的表达及GABA释放,最终引发嗅觉缺陷。该研究揭示了神经元活动如何协调星形胶质细胞的转录和表观基因组响应,并阐明了星形胶质细胞处理神经调节输入以调控神经递质释放并参与感觉处理的全新机制。
Slc22a3 调节嗅球星形胶质细胞中的组蛋白血清素化 文献四:组蛋白血清素化调控室管膜瘤的肿瘤发生 Histone serotonylation regulates ependymoma tumorigenesis ![]()
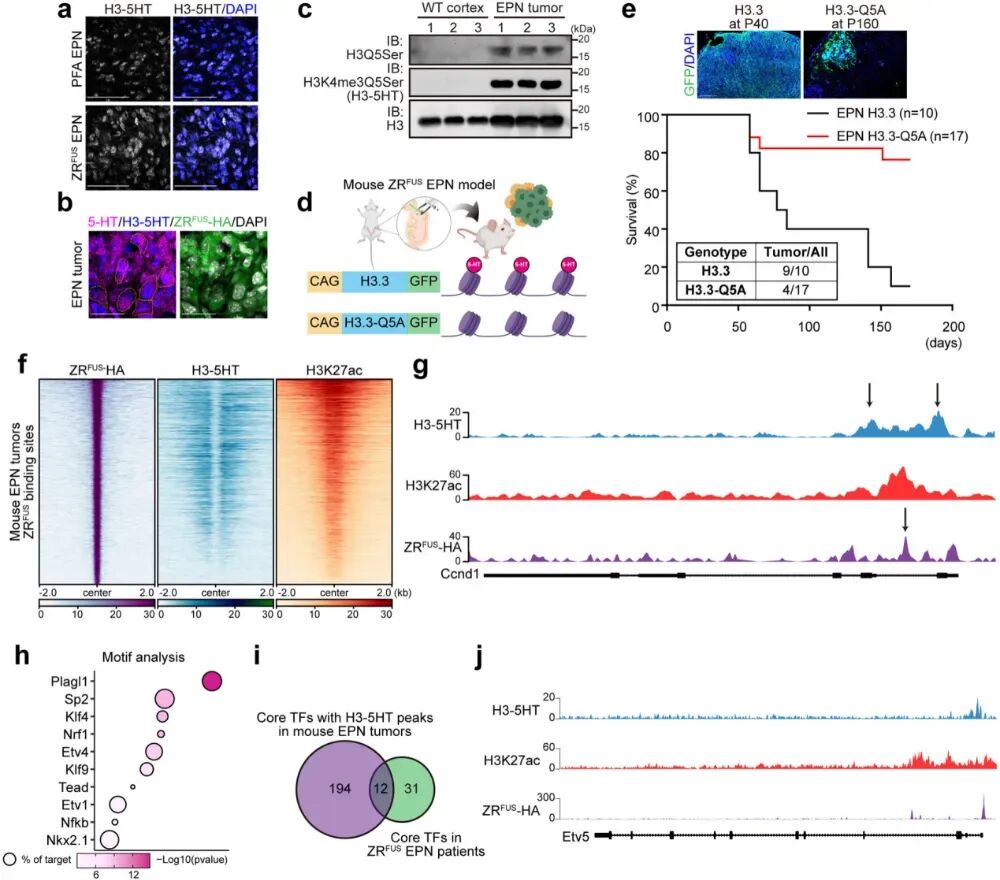
肿瘤与神经元之间的双向交流已成为推动恶性进展的肿瘤微环境的关键方向。癌症的另一个标志性特征是表观基因组失调,其中基因表达的改变影响细胞状态及其与肿瘤微环境的相互作用。室管膜瘤(EPN)是一种儿童脑肿瘤,其恶性发展依赖于表观基因组重塑;然而,这些表观机制在EPN肿瘤进展过程中如何与外源性神经信号相互作用尚不清楚。本研究表明,血清素能神经元的活动调控EPN的肿瘤发生,而且血清素本身也可作为组蛋白的激活性修饰。研究发现抑制组蛋白的血清素化可阻断EPN肿瘤形成,并调控一组核心发育转录因子的表达。对这些转录因子进行的高通量体内筛选显示,ETV5通过增强抑制性染色质状态促进EPN肿瘤发生。神经肽Y(NPY)是ETV5抑制的基因之一,其过表达通过突触重塑抑制EPN的肿瘤进展和肿瘤相关的网络过度活跃。总体而言,本研究确立了组蛋白血清素化是EPN肿瘤发生的关键驱动因素,并揭示了神经信号、神经表观基因组和发育程序如何交织在一起,从而推动脑肿瘤的恶性发展。 ![]() 图:组蛋白血清素化是EPN肿瘤发生所必需的 文献五:5-羟色胺(5-HT)通过调控组蛋白5-羟色胺化和瓜氨酸化,驱动中性粒细胞胞外陷阱(NETs)形成及肝转移 5-HT orchestrates histone serotonylation and citrullination to drive neutrophil extracellular traps and liver metastasis
血清素(5-HT)是一种已与肿瘤发生相关的神经递质。5-HT是否以及如何调节微环境中的细胞以影响肿瘤转移尚不明确。该研究发现神经内分泌前列腺癌(NEPC)细胞分泌5-HT,与中性粒细胞相互作用,并在肝脏诱导中性粒细胞胞外陷阱(NETs)形成,进而促进散播癌细胞的招募并推动肝转移。5-HT在中性粒细胞内诱导组蛋白血清素化(H3Q5ser)并协同调控组蛋白瓜氨酸化(H3cit),触发染色质去凝聚,从而促进NETs形成。有趣的是,研究揭示了H3Q5ser与H3cit之间的相互促进效应,以及它们的“书写者”酶转谷氨酰胺酶2(TGM2)与肽基精氨酸脱亚胺酶4(PAD4)之间的串扰。通过基因消融或药物靶向抑制TGM2,或使用美国FDA批准的抗抑郁药氟西汀抑制血清素转运蛋白(SERT),可降低H3Q5ser和H3cit修饰,抑制NETs形成,有效阻断NEPC、小细胞肺癌和甲状腺髓样癌的肝转移。综上所述,5-HT触发的NETs生成揭示了一条可靶向的神经递质/免疫轴,该轴驱动神经内分泌癌的肝转移。 ![]() 图:H3cit和H3Q5ser修饰的CUT&Tag可视化结果 爱基百客提供领先的表观组学技术服务,针对多种组蛋白修饰(组蛋白甲基化、乙酰化、乳酸化、巴豆酰化、血清素化等)有丰富的项目经验,可提供ChIP-seq和CUT&Tag的技术服务。 【1】Farrelly L A, Thompson R E, Zhao S, et al. Histone serotonylation is a permissive modification that enhances TFIID binding to H3K4me3[J]. Nature, 2019, 567(7749): 535-539. 【2】Zheng Q, Weekley B H, Vinson D A, et al. Bidirectional histone monoaminylation dynamics regulate neural rhythmicity[J]. Nature, 2025: 1-9. 【3】Zhao J, Chen W, Pan Y, et al. Structural insights into the recognition of histone H3Q5 serotonylation by WDR5[J]. Science Advances, 2021, 7(25): eabf4291. 【4】Zhao S, Chuh K N, Zhang B, et al. Histone H3Q5 serotonylation stabilizes H3K4 methylation and potentiates its readout[J]. Proceedings of the National Academy of Sciences, 2021, 118(6): e2016742118. 【5】Liu K, Zhang Y, Du G, et al. 5-HT orchestrates Histone Serotonylation and Citrullination to Drive Neutrophil Extracellular Traps and Liver Metastasis[J]. The Journal of Clinical Investigation, 2025.
项目咨询
{ 往 期 精 彩 回 顾 } 精选合集,欢迎收藏哟!
|



















