NEWS
新闻资讯
|
项目文章(IF:9.3)转录因子ChIP-seq助力揭示CsphyB-CsPIF4-CsBRC1模块调控ABA合成和腋芽生长发育
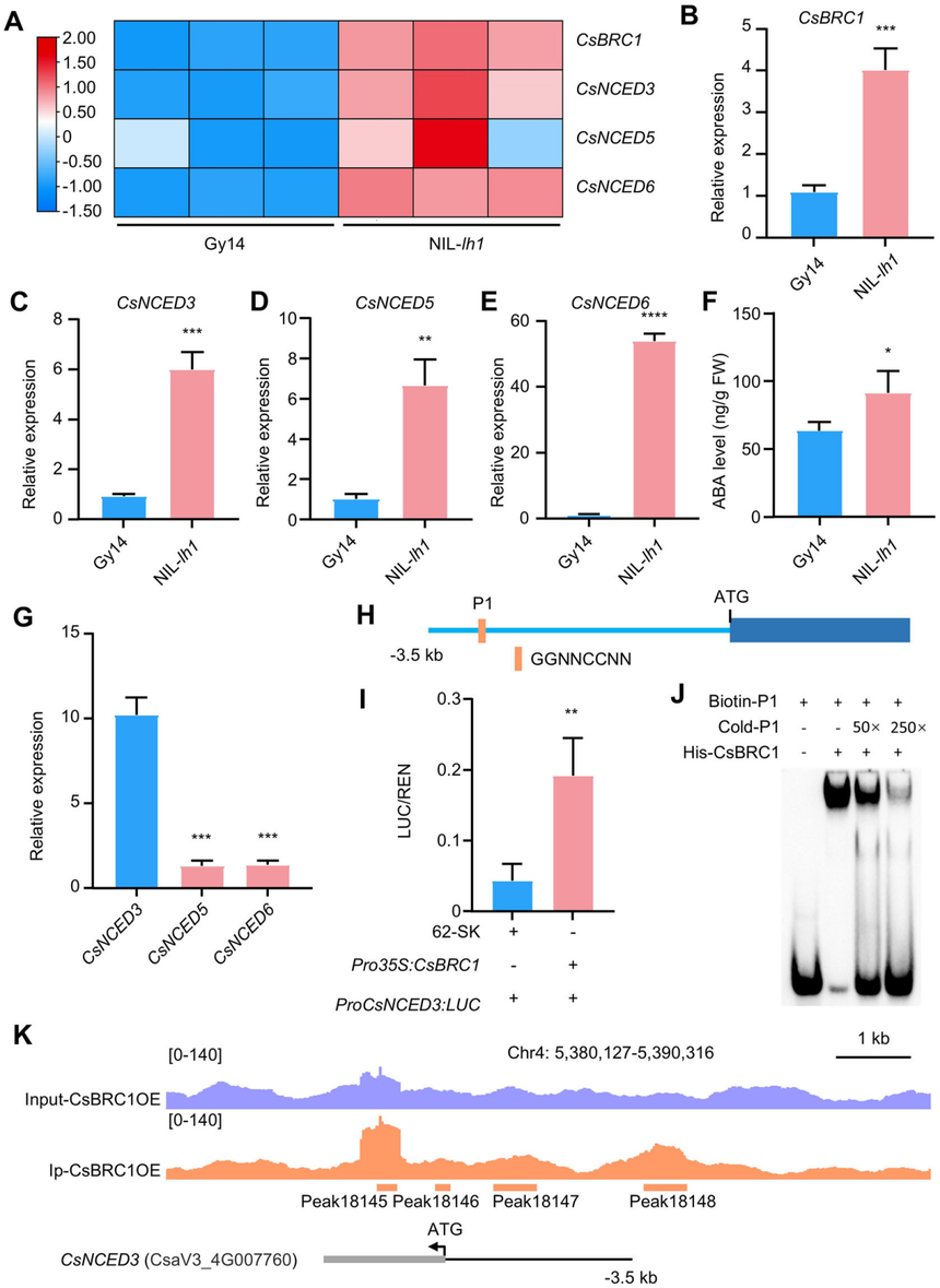
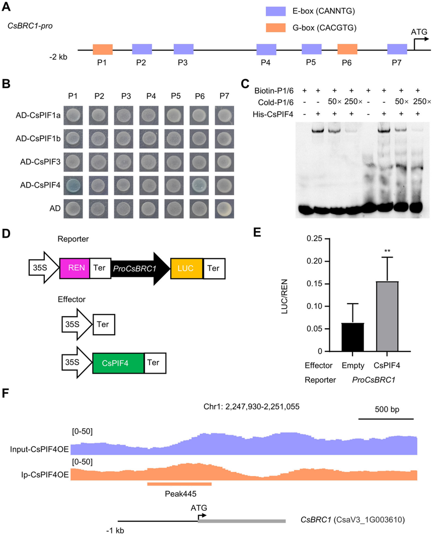
分枝生长是作物农业特性中的一项重要指标,它直接影响植株的结构和作物的产量。黄瓜(学名:Cucumis sativus L.)是一种在全球范围内具有重要经济价值和营养价值的重要蔬菜作物。在田间环境中,具有更多侧枝的黄瓜植株更受青睐以提高产量。虽然光敏色素B(phyB)、分枝蛋白1(BRC1)和脱落酸(ABA)能够促进腋芽的生长,但目前尚不清楚植物界中是否存在它们之间的整合因子。 基于此,近日中国农业大学张小兰/赵剑宇团队于JIPB上发表了一篇名为“The CsphyB-CsPIF4-CsBRC1 module regulates ABA biosynthesis and axillary bud outgrowth in cucumber”的文章,本文结合转录组、ChIP-seq、酵母双/单杂、双荧光素酶等实验发现了一个涉及CsphyB-CsPIF4-CsBRC1的调控网络,该网络整合了光信号和ABA生物合成来调节侧芽生长。这为作物育种中对分支数量的调控提供了一种策略,从而能够实现理想的分支特性,进而最大限度地提高产量。爱基百客为本研究提供了ChIP-seq的技术服务。 ![]() 图1CsphyB-CsPIF4-CsBRC1调节ABA合成与黄瓜侧芽伸长的工作模型 ![]() 一. CsphyB能够促进黄瓜腋芽的生长 在之前的研究中,近等基因系(NIL)-lh1(其在CsphyB基因中存在一个7个碱基的缺失,导致生成的蛋白质仅含有79个氨基酸残基)在幼苗阶段与野生型(WT)Gy14相比表现出额外长的下胚轴。对成年植株的表型特征分析显示,CsphyB突变体(NIL-lh1)的侧枝明显更少且更短,但腋芽的启动未受影响。Gy14的腋芽逐渐伸长以形成分支,但NIL-lh1植株每个节点的枝条长度大幅缩短,并且没有可处理的侧枝(基于农业标准为长度超过4厘米的侧枝)。此外,对野生型PS76进行CsphyB突变呈现出与NIL-lh1一致的表型,确定了CsphyB的功能破坏极大地阻碍了黄瓜腋芽的生长。 ![]() 图2Gy14(WT)和近等基因系(NIL)-lh1的表型特征分析 二. 遮光处理会抑制黄瓜的侧芽生长 遮阴处理会导致遮阴逃避综合征,表现为胚轴和侧枝的伸长增加、侧枝分支减少以及叶片面积减小。为了探究光信号如何调节黄瓜的侧枝发育,作者对侧枝过多的Sikkim inbred line WI7120进行了遮阴处理。遮阴极大地抑制了WI7120中花芽的生长,并且增加了节间长度,表明遮光抑制了黄瓜的侧芽生长。 ![]() 图3遮光处理会阻碍WI7120侧枝的生长 三. 脱落酸的生物合成途径与黄瓜中由CsphyB介导的茎枝分枝现象有关 为了确定黄瓜中CsphyB的下游靶点及其调控网络,作者使用来自Gy14和NIL-lh1同一节点的侧芽进行了转录组测序分析。DEG分析与RT-qPCR结果显示CsBRC1(CsGy1G003520,一种抑制黄瓜侧枝生长的关键抑制因子),CsNCED3(CsGy4G007460)、CsNCED5(CsGy6G035690)和CsNCED6(CsGy2G009810)(三个ABA生物合成基因)在NIL-lh1中显著上调表达。由于NCEDs在ABA生物合成的限速步骤中起作用,作者测量了Gy14和NIL-lh1同一节点侧芽中的ABA含量,发现Gy14中ABA的平均浓度低于NIL-lh1,表明ABA的生物合成过程参与了黄瓜植株中由CsphyB诱导的分枝现象。 在这三种差异表达的CsNCED蛋白中,只有CsNCED3在Gy14的侧芽中表达水平较高。因此,作者重点研究了CsNCED3。通过分析CsNCED3的启动子,作者发现了一个可能的顺式作用元件作为CsBRC1的结合位点。为了探究CsBRC1是否能直接调控黄瓜中CsNCED3的表达,作者使用双荧光素酶报告系统、EMSA体外实验进行了转录激活实验验证。为了进一步验证CsBRC1在体内的与CsNCED3启动子的结合,作者生成了表达35S:CsBRC1-Flag构建体的转基因黄瓜系。染色质免疫沉淀测序(ChIP-Seq)分析显示,在CsNCED3启动子区域存在两个CsBRC1结合峰,这些峰涵盖了P1转座子元件。这些结果有力地证明了在黄瓜体内,CsBRC1直接与CsNCED3启动子结合。这些发现表明CsphyB可能通过CsBRC1介导的ABA生物合成来调控黄瓜的侧枝生长。 ![]() 图4黄瓜中CsphyB可能通过ABA途径来调控黄瓜的侧芽生长 四. CsPIF4与CsphyB相互作用,并直接促进CsBRC1的表达 在拟南芥中,phyB在吸收红光后会从无活性形式转变为有活性形式,并进入细胞核。前期研究中,黄瓜CsphyB在红光下定位在细胞核内,并与CsPIFs相互作用。为了确认黄瓜中CsphyB与CsPIFs之间的相互作用,作者通过同源性比对搜索鉴定出了七个CsPIFs。酵母双杂交(Y2H)实验表明,CsPIF1a、CsPIF1b、CsPIF3和CsPIF4能够与CsphyB相互作用,而分裂荧光素酶互补实验验证了CsphyB与CsPIF3/4在蛋白质水平上的相互作用。 为了探究CsPIFs是否能够直接与CsBRC1结合,作者分析了CsBRC1起始密码子上游的2000个碱基对的启动子区域,并识别出了七个E-box元件,其中包括两个典型的G-box元件(CACGTG)。酵母单杂、EMSA、双荧光素酶实验结果显示只有CsPIF4能够与CsBRC1的P1和P6转录激活元件结合。为了验证CsPIF4与CsBRC1启动子在体内的相互作用,作者生成了一个含有35S:CsPIF4-Flag构建体的转基因黄瓜植株,并进行了ChIP实验。染色质免疫沉淀测序(ChIP-seq)的结果显示,CsPIF4在CsBRC1的启动子区域存在一个结合峰,该启动子区域包含了P6顺式元件。这些结果表明,CsPIF4能够直接与CsBRC1的启动子结合并增强其表达。 ![]() 图5CsPIF4直接与CsBRC1结合,从而激活其表达 五. CsPIF4的功能障碍导致黄瓜侧枝生长增多 为了探究CsPIF4在黄瓜中的生物学功能,作者利用CRISPR/Cas9系统生成了Cspif4突变体。获得了两个纯合突变株,即Cspif4#1(存在84个碱基对的缺失)和Cspif4#3(存在1个碱基对的缺失),这两个突变株分别导致蛋白质提前终止,长度分别为5个和49个氨基酸。表型特征表明,这两个突变株的侧枝数量、芽生长比例、节间分支长度均多于野生型(“9930”背景)。与野生型相比,Cspif4突变体腋芽中的CsBRC1和CsNCED3的表达水平降低,Cspif4#1突变体中的ABA浓度显著降低。这些结果表明,CsPIF4通过刺激CsBRC1的表达和促进黄瓜中ABA的生物合成来抑制侧枝的生长。 ![]() 图6黄瓜植株中CsPIF4的缺失会导致侧芽的生长量增加 六. Csnced3突变体中脱落酸的缺乏会促进侧芽的生长 为了探究黄瓜中ABA积累量减少与芽生长加快之间的遗传关系,作者利用CRISPR/Cas9技术培育了两个Csnced3突变株系。Csnced3#1存在一个7个碱基的缺失,而Csnced3#2在第一个靶位点处存在一个1个碱基的插入;这两种突变均导致CsNCED3蛋白翻译的提前终止。表型分析显示,这两个Csnced3突变株系的侧枝数量、长度,芽生长比例、均显著大于野生型(R1461背景)。对侧芽中ABA含量的进一步分析显示,与野生型相比,Csnced3突变体中的ABA含量显著降低。这些结果表明,Csnced3突变体中降低的ABA水平促进了侧芽的生长,这表明ABA在黄瓜的侧枝生长中起着负面作用。 ![]() 图7黄瓜中CsNCED3的缺失导致黄瓜侧芽的生长量增加 本研究以黄瓜为对象,聚焦研究了光信号与激素调控侧芽萌发的分子机制。作者利用转录组、ChIP-seq、酵母杂交、双荧光素酶报告基因、EMSA等实验结合表型实验挖掘了“CsphyB-CsPIF4-CsBRC1-ABA”的调控网络,阐明该模块通过整合光信号与ABA合成调控侧芽萌发的机制,为作物分枝性状改良提供育种策略。
项目咨询
{ 往 期 精 彩 回 顾 } 精选合集,欢迎收藏哟!
|











