NEWS
新闻资讯
|
化学TOP | 转录组测序助力客户解析枸杞高分支果胶多糖与机械屏障互作调节肠道免疫的分子机制肠道是人体最大的外周免疫器官,其机械屏障功能与免疫密切相关。机械屏障由肠上皮细胞和紧密连接蛋白复合物组成,能够防止有害物质进入血液并增强肠道免疫力。然而,在炎症和创伤等病理状态下,肠道屏障完整性受损,通透性增加,导致有害物质进入体循环,免疫力下降。固有层是大量免疫细胞的聚集部位,活性物质(如多糖)在穿过机械屏障后可进入固有层发挥免疫活性。果胶多糖是一种具有肠道免疫活性的细胞壁多糖,其主要由同型半乳糖醛酸、鼠李半乳糖醛酸-I(RG-I)和鼠李半乳糖醛酸-II结构域组成,其中RG-I结构域是其免疫活性的关键。枸杞多糖(LBP)富含RG-I型果胶多糖,具有免疫调节活性。然而,目前关于果胶多糖在不同机械屏障状态下(正常和受损)的肠道免疫活性,以及RG-I分支程度对肠道免疫活性的作用机制的研究较少。 2025年5月2日,糖科学领域重磅期刊《Carbohydrate Polymers》在线发表了华南理工大学林恋竹研究员团队的最新研究成果,研究对一系列科学问题进行了探索,包括:1、验证高分支果胶多糖(H-LBP)能否安全接触肠道机械屏障;2、评估H-LBP和低分支果胶多糖(L-LBP)在正常机械屏障模型中的转运特性及其肠道免疫功能;3、评估H-LBP和L-LBP在受损机械屏障模型中对机械屏障完整性、炎症减轻和肠道免疫功能的影响;4、研究H-LBP与受损机械屏障之间潜在的相互作用机制。研究结果阐明了RG-I分支程度与肠道免疫之间的构效关系,并有利于具有重要肠道免疫促进功能的枸杞高分支RG-I型果胶多糖的应用。武汉爱基百客生物科技有限公司为此研究提供了转录组测序分析服务。 ![]() ![]() ![]() 1. H-LBP的体外消化特性 多项研究显示,多数多糖可安全抵达肠道,与肠道细胞相互作用。此研究旨在验证H-LBP的肠道免疫活性,其抗消化性是关键前提。为此,研究测定了H-LBP在唾液、胃和小肠消化各阶段后的分子量(Mw)和色值(CR)。结果显示,唾液、唾液-胃和唾液-胃肠消化后,H-LBP的分子量和色值均无显著变化。这表明H-LBP可耐受唾液、胃液和肠液的消化作用,有望安全抵达肠道。 2. H-LBP和L-LBP之间的聚合差异 H-LBP和L-LBP的红外光谱,显示在3400 cm⁻¹和1630 cm⁻¹处的特征峰归因于O-H振动,2950 cm⁻¹和1070 cm⁻¹处的峰分别归属于-CH伸缩振动和-C-O-C键,1420 cm⁻¹处的峰归因于-CH、-CH₂、-CH₃的弯曲振动。这些结果表明,H-LBP经部分酸水解后,主要官能团未发生明显变化,且H-LBP和L-LBP均具有多糖的典型特征峰。 LBP的¹H谱已在先前研究中发表,并用于与L-LBP谱图对比。H-LBP的糖基残基包括端基-α-阿拉伯呋喃糖(A)、1,5-α-阿拉伯呋喃糖(B)、1,3-α-阿拉伯呋喃糖(C)、1,2,4-α-鼠李吡喃糖(D)、1,4-α-半乳糖醛酸(E)、1,3,6-β-半乳糖(F)和1,6-β-半乳糖(G)(表S2和图S3B)。L-LBP的¹H谱显示,C对应的峰消失,且A、B、F和G的峰强度显著降低,表明L-LBP中1,3-α-阿拉伯呋喃糖消失,T-α-阿拉伯呋喃糖、1,5-α-阿拉伯呋喃糖、1,3,6-β-半乳糖和1,6-β-半乳糖的含量显著减少。这与之前对L-LBP单糖组成的研究一致,即阿拉伯糖降解最多,其次是半乳糖。因此,L-LBP的侧链减少,分支程度低于H-LBP,证实了两者之间的聚合差异。 3. H-LBP和L-LBP的溶解度分析 H-LBP和L-LBP的溶解性相似,在20℃时,两者均能在20s内快速溶解,且溶解时间随温度升高而缩短,沸水中可在5s内完全溶解。这可能是由于果胶多糖分子与水分子之间的强静电相互作用。因此,后续研究将重点探讨它们的生物活性。 4. 通过与正常机械屏障相互作用来证明H-LBP具有有效的肠道免疫活性
如图S5A所示,在25~200 µg/mL浓度范围内,H-LBP和L-LBP处理后的细胞活力随浓度增加而上升;在200~1000 µg/mL浓度范围内,细胞活力随浓度增加而下降。在所有测试浓度下,H-LBP/L-LBP处理后的细胞活力均大于100%。根据胡等人(2009年)的标准,细胞活力大于80%的制剂被认为是安全的。因此,H-LBP/L-LBP在25~1000 µg/mL浓度范围内是安全的。此外,转录组分析(图S5B-C)显示,H-LBP组的基因表达与对照组相似,表明H-LBP对Caco-2细胞基因无显著影响。这些结果进一步证明了H-LBP/L-LBP的安全性。
Caco-2细胞单层模型是研究营养物质肠上皮转运的有效工具。其跨上皮电阻(TEER)值是评估上皮屏障完整性的关键指标,通常不超过1000 Ω/cm²。图S5D显示,TEER值在前9d迅速上升,第10d超过400 Ω/cm²,第12至16d缓慢上升至500 Ω/cm²,并在第16d后稳定在550 Ω/cm²。根据杜等人(2024年)的研究,TEER值超过200 Ω/cm²的单培养细胞可用于后续实验。培养14至21d的Caco-2细胞单层TEER值高于500 Ω/cm²,表明其具有良好的完整性和紧密连接。碱性磷酸酶(AKP)是肠上皮细胞刷状缘的标志酶。AP侧与BL侧的AKP活性比值可用于评估细胞极化水平和功能分化程度。当AP侧AKP活性是BL侧的1.5倍时,表明细胞单层成功建立。图S5E显示,培养21d后,AP侧AKP活性约为BL侧的8.18倍,表明Caco-2细胞高度极化,标志酶主要集中在AP侧。综上所述,Caco-2细胞单层成功建立,具备用于后续转运实验所需的载体和酶。
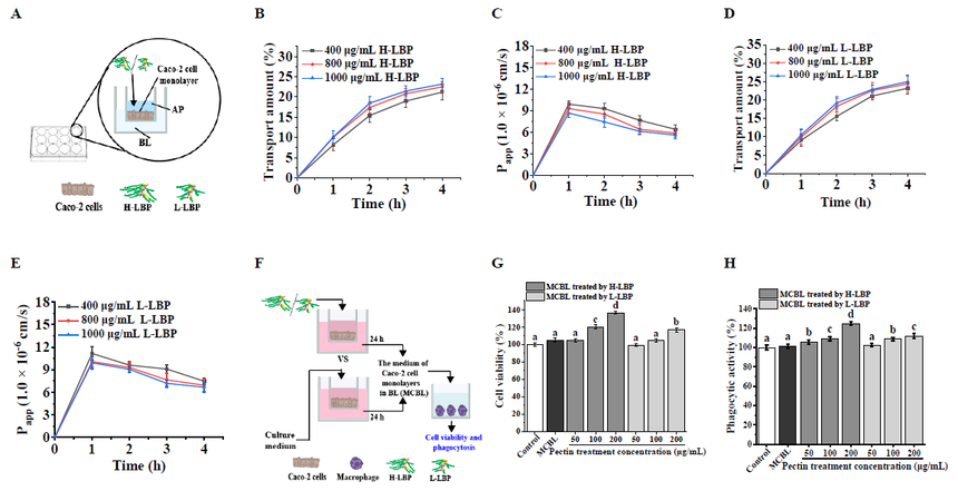
图1A展示了转运实验设计。如图1B所示,在4h的转运过程中,H-LBP的累积转运量随浓度增加而上升。在0-2h内,H-LBP的跨膜转运量急剧增加,而在2-4h期间,转运量增长放缓(表1)。4h时,转运量约为25%。L-LBP的转运量也呈现类似趋势(表1和图1D)。此外,通过计算H-LBP在4h内不同浓度下的表观渗透系数(Papp)值(图1C)来评估其转运能力。H-LBP的Papp值随时间降低,1h时达到最大值,且浓度越高,Papp值越低,表明H-LBP逐渐达到浓度饱和。L-LBP的Papp值变化与H-LBP相似(图1E)。根据国际标准,吸收率在70%-100%且Papp值高于1×10⁻⁵ cm/s为吸收良好;吸收率在20%~70%且Papp值在1.0×10⁻⁶~1.0×10⁻⁵ cm/s之间为吸收中等;吸收率在0~20%且Papp值小于1.0×10⁻⁶ cm/s为吸收较差。H-LBP和L-LBP的Papp值均高于1.0×10⁻⁶ cm/s,属于吸收中等的生物大分子。其转运率分别为23.2%和25%,表明两者均能穿过机械屏障,直接与固有层中的巨噬细胞相互作用。
作者之前的研究表明,H-LBP和L-LBP能够增强巨噬细胞的免疫调节活性,且H-LBP活性更强。为了探究H-LBP/L-LBP穿过机械屏障后的肠道免疫活性,研究将H-LBP/L-LBP处理Caco-2细胞单层24h,随后将处理后的基底侧培养液(MCBL)添加到巨噬细胞中,孵育24h后测定巨噬细胞的细胞活力和吞噬能力(图1F)。结果显示,未经处理的MCBL对巨噬细胞增殖无显著影响(图1G-H),排除了培养基的干扰。而经H-LBP/L-LBP处理的MCBL显著提高了巨噬细胞的活力和吞噬能力,且呈浓度依赖性。此外,H-LBP对巨噬细胞的促进作用强于L-LBP,与之前的研究结果一致。这进一步证实了作者之前的发现:即枸杞多糖的分支程度越高,对巨噬细胞中Toll样受体4(TLR4)的激活作用越强,从而增强免疫调节活性。因此,尽管H-LBP和L-LBP的通透性相似,但高分支程度的H-LBP通过TLR4受体直接激活巨噬细胞,表现出更强的肠道免疫活性。综上所述,H-LBP通过与机械屏障的相互作用表现出有效的肠道免疫活性。接下来,作者进一步探究了果胶多糖的转运机制。 ![]() 图1. LBP与机械屏障的关系
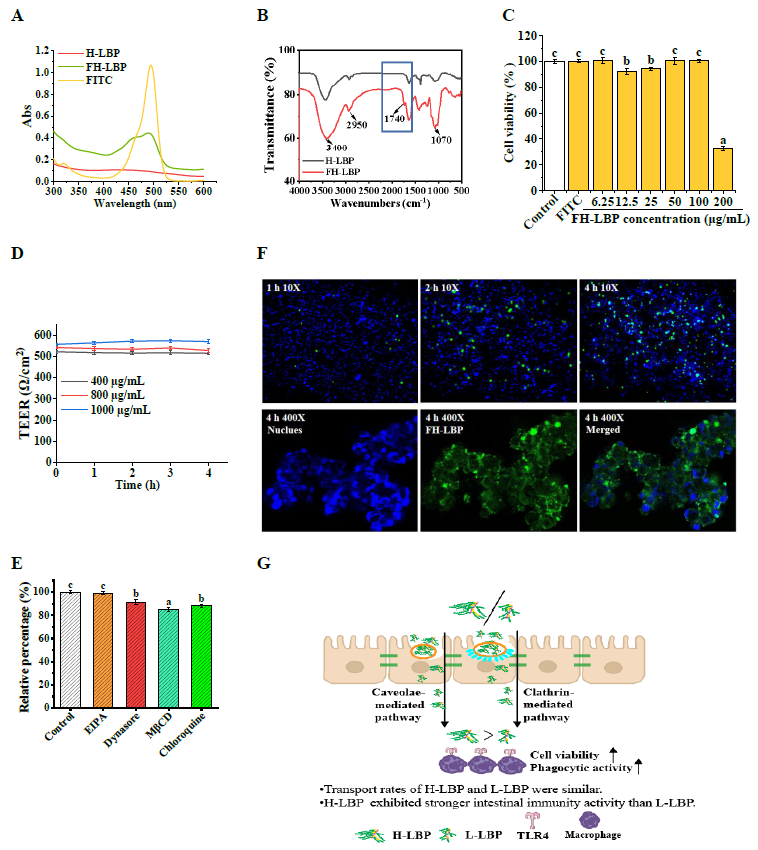
4.5.1 H-LBP的荧光标记 为了直观呈现H-LBP在机械屏障中的跨细胞转运过程并探究其机制,使用异硫氰酸荧光素(FITC)对H-LBP进行了荧光标记,并验证了标记结果。如图2A所示,紫外可见光谱显示,标记后的H-LBP(FH-LBP)在490 nm处出现一个特征峰,与FITC的特征峰一致,表明H-LBP已成功标记。FH-LBP和H-LBP的红外光谱相似(图2B),均具有多糖的典型特征峰,如2950 cm⁻¹处的-CH伸缩振动峰、1070 cm⁻¹处的-C-O-C键峰和3400 cm⁻¹处的-OH伸缩振动峰。此外,FH-LBP在1740 cm⁻¹处出现-C=O伸缩振动峰,表明H-LBP与FITC反应成功。因此,FH-LBP可作为转运机制实验的可视化工具。 4.5.2 H-LBP对Caco-2细胞的细胞毒性 如图2C所示,FH-LBP在6.25~100 µg/mL浓度范围内对Caco-2细胞的细胞活力约为90%,表现出良好的安全性;但在200 µg/mL时,细胞活力显著下降至低于50%,显示出细胞毒性。因此,6.25~100 µg/mL的浓度被用于后续转运机制实验。此外,异硫氰酸荧光素(FITC)对Caco-2细胞无生物活性和细胞毒性。先前研究表明,Caco-2细胞单层中大分子的转运主要通过细胞旁途径或内吞途径介导。 4.5.3 细胞旁途径 细胞旁途径依赖于紧密连接蛋白的打开,大分子通过机械屏障间隙转运,此时TEER值会降低。然而,高分子量多糖通常因紧密连接蛋白的限制而难以通过细胞旁途径穿过Caco-2细胞单层。此研究中,H-LBP的分子量为80.08 kDa,理论上可能通过细胞旁途径转运。实验中,将不同浓度的H-LBP溶液加入Caco-2细胞单层,并每小时监测TEER值。结果显示,4h内TEER值未下降(图2D),表明H-LBP未打开紧密连接蛋白,非通过细胞旁途径转运。类似地,分子量为22.60 kDa的南瓜多糖也未通过细胞旁途径转运。鉴于H-LBP能够被转运,其转运途径应为内吞作用。后续研究需进一步明确具体的内吞机制。 4.5.4 内吞途径 内吞作用包括巨胞饮作用、网格蛋白介导的内吞作用和小窝蛋白介导的途径。此研究通过使用不同抑制剂,进一步探究了FH-LBP的内吞机制。实验中,将Caco-2细胞摄取FH-LBP的荧光强度设为100%(空白组,图2E),并观察不同抑制剂对荧光强度的影响(表2)。结果显示,用EIPA(巨胞饮作用抑制剂)处理后,细胞荧光强度无显著变化;而用dynasore(网格蛋白和小窝蛋白相关途径抑制剂)、氯喹(网格蛋白介导内吞作用抑制剂)和甲基-β-环糊精(MβCD,小窝蛋白介导途径抑制剂)处理后,荧光强度显著降低(p < 0.05)。因此,尽管H-LBP不能通过细胞旁途径转运,但它通过网格蛋白和小窝蛋白介导的内吞途径穿过Caco-2细胞单层。 4.5.5 FH-LBP在机械屏障中的亚细胞定位 为了探究FH-LBP在机械屏障中的转运过程,此研究利用倒置荧光显微镜和共聚焦激光扫描显微镜观察其细胞内行为。其中,FH-LBP呈绿色荧光,细胞核染成蓝色荧光。如图2F所示,FH-LBP的转运具有时间依赖性。孵育1h后,绿色荧光主要出现在细胞质中;2h后,细胞内FH-LBP的积累更加明显;4h后,绿色荧光与细胞核重叠。进一步通过共聚焦激光扫描显微镜放大观察孵育4h的图像,发现细胞核与FH-LBP重叠,表明FH-LBP通过内吞作用进入细胞。 4.5.6 L-LBP的转运机制 L-LBP的转运机制也得到了明确。如图S6A所示,4h内TEER值未发生变化,表明L-LBP不是通过细胞旁途径转运的。在抑制网格蛋白和小窝蛋白后(图S6B),L-LBP的转运效率降低,说明其通过网格蛋白和小窝蛋白介导的途径进行转运。因此,如图2G所示,在正常机械屏障模型中,H-LBP和L-LBP均通过网格蛋白和小窝蛋白介导的途径跨越机械屏障。它们通过增强巨噬细胞的活性和吞噬能力来提升肠道免疫活性,且H-LBP的活性强于L-LBP。 ![]() 图2. 荧光标记H-LBP的特征及转运机制 5. 通过与受损机械屏障的相互作用证明H-LBP的有效肠道免疫活性
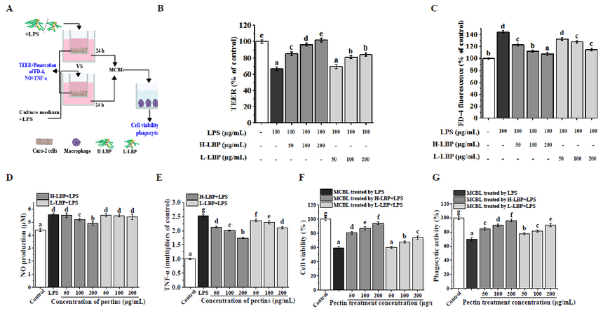
肠道上皮细胞完整性的增强可减少有害物质的进出,改善屏障功能。此研究通过TEER值和荧光素钠-4(FD-4)透过率来评估机械屏障功能(图3A)。如图3B所示,空白组TEER值设为100%,脂多糖(LPS)处理后TEER值显著下降至67.08%,而预先用H-LBP/L-LBP孵育可缓解这种下降。H-LBP预处理以剂量依赖性方式提升TEER值,200 µg/mL时恢复至正常水平;L-LBP也以剂量依赖性方式提高TEER值,200 µg/mL时TEER值达84.7%。此外,H-LBP/L-LBP预处理显著抑制了LPS诱导的通透性增加,表现为FD-4细胞旁通量下降(图3C)。这表明H-LBP/L-LBP可减轻LPS诱导的机械屏障损伤,增强完整性,降低通透性,且H-LBP的效果优于L-LBP。其高度分支结构可能更稳定,不易被小肠酶降解,从而更有效地提升机械屏障完整性。
过量的一氧化氮(NO)和炎性细胞因子(如TNF-α、IL-1β、IL-6)会加重肠道黏膜通透性和机械屏障损伤。此研究检测了H-LBP/L-LBP对LPS诱导的机械屏障中NO和TNF-α产生的影响(图3A)。如图3D-E所示,LPS显著增加了NO和TNF-α的产生(p < 0.05),而预先用H-LBP孵育可显著减少NO和TNF-α的产生,且随着H-LBP浓度增加,其抑制效果增强。相比之下,L-LBP对NO分泌无显著抑制作用(p > 0.05),且对TNF-α的抑制效果弱于H-LBP。这表明H-LBP能显著抑制LPS诱导的机械屏障炎症(p < 0.05),而L-LBP的抗炎作用不显著(p > 0.05)。总体而言,H-LBP通过增强机械屏障完整性和减轻炎症,比L-LBP更有效地保护机械屏障。
为了确定H-LBP/L-LBP在机械屏障受损模型中是否具有肠道免疫活性,研究进行了实验设计(图3A)。结果显示(图3F-G),与空白组相比,经LPS处理的MCBL显著抑制了巨噬细胞的细胞活力和吞噬能力(p < 0.05)。这可能是由于LPS处理导致机械屏障受损,使LPS和炎症因子泄漏到MCBL中,进而抑制巨噬细胞活性。LPS诱导促炎细胞因子(如TNF-α和IL-1β)过度产生,这些细胞因子通过减少烟酰胺腺嘌呤二核苷酸磷酸,导致氧化应激和线粒体功能障碍,激活NLRP3炎性小体和半胱天冬酶-1,最终诱导巨噬细胞凋亡。相比之下,经H-LBP/L-LBP处理的MCBL显著提高了巨噬细胞的细胞活力和吞噬能力,且呈浓度依赖性增加。这表明H-LBP/L-LBP通过增强屏障完整性、减少炎症因子泄漏,减轻了对巨噬细胞的损伤。H-LBP的效果优于L-LBP,可能是因为H-LBP更有效地保护了机械屏障,减少了炎症因子对巨噬细胞的损伤,从而间接发挥了更强的肠道免疫活性。因此,H-LBP通过与受损机械屏障的相互作用,表现出显著的肠道免疫活性。接下来,作者进一步探究了H-LBP保护机械屏障的机制。 ![]() 图3. H-LBP在受损机械屏障中的作用
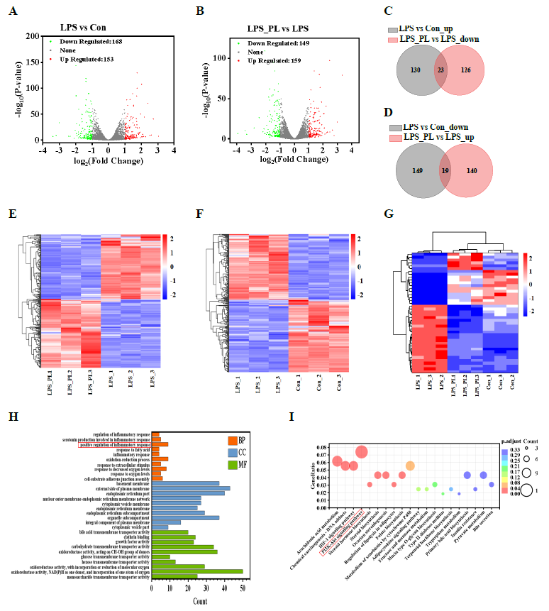
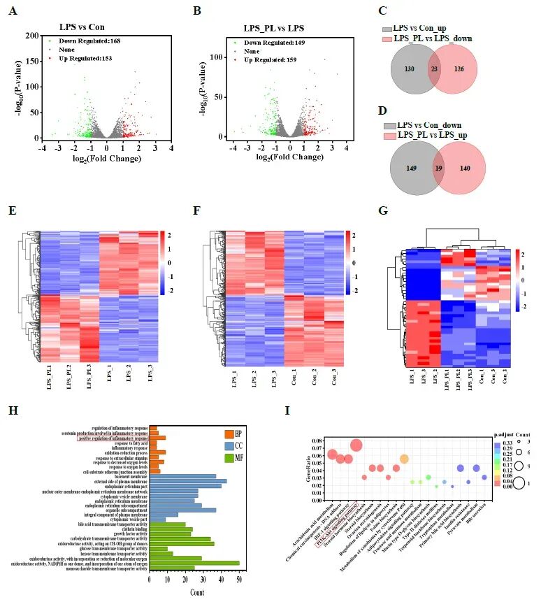
5.4.1 DEGs的可视化 为了揭示H-LBP保护机械屏障的潜在机制,研究采用了RNA-seq技术,分析了不同处理组样本之间的差异表达基因(Con组:未用H-LBP和LPS处理;LPS组:仅用LPS处理;LPS_LP组:预先用H-LBP处理后再用LPS处理)。如图4A-B所示,与Con组相比,LPS组中有321个差异表达基因,包括168个下调基因和153个上调基因。与LPS组相比,LPS_LP组中有308个差异表达基因,其中149个下调,159个上调。维恩图(图4C-D)显示,预先用H-LBP处理后,有42个差异表达基因发生逆转:23个被LPS上调的基因在H-LBP干预后下调,19个被LPS下调的基因则上调。这些基因可能是LPS诱导的机械屏障损伤的潜在治疗靶点。热图(图4E-G)直观展示了各基因在不同样本中的表达情况。层次聚类热图(图4G)显示,LPS_LP组与Con组的基因表达相似,而与LPS组不同。这表明预先用H-LBP处理可使细胞基因表达恢复至接近空白组水平。因此,推测H-LBP预处理引起的基因变化是其保护机械屏障的关键机制。 5.4.2 GO和KEGG分析 如图4H所示,对42个重叠的差异表达基因(DEGs)进行了基因本体(GO)分析,涵盖生物过程(BP)、细胞组分(CC)和分子功能(MF)。结果显示,这些基因在BP方面主要富集于炎症反应的调节;CC分析表明,相关蛋白主要分布在细胞膜和细胞器膜上;MF分析显示,这些基因参与氧化还原酶活性和生长因子活性相关过程。随后的KEGG通路富集分析(图4I)表明,DEGs高度集中在PI3K-AKT信号通路,提示H-LBP保护机械屏障的潜在靶基因与该通路密切相关。PI3K-AKT信号通路在维持肠道炎症和调节肠上皮细胞凋亡中起重要作用。该通路激活后,下游信号被激活,释放炎症因子和促凋亡蛋白,从而维持肠道炎症并促进肠上皮细胞凋亡。 ![]() 图4. 转录组学分析H-LBP对LPS诱导的机械屏障损伤的保护作用
通过蛋白质免疫印迹法(Western blot)验证了RNA-seq中发现的PI3K-AKT信号通路(图5A)。如图5B-D所示,与对照组相比,LPS处理显著上调了磷酸化PI3K(p-PI3K)、磷酸化AKT(p-AKT)和裂解的半胱天冬酶3(cleaved Caspase3)的表达水平,表明发生了炎症反应和细胞凋亡。然而,H-LBP/L-LBP处理降低了p-PI3K、p-AKT和cleaved Caspase3的蛋白表达水平,且H-LBP的效果强于L-LBP(p < 0.05)。这表明H-LBP通过更有效地抑制PI3K-AKT信号通路的激活和凋亡蛋白的表达,比L-LBP更能减轻炎症和机械屏障损伤。 ![]() 图5. H-LBP对PI3K-AKT信号通路和凋亡蛋白的影响 5.6 H-LBP/L-LBP与PI3K的分子对接模拟 为进一步验证H-LBP比L-LBP更有效地抑制PI3K蛋白激活,进行了H-LBP/L-LBP与PI3K的分子对接模拟。如表3和图6A-B所示,相互作用分析表明,H-LBP/L-LBP主要通过氢键与PI3K结合。结合能越低,构象越稳定。表3显示,H-LBP与PI3K的结合能更低,表明其更倾向于与PI3K形成稳定结合,从而更有效地抑制PI3K激活。因此,H-LBP和L-LBP均能抑制PI3K激活,进而抑制PI3K-AKT信号通路的级联反应,减轻炎症、降低细胞凋亡并增强免疫力。H-LBP在抑制PI3K-AKT信号通路方面比L-LBP更有效,从而间接增强肠道免疫力。如图6C所示,H-LBP保护机械屏障的机制为:H-LBP通过抑制PI3K-AKT信号通路,减轻LPS诱导的炎症和细胞凋亡。在机械屏障受损模型中,H-LBP比L-LBP更有效地增强机械屏障完整性、减轻炎症反应、减少炎症因子对巨噬细胞的损伤,从而间接增强肠道免疫力。其与受损机械屏障的相互作用机制主要涉及抑制PI3K-AKT信号通路的激活。 ![]() 图6. H-LBP/L-LBP与PI3K的分子对接及H-LBP对LPS诱导的机械屏障炎症损伤的保护机制示意图 6. 相互关系 此研究发现,LBP的分支程度与巨噬细胞的细胞活力、吞噬活性以及受损机械屏障的完整性呈正相关,而与受损机械屏障中的NO、TNF-α水平,以及p-PI3K、p-AKT和裂解的cleaved-Caspase3呈负相关(图S7)。然而,分支程度与转运速率和溶解度之间几乎没有相关性。因此,LBP的肠道免疫活性与其分支程度密切相关。 此研究揭示了LBP中RG-I的分支程度与其肠道免疫活性密切相关:分支程度越高,免疫活性越强。同时,研究进一步阐明了H-LBP的直接和间接肠道免疫活性机制(图7)。在正常机械屏障模型中,H-LBP能够穿过屏障到达固有层,直接发挥肠道免疫活性。在受损屏障模型中,H-LBP通过降低通透性和减轻炎症,间接增强肠道免疫活性。这些发现为理解RG-I分支程度与肠道免疫活性的关系提供了新视角,也进一步阐释了枸杞来源的高分支RG-I型果胶多糖通过机械屏障发挥的免疫活性。然而,研究也存在局限性,如未涉及结肠中肠道免疫活性的研究,以及缺乏H-LBP的体内验证。未来,研究方向将定在H-LBP如何通过微生物屏障在结肠中发挥免疫活性,并通过喂食H-LBP给肠道免疫功能低下的小鼠,验证其在体内的免疫活性。 ![]() 图7. H-LBP通过与正常和受损机械屏障的相互作用实现有效的肠道免疫活性
项目咨询
{ 往 期 精 彩 回 顾 } 精选合集,欢迎收藏哟!
|












