NEWS
新闻资讯
|
项目文章Adv sci(IF:14.1)|ATAC-seq+CUT&Tag表观多组学助力解析头颈部鳞状细胞癌的耐药性机制2025 年 4 月安徽医科大学第一附属医院查晓军团队在《Advanced Science》(IF=14.1)杂志发表题目为《PRMT1-Mediated SWI/SNF Complex Recruitment viaSMARCC1 Drives IGF2BP2 Transcription to Enhance Carboplatin Resistance in Head and Neck Squamous Cell Carcinoma》的研究论文,该文利用RNA-seq、ATAC-seq、CUT&Tag、ChIP等技术方法探究了PRMT1通过招募SWI/SNF染色质重塑复合体激活IGF2BP2转录,从而增强头颈部鳞状细胞癌(HNSCC)对卡铂(CBP)耐药性的机制。这些发现为克服HNSCC中的CBP耐药性提供了新的治疗靶点和策略。爱基百客为该研究提供ATAC-seq和CUT&Tag的技术支持。 头颈部鳞状细胞癌(HNSCC)是全球第六大常见恶性肿瘤,具有高发病率和死亡率,其治疗方式主要包括手术、化疗、靶向治疗和放疗。铂类化疗药物(如卡铂CBP)是治疗晚期或无法手术的HNSCC的主要手段,但肿瘤细胞常对其产生耐药性,导致治疗失败和复发。蛋白精氨酸甲基转移酶1(PRMT1)在多种癌症中高表达,并与肿瘤的发生和进展密切相关。尽管已有研究表明PRMT1在其他癌症中促进化疗耐药,但其在HNSCC中的作用机制尚不明确。
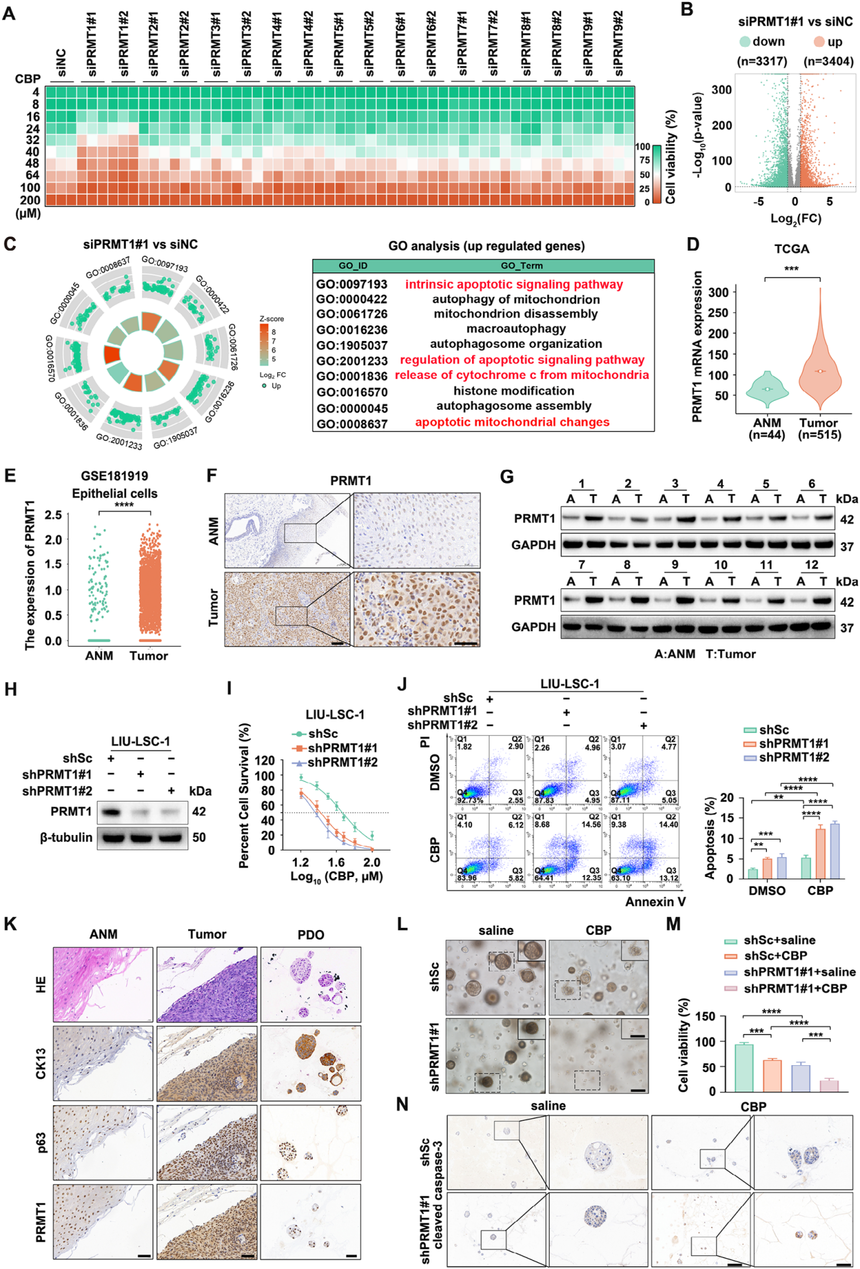
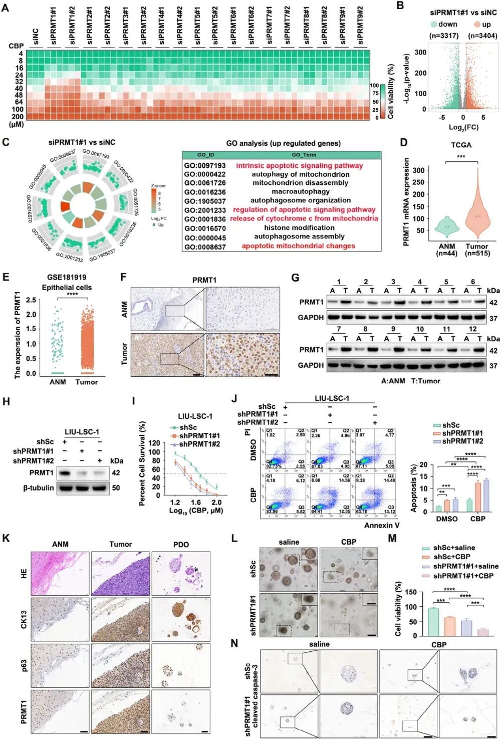
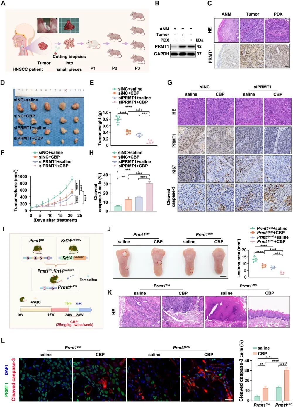
1. PRMT1在HNSCC中高表达并参与HNSCC细胞对CBP的耐药性增强 为了确定HNSCC中CBP耐药性最关键的PRMT,作者使用siRNA敲低FaDu细胞中的PRMT1-9,并评估它们在不同CBP浓度下的存活率。在PRMT家族中,PRMT1敲低显著增加CBP敏感性(图1A)。利用RNA-seq在CBP处理且PRMT1敲低细胞鉴定到6721个差异表达基因(DEG),其中3404上调和3317下调基因。GO富集分析显示,上调基因主要富集在在细胞凋亡、自噬和组蛋白修饰途径(图1B,C),而下调基因与小GTP酶介导的信号转导、高尔基体囊泡转运、氨基酸代谢等相关。作者检测了PRMT1在HNSCC中的表达、TCGA数据集和单细胞RNA-seq数据(GSE181919)的分析揭示了与邻近正常粘膜(ANM)相比,HNSCC组织中的PRMT1显著上调(图1D,E)。对12对HNSCC和ANM样本进行免疫组化染色(IHC)、WB和qRT-PCR分析证实了这一趋势(图1F、G)。类似地,PRMT1的mRNA和蛋白水平在HNSCC细胞系中升高,对应蛋白定位在核内。 为了选择合适的细胞系进行功能研究,作者评估了多种HNSCC细胞系的CBP50%抑制浓度(IC50)值,发现CBP耐药性与PRMT1表达之间呈正相关。选择LIU-LSC-1细胞(高PRMT1,CBP抗性)用于PRMT1敲减,选择TU177细胞(低PRMT1,CBP敏感性)用于过表达。通WB和qRT-PCR验证了对PRMT1的成功处理(图1H)。细胞毒性试验、集落形成试验和膜联蛋白-V/PI染色(图1I)证实PRMT1沉默增强CBP敏感性,而过表达增加耐药性。此外,在敲低细胞中恢复PRMT1,成功挽救了CBP抗性。使用保留肿瘤异质性和组织学特征的PDO模型,作者进一步评估了PRMT1沉默对CBP反应的影响。组织学分析证实,HNSCC类器官保留了原始肿瘤特征(图1K)。同样,PRMT1耗竭显著增强CBP对类器官生长的抑制作用(图1L-N)。总之,PRMT1在HNSCC中高度表达,并通过抑制细胞凋亡在CBP耐药中起关键作用,使其成为潜在的治疗靶点。
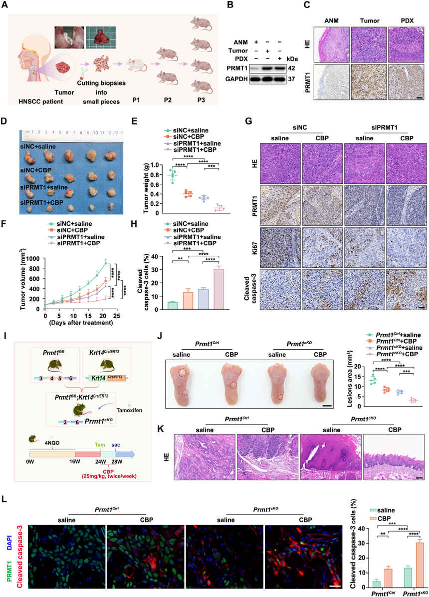
图1 PRMT1在HNSCC中的过表达增强了对CBP的抗性。 2. PRMT1的缺失增强CBP在体内的功效 作者建立了细胞系来源异种移植(CDX)模型,通过将 shPRMT1#1 LIU-LSC-1 细胞和对照细胞皮下接种到裸鼠中构建荷瘤鼠模型。荷瘤鼠接受腹腔内注射CBP或生理盐水两周后,结果显示PRMT1敲低显著抑制肿瘤生长并增强CBP的抗肿瘤作用。 考虑到患者来源异种移植模型(PDX)比CDX模型更好地模拟人类肿瘤,作者进一步评估了PRMT1抑制与PDX模型中CBP的组合。选择具有高PRMT1表达的新鲜HNSCC肿瘤用于模型建立(图2A-C)。小鼠接受肿瘤内PRMT1siRNA或对照siRNA(siNC),沿着腹膜内CBP/盐水三周。与CDX发现一致,PRMT1敲低显著抑制肿瘤生长,并且PRMT1干扰组中的肿瘤显示出升高的CBP敏感性(图2D-F)。通过IHC,Ki67和裂解的半胱天冬酶-3染色模式反映了CDX模型中PRMT1敲低成功(图2G-H)。为了研究PRMT1在自发性HNSCC中的作用,作者构建了Prmt1cKO小鼠模型。在该模型中,通过将Prmt1fl/fl小鼠与Krt14Cre/ERT2小鼠杂交,随后进行他莫昔芬诱导的基因缺失,在口腔上皮中特异性缺失PRMT1(图2I)。小鼠用4NQO处理16周以诱导HNSCC,然后从第24周开始给予他莫昔芬,随后给予CBP。Prmt1cKO小鼠的病变比Prmt1Ctrl小鼠更少且更小,CBP给药后目视检查未检出病变(图2J)。组织学分级显示Prmt1cKO小鼠的严重程度降低,CBP进一步降低(图2K)。此外,裂解的半胱天冬酶-3升高,表明细胞凋亡增强,尤其是CBP处理(图2L)。总之,PRMT1沉默增加了HNSCC中CBP的敏感性,突出了PRMT1有望作为治疗靶点。
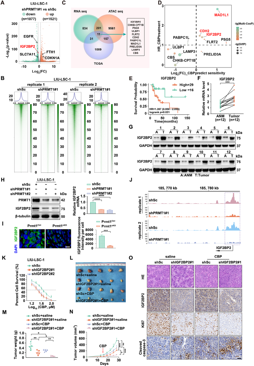
图2 .PRMT1的耗竭增强CBP在体内的有效性 3. IGF2BP2作为PRMT1的功能性下游靶标 为了鉴定PRMT1的下游靶标,作者对PRMT1敲低和对照LIULSC-1细胞进行了RNA-seq和ATAC-seq。RNA-seq鉴定了2598个DEG,包括1077个下调基因和1521个上调基因(图3A)。ATAC-seq结果显示染色质可及性发生显著变化,9930个差异峰分布在启动子(28.58%)、内含子(25.34%)、外显子(23.35%)、非翻译区(14.59%)和基因间区(8.14%)(图3B)。整合PRMT1敲低细胞中的下调基因和差异峰相关基因与TCGA-HNSCC数据集中上调基因,鉴定了11个重叠候选基因(图3C)。CBP治疗的TCGA-HNSCC患者(n=45)数据分析显示,MAD1L1、CDH2、PABPC1L和IGF2BP2的高表达与不良预后相关(图3E)。 鉴于缺乏公开的HNSCCCBP抗性数据集,作者使用OncoPredictR包对TCGA-HNSCC患者进行分类,与CBP敏感组(底部25%)相比,CBP抗性组(顶部25%)中IGF2BP2、CDH2和MAD1L1显著上调(图3D)。值得注意的是,仅IGF2BP2敲低显著增强了LIU-LSC-1细胞中的CBP敏感性。对12对HNSCC和ANM组织的进一步分析证实了肿瘤中IGF2BP2的mRNA和蛋白质水平均有所升高(图3F-G),将IGF2BP2鉴定为关键的PRMT1效应子。 为了探索PRMT1-IGF2BP2的调控关系,作者检测了PRMT1敲低或过表达状态下的IGF2BP2表达水平。PRMT1敲减降低了IGF2BP2水平,而其过表达增加了IGF2BP2水平(图3H)。Prmt1-缺陷小鼠病变IGF2BP2表达也出现显著降低(图3I)。ATAC-seq显示PRMT1敲减降低了IGF2BP2启动子处的染色质可及性(图3J),表明IGF2BP2是HNSCC中PRMT1的直接下游靶点。IGF2BP2沉默增强了CBP诱导的细胞存活和集落形成抑制,同时增强了LIU-LSC-1细胞的凋亡(图3K)。体内异种IGF2BP2敲低显著抑制了肿瘤生长,CBP进一步增强了该作用(图3L-N)。IHC分析显示IGF2BP2沉默降低了Ki67表达并增加了裂解的半胱天冬酶-3的表达,表明增殖减少和凋亡增加,这两种情况均被CBP处理放大(图3O)。总之IGF2BP2也是HNSCC中CBP耐药的关键驱动因子。
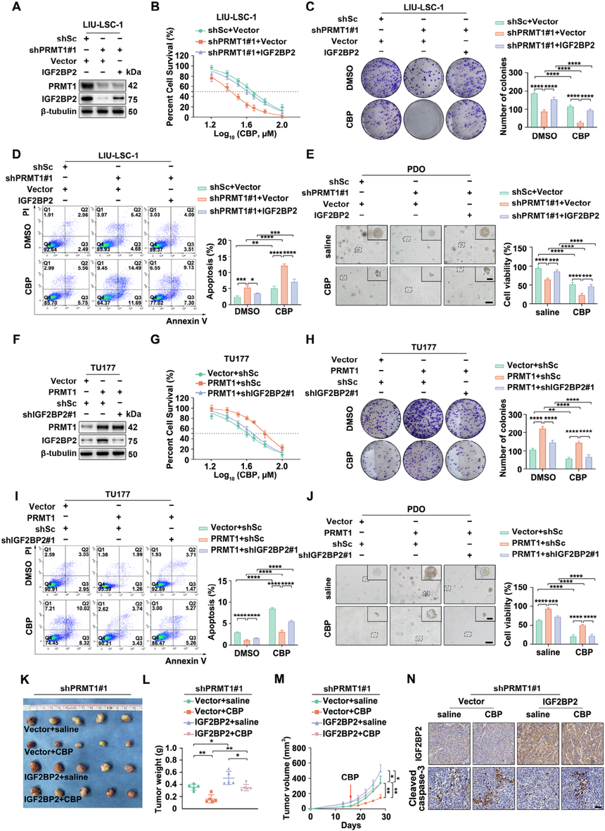
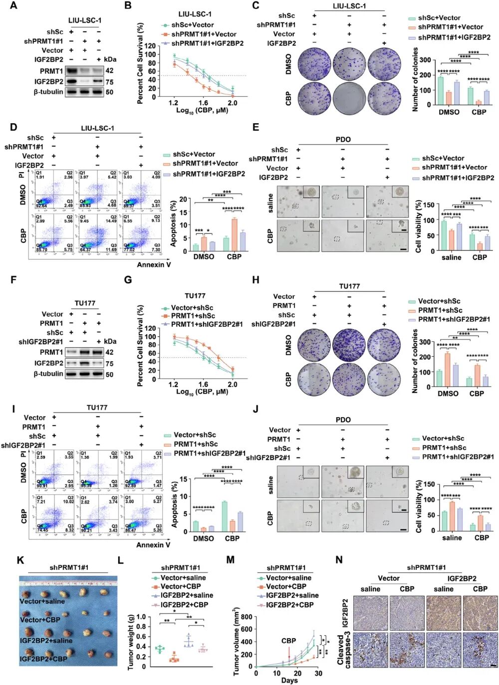
图3 IGF2BP2是PRMT1的关键下游靶标 4. PRMT1通过上调IGF2BP2增强HNSCC细胞对CBP的抗性 为了研究IGF2BP2在PRMT1功能中的作用,作者在PRMT1敲低的LIU-LSC-1细胞中过表达IGF2BP2(图4A)。进行了细胞毒性测定,包括IC50测量和集落形成测定,显示IGF2BP2挽救受损的增殖并抵消由PRMT1消耗引起的CBP敏感性增加(图4B,C)。细胞凋亡测定进一步揭示,PRMT1敲低,特别是CBP处理,显著增加HNSCC细胞中的细胞凋亡,这被IGF2BP2过表达部分逆转(图4D)。作者将这些发现扩展到头颈部鳞状细胞癌患者来源类器官(HNSCCPDOs),其中PRMT1敲低抑制生长并增强CBP敏感性-IGF2BP2过表达抵消了这种作用(图4E)。相反,在PRMT1过表达的TU177细胞中IGF2BP2敲低(图4F)减弱了PRMT1的保护作用,减少了CBP处理下的癌细胞存活和增殖(图4G,H)。PRMT1过表达也抑制CBP诱导的细胞凋亡,IGF2BP2敲低则恢复CBP敏感性(图4I)。类似地,在HNSCCPDOs中,IGF2BP2敲低逆转了PRMT1诱导的CBP耐药性(图4J)。在体内,通过将IGF2BP2过表达的shPRMT1#1LIU-LSC-1细胞/对照细胞注射到裸鼠中来建立CDX肿瘤模型。小鼠接受腹膜内CBP/盐水两周。IGF2BP2过表达促进肿瘤生长并降低CBP敏感性,而不影响体重(图4K-M)。IHC证实,IGF2BP2过表达逆转了PRMT1敲减肿瘤中CBP诱导的Ki67减少和裂解的半胱天冬酶-3升高(图4N)。总之,PRMT1调节IGF2BP2表达,提高了HNSCC中的CBP抗性。
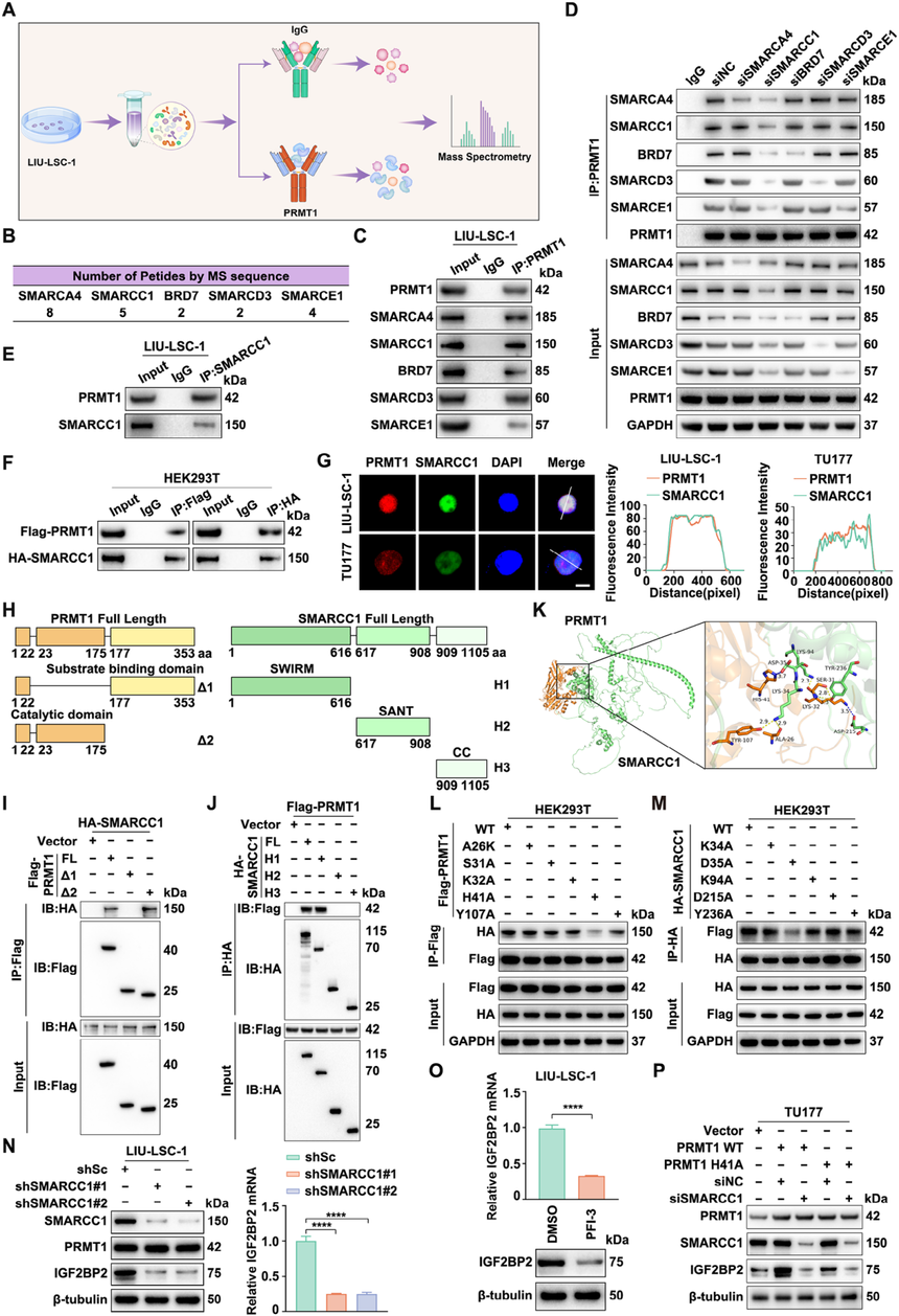
图4 PRMT1通过上调IGF2BP2增强HNSCC细胞对CBP的抗性 5. PRMT1通过与SMARCC1结合并随后激活IGF2BP2转录来招募SWI/SNF染色质重塑复合物 为了评估PRMT1使IGF2BP2上调是否独立于其酶活性,作者在TU177细胞中过表达三种催化失活的PRMT1突变体(G80R,M48A,M155A)。与野生型(WT)PRMT1一样,这些突变体增加IGF2BP2表达。此外,用PRMT1特异性抑制剂iPRMT1处理有效地降低了H4R3me2a水平,这是一种PRMT1催化的组蛋白标记,但对LIU-LSC-1细胞中IGF2BP2表达的影响极小。这些发现表明PRMT1调节IGF2BP2独立于其催化功能。 为了探索潜在的机制,作者进行了IP-MS以鉴定PRMT1相互作用蛋白(图5A)。其中,较为突出的是鉴定到SMARCA4和其他SWI/SNF复合物亚基(SMARCC1、BRD7、SMARD3、SMARCE1)(图5B)。Co-IP进一步验证其相互作用(图5C)。此外,siRNA敲除实验揭示,仅SMARCC1耗尽会破坏PRMT1与SWI/SNF复合物的结合,从而鉴定SMARCC1为其关键结合(图5D)。LIU-LSC-1和HEK293T细胞中的Co-IP进一步验证了PRMT1和SMARCC1相互作用(图5E,F)。IF测定显示它们在LIU-LSC-1和TU177细胞中的核共定位(图5G),表明PRMT1通过SMARCC1募集SWI/SNF复合物。
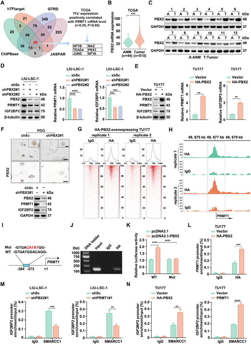
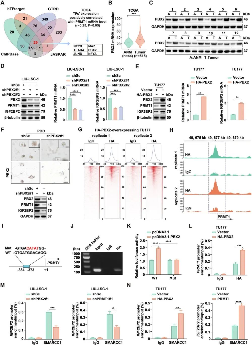
图5 .PRMT1通过与SMARCC1互作募集SWI/SNF染色质重塑复合物后激活IGF2BP2转录 6. PBX2转录激活PRMT1并随后上调IGF2BP2的表达 为了研究HNSCC进展过程中PRMT1表达升高的机制,作者使用4个公开数据库生信分析确定了29个潜在转录因子TFs(图6A)。为了缩小候选TF的范围,作者在TCGA-HNSCC数据集中进行相关性分析,对应PRMT1表达与6种TF呈正相关:NFYB、MAZ、TEAD4、PBX2、JUND和NFYA(图6A)。随后siRNA介导的敲除这6个TF显示,仅PBX2耗竭显著降低了PRMT1的mRNA和蛋白水平。TCGA-HNSCC数据集的分析显示,与ANM组织相比,HNSCC组织中PBX2的显著上调(图6B)。此外,对12对HNSCC和ANM样品的分析证实了HNSCC组织中PRMT1表达的显著升高(图6C)。PBX2shRNA敲减导致PRMT1和IGF2BP2表达显著降低(图6D)。相反,PBX2过表达在mRNA和蛋白质水平均增加了PRMT1和IGF2BP2水平(图6E)。PDO实验表明,PBX2耗竭显著降低了PDO中PRMT1和IGF2BP2的表达(图6F)。 为了进一步研究PBX2调节PRMT1的机制,使用HA特异性抗体在HAPBX2过表达的TU177细胞中进行了CUT&Tag(图6G)。CUT&Tag结果显示,相对于IgG组,HA-PBX2组中PRMT1基因内的peak显著增加(图6H)。对PRMT1基因的CUT&Tag测序结果中增加的peak区域(19q13.2:49676396-49677556)使用JASPAR预测了PBX2结合位点(-384/373;GTGATGGACAGG)(图6I)。ChIP-qPCR证实了PBX2在该位点的富集(图6J)。接下来,将PRMT1基因的启动子区(-426/+153)克隆到pGL3-basic荧光素酶报告载体中,进行双荧光素酶报告基因检测;PBX2过表达显著增加了WT构建体的荧光素酶活性,而结合位点的突变消除了这种作用(图6K)。ChIP-qPCR分析进一步验证了HA-PBX2过表达细胞中PRMT1启动子区的PBX2占据(图6L)。此外,ChIP-qPCR显示,敲低PBX2或PRMT1对应降低了SMARCC1在IGF2BP2启动子上的占有率(图6M),而PBX2或PRMT1过表达增强了SMARCC1的占有率(图6N)。这些发现表明,PBX2直接结合PRMT1基因,促进其转录,并通过募集SWI/SNF复合物上调IGF2BP2表达。
图6 PBX2在HNSCC细胞中激活PRMT1基因表达 7. PBX2-PRMT1-SWI/SNF-IGF2BP2信号通路激活与HNSCC恶性进展及预后不良相关 采用IHC分析85例临床HNSCC病例中PBX2、PRMT1、SMARCC1和IGF2BP2的表达水平。使用Hscores定量蛋白质表达水平,揭示了与ANM组织相比,HNSCC组织中PBX2、PRMT1、SMARCC1和IGF2BP2的水平显著增高(图7A、B)。这些蛋白质的IHC分析显示,与早期阶段(T1/T2)相比,晚期T阶段(T3/T4)的H评分显著更高,表明表达升高与肿瘤进展相关(图7C)。此外,根据PBX2、PRMT1、SMARCC1和IGF2BP2的中位表达水平,将85例HNSCC病例分为高表达组和低表达组。如图7D-G所示,这些蛋白质的水平升高与HNSCC患者的预后较差相关。相关性分析进一步揭示了85例中它们的表达水平之间的正相关性(图7H)。该观察结果与TCGA-HNSCC数据集和GSE130605的结果一致(图7I)。 接下来,基于85个HNSCC样品中的PBX2、PRMT1、SMARCC1和IGF2BP2的表达水平生成受试者操作特征(ROC)曲线,分别产生0.853、0.896、0.864和0.893的曲线下面积(AUC)值(图7J)。ROC曲线分析也对应得到相似结果(图7K)。这些一致的发现表明,PBX2、PRMT1、SMARCC1和IGF2BP2在肿瘤组织中的表达由于其高灵敏度和特异性而可作为HNSCC的可靠诊断标志物。总之,活化的PBX2-PRMT1-SWI/SNF-IGF2BP2信号传导途径可能在HNSCC的进展和预后中起着关键作用(图7L)。
图7 PBX2-PRMT1-SWI/SNF-IGF2BP2信号级联激活与HNSCC恶性进展和预后不良相关 这篇文章揭示了PRMT1通过非甲基转移酶依赖的方式促进头颈部鳞状细胞癌(HNSCC)对卡铂(CBP)的耐药性。研究发现,PRMT1通过直接与SWI/SNF染色质重塑复合物的SMARCC1亚基相互作用,招募该复合物并激活胰岛素样生长因子2mRNA结合蛋白2(IGF2BP2)的转录,从而增强CBP耐药性和肿瘤生长。这一机制独立于PRMT1的酶活性。此外,转录因子PBX2被鉴定为PRMT1的上游激活因子,通过结合PRMT1启动子促进其过表达,进一步强化了这一致癌网络。临床数据显示,PBX2、PRMT1、SMARCC1和IGF2BP2的高表达与HNSCC患者的恶性进展和不良预后密切相关。研究确立了PBX2-PRMT1-SWI/SNF-IGF2BP2轴作为克服CBP耐药性的潜在治疗靶点。 此文中CUT&Tag精准定位转录因子PBX2在PRMT1启动子上的结合位点,证实其转录激活作用;ChIP-qPCR验证了PRMT1与SMARCC1在IGF2BP2启动子的协同结合,阐明其通过SWI/SNF复合物调控转录的机制;ATAC-seq则揭示了PRMT1敲低导致IGF2BP2启动子染色质可及性显著降低,从表观遗传层面证实了该调控轴的功能。这三种技术相互印证,完整解析了从转录调控到染色质重塑的分子通路。 爱基百客在表观领域有10年+的经验,可提供领先的CUT&Tag、ATAC-seq、ChIP-seq和ChIP-qPCR技术,如您有相关技术需求,欢迎咨询。
项目咨询 |








