NEWS
新闻资讯
|
Science | 如何利用“T细胞+组蛋白乙酰化”两大国自然热点?T细胞耗竭机制与代谢-表观遗传调控的新范式CD8⁺T细胞耗竭(T cell exhaustion)是肿瘤免疫治疗的核心瓶颈,其表观遗传重塑机制(如组蛋白修饰)是当前国自然重点资助的前沿方向。耗竭T细胞(TEX)是指在慢性感染(如持续性病毒感染)或肿瘤微环境中长期暴露于抗原刺激后,功能逐渐失调的CD8⁺T细胞。研究显示其在癌症和慢性病毒感染中经历代谢和表观遗传重塑,削弱了其保护能力。然而,营养代谢对控制TEX分化的表观遗传修饰的影响尚不清楚。今天我们带来一篇Science文章《Nutrient-driven histone code determines exhausted CD8+ T cell fates》,该研究针对肿瘤免疫治疗的核心瓶颈——CD8+T细胞耗竭(TEX)展开,首次揭示代谢重编程通过营养依赖的组蛋白修饰决定T细胞分化命运。
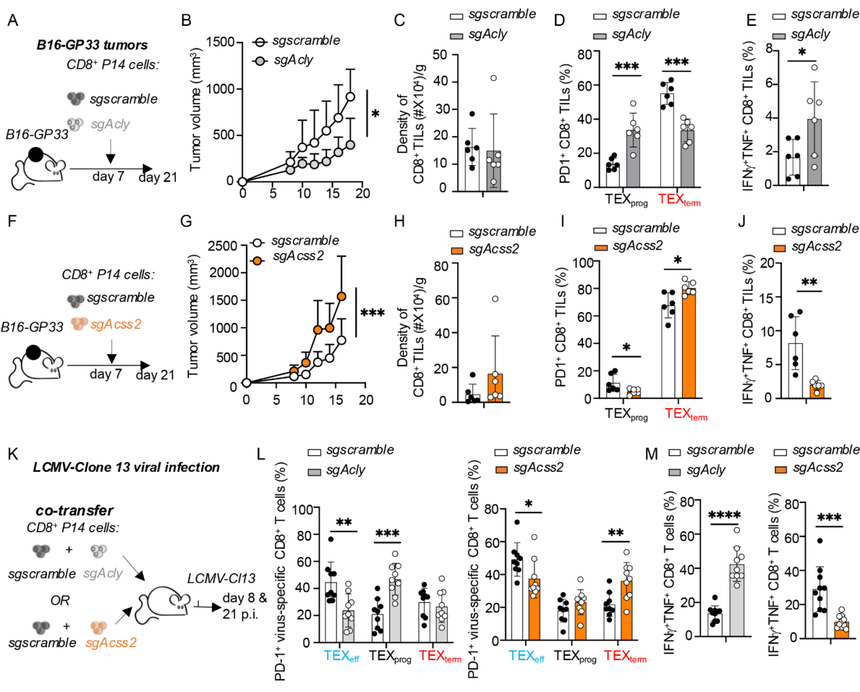
1. ACSS2与ACLY在TEFF(效应T细胞)和TEX细胞中的差异表达模式 为了理解选择性营养物质利用及随后的乙酰辅酶A(acetyl-CoA)生成如何调节CD8+T细胞分化,研究分析了从肿瘤或急性(Armstrong)与慢性(克隆13)淋巴细胞性脉络丛脑膜炎病毒(LCMV)感染中分离出的CD8+T细胞中乙酰辅酶A合成酶Acss2和ATP-柠檬酸裂解酶Acly的转录谱(公共单细胞转录组数据,图1A和1B)。另外,研究还从蛋白水平关注了ACSS2与ACLY的表达情况(图1C和1D)。结果表明,随着TEX细胞在肿瘤和慢性感染中发展,它们下调ACSS2表达同时维持ACLY表达。这里研究团队发现了这两种酶在T细胞耗竭中的表达模式不同。
图1:ACSS2表达下调,而ACLY表达在TEX细胞中持续存在。 2. ACSS2和ACLY在TEFF和TEX细胞分化及抗肿瘤和抗病毒免疫中的功能拮抗 使用基因敲除方法研究了ACSS2和ACLY在肿瘤发生和慢性LCMV感染期间TEX细胞形成中的作用。在导致T细胞耗竭的情况下,Acss2的缺失削弱了CD8+T细胞活性,而Acly缺失则增强了它们的功能。
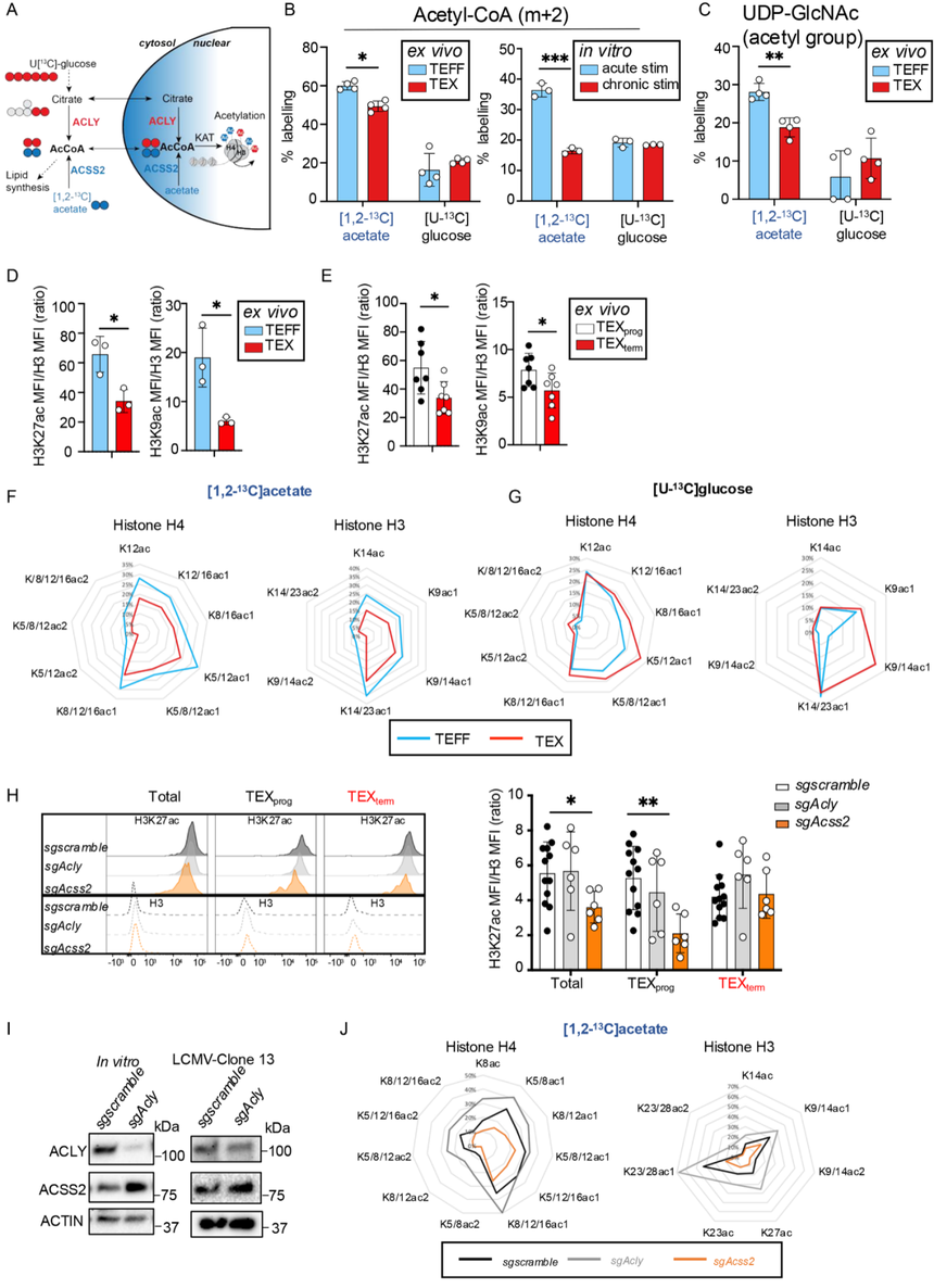
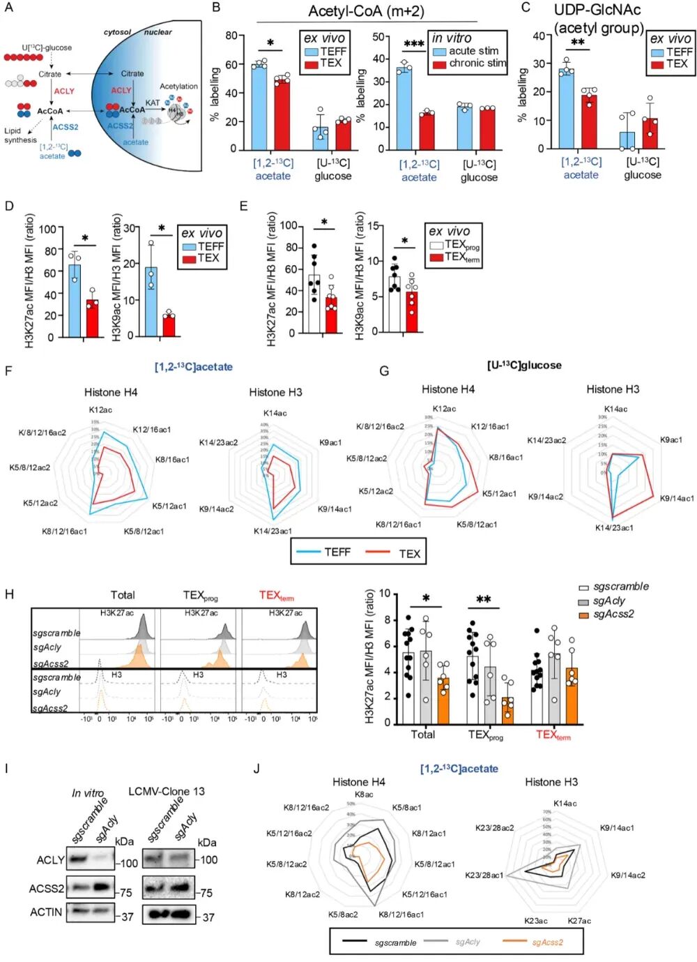
图2:ACSS2促进TEXprog细胞形成及抗肿瘤/抗病毒反应,而ACLY则起抑制作用。 3. ACSS2与ACLY决定了TEFF和TEX细胞对底物的选择性利用 ACSS2和ACLY的差异表达模式及其对TEX细胞形成的影响让研究团队提出假设,即乙酸盐和葡萄糖衍生柠檬酸盐合成乙酰辅酶A的过程可能在功能性效应T细胞和功能障碍性耗竭T细胞之间存在差异。于是,研究团队使用稳定同位素示踪实验来追踪乙酰辅酶A的来源。数据表明TEX细胞倾向于利用葡萄糖而非乙酸生成细胞核乙酰辅酶A,这与ACSS2表达降低相一致。 4. ACSS2和ACLY分别在TEFF和TEX细胞中协调乙酸盐和葡萄糖介导的组蛋白乙酰化作用 为了研究乙酸盐和葡萄糖如何被利用来乙酰化组蛋白,利用同位素示踪([1,2-13C] acetate 或 [U-13C] glucose)追踪乙酰基的流向,并结合质谱、流式/质谱流式分析特定组蛋白乙酰化位点。结果表明TEFF细胞优先利用乙酸衍生的乙酰辅酶A来完成所有检测到的组蛋白乙酰化位点修饰(图3F),而TEX细胞则倾向于以葡萄糖为主要来源(图3G)。此外,在CD8+T细胞中敲除Acss2和Acly显示,与对照组或缺失Acly的细胞相比,缺乏Acss2的TEXprog细胞基于流式细胞术测量的H3K27ac总量降低了近50%,这强调了TEXprog细胞对ACSS2在维持全局组蛋白乙酰化水平方面的高度依赖性(图3H)。相比之下,Acly的缺失对TEXprog或TEXterm细胞的全局H3K27ac水平没有影响。实际上,它在TEXterm细胞中趋向于增加H3K27ac(图3H),这可能是由于在Acly缺陷细胞中观察到ACSS2的代偿性增加(图3I)。 此外,来自13C-乙酸盐的组蛋白乙酰化在sgAcss2 CD8+ T细胞中受损,而在sgAcly细胞中增加(图3J),这再次与ACSS2代偿一致(图3I)。相反,来自13C-葡萄糖的组蛋白乙酰化在sgAcly或sgAcss2 T细胞之间没有显著差异。这些发现表明,随着CD8+T细胞从TEFF分化为TEX细胞,或更准确地说,从TEXprog向TEXterm细胞发展的过程中,它们对组蛋白乙酰化的依赖从ACSS2转变为ACLY,因此从乙酸盐转变为葡萄糖。然而,TEX细胞无法维持与其功能更强的对应细胞(TEFF和TEXprog细胞)相同的全局组蛋白乙酰化水平。
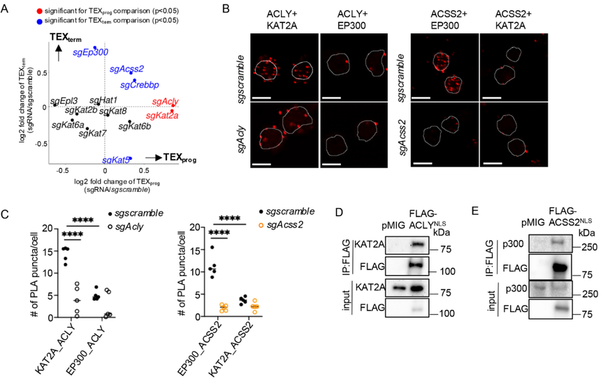
图3:ACSS2与ACLY在效应T细胞(TEFF)和耗竭T细胞(TEX)中差异调控乙酰辅酶A生成及组蛋白乙酰化修饰。 5. 乙酸盐衍生的核内乙酰辅酶A促进TEXprog细胞形成 为确定乙酸介导的组蛋白乙酰化和TEXprog细胞分化是否由ACSS2介导的局部核内乙酰辅酶A产生驱动,研究构建了FLAG标记的ACSS2WT、ACSS2NLS(核定位信号标记)和ACSS2NES(核输出信号标记)的RV过表达载体,并转导体外激活的P14+CD8+T细胞。这些构建体在CD8+T细胞中产生了类似水平的ACSS2,且具有预期的细胞定位。乙酸依赖性组蛋白乙酰化在ACSS2NLS过表达的CD8+T细胞中最为显著,证明了核内ACSS2的直接表观遗传效应。研究用这三种ACSS2 RV或空载体(EV,pMIG)对照转导P14+ sgAcss2 CD8+ T细胞,并将供体细胞转移到随后感染LCMV-clone 13的小鼠体内。与EV对照和ACSS2NES过表达细胞相比,ACSS2WT和ACSS2NLS过表达的P14+sgAcss2 CD8+T细胞增加了总体和TEXprog供体P14+细胞的比例以及它们产生IFNγ和TNF的能力,尽管ACSS2NLS过表达的效果更为显著。综上所述,这些发现强调了乙酸衍生的核内乙酰辅酶A在组蛋白乙酰化和TEXprog细胞形成及功能中的关键作用。 6. ACSS2与ACLY分别与p300和KAT2A共定位 核内乙酰辅酶A通过组蛋白乙酰转移酶(HAT)的活性来修饰组蛋白。鉴于ACSS2和ACLY对TEX细胞分化和组蛋白乙酰化的影响,作者研究了ACSS2、ACLY与特定HAT之间潜在的协同作用。在P14+CD8⁺T细胞里,用CRISPR-Cas9把常见HAT基因逐一敲掉,再放入LCMV-clone 13慢性感染小鼠,看缺哪个HAT会改变 TEXprog/TEXterm的比例。结果显示,sgEp300和sgCrebbp增强了TEXterm细胞的形成,这与sgAcss2的作用相似;而sgKat2a则促进了TEXprog细胞的形成,这与sgAcly的作用类似(图4A)。这些数据表明,ACSS2与p300(由Ep300编码)或CBP(由Crebbp编码)之间,以及ACLY与KAT2A之间存在协同功能。 尽管p300和CBP在结构和功能上密切相关,通常被合称为p300/CBP,但作者将p300作为ACSS2的功能伙伴进行重点研究,因为在LCMV-克隆13感染期间,与sgCrebbp相比,sgEp300在增强TEXterm细胞和扩增病毒特异性CD8+T细胞方面表现出更强的效果(图4A)。相应地,p300蛋白在急性刺激的细胞中水平升高,而KAT2A在慢性刺激的细胞中水平上调,这与ACSS2和ACLY的蛋白水平及其各自对TEXprog与TEXterm细胞分化的影响相一致。然后,研究关注了蛋白共定位与相互作用。近邻连接实验(PLA)测“距离<40nm的蛋白”会亮,结果显示在TEFF(急性刺激)里,只看到ACSS2+p300的红点;在TEX(慢性刺激)里,只看到ACLY+KAT2A的红点;把ACSS2或ACLY敲掉,红点消失,证明特异(图4B和C)。Co-IP+Western blot实验和荧光显微镜也进一步证明内源性ACLY在TEX细胞中与KAT2A相互作用,但不与p300相互作用,而ACSS2在TEFF细胞中特异性地与p300共定位,但不与KAT2A共定位。 研究还进行了功能验证,在细胞里过表达“带核定位信号”的ACSS2(ACSS2^NLS),再把p300敲掉,TEXprog细胞积累还是起不来,说明ACSS2必须借p300才有作用;类似地,过表达ACLY^NLS+再敲Kat2a,则TEXprog得以“救回来”,说明ACLY的促TEXterm效应依赖KAT2A。ACSS2^NLS或ACLY^NLS本身都会提高H3K27ac水平,但前提分别是p300或KAT2A存在。 总体而言,这些结果表明ACSS2向p300提供核定位的乙酰辅酶A,促进TEXprog细胞的发育。然而,随着慢性刺激ACSS2的丰度下降,ACLY提供的乙酰辅酶A支持KAT2A的催化活性占主导地位,促进TEXterm细胞的形成。
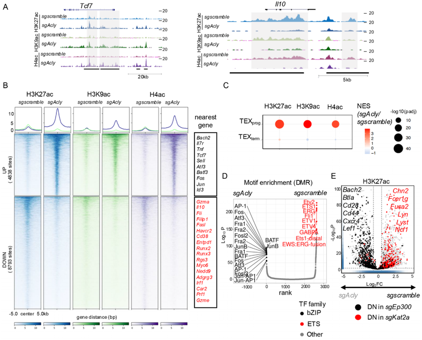
图4:ACSS2与ACLY分别与p300和KAT2A发生相互作用。 7. ACSS2与ACLY分别协同p300和KAT2A,共同调控组蛋白乙酰化修饰 基于上面的数据,作如下假设:ACSS2-p300复合物通过控制特定基因位点的组蛋白修饰,来调控与TEXprog细胞相关的基因表达;而ACLY-KAT2A复合物则可能控制着决定TEXterm细胞分化的基因位点的乙酰化。在感染后第21天分选两类CD8⁺T细胞,做CUT&Tag测序,分别构建H3K27ac、H3K9ac、H4ac的差异修饰区域(DMR)的全基因组图谱。将DMR与其邻近基因进行关联分析后发现,TEXprog和TEXterm细胞中,各自“特征”基因(例如,TEXprog的Tcf7、Bach2和TEXterm的Havcr2、Il10)的乙酰化水平均有升高。但从全基因组角度看,TEXterm的乙酰化总量低于TEXprog(呼应前文流式检测)。 研究在P14+CD8+T细胞中敲除了Acss2、Acly、Ep300和Kat2a,并检查了它们在体外或体内的TEX分化,并对H3K27ac、H3K9ac和H4ac进行了CUT&Tag。如预期,由于慢性刺激的CD8+T细胞中ACSS2自然含量较低,sgAcss2和sgscramble CD8+T细胞之间观察到的差异修饰区域(DMR)很少。相比之下,将sgAcly细胞与对照组比较,约4838个DMR在H3K27ac、H3K9ac和H4ac上表现出同步增加,包括许多TEXprog特征位点(如Tcf7、Il7R、Sell、Tnf和Id3),而约8793个DMR在TEXterm特征基因位点(如Il10、Runx3、Havcr2和Entpd1)表现出同步减少(图5A和B)。 基因集富集分析(GSEA)进一步证实了sgAcly细胞中TEXprog分化的增强(图5C)。Motif分析显示,sgAcly T细胞中乙酰化增加的DMR高度富集于AP1-bZIP转录因子结合基序(如Fos、Jun、AP-1和ATF),这些与T细胞激活、效应功能以及防止CD8+T细胞耗竭相关,而乙酰化减少的DMR则富集于ETS转录因子家族成员(图5D)。此外,Acly和Kat2a依赖的H3K27ac DMR的全基因组重叠揭示了几个共同靶向位点,包括许多TEXterm位点。相比之下,sgAcly细胞中上调的DMR(作为Acss2依赖位点的代表)与Ep300依赖位点的重叠显示了许多TEXprog位点(图5E)。这进一步强调了ACLY和ACSS2分别以KAT2A和p300依赖的方式调节位点特异性组蛋白乙酰化,这与它们的物理相互作用和功能相互依赖性一致。
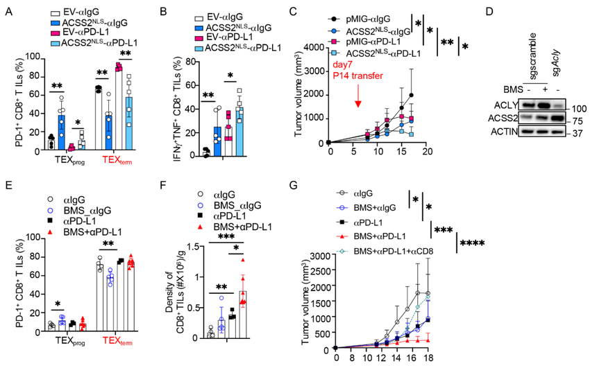
图5:ACSS2与ACLY分别协同p300和KAT2A,调控位点特异性的组蛋白乙酰化修饰。 8. 核内ACSS2促进TEXprog细胞分化 鉴于过表达ACSS2NLS能够促进LCMV-clone 13感染期间的组蛋白乙酰化和TEXprog分化,研究者推测这也可能对抗肿瘤免疫产生有益效果。为了验证这一点,研究在B16-GP33肿瘤植入后第10天将空载体对照或ACSS2NLS过表达的P14+T细胞过继转移到小鼠体内(图6A)。通过流式细胞术检测,在转移后第10天,ACSS2NLS过表达的肿瘤浸润淋巴细胞(TILs)显示全局H3K27ac和H3K9ac水平增加(图6B)。此外,对H3K27ac、H3K9ac和H4ac进行的CUT&Tag分析表明,ACSS2NLS过表达的肿瘤浸润淋巴细胞在TEXprog特征基因(如Tcf7和Bach2)处有特定的组蛋白乙酰化富集(图6,C和D)。而且,RNA-seq分析显示ACSS2NLS肿瘤浸润淋巴细胞中关键TEXprog相关基因(Id3、Egr2、Tcf7和Slamf6)表达增加,而关键TEXterm相关基因(Id2、Cish和Traf4)表达降低(图6E)。这些数据证明了核内ACSS2对TILs中TEXprog相关基因表达的影响。即把ACSS2强行送进细胞核(ACSS2^NLS过表达,简称OE)不仅能在慢性感染模型里促进TEXprog的形成,还能在肿瘤模型中改善肿瘤浸润淋巴细胞(TIL)的表观遗传状态和功能。
图6: 细胞核内ACSS2过表达促进TEXprog相关基因座组蛋白乙酰化并增强基因表达。 9. 核内ACSS2过表达和ACLY抑制与ICB协同增强抗肿瘤T细胞应答 研究测试了在肿瘤浸润淋巴细胞(TIL)中强制表达核内ACSS2是否能增强αPD-L1免疫检查点阻断(ICB)的治疗效果。结果显示,与空载体(EV)对照组相比,过表达ACSS2-NLS的TILs无论是在单独作用还是与ICB联用时,其祖细胞样耗竭性T细胞(TEXprog)的形成均得到增强(图7A),细胞因子产量也更高(图7B)。它们还会迁移至缺氧区域附近。因此,过表达ACSS2-NLS的TILs能有效控制肿瘤,并与ICB表现出强大的协同作用(图7C);而使用特异性抑制剂VY-3-135(49)抑制ACSS2则会削弱ICB介导的抗肿瘤免疫应答。 此外,鉴于ACSS2在Acly缺陷型CD8+T细胞中水平升高,研究推断直接抑制ACLY或许是另一种富集TEXprog细胞并提高ICB疗效的方法。的确,使用抑制剂BMS-303141抑制ACLY后,活化的CD8+T细胞中ACSS2的表达显著增强(图7D),并在体外耗竭培养中促进了TEXprog细胞的形成。同样地,在小鼠体内施用BMS-303141也轻微增加了TEXprog的形成,尽管在与ICB联用组中未观察到比单独使用ICB更显著的效果(图7E)。然而,BMS-303141与ICB的联合治疗极大地促进了TIL的累积,单独使用BMS-303141治疗也显示出类似趋势(图7F)。相应地,BMS-303141治疗能有效抑制肿瘤生长,并以一种依赖于CD8+T细胞的方式与ICB产生协同效应(图7G)。
图7:核内ACSS2过表达或ACLY抑制可增强CD8+T细胞的抗肿瘤免疫功能 该研究揭示了在癌症和慢性病毒感染中,营养代谢对CD8+T细胞耗竭(TEX)分化的影响机制。研究发现TEX细胞通过下调乙酰辅酶A合成酶2(ACSS2)而维持ATP柠檬酸裂解酶(ACLY)活性,从而将代谢从乙酸转向柠檬酸。这种代谢转换通过KAT2A-ACLY相互作用增加了柠檬酸依赖的组蛋白乙酰化,同时通过p300-ACSS2复合物降低了乙酸依赖的组蛋白乙酰化。过表达核定位的ACSS2或抑制ACLY可以防止TEX分化并增强肿瘤特异性T细胞反应。这些发现揭示了一个调控CD8+T细胞分化的营养介导的组蛋白密码,为基于代谢和表观遗传的T细胞治疗提供了新思路。 本文提到的相关技术,如有需求欢迎咨询👏~ 项目咨询 { 往 期 精 彩 回 顾 } 精选合集,欢迎收藏哟! |









