NEWS
新闻资讯
|
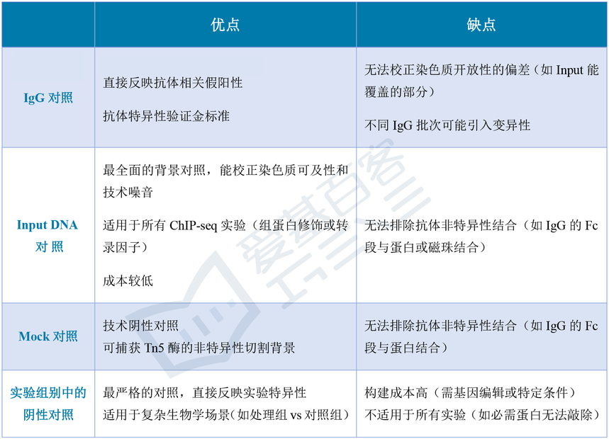
降噪艺术,如何选择ChIP-seq和CUT&Tag实验对照?“我们拥有完美的假设、珍贵的样本、顶级的设备——却因对照选错被拒稿。”生物学研究中,对照作为实验的“生命线”,其合适地选择对准确识别和排除假阳性至关重要。 在ChIP-seq和CUT&Tag实验中,对照组莫名出现目标蛋白“结合峰”?开放染色质区域被误判为阳性位点?重复实验无法验证关键结论?这些问题可能原因往往在对照设计失误。本文将围绕实验目标、抗体特异性、技术特点及生物学背景等因素,综合考虑如何选择合适的对照,降低实验背景音,获得高质量的数据。 常用的ChIP-seq和CUT&Tag实验中常设的对照类型包括:IgG对照、Input DNA对照、Mock对照和实验组别中的阴性对照。在背景控制中,核心价值与选择逻辑根据其特点及需求会有不同的组合方案。 IgG对照 使用同型匹配的非特异性IgG抗体进行免疫沉淀。保留5%-10%的细胞裂解液,加入适当浓度的非特异性IgG代替特异性抗体,以检测非特异性结合。该对照可以指示实验背景,识别用于免疫沉淀的珠子的非特异性结合,但若免疫沉淀后回收的DNA量太少,测序文库的复杂性会较低,可能导致识别的结合位点有偏差。 用途:排除抗体非特异性结合(如抗体与磁珠、蛋白或DNA的非目标结合);识别实验流程中的背景噪音(如磁珠吸附或交联假象)。 Input DNA对照 Input对照:从经过交联和片段化的细胞中纯化DNA,但不添加任何抗体进行提取纯化。在添加抗体之前,保留5%-10%的细胞裂解液。Input样本可以解释ChIP方法中的片段化步骤的变化,因为某些基因组区域由于其结构和GC含量而更容易被剪切,是更广泛用于标准化ChIP富集信号的对照。 用途:识别非特异性信号(如高开放染色质区域、重复序列、测序偏好性等);作为ChIP-seq数据分析的基线参考(如peak calling时对比Input与实验组)。 Mock对照 无抗体对照:不添加任何抗体,只使用蛋白A/G偶联的微球进行处理,以评估背景信号。该对照可以反映实验体系中在没有抗体引导的情况下,蛋白A/G偶联微球等试剂本身可能带来的非特异性结合或背景信号。 CUT&Tag实验中不加一抗但加二抗和转座子的对照:即正常进行实验流程,但省略一抗的加入,只加入二抗和转座子。这有助于检测实验异常,判断在没有一抗特异性识别靶蛋白的情况下,二抗和转座子是否能正常工作以及是否存在非特异性的切割和标记等情况。 用途:技术阴性对照,降低非特异性背景。 实验组别中的阴性对照 生物学阴性对照:如靶蛋白缺失的细胞(KO细胞、敲低样本)或非诱导条件(如药物处理前)的对照处理。 用途:功能研究(如验证处理效应);排除靶蛋白缺失下的间接信号。
针对ChIP-seq与CUT&Tag常用对照类型的核心功能解析、适用场景及选择决策指南,结合科学机制与实战经验整理可参考如下方案:
顶级研究不是没有噪音,而是用系统性降噪将信号淬炼成真理。噪音吞噬信号的艺术战争里,你的对照是粗糙盾牌,还是精密声纳? CUT&Tag是研究蛋白和DNA互作的新兴实验方法,该方法是通过蛋白特异性抗体引导Protein A-Tn5酶在目标蛋白结合的DNA位置进行切割并且在序列两端加上测序接头,经过PCR扩增后形成可以用于高通量测序的文库,随后对文库进行测序分析从而解析与目标蛋白结合的DNA片段。 产品优势: 1. 无需甲醛交联,样本要求量低,背景干净,可重复性好; 2. 提供从方案设计,建库测序,到数据分析和验证一站式服务; 3. 云平台,多组学联合分析深度挖掘数据; 4. 项目经验丰富: ![]() · 实测数据:1. 抽核结果 提供“单细胞测序”标准的抽核解决方案。 ![]() 2. CUT&Tag酶切片段分布 转录因子/组蛋白修饰的酶切片段分布呈现周期性。 ![]() 3.reads密度分布图 reads在TSS附近呈现明显的富集。 ![]() 4.功能元件分布图 Peak在基因功能元件上分布。 ![]() 5.Peak可视化 ![]() |







