NEWS
新闻资讯
|
如何精准锁定那些“说了算”的关键转录因子?转录因子在转录调控中扮演着至关重要的角色。它们是能够与特定DNA序列结合的蛋白质,从而调节基因的表达。通过与启动子或增强子区域的结合,转录因子能够开启或抑制目标基因的转录过程。这一机制不仅在细胞类型的分化、发育过程中起着关键作用,还对细胞对外界环境变化的响应至关重要。 近年来,转录因子研究非常活跃,爱基百客在该领域积累了丰富经验,并分享了许多相关文章如何研究转录因子,合集文章让你的研究直接开挂。干货备齐之后,真正的灵魂拷问来了:在某一特定生命过程中,究竟该如何精准锁定那些“说了算”的关键转录因子? RNA-seq擅长描绘“谁”在表达,却难以回答“为何”如此;ATAC-seq则像一把分子探照灯,瞬间点亮基因组中所有开放的染色质区域,精准捕捉潜在转录因子的落脚之处。将两份数据叠加,染色质可及性与基因表达水平即刻同屏共振——差异开放染色质与差异表达基因精准配对,结合motif富集分析,关键转录因子便像被聚光灯锁定般跃然眼前。这种“RNA-seq+ATAC-seq”的联动策略,不仅把调控逻辑从二维表达到三维结构一镜到底,更让关键转录因子的锁定效率呈指数级提升,堪称多组学解析基因调控网络的黄金组合! 下面让小编带您来看一下具体应用案例吧。 案例1:月季热胁迫响应机制 ![]()
高温胁迫严重影响月季(Rosa chinensis)的观赏价值和产量,但其热胁迫响应(HSR)的转录调控机制尚不清楚。本研究通过对热胁迫不同时间点的月季叶片进行ATAC-seq和RNA-seq测序,首次绘制了月季热胁迫下染色质可及性的动态图谱,发现热胁迫2小时内启动子区可及性降低、基因间区增强,且热响应基因(如HSP18.1和BAG6)的启动子染色质开放度与其表达水平显著正相关;进一步鉴定出关键转录因子RcHSF30直接结合这些基因的HSF元件,驱动其表达,从而增强耐热性,为月季热胁迫的表观遗传调控机制提供了新见解。 ![]() 图1.ATAC-seq和RNA-seq的整合分析 案例2:番木瓜成熟调控机制 ![]()
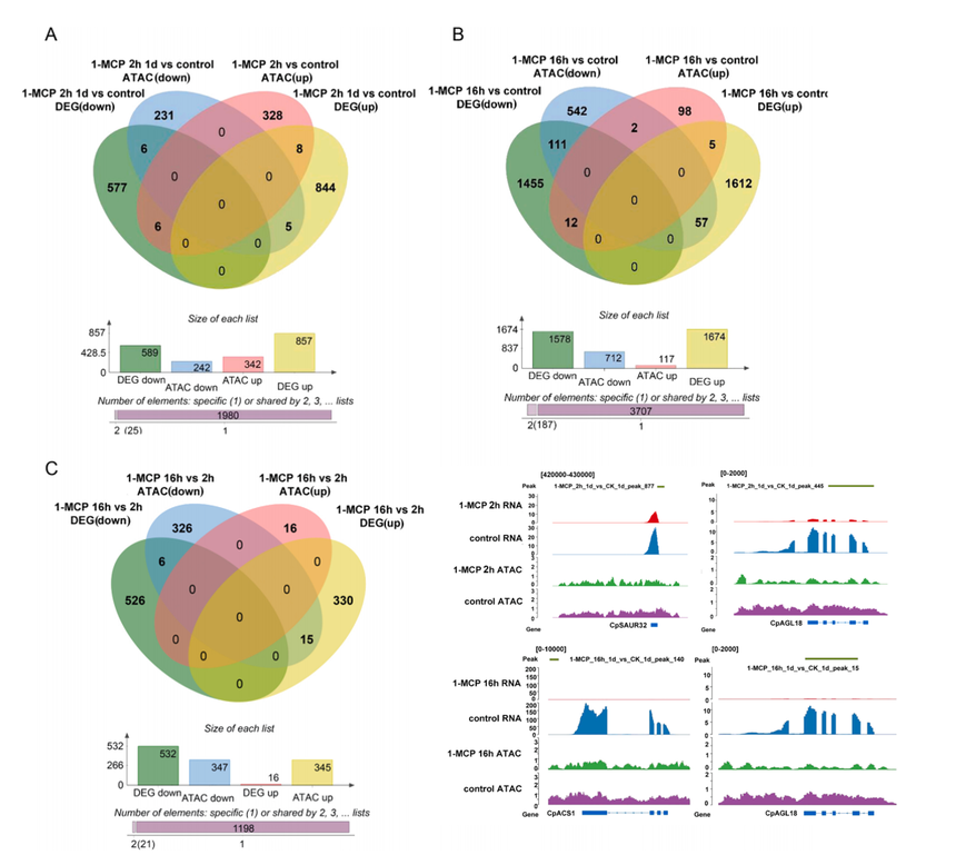
针对木瓜采后极易软化、1-MCP处理时长不当又会产生硬芯“橡胶质感”这一产业痛点,本研究以破色期果实为材料,设置无1-MCP处理、1-MCP 2h和1-MCP 16h三组,通过ATAC-seq与RNA-seq联合分析,系统解析染色质开放图谱与基因表达谱。结果表明1-MCP显著重塑染色质可及性,差异开放区(DAR)集中于启动子和基因间区,长期处理显著下调启动子开放程度。将ATAC-seq差异peaks与RNA-seq差异表达基因(DEGs)交叉整合,锁定CpAGL18等MADS-box转录因子及CpACS1(乙烯合成)、CpSAUR32(生长素响应)等8个关键通路基因,其染色质开放度与转录水平呈正相关。EMSA、Y1H、ChIP-qPCR与双荧光素酶实验证实,CpAGL18直接结合并激活CpACS1和CpSAUR32启动子,驱动乙烯合成并调控生长素信号,从而决定果实软化进程。该研究首次以表观-转录组整合视角阐明1-MCP导致木瓜成熟障碍的分子机制,为精准施用1-MCP和选育耐贮品种提供靶基因。 ![]() 图2.不同1-MCP处理的番木瓜果实染色质可及性和基因表达的差异分析 案例3:CAF-干性轴揭示肝癌移植新分型 ![]()
针对超出米兰标准、接受肝移植的HBV相关肝细胞癌(HCC)患者预后差异大、传统形态学指标不足的问题,本研究对180例中国患者(100例训练集+80例验证集)的肿瘤组织同时开展RNA-seq、ATAC-seq和质谱蛋白质组学。通过整合57条通路活性,构建出低、中、高三种转录组风险亚型:低风险组5年总生存率近70%,显著优于高风险组(≈30%),并在独立队列及蛋白层面得到验证,其区分能力明显优于UCSF和Up-to-7等传统扩展标准。通过ATAC-seq数据,识别出在高风险组中显著上调的转录因子,特别是XRCC5。XRCC5的高表达与癌症干细胞基因表达正相关。通过实验验证,XRCC5的高表达可以促进HCC细胞的癌症干细胞特性,而XRCC5敲低可以显著抑制这些特性。此外,CAF来源的CXCL12通过CXCR4促进XRCC5的表达,从而维持HCC细胞的癌症干细胞特性。研究首次阐明“CAF-干性”轴驱动的分子分型,为肝移植精准筛选及术前降期治疗提供了超越米兰标准的表观-转录调控依据与潜在干预靶点。
图3.研究设计示意图
图4.通过ATAC-seq鉴定的关键转录因子(TFs) 案例4:BSP诱导肝毒性的分子机制 ![]()
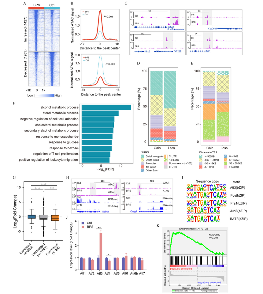
双酚S(BPS)作为BPA替代品已被大量应用,但其肝毒性尚缺系统阐释。本研究采用C57BL/6J小鼠模型,通过口服灌胃方式暴露于BPS三个月后,小鼠肝脏出现显著脂质沉积,血清低密度脂蛋白(LDL)、非酯化脂肪酸(NEFA)及丙氨酸氨基转移酶(ALT)水平升高,呈现典型MASLD表型。在AML12细胞与初级肝细胞中亦复现该效应。为探明机制,同步进行了RNA-seq和ATAC-seq来分析染色质可及性和基因表达的变化。整合分析锁定bZIP/ATF3结合motif显著富集,CUT&Tag进一步证实BPS诱导ATF3在全基因组2232个位点重新占位,直接调控Soat2、Scd1等脂代谢基因。肝特异敲除Atf3或抑制AP-1/JunB均可逆转BPS引起的染色质重塑与脂质沉积,首次阐明“BPS-AP-1-ATF3-染色质可及性”轴驱动MASLD的新机制。 ![]() 图5.BPS暴露后AML12细胞染色质的可及性和基因表达变化 将“RNA-seq看表达,ATAC-seq看开放”进行整合,能精准锁定在特定生命过程中真正“说了算”的关键转录因子。掌握这一黄金组合,你的基因调控研究就能事半功倍。如果您在表观遗传学研究领域有任何技术需求,欢迎随时联系我们,我们期待为您的科研工作助力!
项目咨询
|










