NEWS
新闻资讯
|
项目文章(IF:6.2)|ATAC-seq与RNA-seq联手揭秘月季耐热密码高温胁迫是影响月季(Rosa chinensis)观赏品质和产业效益的重要限制因素。中南林业科技大学发表于Industrial Crops & Products的一项研究,通过整合ATAC-seq和RNA-seq技术,揭示了转录因子RcHSF30通过调控小热激蛋白(sHSPs)和分子伴侣BAG家族基因,赋予月季耐热性的关键机制,为月季抗逆育种提供了新靶点。爱基百客为该研究提供ATAC-seq和EMSA的技术支持。
1. 热胁迫处理过程中的染色质可及性 为了研究热胁迫对月季染色质开放性的动态影响,作者利用ATAC-seq分析月季在热胁迫不同时间热胁迫的染色质可及性变化,发现reads富集于TSS上游50–100 bp,核小体信号明显,2 h和6 h样本在TSS-ACR区信号增强(图1A)。ACRs分布显示:2 h和6 h以基因间区为主,其他时间点启动子区较多,3′-UTR仅占1%(图1B)。基因关联分析发现,0 h样本中71.2%基因关联1个ACR,21.6%关联2个;而其他时间点85–92%基因仅关联1个ACR,多ACR基因比例显著降低(<12%),表明热胁迫影响染色质开放动态(图1C)。
图1 在热胁迫处理的不同时间点,对月季的转座酶可及染色质(ATAC-seq)数据的测定 2. 热胁迫处理下ATAC峰的motif富集和功能分析 为了探究热胁迫下月季染色质动态变化及转录调控机制,作者比较了月季热胁迫不同时间点与对照组的染色质可及性差异。下调ACR主要分布于启动子(29-34%)、外显子(25-28%)和基因间区(24-26%),而上调ACR则集中于基因间区,启动子占比仅9-21%(图2A)。经过比较分析发现,上调ACR关联基因的功能呈现时间特异性(图2B),2 h主要涉及氧化胁迫响应和离子转运,6 h与蛋白质修饰和乙烯响应相关,12 h参与脂质代谢和RNA加工,24 h则富集于解毒和热胁迫通路(图2C)。下调基因则一致富集于转录调控相关通路。转录因子结合分析发现HSF、MYB和NAC等基序普遍富集,而bZIP、Dof和AP2/DREB等基序呈现时间特异性分布,表明了在热胁迫条件下,月季的时间特异性染色质中,有一系列连续的转录因子操作(图2D)。
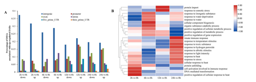
图2 ATAC峰的富集motif和功能分析 3. ATAC-seq和RNA-seq联合分析揭示了染色质开放依赖的通路和相关基因 为了阐明热胁迫下染色质开放与基因表达调控关系,作者通过整合ATAC-seq和RNA-seq数据,分析了月季在胁迫下染色质可及性(DAR)与基因表达(DEG)的关联。结果显示,2h的启动子区上调DAR关联的上调DEGS数量是下调DEGs的9倍,表明启动子和内含子区的可及性变化对基因调控影响显著(图3A)。上调基因在2h富集于热胁迫响应(如HSP家族基因)和免疫激活;6-24h转向代谢调控(无机物应答、蛋白质输入等),下调基因主要涉及光合作用、类黄酮合成及氧化还原过程,尤其在24h与叶绿体功能抑制相关(图3B),并且在“蛋白质去折叠”通路上有许多基因如HSP 20等所有四个时间点都显著富集(图3C),同时该时间点内含子区上调DAR关联的上调DEGs数量时下调DEGs的4倍。
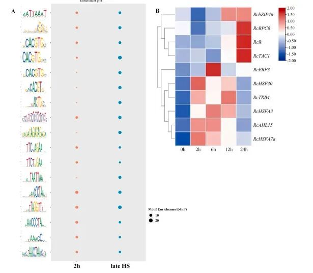
图3 ATAC-seq和RNA-seq的关联分析 4. 月季热胁迫应答转录调控网络的构建 为了探究月季热胁迫下转录因子的转录调控网络,分析显示,不同处理时间点呈现特异的转录因子结合基序富集模式:bHLH、bZIP和ZHD1基序在12和24小时显著富集,而HSF和TRF基序则在2小时更为突出(图4A)。从47个候选转录因子中鉴定出RcHSFA7a、RcAHL15等10个核心调控因子(图4B),这些因子在热胁迫下显著上调并呈现时间特异性表达特征。研究发现,2小时时RcHSF主要调控与非生物胁迫响应和激素信号传导相关的靶基因(图5A),而12-24小时期间RcAHL15等转录因子则更多参与代谢过程和基因表达调控(图5 B)。特别值得注意的是,热胁迫关键基因(如sHSP、HSP70s和GST等)的启动子区均含有HSF结合位点,证实了HSF在热胁迫防御中的核心调控作用(图5C、D),这些发现系统阐释了转录因子通过调控染色质可及性和基因表达来协调胁迫适应的分子机制。
图4 差异表达的转录因子和过度表达的差异ATAC信号基序分析
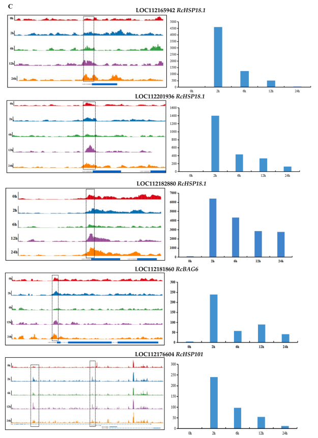
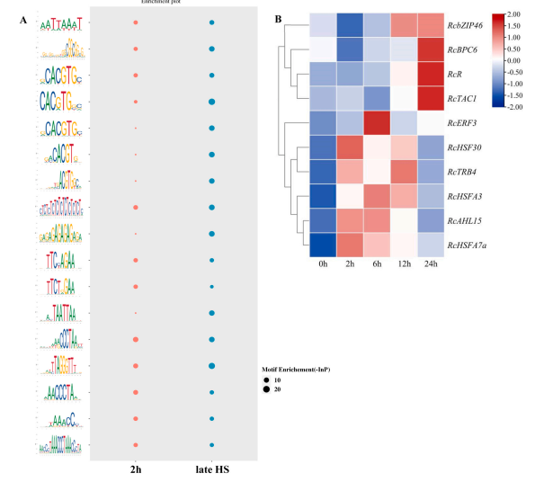
图5 基因本体(GO)分析和核心转录因子(TF)及其靶基因的网络 5. 热反应转录因子RcHSF30可诱导HSP18.1和BAG6介导的热胁迫反应 通过之前的联合分析,研究发现热胁迫下BAG6和HSP18.1基因启动子区染色质可及性增强,其表达水平显著升高。顺式元件分析显示这两个基因启动子均含有HSF结合基序。为了探究RcHSF30调控热胁迫基因的分子机制,作者进行了亚细胞定位,结果表明RcHSF30-GFP融合蛋白主要定位在细胞核中(图6A),酵母双杂交实验证实HSF家族成员RcHSF30具有自激活和转录激活功能(图6B)。分子对接分析表明RcHSF30与BAG6和HSP18.1启动子中的HSF结合元件存在强相互作用,其中SER72等关键氨基酸残基参与结合(图7A、B)。EMSA实验进一步验证了RcHSF30能特异性结合这两个基因启动子区的热休克元件,证实了RcHSF30对热胁迫相关基因的直接调控作用(图7C、D)。
图6 RcHSF 30的亚细胞定位和转录活性。
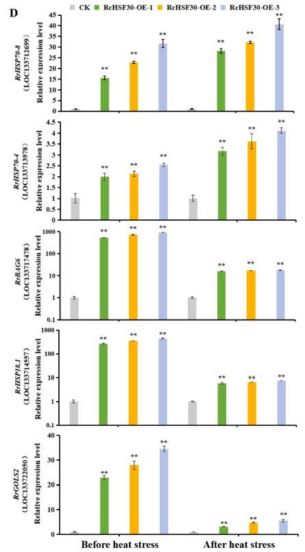
图7 RcHSF 30与RcHSP 18.1/RcBAG 6之间的相互作用。 6. RcHSF30在月季“Baobai”中调控网络的验证 为了探究RcHSF30在月季中的生物学功能,作者在月季“Baobai”中过表达RcHSF30发现显著提高了植株耐热性,将致死温度从44.73℃升至47.16℃,热胁迫下转基因植株萎蔫程度轻,NBT和DAB组织化学染色表明,野生型叶片相对于RcHSF30-OE植物表现出更深的染色(图8B、8C),且热胁迫相关基因(HSP18.1、HSP70、BAG6和GOLS2)表达显著上调,证实RcHSF30通过调控靶基因增强植物热适应性(图8D)。
![]() 图8. 过表达RcHSF30基因可提高玫瑰'Baobai'的耐热性 本研究通过整合ATAC-seq和RNA-seq技术,系统解析了月季胁迫响应中的染色质动态变化及其调控机制。研究发现热激活的可及染色质区域(ACRs)主要分布于基因间区,而受抑制ACRs则富集于启动子和外显子区。关键热胁迫基因RcHSP18.1和RcBAG6的启动子区可及性增强且表达上调,其启动子区显著富集HSF结合基序。进一步鉴定出HSFA2家族成员RcHSF30可直接结合这些基因的启动子并激活其表达。RcHSF30过表达实验证实其通过增强靶基因启动子区染色质可及性来调控热胁迫响应,为阐明植物热胁迫适应的转录调控网络提供了新见解。
项目咨询 ATAC-seq广泛用于染色质开放性研究,该技术利用Tn5转座酶可以接近核小体疏松区域切割暴露的DNA,获得开放染色质区段(open chromatin),然后结合高通量测序和生物信息学分析来挖掘潜在的活跃转录因子及其靶基因,以此探究生物学相关问题。 ◆ 技术优势: 1. 新鲜组织/细胞文库极速交付,最快可当天交付待测序文库; 2. 针对于新鲜样本,提供针对性运输方案,以满足细胞活性; 3. 项目经验丰富,除了常规模式动植物,拥有丰富的疑难样本实验经验,满足客户的不同需求。 4. 拥有完善的ATAC-seq配套分析流程(标准分析+关联分析),丰富的个性化分析。 5. 已协助客户在Nature Commun、Plant Commun和Physiol Plant等国际知名刊物发表多篇高水平文章。 6. 提供从方案设计,建库测序,到数据分析和验证(酵母单杂、EMSA、ChIP等)一站式服务。 ![]() ◆ 实测数据:![]() 疫霉菌样本 ![]() 水稻样本 { 往 期 精 彩 回 顾 }
|


















