NEWS
新闻资讯
|
项目文章 | CUT&Tag助力解析鲸类四肢退化的分子机制鲸类动物从陆地重返海洋的演化历程中,最显著的变化之一就是四肢形态的适应性改变——前肢演化为鳍状肢,后肢则几乎完全退化。近期,南京师范大学的杨光教授、徐士霞教授研究团队在《EvoDevo》和《BMC Biology》期刊上发表了两项重要研究,分别从不同角度揭示了鲸类四肢形态变化的分子机制。让我们一起来了解这两项研究的精彩发现!爱基百客为这两项研究提供了CUT&Tag技术支持。 研究一:Tbx4-HLEA增强子在鲸类后肢退化中的关键作用
鲸类动物在大约5000万年前从偶蹄目祖先演化而来,为适应水生生活,它们的体型逐渐变得流线型,后肢退化,前肢转化为鳍状肢。尽管科学家们对脊椎动物肢体发育的分子机制已有较多了解,但鲸类肢体变化的分子机制仍不清楚。
![]()
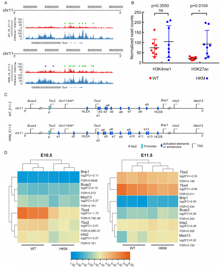
研究团队前期发现鲸类Tbx4基因的一个后肢特异性增强子(Tbx4-HLEA)存在特异性缺失和核苷酸替换,且其调控活性显著降低。为进一步验证这一发现,研究人员利用CRISPR/Cas9技术构建了携带鲸类同源HLEA序列的敲入小鼠模型。研究发现: 这项研究首次在体内实验中证实,鲸类HLEA增强子的功能衰减可能是导致鲸类后肢退化的重要分子机制之一。 ![]() 图.在E11.5阶段对HKM与WT小鼠后肢芽进行的表观遗传分析(CUT&Tag) 研究二:鲸类特异性保守非编码元件的演化与肢体变化 ![]() ![]()
鲸类四肢形态的改变是其适应水生环境的关键特征。传统研究多关注编码基因的作用,但近年来发现非编码调控元件在肢体发育中也起着重要作用。
![]()
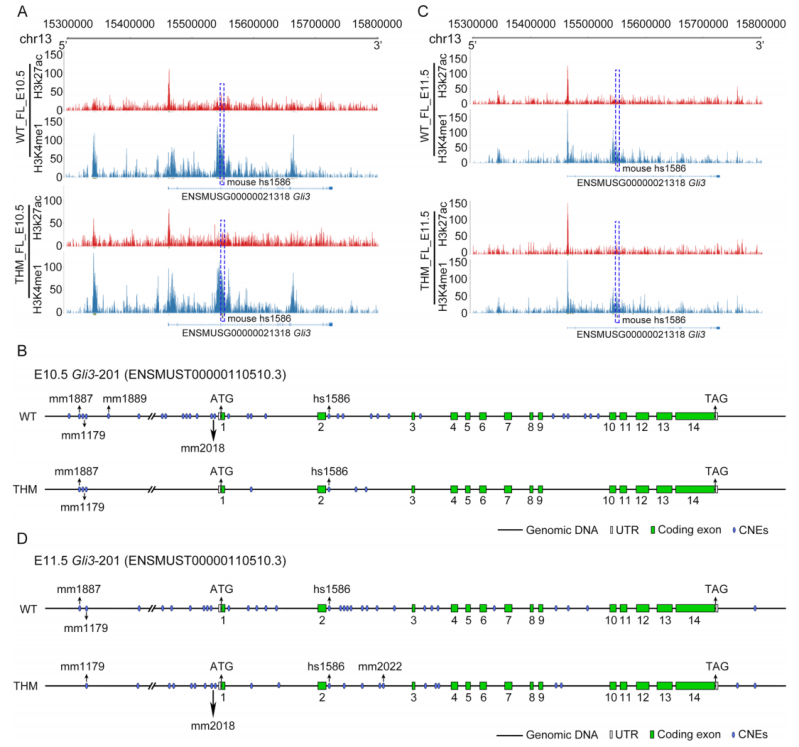
研究团队通过比较基因组学分析,在全基因组范围内筛选出与肢体发育相关的保守非编码元件(CNEs),并发现这些元件在鲸类中表现出谱系特异性序列差异。主要发现: 有趣的是,这种表型差异在E11.5后消失,研究人员认为这可能与小鼠基因组中增强子的功能冗余有关,暗示鲸类肢体形态的复杂变化可能是由多个CNEs和/或基因共同驱动的。 ![]() 图.在E10.5和E11.5时期THM与WT小鼠前肢芽的表观遗传学分析(CUT&Tag) 这两项研究从不同角度揭示了非编码调控元件在鲸类四肢形态演化中的重要作用。不仅丰富了我们对鲸类演化的认识,也为理解脊椎动物肢体发育的调控机制提供了新视角。随着更多高质量鲸类基因组数据的积累和生物技术的发展,我们有望更全面地揭示这些海洋巨人适应水生生活的分子奥秘。 CUT&Tag是研究蛋白和DNA互作的新兴实验方法,该方法是通过蛋白特异性抗体引导Protein A-Tn5酶在目标蛋白结合的DNA位置进行切割并且在序列两端加上测序接头,经过PCR扩增后形成可以用于高通量测序的文库,随后对文库进行测序分析从而解析与目标蛋白结合的DNA片段。 产品优势: 1. 无需甲醛交联,样本要求量低,背景干净,可重复性好; 2. 提供从方案设计,建库测序,到数据分析和验证一站式服务; 3. 云平台,多组学联合分析深度挖掘数据; 4. 项目经验丰富: ![]() · 实测数据:1. 抽核结果 提供“单细胞测序”标准的抽核解决方案。 ![]() 2. CUT&Tag酶切片段分布 转录因子/组蛋白修饰的酶切片段分布呈现周期性。 ![]() 3.reads密度分布图 reads在TSS附近呈现明显的富集。 ![]() 4.功能元件分布图 Peak在基因功能元件上分布。 ![]() 5.Peak可视化 ![]()
|














