NEWS
新闻资讯
|
国自然热点 | 一文了解基因调控的“隐形导演”——增强子在分子生物学的宏大舞台上,基因表达并非简单的“开关”操作,而是由无数幕后英雄共同编排的精密舞剧。其中,增强子作为一种关键的顺式调控元件,扮演着“遥控器”的角色。它不直接编码蛋白质,却能精准调控基因的转录水平,影响细胞命运、发育过程乃至疾病发生。 近年来,随着表观组学技术的飞速发展,增强子已成为科学研究和国自然基金的热点。今天,我们就来深入探讨增强子的概念、发现历史、核心特征、超级增强子、分类方式,以及如何鉴定的关键技术。希望这篇文章都能帮你理清思路。 增强子是DNA序列中的一段非编码区域,通常长度在50-1500bp之间。它不直接翻译成蛋白质,但能显著提升靶基因的转录效率。增强子通过结合转录因子及辅因子(如中介体复合物、组蛋白修饰酶等),形成转录激活复合物,直接增强RNA聚合酶II在启动子区域的招募效率。增强子可使基因转录频率提升10–200倍甚至上千倍(比如超级增强子)。 它往往位于靶基因的上游、下游或内含子内,甚至可以跨越数百万bp的距离。这种“远距离调控”让增强子成为基因组中高效的调控枢纽。
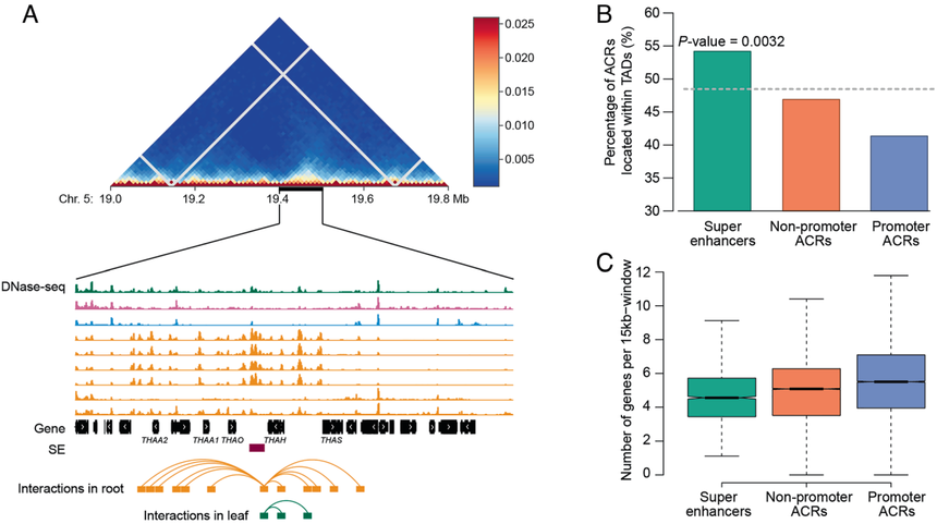
图1:Shh的增强子位于1Mb以外的Lmbr1基因的第5个内含子中[1] 根据ENCODE项目的数据,人类基因组中可能存在超过一百万个潜在增强子位点,占非编码DNA的很大一部分。这也解释了为什么90%以上的遗传变异(如GWAS研究发现的疾病相关SNP)落在非编码区——许多都影响了增强子的功能,导致癌症、自身免疫病等疾病。 增强子的发现可以追溯到20世纪80年代初。1981年,科学家在研究SV40病毒(一种猴病毒,常用于分子生物学实验)时,意外发现一段DNA序列能显著增强病毒基因的转录效率。这段序列被命名为“增强子”,标志着非编码DNA调控作用的首次明确鉴定[2]。 21世纪初,ENCODE计划和表观遗传技术的兴起,让增强子研究进入高潮。2013年,Richard Young团队首次提出“超级增强子”概念,揭示了增强子簇在细胞身份调控中的作用[3]。今天,增强子已成为癌症靶向疗法(如BET抑制剂)的热门靶点,研究正从基础机制转向临床应用。 增强子并非简单的DNA片段,它具备一系列独特特征,这些特性让它在基因调控网络中脱颖而出。以下是其主要特征,我们将结合例子进行说明。 远距离调控 前面提到过增强子远距离调控,它可位于靶基因数kb到数Mb之外,通过染色质环化(Chromatin Looping)与启动子物理接触。黏连蛋白(Cohesin)和中介复合物(Mediator)维持这种3D结构。例如,在人类MYC癌基因调控中,增强子可跨越1Mb距离。 ![]() 图:基因表达模式的调控通过基因组增强子实现。图示展示增强子-启动子染色体环化现象(由CTCF和黏连蛋白介导),该机制使远端增强子元件能够与基因启动子发生物理相互作用并激活其表达[4]。 组织/细胞类型特异性 增强子活性高度依赖细胞类型,它随发育阶段、细胞类型、外界刺激而动态变化,从而精确调控基因的表达与功能[4]。在肝细胞中激活的增强子,在神经细胞中可能沉默。这由表观修饰(如H3K27ac组蛋白乙酰化)决定,帮助塑造细胞身份。研究显示,胚胎干细胞的增强子景观与成熟细胞截然不同[5]。 ![]() 图:增强子是情境依赖的基因开关:随发育阶段、细胞类型、外界刺激而动态更换组合,从而精确控制神经系统的基因表达与功能[4]。 无方向性 增强子无特定方向要求——正向或反向插入均有效,这一特性最早在SV40病毒增强子研究中被确认:其72bp重复序列即使反向插入,仍能显著提升β-珠蛋白基因表达。此外,它可位于基因上游、下游、内含子甚至不同染色体上(虽少见)。这一特性在转基因实验中被广泛利用。 一对多调控 单个增强子可同时调控多个基因,形成“增强子中心”(Enhancer Hub)。在拓扑关联结构域内,这种调控更高效。 ![]() 图:单个增强子或增强子之间相互作用驱动对多基因进行协同调控的潜在机制。 一个增强子可以并行作用于多个基因,发挥共激活或选择的功能。同样,超级增强子或转录枢纽可能使相关基因共定位,从而驱动特定基因程序的表达,这些程序定义关键的细胞功能或表型[4]。 自身转录活性(eRNA) 活跃增强子会产生增强子RNA(eRNA),这些短、非编码RNA不是简单的“副产物”,而是具有实际调控功能的分子。它可能稳定染色质环或招募转录机器,捕获转录因子或转录辅激活因子,调节增强子染色质环境。它也是增强子活性的可靠标志,是目前较为前沿和重要的研究方向。 ![]() 图:eRNAeRNA在转录调控中的既有作用机制[6] (A)调控染色质环化。(B)干预转录机器。(C) 捕获转录因子或转录共激活因子。(D)调节增强子染色质环境。 染色质开放性和动态性 增强子区域核小体耗竭,DNase I超敏感。它们响应刺激(如激素)快速激活,具有“表观记忆”(通过组蛋白修饰保留刺激“记忆”,在信号消失后仍维持染色质开放状态)。 以拟南芥为例,研究发现拟南芥的超级增强子(SEs)由多个增强子串联形成,跨度达1.5–3.5 kb,其所在区域对DNase I的敏感性显著高于普通启动子。这些区域富含H3K27ac等激活型组蛋白修饰,且与拓扑关联域(TAD)边界紧密关联,维持三维基因组结构的稳定性[7]。 ![]() 图:超级增强子的染色质组织结构[7] 冗余性和剂量敏感性 多个“影子增强子”可备份同一基因,提供调控稳健性。但拷贝数变化(如单倍不足)可致病。例如,果蝇hunchback基因的经典增强子与上游5-kb处的“影子增强子”。当单个增强子缺失时,另一增强子可维持基因的正常表达模式,确保胚胎在温度波动或遗传背景变化下的发育稳健性[8]。 相分离特性 增强子还展现相分离(Phase Separation)特性,活跃增强子区域(尤其是超级增强子)能促进转录相关因子的局部浓缩,形成动态的“转录工厂”或“转录中心”。这不是随机堆积,而是增强子通过其序列和结合蛋白的内在属性,驱动这种分离过程,从而高效调控基因表达。 ![]() 图:在超级增强子处,高密度的转录因子、共激活子(BRD4、MED1 和 p300)以及 RNA 聚合酶 II 的富集,通过相分离驱动转录凝聚体的形成。转录凝聚体的形成是一个协同过程,涉及弱的多价蛋白-蛋白相互作用与静电的蛋白-RNA相互作用的组合[9]。 增强子的分类 增强子分类有助于理解其多样性。目前,主要分类方式包括:
典型增强子(单个或弱簇,细调表达)和超级增强子(强簇,主导调控)。
预备增强子(Primed Enhancers,仅被H3K4me1修饰,处于预备状态) 活性增强子(Active Enhancers,富含H3K27ac和H3K4me1,eRNA产生) 静息增强子(Poised Enhancers,同时被H3K4me1和H3K27me3标记,待激活) 潜在增强子(Latent Enhancers,缺乏活性组蛋白标记并具有致密的核小体结构) 抑制增强子(Rerepressed Enhancer,以H3K27me3或H3K9me3抑制性标记为特征)。 ![]() 图:增强子的染色质状态[10]
发育增强子(调控胚胎分化)、响应增强子(响应环境信号,如应激)和进化保守增强子(跨物种保守,调控核心过程)。 超级增强子:增强子的“升级版” 超级增强子(Super-Enhancers, SEs)是增强子研究的热点,由Richard Young团队于2013年定义。它不是单个增强子,而是多个增强子(通常>10kb跨度)形成的簇状结构, 其中Mediator和H3K27ac信号异常强烈。 ![]() 图:超级增强子是由主调控转录因子结合的增强子簇,能够富集高密度的共激活因子和转录装置,从而强有力地驱动在细胞身份中发挥重要作用的基因的高水平表达[11]。 ![]() 图:定义典型增强子和超级增强子[12]。 SEs的主要特征包括:
如何鉴定增强子和超级增强子 上述,我们已经聊过增强子以及增强子的特征,如何鉴定主要就是依靠这些特征。 ![]() 利用改造后的Tn5转座酶,检测细胞核中哪些DNA区域是“开放”的(即容易被蛋白质访问),这些区域往往是调控元件如启动子、增强子或绝缘子的所在位置,增强子也需要在开放状态发挥调控作用。 通过整合染色质免疫沉淀(ChIP)和高通量测序技术,能够精准地识别全基因组范围内与DNA结合的蛋白质位点,从而绘制出目标蛋白的结合图谱。 CUT&Tag创新性的结合pA-Tn5和抗体靶向,先用抗体(如针对H3K27ac的抗体)识别目标蛋白(或修饰),抗体会结合在染色质上。然后,pA-Tn5被引入,它会精准“切割”并在抗体附近插入测序接头。 可以利用增强子上富集的特定修饰来进行全基因组表征,比如H3K27ac ChIP-Seq/CUT&Tag常用于鉴定活性增强子/超级增强子。 高通量染色体构象捕获技术,用于映射整个基因组的3D结构,捕捉DNA片段在细胞核中的空间接近关系(即“接触”)。利用Hi-C进行增强子鉴定和配对因为它可以捕捉增强子与目标基因启动子的接触。 如有以上技术需求欢迎联系我们👏~
项目咨询
【1】Lettice L A, Heaney S J H, Purdie L A, et al. A long-range Shh enhancer regulates expression in the developing limb and fin and is associated with preaxial polydactyly[J]. Human molecular genetics, 2003, 12(14): 1725-1735. [2]BANERJI J,RUSCONI S,SCHAFFNER W.Expression of a beta-globin gene is enhanced by remote SV40 DNA sequences[J].Cell,1981,27(2 Pt 1):299-308 [3]Whyte W A, Orlando D A, Hnisz D, et al. Master transcription factors and mediator establish super-enhancers at key cell identity genes[J]. Cell, 2013, 153(2): 307-319. [4]Carullo NVN, Day JJ. Genomic enhancers in brain health and disease. Genes 10[EB/OL].(2019) [5]Liu B, He Y, Wu X, et al. Mapping putative enhancers in mouse oocytes and early embryos reveals TCF3/12 as key folliculogenesis regulators[J]. Nature Cell Biology, 2024, 26(6): 962-974. [6]Chen Q, Zeng Y, Kang J, et al. Enhancer RNAs in transcriptional regulation: recent insights[J]. Frontiers in cell and developmental biology, 2023, 11: 1205540. [7]Zhao H, Yang M, Bishop J, et al. Identification and functional validation of super-enhancers in Arabidopsis thaliana[J]. Proceedings of the National Academy of Sciences, 2022, 119(48): e2215328119. [8]Perry M W, Boettiger A N, Levine M. Multiple enhancers ensure precision of gap gene-expression patterns in the Drosophila embryo[J]. Proceedings of the National Academy of Sciences, 2011, 108(33): 13570-13575. [9]Tang S C, Vijayakumar U, Zhang Y, et al. Super-enhancers, phase-separated condensates, and 3D genome organization in cancer[J]. Cancers, 2022, 14(12): 2866. [10]Barral A, Déjardin J. The chromatin signatures of enhancers and their dynamic regulation[J]. Nucleus, 2023, 14(1): 2160551. [11]Sabari B R, Dall’Agnese A, Boija A, et al. Coactivator condensation at super-enhancers links phase separation and gene control[J]. Science, 2018, 361(6400): eaar3958. [12]Jiang Y, Jiang Y Y, Lin D C. Super-enhancer-mediated core regulatory circuitry in human cancer[J]. Computational and structural biotechnology journal, 2021, 19: 2790-2795. { 往 期 精 彩 回 顾 } 精选合集,欢迎收藏哟!
|












