NEWS
新闻资讯
|
Science子刊 | scRNA-seq+CUT&Tag解析热疗对卵巢癌的治疗机制本次我们详细解读一篇2025年发表的关于热疗对卵巢癌治疗机制的scRNA-seq+CUT&Tag+RNA-seq文章,不论是实验室设计、研究思路还是分析方法都值得参考。该研究发表在国际期刊Science Translational Medicine(IF:14.6)上,题目为“Heterogeneous cellular responses to hyperthermia support combined intraperitoneal hyperthermic immunotherapy for ovarian cancer mouse models”。 研究收集了新辅助高温腹腔化疗(NHIPEC)对高级别浆液性卵巢癌治疗的样本,通过多组学联合分析探索了热休克因子1(HSF1)高温(HT)条件下对肿瘤细胞及癌相关成纤维细胞(CAFs)的差异性结合模式与转录调控机制。此外,小鼠体内模型证实高温与程序性细胞死亡配体1阻断剂联用具有显著抗肿瘤效果。这些发现为卵巢癌治疗提供了创新策略,为合理联合使用高温疗法开辟了新途径。
上皮性卵巢癌(EOC)是全球妇科恶性肿瘤中致死率最高的类型,患者通常在晚期才被确诊,此时已出现广泛的腹膜转移,导致预后较差且治疗选择有限。对于晚期EOC患者,标准治疗方案是先进行原发减瘤手术(PDS),随后辅以化疗。尽管新辅助化疗(NACT)能有效提升细胞减灭的潜力,但其对延长生存期并无显著益处。因此,探索增强NACT治疗效果的创新方法势在必行。 热灌注腹腔化疗(HIPEC)是HT与化疗相结合的一种治疗方式,是一种很有前途的治疗方法,特别是对卵巢癌腹膜转移患者。然而,HIPEC对EOC患者的益处仍存在争议。尽管关于HT在癌细胞中的作用机制已有大量研究,但其对肿瘤细胞的选择性作用及其对肿瘤微环境(TME)中多种成分(包括基质细胞和免疫细胞)的影响仍不甚明确。 1. NHIPEC联合IV NACT增强肿瘤抑制 在作者之前的研究中,观察到将NHIPEC与静脉化疗(IV NACT)联合使用在治疗高级别浆液性卵巢癌(HGSOC)时,相较于单独使用IV NACT,显示出更优的疗效。通过CRS系统对化疗反应进行病理组织学评估显示,NHIPEC与更大概率达到CRS 3独立相关,这表明与单独使用IV NACT相比,NHIPEC可实现完全或接近完全的反应,并改善无进展生存期(PFS)。基于以上现象,作者启动了NHIPEC试验(ChiCTR2000038173),这是一项开放标签、随机的II期研究,旨在确认NHIPEC在晚期HGSOC中的疗效。结果发现与单独使用IV NACT相比,NHIPEC联合IV NACT治疗显著提高了达到CRS 3的患者比例(42.4% vs 18.9%; P=0.03),表明与单独使用IV NACT相比,NHIPEC的加入可改善HGSOC患者的肿瘤反应(图1C)。 在临床试验期间,作者前瞻性地从接受NHIPEC联合IV NACT治疗的八名患者(NHIPEC+IV组)和接受单独IV NACT治疗的五名患者(IV组)中收集了治疗前和治疗后的样本(图1A)。与NHIPEC+IV组中观察到的更高比例的CRS 3一致,RNA-seq显示治疗后肿瘤细胞的比例减少(图1D)。在NHIPEC+IV组中特异性下调的基因,包括细胞周期依赖性激酶1(CDK1)、动力家族成员4A(KIF4A)和增殖标记物Ki-67(MKI67),这些基因与增殖和细胞周期相关,表明与单独使用IV NACT相比,NHIPEC+IV组中肿瘤生长受到更大程度的抑制(图1E和F)。相比之下,作者在NHIPEC+IV组中还观察到上皮-间质转化(EMT)信号的富集以及间质细胞比例的增加(图1G)。考虑到EMT特征与间质评分之间的强相关性,NHIPEC+IV组中EMT通路的富集可能是由于间质细胞的增加所引起的混淆。为了应对这一潜在的混淆因素,作者使用Bulk2single算法,利用卵巢癌单细胞数据集作为参考,将这些bulk转录组分解为上皮细胞、间质细胞和免疫细胞。作者观察到接受NHIPEC联合IV NACT治疗的肿瘤细胞中间质特性减少更为显著,表明NHIPEC对肿瘤EMT过程具有抑制作用(图1H)。
Fig. 1 联合使用NHIPEC和IV NACT增强晚期HGSOC的肿瘤抑制 2. 肿瘤和微环境中对HT的均质和异质性细胞反应 HT在腹腔热灌注化疗(HIPEC)背景下抗肿瘤效应的机制仍未知。这一知识缺口部分可归因于之前的研究主要关注热疗对肿瘤细胞的影响。然而,肿瘤表现出瘤内和瘤间异质性,再加上由多种细胞类型(包括间质细胞和免疫细胞)组成的复杂肿瘤微环境(TME)。单细胞技术为研究肿瘤和微环境异质性提供了强大的方法,提供了一个独特的机会来探讨热疗反应(HSR)在不同细胞类型和状态中的一致性和多样性。然而,在临床HIPEC治疗过程中获取足够的肿瘤细胞具有挑战性。在这里,作者从四名患有高级别浆液性卵巢癌(HGSOC)的患者中收集了标本,并进行了体外热处理实验,以全面研究HT引起的均匀和异质性细胞反应(图2A)。经过质量控制后,总共识别出74,286个细胞,跨越不同治疗和患者。通过数据整合,基于经典标记基因将细胞分类到不同的区域(图2B)。热疗后,主要细胞类型的比例未见显著变化。 使用pseudobulks分析差异表达,发现主要细胞亚群中的响应基因数各不相同。在所有细胞类型中一致上调的基因主要与热反应相关通路相关,包括HSPA6和HSPA1A。由HSF1介导的著名HSR通路在热疗后大多数细胞类型中升高(图2C)。此外,核糖体基因表达增加,而线粒体基因在所有细胞类型中一致减少。在热疗后,各种细胞类型中观察到显著的异质性反应。具体而言,与肿瘤迁移和增殖相关的基因,如EGFR、SMAD3和CCND1,在上皮癌细胞中下调(图2,D和E)。此外,与伤口愈合和胶原组织相关的通路在癌相关成纤维细胞(CAFs)中被抑制(图2,D和E)。髓样细胞中主要组织相容性复合体II类分子(如HLA-DPB1、HLA-DPA1等)的表达增加,这些分子参与抗原呈递,表明由热疗引发的适应性免疫激活。同时,与补体信号和代谢途径相关的基因,如ACSL1和MGL,受到抑制(图2,D和E)。同时,观察到B细胞激活和调节性T细胞耗竭,并伴随淋巴细胞中免疫抑制分子(如TIGIT、LAG3等)的减少(图2,D和E)。
Fig. 2 scRNA-seq显示,卵巢癌对HT的细胞反应是均一和异质的。 3. HT选择性抑制肿瘤细胞的EMT 癌细胞被划分为七个亚簇,包含多个患者在HT期间的细胞(图3A)。通路富集分析揭示了这些亚簇的独特特征:C3_ISG由免疫反应性细胞组成,C6_CC显示细胞周期进展增强,而C0_Stress和C4_OXPHOS分别表现出应激相关和氧化磷酸化通路的高表达。C2_EMT1和C5_EMT2则以上皮-间质转化(EMT)的激活为特征。癌症基因组图谱(TCGA)将高级别浆液性卵巢癌(HGSOC)分为四个分子亚型:免疫反应型(Imm)、增殖型(Pro)、分化型(Diff)和间质型(Mes),其中间质型与最差的临床结果相关,而免疫反应型与较好的预后相关。一致地,与C3_ISG相关的基因特征在免疫反应型中升高,并与较长的生存期呈正相关,而与C2_EMT1和C5_EMT2相关的特征在间质型中更高,对应较差的预后。 此外,在治疗后6小时,作者观察到处于EMT状态的癌细胞(C2_EMT1和C5_EMT2)减少,同时应激亚型(C0_Stress)增加(图3B)。此外,热疗后EMT特征降低,尤其是在C2_EMT1和C5_EMT2中(图3C)。这些发现突显了肿瘤细胞内部的固有异质性,导致了对热疗的不同反应。 作者通过使用Monocle 3分析转录轨迹(图3D),试图揭示HT对EMT相关肿瘤细胞引发的分子变化。在拟时间轨迹中,间质标志物(VIM、LAMC1、DST等)逐渐减少,而与抗原呈递和干扰素调控相关的基因则显著增加(图3E)。EMT细胞的发育轨迹与HT作用时间密切相关:未接受HT处理的细胞主要位于轨迹起点,HT后0小时的细胞处于分化中期,6小时时大多数细胞已进入终末阶段,这突显了HT对细胞轨迹具有时间依赖性影响(图3F)。 为了确认HT过程中对上皮-间质转化(EMT)过程的抑制作用,作者在治疗前收集了腹水样本,并在NHIPEC结束后立即收集了灌注液样本。免疫组织化学(IHC)证实了NHIPEC后与EMT相关的分子(包括N-钙粘蛋白和波形蛋白)的减少(图3G)。这些热疗后EMT状态的时间依赖性动态变化通过体外实验在卵巢癌细胞系中得到了进一步验证。尽管在HIPEC过程中,化疗和热疗表现出协同的杀瘤作用,但肿瘤EMT的抑制主要归因于热疗本身,而非化疗。 最后,HT后,上皮-间质转化(EMT)群体与其肿瘤微环境(TME)中邻近细胞之间的细胞间通讯受到削弱(图3M)。具体而言,在热疗后6小时,EMT细胞之间的自身通讯以及与CAFs的通讯几乎完全中断。
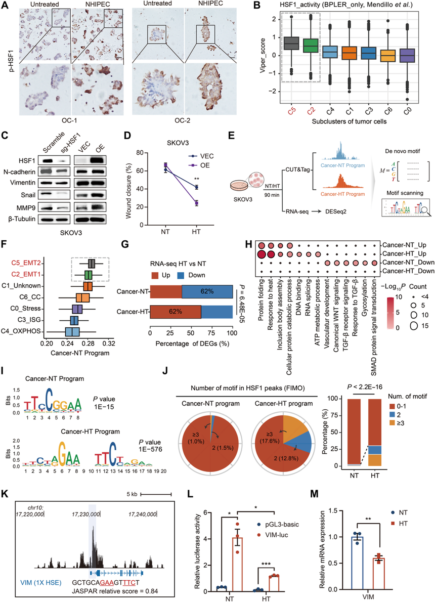
Fig.3 热疗选择性抑制肿瘤细胞的EMT 4. 在常温(NT)和HT条件下,HSF1在调控肿瘤上皮-间质转化(EMT)中具有相反的作用 为了进一步探讨HT对上皮-间质转化(EMT)特征的选择性抑制作用,作者使用SCENIC进行了转录因子分析。作者发现,在热疗后,诱导上皮-间质转化的转录因子,包括锌指E盒结合同源框1(ZEB1)、扭结基本螺旋-环-螺旋转录因子2(TWIST2)以及SMAD家族成员3(SMAD3)的活性受到破坏。同时,作为热休克反应(HSR)的主要调控因子,HSF1在热疗后0小时被激活,而类似应激的转录因子,如FOS和JUN,则在热疗后6小时被激活。在来自NHIPEC试验的患者样本中,作者证实了热灌注化疗(HIPEC)后HSF1的表达和活性均有所增加,突显了其在热疗后的临床相关性(图4A)。这些发现表明,HSF1在热疗过程中被激活,可能在抑制肿瘤的EMT特性中发挥了关键作用,为热疗在卵巢癌治疗中的应用提供了新的见解和潜在的治疗靶点。 此外,作者的研究揭示了HSF1在NT和HT条件下对肿瘤上皮-间质转化(EMT)调控的相反作用。在没有热疗的情况下,HSF1驱动与上皮-间质转化相关的过程。然而,在热疗条件下,尽管HSF1最初导致上皮-间质转化表达和迁移能力的增加,但随后上皮-间质转化过程被抑制(图4D)。此外,作者观察到携带HSF1激活突变(M1)的细胞,这些突变模拟了常温条件下HSF1的活性,其上皮-间质转化通路受到抑制,这与热休克对上皮-间质转化过程的干扰非常相似。这些发现表明,HSF1在常温和热疗条件下对肿瘤上皮-间质转化的调控具有双重作用,这可能为热疗在卵巢癌治疗中的应用提供了新的理论基础和潜在的治疗策略。 这一意外的观察结果引发了关于HSF1在NT和HT条件下对上皮-间质转化(EMT)调控产生矛盾效应的潜在机制的有趣问题。随后,作者在接受或未接受热疗的SKOV3细胞中进行了HSF1抗体的CUT&Tag和RNA-seq(图4E)。首先,作者识别了HSF1的结合峰,并根据其在常温和热疗条件下的差异结合,将其分为两类:Cancer-NT程序和Cancer-HT程序(图4E)。Cancer-NT程序在上皮-间质转化群体(C2_EMT1和C5_EMT2)中高度激活,强化了其与肿瘤上皮-间质转化的关联(图4F)。意外的是,RNA-seq的整合分析显示,尽管大多数Cancer-HT程序基因的转录水平增加,但Cancer-NT程序基因中有更大比例(62%)在热疗后转录水平下降(图4G)。功能通路分析表明,两个程序中热疗后上调的基因主要属于传统的热应答基因(图4H)。Cancer-NT程序中下调的基因参与了TGF-β和SMAD信号通路,这些通路对肿瘤上皮-间质转化过程至关重要(图4H)。这些发现揭示了HSF1在不同温度条件下对肿瘤上皮-间质转化的调控具有复杂性,为理解热疗在肿瘤治疗中的作用提供了新的视角。 为了进一步探索潜在的机制,作者研究了HSF1在常温和热疗条件下差异结合模式。使用HOMER对HSF1结合峰周围200bp的基因组区域进行基序分析,识别出热休克元件(HSEs),这些元件由5′-nGAAn-3′的两到七个反向重复组成,在Cancer-NT和Cancer-HT程序中均存在(图4I)。然而,Cancer-NT程序峰中发现的基序包含两个反向的5′-nGAAn-3′重复,而Cancer-HT程序基序则表现出四个反向重复(图4I)。此外,通过FIMO进行的搜索表明,Cancer-NT程序的峰主要包含最多一个典型的HSE拷贝(97.5%),而Cancer-HT程序的峰则表现出更多的HSE拷贝数。大约17.6%的Cancer-HT程序峰包含超过两个HSE拷贝(图4J)。这些结合基序的变化表明,Cancer-NT和Cancer-HT程序的峰中HSF1的占有率模式存在差异。这些发现揭示了HSF1在不同温度条件下对基因组区域的结合特性具有差异,可能解释了其在常温和热疗条件下对肿瘤上皮-间质转化调控的相反作用。进一步的研究可以探讨这些基序差异如何影响HSF1的转录调控功能,以及它们在肿瘤治疗中的潜在应用。 例如,在Cancer-HT程序中起关键作用的HSPA6基因的启动子,被FIMO预测含有五个HSE基序。相比之下,在Cancer-NT程序中关键的EMT相关基因VIM的启动子中,仅含有一个HSE基序,但带有两个反向重复序列(图4K)。荧光素酶实验结果证实,在NT条件下,VIM启动子能够增强荧光素酶的表达,但当受到HT处理时,这种增强效应被抑制(图4L)。类似地,qPCR结果显示,HT处理显著降低了VIM的表达水平(图4M)。相反,HT处理后,HSPA6启动子的促进效应显著增强。这些研究结果表明,尽管HT引发了预期的热响应基因上调,但它却意外地导致了Cancer-NT程序中基因的下调。Cancer-HT和Cancer-NT程序中HSE基序的不同模式,可能是HT处理后转录反应出现差异的潜在原因。
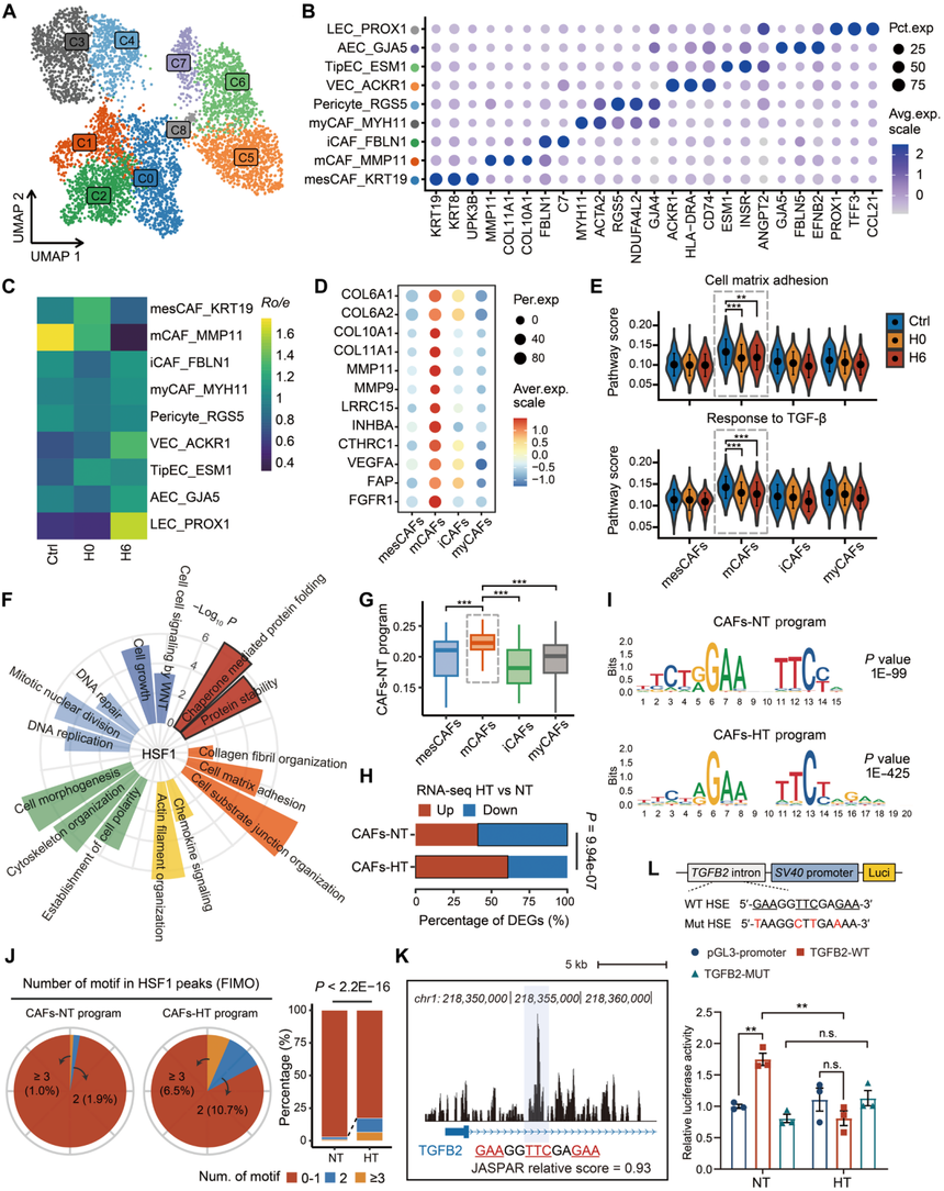
Fig. 4 NT与HT条件下HSF1的不同调控程序 5. HT特异性靶向MMP11+mCAFs 间质细胞可以被分类为九种不同的亚型,其中包括四类内皮细胞和一种血管周细胞亚型。此外,还有四类特定的癌相关成纤维细胞(CAFs):(i)细胞外基质(ECM)生成亚型(mCAF_MMP11),(ii)炎症亚型(iCAF_FBLN1),(iii)肌成纤维细胞亚型(myCAF_MYH11),以及(iv)间皮CAFs亚型(mesCAF_KRT19)(图5,A和B)。 作者观察到HT后MMP11+mCAFs亚群的耗尽(图5C),这些细胞在多个重要的肿瘤促进通路中表现出高度活性,包括细胞-基质黏附和对TGF-β的反应(图5,D和E)。此外,与其它CAFs亚群相比,HT能更有效地降低MMP11+mCAFs中这些关键肿瘤促进通路的活性(图5E)。这些发现表明,HT对MMP11+mCAFs具有更强的抑制作用,而这一关键的CAFs亚型在肿瘤生长和免疫抑制中发挥重要作用。 6. HSF1介导了HT在MMP11+mCAFs中的选择性作用。 HSF1在CAFs的表型和功能中的作用尚未得到充分探索,尤其是在与经历EMT的肿瘤细胞相比的转录调控方面。为了研究HSF1在CAFs中的全基因组DNA结合模式和转录调控,作者在来自卵巢癌患者的两种原代CAFs和MRC5-CAFs中进行了CUT&Tag和RNA-seq,分别在NT和HT条件下进行。相比之下,HT条件下,细胞间观察到更高的一致性。因此,作者将NT条件下不同细胞中HSF1结合的基因集合称为CAFs-NT程序,而将HT条件下HSF1结合的基因交集称为CAFs-HT程序。CAFs-NT程序涵盖了与肿瘤促进相关的生物学过程,包括ECM组织、趋化因子产生和细胞增殖,并在MMP11+mCAFs中观察到高度活性(图5,F和G)。这些发现表明,HSF1本身在NT条件下驱动CAFs的肿瘤发生活动发挥着关键作用。 CUT&Tag和RNA-seq的联合分析揭示了HT处理后CAFs中不同的转录趋势。属于CAFs-NT程序的基因主要表现出表达减少,而属于CAFs-HT程序的基因在HT处理后则表现出激活(图5H)。功能通路分析显示,两个程序中在HT条件下持续上调的基因都与经典的热应激和蛋白质折叠相关。CAFs-NT程序中下调的基因涉及TGF-β信号、细胞黏附和细胞因子相互作用。此外,观察到转录起始位点(TSS)附近峰分布的差异。与CAFs-HT程序中上调的基因相比,CAFs-NT程序中下调的基因更远离TSS,倾向于出现在基因体内,如内含子。 使用HOMER进行基序分析发现,CAFs-NT程序相关基因的峰区域显示出含三重复序列5′-nGAAn-3′的热休克元件(HSE),而CAFs-HT程序的基序则包含额外第四重复单元(图5I)。通过FIMO分析进一步验证,CAFs-NT程序的峰区域通常具有较少的HSE拷贝数,而CAFs-HT程序的峰区域表现出更高的HSE拷贝数(图5J)。 以CAFs-NT程序中的关键基因TGFB2为例,该基因通过TGF-β信号通路介导CAFs驱动的促肿瘤效应,其第一内含子区域包含单个三重复序列5′-nGAAn-3′基序(图5K)。为验证HSF1在该基因组区域的结合情况,作者通过ChIP-qPCR技术进行检测。为评估鉴定出的HSE功能,作者构建了TGFB2 HSE荧光素酶报告系统:将野生型(WT)或突变型(MUT)HSE核心序列插入最小启动子驱动的荧光素酶基因上游(图5L)。实验结果显示,在NT条件下转染TGFB2-WT HSE-luc的细胞中,荧光素酶表达显著增强,而TGFB2-MUT HSE-luc则丧失此功能,证实HSF1结合的序列特异性。值得注意的是,HT条件下TGFB2-WT HSE-luc介导的荧光素酶活性增强效应被显著抑制,与qPCR检测到的TGFB2表达下调结果一致(图5L)。 这些发现表明,在NT条件下,HSF1能够结合肿瘤相关成纤维细胞(CAFs)中的关键基因(如TGFB2),从而驱动其促肿瘤特性。然而在HT处理下,这种调控作用呈现选择性丧失,凸显了HSF1在高温响应过程中对CAFs功能进行特异性调控的重要作用。
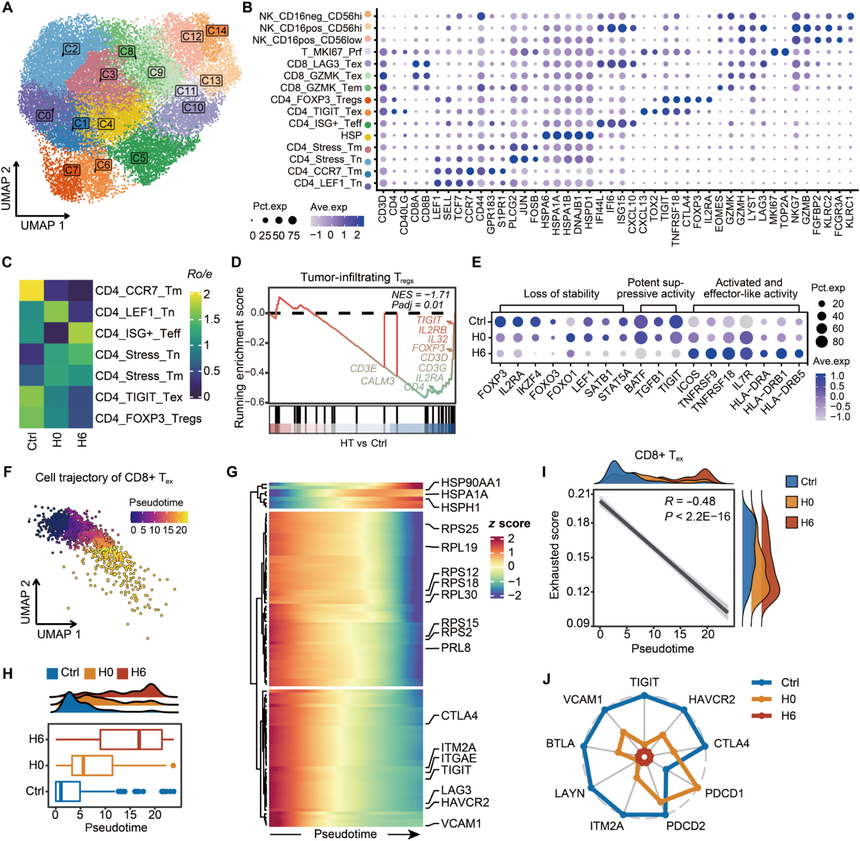
Fig.5 HSF1介导的HT后MMP11+CAF的选择性靶向 7. HT调节淋巴细胞功能 本研究对所有样本中的淋巴细胞进行深入解析,成功鉴定出15个具有明确分子特征的亚群(图6A、B)。HT后,记忆性CD4+T细胞(CD4+Tm)、调节性CD4+T细胞(Tregs)和耗竭性CD4+T细胞(CD4+Tex)的比例均显著下降(图6C)。基因集富集分析(GSEA)进一步验证了HT处理后Treg细胞浸润特征基因表达显著降低(图6D)。值得注意的是,Treg功能相关关键转录因子(FOXP3、FOXO1、STAT5)及免疫抑制分子(TIGIT、BATF)呈现显著下调,而Treg细胞中T细胞激活标志物(ICOS、TNFRSF9)的表达则出现显著上调(图6E)。 本研究进一步聚焦于CD8+T细胞(尤其是耗竭性CD8+Tex细胞)对HT的响应机制。轨迹分析显示,HT处理导致免疫检查点基因(CTLA4、PD1)和核糖体亚基(RPL13A、RPS3)呈现显著下调,同时热休克蛋白基因(HSP70、HSP90AB1)表达水平明显升高(图6F、G)。拟时序分析进一步揭示,HT在驱动CD8+Tex细胞功能状态转换中的关键作用(图6H)。进一步分析表明,耗竭评分与拟时间参数呈现显著负相关(图6I),证实HT处理有效缓解了T细胞耗竭状态,伴随干扰素相关基因(如IRF7、STAT1)和细胞毒性基因(如GZMB、PRF1)的显著激活,提示CD8+Tex细胞功能得到部分恢复(图6J)。
Fig.6 热疗调节淋巴细胞功能状态 8. HT诱导的髓系细胞转录变化 基于经典细胞标记基因鉴定,本研究系统解析了所有样本中的7类髓系细胞亚型(图7A、B),其中巨噬细胞(Møs)比例呈现显著动态变化(图7C)。聚焦树突状细胞(DCs)功能演变,轨迹分析显示常规树突状细胞(cDCs)在HT刺激下呈现Toll样受体(TLRs)表达下调与抗原呈递功能增强的双重特征,尤其在处理6小时(H6)时相达到峰值(图7D、E)。时序分析进一步揭示,共刺激分子CD80、CD86和CD40的表达呈现剂量依赖性上调,提示DCs成熟进程的加速(图7E)。值得注意的是,已知会抑制树突状细胞功能的血管生成与缺氧通路,在HT处理下其活性显著受到抑制(图7F)。 卵巢肿瘤微环境(TME)中巨噬细胞通常呈现M2表型特征。HT处理导致巨噬细胞M2极化状态发生系统性紊乱。轨迹分析揭示,HT处理显著抑制了巨噬细胞的促肿瘤活性(肿瘤相关巨噬细胞TAMs功能),同时其抗原呈递能力呈现剂量依赖性增强(图7G-I)。值得注意的是,HT刺激后巨噬细胞吞噬功能被激活,而趋化因子响应网络及代谢稳态则发生显著重构(图7J)。
Fig.7 热疗后髓系细胞的改变 总体而言,作者为HGSOC患者使用NHIPEC疗法的有效性提供了有力证据。通过单细胞分析,作者深入探究了肿瘤微环境(TME)不同组分中的热响应特征: ① 解析肿瘤微环境的异质性:研究者利用scRNA-seq技术,对肿瘤细胞和肿瘤微环境中的细胞进行高分辨率的基因表达分析,识别出不同细胞类型和状态,并探究它们在热疗反应中的功能差异。 ② 研究肿瘤细胞的上皮间质转化(EMT)过程:通过分析EMT相关基因的表达变化,研究者揭示了热疗对EMT的抑制作用,并探究了HSF1在其中的作用机制。 ③ 解析免疫细胞的反应:研究者分析了不同类型免疫细胞在热疗后的基因表达变化,并揭示了热疗对免疫细胞功能的影响,例如抑制调节性T细胞(Treg)的功能,并增强CD8+T细胞的细胞毒性。 ④ 探究肿瘤细胞和免疫细胞之间的通讯:研究者利用单细胞数据分析了肿瘤细胞和免疫细胞之间的通讯变化,并揭示了热疗对这种通讯的抑制作用。 然后辅以CUT&Tag、RNA-seq技术最终定位并解释了HSF1在HT条件下对肿瘤细胞及癌相关成纤维细胞(CAFs)的差异性结合模式与转录调控机制。如您对单细胞测序、CUT&Tag和RNA-seq等技术有需要,欢迎随时联系我们,期待为您的科研工作助力!
项目咨询
了 解 更 多 { 往 期 精 彩 回 顾 } 精选合集,欢迎收藏哟!
|










