NEWS
新闻资讯
|
快速get国自然热点—单细胞3’转录组和5’转录组的区别单细胞转录组测序(scRNA-seq)是一种在单细胞分辨率层面对转录组进行高通量测序分析的新兴技术。它突破传统群体细胞转录组测序的局限,通过精准捕获单个细胞的基因表达谱,来解析细胞间的异质性,从而揭示细胞类型鉴定、发育轨迹追踪、疾病微环境解析等关键生物学过程的内在机制。 以10xGenomics的单细胞转录组为例,该技术通常不覆盖全长mRNA,而是将barcode(细胞标签)与UMI(唯一分子标识)标签特异性添加至待测RNA的3'或5'末端,使测序reads优先覆盖标签邻近区域。所以,barcode和UMI标签是添加在3'端还是5'端就影响了比对序列是接近mRNA的3'端还是5'端。因此,以10xGenomics为代表的基于微流控原理的单细胞转录组可以被分为3'端和5'端两种建库策略。那这两种建库策略有什么区别呢?那就跟着小爱一起来梳理梳理。 3'转录组捕获序列的末端是polydT序列,与mRNA的polyA结合,对捕获的mRNA进行逆转录扩增形成cDNA。随后,cDNA被酶切打断后,只对cDNA的3'端进行后续测序。 然而,mRNA 5'端并没有特异性序列,只能通过反转录酶在cDNA的5'端加入CCC序列,与5'转录组的捕获序列末端的GGG序列相结合从而实现捕获。而后进行扩增、酶切打断后,对cDNA的5'端进行后续测序。 3'转录组中gel beads的末端序列是poly(dT),用于和mRNA的3'端的poly(A)结构互补配对。 然而,5'端转录组中gel beads的末端序列是tso序列,其末端有polyG的结构,转录本会在酶的作用下在其5'端加上polyC的结构,由此完成互补配对。 3'转录组中偏好高表达基因,如管家基因等。 然而,5'端转录组更倾向于低表达基因、可变剪切异构体以及T细胞受体(TCR)和B细胞受体(BCR)等。 3'转录组适用于大多数基因表达分析,可适用于捕获测序任何末端具有polyA序列的特性的RNA,包括真核生物mRNA、部分具有polyA结构的lncRNA。 然而,5'端转录组更适用于免疫组库分析,因为T细胞受体(TCR)和B细胞受体(BCR)具有抗原识别能力的可变区域分布在mRNA的5'端。
图1. 3'转录组与5'端转录组主要区别 1. 单细胞测序揭示胶质母细胞瘤中恶性细胞与血管细胞的谱系关系
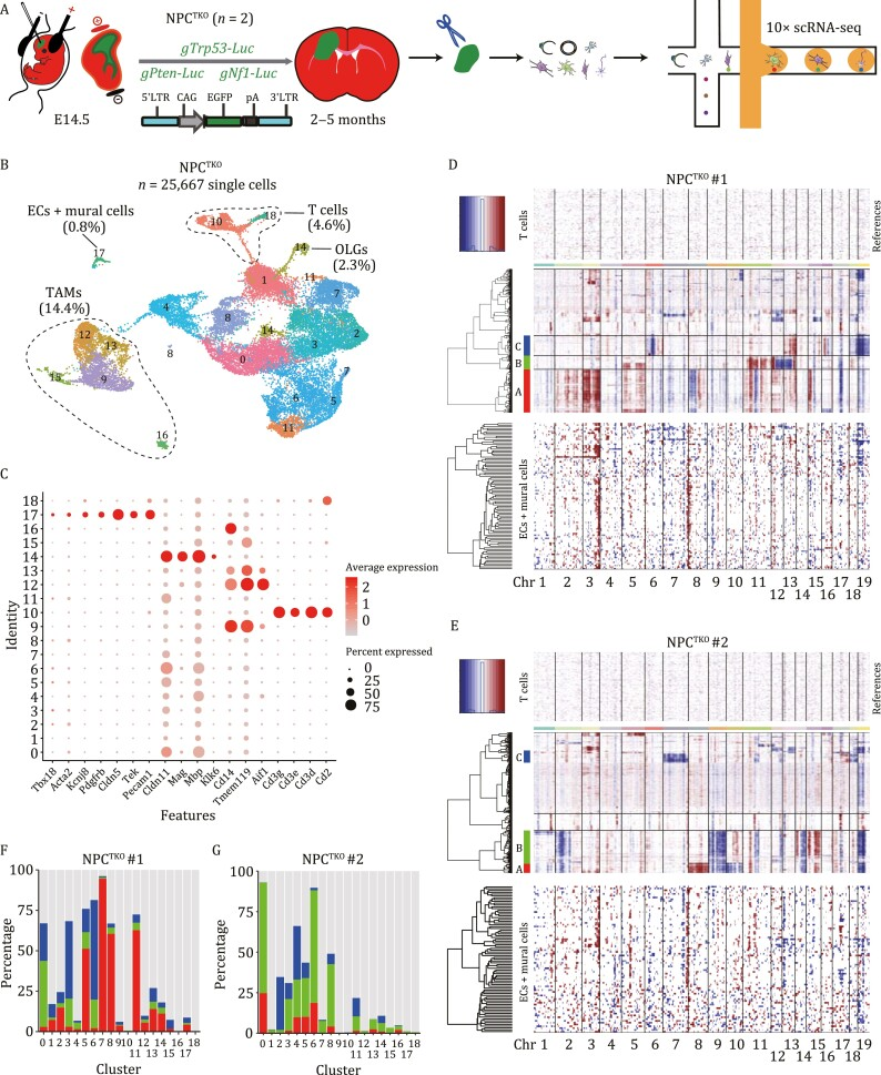
在该研究中,通过仔细的谱系追踪和单细胞分析,没有观察到GBM细胞向血管细胞的跨谱系转分化。然而,考虑到GBM在肿瘤间和肿瘤内的高度异质性,作者不能排除少数GBM细胞可能获得血管细胞的一些分子和功能特征。谱系追踪研究确实显示,一小部分GBM细胞错误表达了血管细胞的标记物;少数NPCTKO GBM血管细胞根据其CNV特性被确定为恶性细胞。因此,用单细胞测序补充遗传谱系追踪实验可以更严格地识别谱系关系。未来的研究应更多地应用其他壁细胞或内皮细胞标记物进行谱系追踪研究。此外,作者通过分析小鼠和患者GBM标本血管类群细胞的染色体拷贝数变异(copy number variation,CNV)特征,认为起源于神经干/前体细胞的GBM肿瘤细胞仍维持了神经谱系限制性,不太可能跨谱系转分化形成非神经谱系细胞,这一发现表明在肿瘤发生过程中,血管细胞不是通过反分化而扩张,而是通过增殖而扩张。总之,该研究的发现促进了对GBM细胞谱系潜力的理解,并可能为GBM患者的靶向治疗提供见解。爱基百客为该研究提供3'单细胞转录组测序和分析的技术支持。
图2. NPCTKOGBM样本中血管细胞和恶性细胞的CNV模式及分布 2. 单细胞多组学助力于面包小麦根的不对称基因转录研究
在这项研究中,作者构建了小麦根的单细胞图谱。在单细胞分辨率下研究了不对称转录,发现小麦根同源基因的不对称模式是细胞类型依赖性的。此外,细胞分化轨迹表明,表皮/皮层和内皮层起源于小麦根的不同分生组织,这与拟南芥的情况不同,但与玉米和水稻的情况相似。作者还将高可变基因的活性ACRs与根毛发育的拟时间轨迹相结合,构建了轨迹特异性调控网络。这个轨迹网络突出了上游转录因子(TF)在根毛分化中的调节。总之,研究描述了小麦根的组织,特别强调了多倍体物种单细胞分辨率中基因表达的不对称异质性,这可能有助于多倍体物种对根性状的精确育种。爱基百客为该研究提供3'单细胞转录组和单细胞ATAC技术服务。
图3. 小麦根尖的单核转录组图谱 3. 单细胞+空间转录组助力解析胆道闭锁疾病中的治疗新靶点
在这项研究中,研究者通过整合单细胞RNA测序(5 'scRNA-seq)和空间转录组分析,创建了一个全面的胆道闭锁(BA)空间肝脏细胞图谱。通过单样本基因集富集分析计算N3特征,确定胆管细胞的N3生态位,其基因标记与胆管细胞谱、肝纤维化和不良预后正相关。研究发现TNFSF12-TNFRSF12A是BA胆管细胞关键信号通路,基因消融或阻断TNFRSF12A可抑制BA小鼠模型肝损伤和小管反应,TNFSF12处理的人BA胆道类器官通过CCL2-CCR2轴促进单核细胞趋化,表明TNFRSF12A是BA潜在治疗靶点。
图4. 胆道闭锁疾病肝脏门管区胆管细胞富集的生态位调控炎症反应和胆管反应的分子机制 单细胞3’和5’转录组在研究思路上亦有一些差异。
![]() 作为深耕生命科学技术服务多年的团队,我们已累计完成几千例动/植物组织单细胞项目,已积累70+物种、150+组织类型的经验,全面覆盖医学、畜牧、农林园艺植物等领域。
部分经验展示(更多经验咨询)
项目咨询 { 往 期 精 彩 回 顾 }
|











