NEWS
新闻资讯
|
扩增子or宏基因组测序——全景解码微生物驱动的生命密码扩增子测序(Amplicon Sequencing)是一种靶向高通量测序技术,通过PCR特异性扩增基因组中的特定区域(如16S rRNA、ITS、18S rRNA等),一次性获得样本中微生物的种类组成、相对丰度及多样性信息。该技术成本低廉、操作成熟、对DNA质量要求宽松,适合大样本量筛查与差异比较,但分辨率通常仅达属或种水平,无法直接解析功能基因或全新物种。 跳过扩增步骤,对样本全部微生物DNA进行鸟枪法测序与组装。一次实验即可同时解析细菌、古菌、真菌、病毒等全谱微生物的物种组成、菌株水平基因信息,以及耐药基因、代谢通路、可移动元件等功能潜力,还能发现未知物种与新型基因。数据量大、生信要求高,但能提供“群落结构+功能+遗传资源”三位一体的完整图景。
爱基百客长期深耕高通量测序全领域,以表观遗传与单细胞技术的高水平文章享誉业内;作为测序版图的重要组成,扩增子测序和宏基因组测序同样积淀深厚、项目经验丰富。今天,我们遴选部分合作成果,与您共赏最新项目文章。 项目文章1:猪肺部微生物组 ![]()
研究通过大规模宏基因组测序分析675头猪的744份下呼吸道微生物样本,构建了包含10,031,593个非冗余基因的猪肺微生物基因目录(PRGC90)和356个宏基因组组装基因组(MAGs),其中44.8%的基因和41.8%的物种为首次报道。研究发现猪肺炎支原体(Mesomycoplasma hyopneumoniae)菌株及其黏附相关毒力因子(如P97/P102蛋白家族)与肺部病变显著相关,并通过体外感染实验证实其通过激活NF-κB、MAPK、细胞凋亡等通路导致纤毛损伤和上皮屏障破坏。研究还揭示了不同菌株的致病性差异与毒力因子表达水平相关,并发现人类肺炎支原体感染与猪肺炎支原体感染的肺部微生物组成高度相似。该成果为呼吸道疾病的机制研究和诊断提供了重要资源。 ![]() 图.构建猪下呼吸道微生物组的综合基因目录及其分类组成和潜在功能概况 ![]() 图.构建猪下呼吸道微生物组的宏基因组组装基因组(MAG) 项目文章2:慢性热应激对小鼠肠道菌群耐药性的影响 ![]()
本研究基于SPF小鼠模型,系统探讨了慢性热应激对肠道微生物群落及耐药基因水平传播的影响。结果显示,热应激可显著改变肠道菌群结构,促进厌氧代谢,并诱导一种新型携带ermB耐药基因的可移动遗传元件ICEFZMF发生接合转移,从而增强肠球菌对红霉素的耐药性,尤其在直肠段表现最为显著。该研究揭示了环境因素在耐药菌株产生与传播中的关键作用,为“同一健康”框架下防控抗生素耐药性提供了新思路。 ![]() 图.对小鼠回肠和直肠中微生物组成的分析 项目文章3:植物根际微生物系统 ![]()
本研究以麻栎-马尾松混交林为对象,对比分析其根际与非根际土壤微生物群落结构和功能,揭示混交林通过提升养分有效性、富集Proteobacteria、Acidobacteria和Basidiomycota等关键类群、增强微生物网络连接性,从而构建更稳定且功能专化的根际微生态系统,为人工林可持续经营提供理论依据。 ![]() 图.不同土壤类型中微生物群落组成的相对丰度比较 项目文章4:植物-微生物联合修复原油污染土壤 ![]()
本研究通过宏基因组测序全面解析了不同浓度原油胁迫下芨芨草与狼尾草根际细菌、真菌和古菌群落结构与功能变化,发现10g/kg原油促进微生物网络协同,40g/kg则增强竞争;随油浓度升高,细菌和真菌多样性上升而古菌下降,且二者群落对土壤多功能性呈负调控,古菌呈正调控。研究首次将宏基因组数据与生态网络、多功能性指数耦合,为利用植物-微生物联合修复原油污染土壤提供理论依据。
图.土壤微生物群落组成 项目文章5:接种疫苗后大鼠肠道微生物变化 ![]()
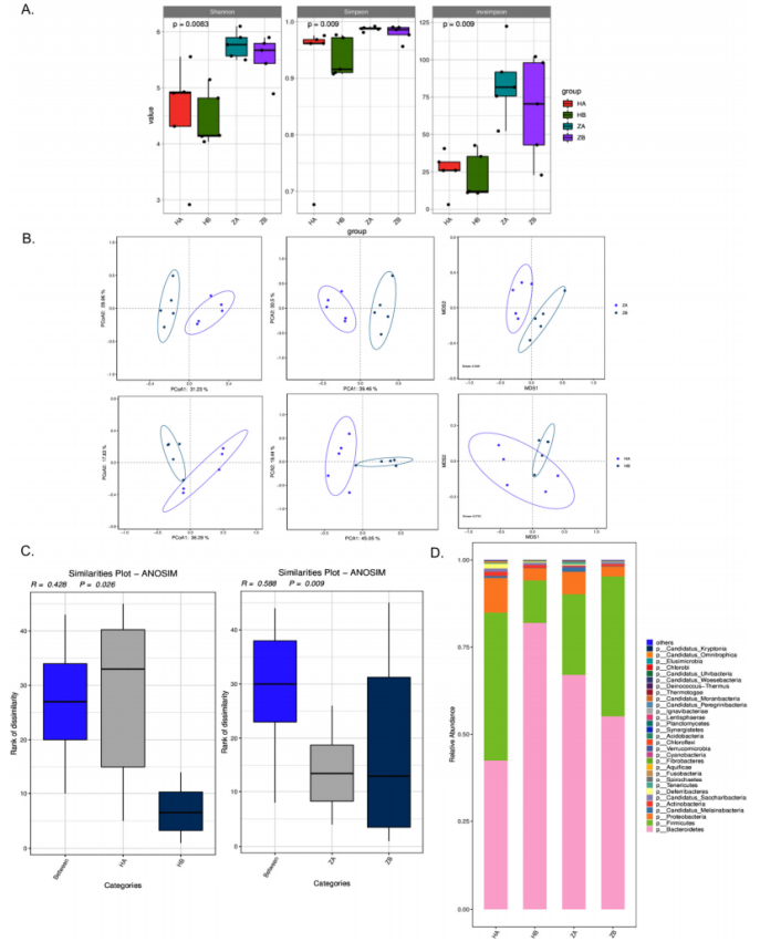
本研究以大鼠为模型,对比ORFV-B2L基因DNA疫苗(GV)与商品化减毒活疫苗(LV)的免疫效能及肠道微生态调节作用。结果显示,GV在诱导CD4⁺/CD8⁺T细胞、IgG/IgA抗体和IL-2/IL-6/TNF-α等免疫指标上均显著优于LV,并伴随更低的氧化应激水平;同时,16S rRNA测序揭示GV显著富集Lachnospiraceae_NK4A136_group、Eubacterium等产丁酸有益菌,减少Clostridium_sensu_stricto_1、Prevotella_9等潜在致病菌,进而通过肠道菌群-免疫轴增强疫苗保护力,为ORFV疫苗设计与优化提供了“疫苗-菌群-免疫”三位一体的新思路。 ![]() 图.大鼠在接种各种疫苗前后肠道微生物群多样性的变化 爱基百客提供一站式扩增子测序、宏基因组测序服务,基于高通量测序技术,并利用生物信息学分析,可应用于多种类型的样本。有需要的老师欢迎联系我们的销售工程师。
项目咨询 { 往 期 精 彩 回 顾 } 精选合集,欢迎收藏哟!
|












