NEWS
新闻资讯
|
项目文章(IF:11.5)|LncRNA编码的微蛋白“APPLE”通过非经典机制驱动肝细胞癌进展肝细胞癌(HCC)是全球最具威胁的恶性肿瘤之一。尽管早期诊断和治疗取得了进展,但起病隐匿、晚期疗效差,导致死亡率居高不下,HCC的分子机制复杂,仍亟需新的治疗靶点。近年来,长链非编码RNA(lncRNA)被发现在癌症中起关键调控作用。更深入的是,MAPK信号通路在超过75%的HCC病例中异常激活,却罕见于典型RAS/RAF突变,且现有靶向治疗效果有限,暗示存在非经典机制。 广医-广州生物院联合生科院张文亮教授团队在国际肿瘤学权威期刊《Journal of Experimental & Clinical Cancer Research》发表一项研究,揭示了ASH1L-AS1通过编码微蛋白APPLE抑制PP1/PP2A磷酸酶功能,从而阻断ERK1/2去磷酸化和非经典激活MAPK信号促HCC进展。这一机制有望为肝癌治疗提供全新策略和潜在靶点。爱基百客为该研究提供RNA-seq的技术支持。 ![]() ![]() 1.在全转录组范围内发现与HCC相关的可翻译LncRNA 作者通过分析TCGA数据,筛选出696个在肝癌中差异表达且具有翻译潜力的lncRNA,涉及23,775个ncORF,其中99个获高置信度验证。这些lncRNA编码的微蛋白广泛分布于细胞外、线粒体等区域,表达差异显著,提示其在肝癌发生中可能发挥功能并具备生物标志物潜力。
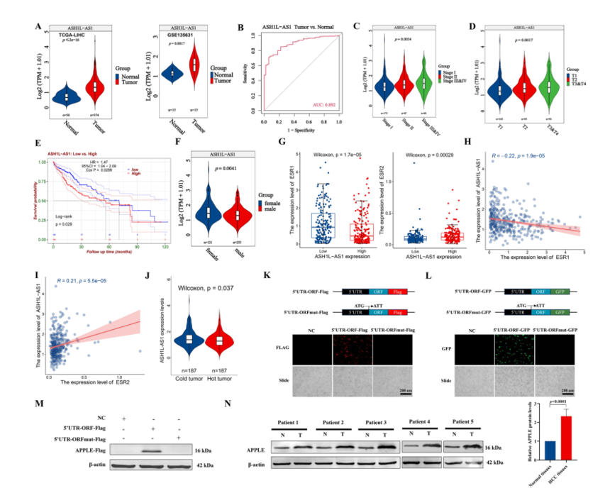
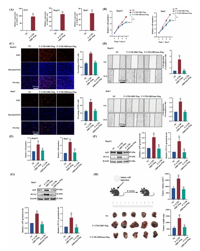
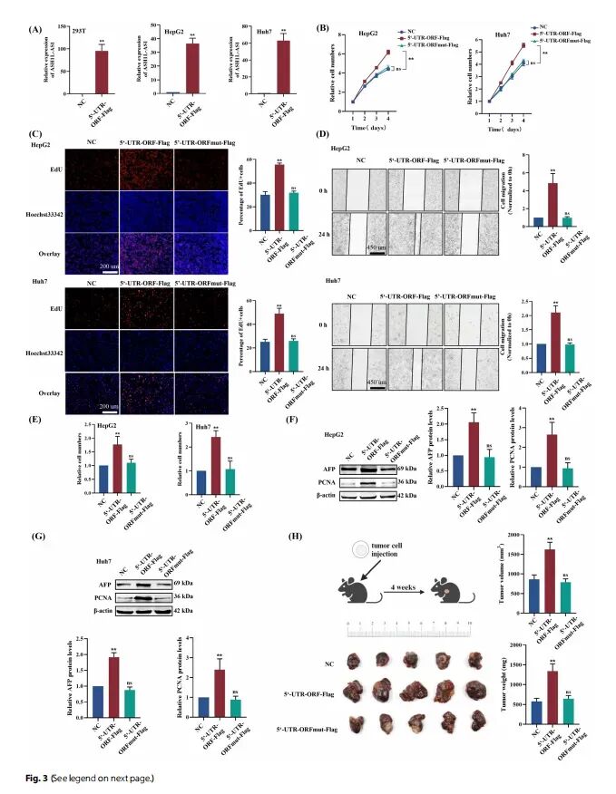
2. ASH1L-AS1与HCC进展和预后不良相关 研究发现,在肝癌(HCC)中,lncRNA ASH1L-AS1的表达显著高于癌旁组织,且其表达水平随疾病进展逐渐上升,与患者不良预后密切相关。该分子在女性患者中表达更高,并与雌激素受体ESR1呈负相关,与ESR2呈正相关,提示其可能参与性别相关的肝癌发生机制。此外,ASH1L-AS1高表达与免疫细胞浸润模式改变相关,尤其抑制CD8⁺T细胞和巨噬细胞浸润,可能促进免疫逃逸。多组学数据分析显示,ASH1L-AS1在部分患者中存在基因扩增和结构变异,并与肿瘤突变负荷相关,但不直接关联RAS突变。综合表明,ASH1L-AS1是具有潜力的HCC诊断和预后生物标志物。 ![]() 图2 ASH1L-AS1编码微蛋白APPLE并与HCC进展密切相关 3. ASH1L-AS1编码微蛋白APPLE促进肝癌的发生 为了验证ASH1L-AS1是否编码APPLE微蛋白,作者进行了体外过表达实验,发现lncRNA ASH1L-AS1在肝癌细胞中可编码一个约15 kDa的微蛋白APPLE,且其在肝癌组织中显著高表达。功能实验表明,过表达APPLE能够显著增强肝癌细胞的增殖、迁移、侵袭能力,并上调肿瘤标志物AFP和PCNA的表达;而突变其起始密码子后则无此效应。相反,敲低APPLE可抑制上述恶性表型。这些结果证明ASH1L-AS1是通过编码APPLE微蛋白而非RNA本身来促进肝癌进展。
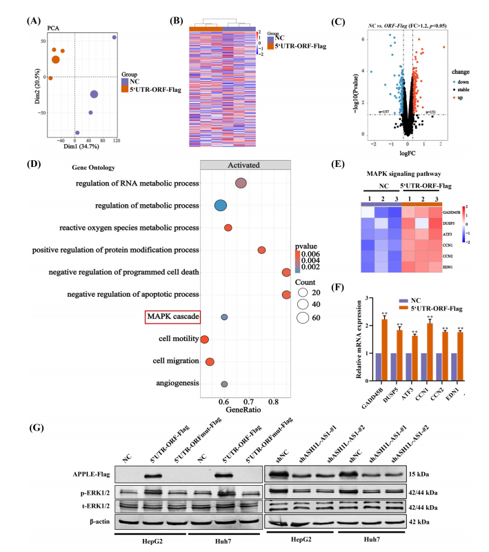
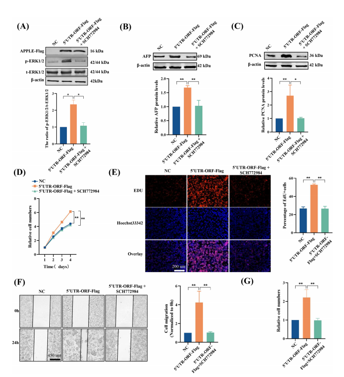
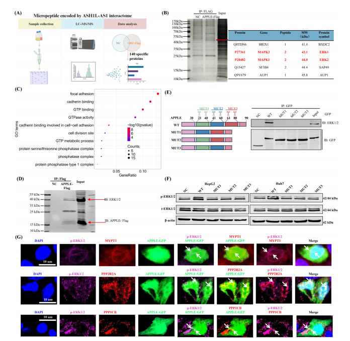
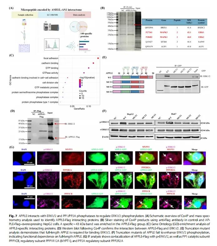
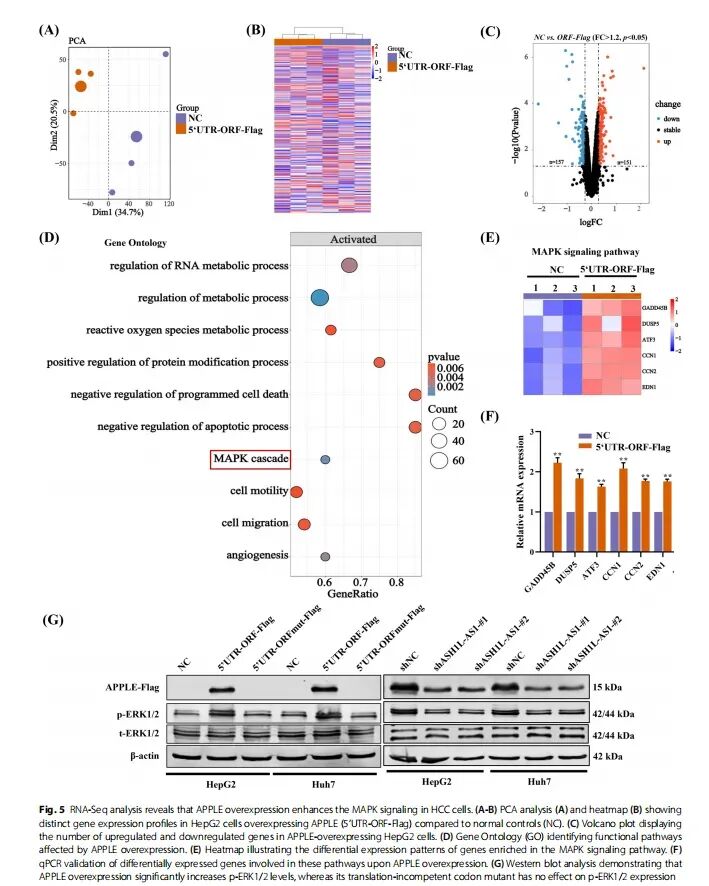
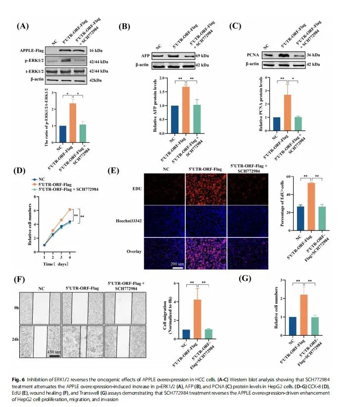
图4 ASH1L-AS1的敲除抑制HCC进展 4. 微蛋白APPLE结合p-ERK1/2和磷酸酶PP1/PP2A以维持MAPK活化以促进HCC进展 研究发现,lncRNA ASH1L-AS1编码的微蛋白APPLE通过激活MAPK信号通路驱动肝癌(HCC)进展。RNA-Seq及实验验证表明,APPLE过表达可显著促进HCC细胞增殖、迁移和侵袭,并上调肿瘤标志物AFP和PCNA的表达,同时增强ERK1/2的磷酸化水平;而突变其起始密码子则无此效应。分子机制研究表明,APPLE直接与ERK1/2及磷酸酶PP1/PP2A的多个亚基相互作用,抑制其对ERK1/2的去磷酸化作用,从而持续激活MAPK信号。使用ERK1/2抑制剂SCH772984可有效逆转APPLE介导的恶性表型。这些结果充分证明ASH1L-AS1/APPLE通过非经典方式——即抑制磷酸酶而非激活激酶——维持ERK1/2磷酸化,进而促进HCC发展。
图5 RNA-Seq分析揭示APPLE过表达增强HCC细胞中的MAPK信号传导 ![]() 图6 抑制ERK1/2逆转APPLE过表达在HCC细胞中的致癌作用
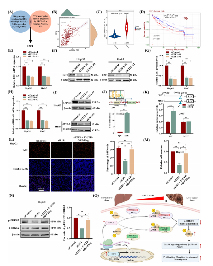
图7 APPLE与ERK1/2和PP1/PP2A磷酸酶相互作用以调节ERK1/2磷酸化 5. 转录因子E2F1通过编码APPLE和增强ERK1/2磷酸化调控ASH1L-AS1表达促进HCC进展 作者通过生物信息学分析与实验验证,表明E2F1在肝癌中与ASH1L-AS1表达呈正相关,且直接结合于ASH1L-AS1启动子区-300bp至-290bp段,激活其转录。敲低E2F1可显著降低ASH1L-AS1及其编码的微蛋白APPLE的表达水平,并抑制ERK1/2磷酸化,进而减弱肝癌细胞的增殖和侵袭能力。这些结果揭示E2F1通过转录激活ASH1L-AS1-APPLE-MAPK信号轴,在肝癌进展中发挥重要推动作用。
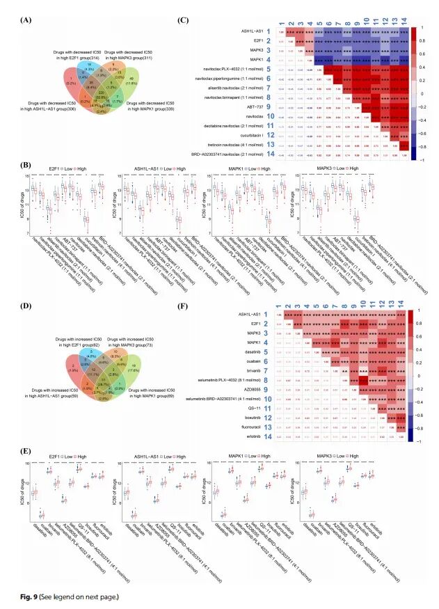
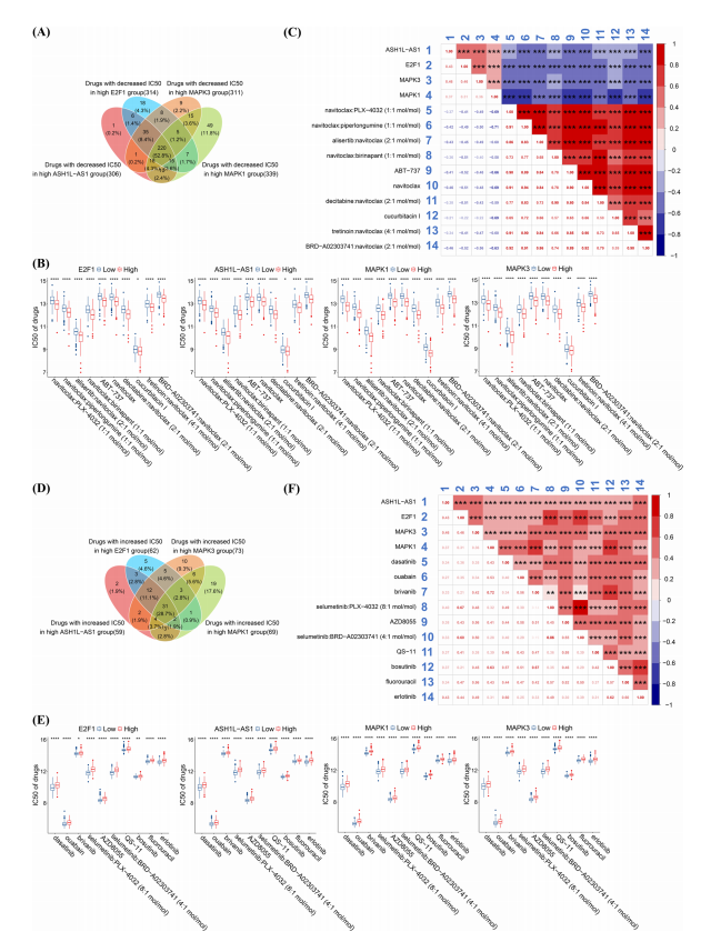
图8 转录因子E2 F1与ASH1L-AS1启动子结合调节APPLE表达并增强ERK1/2磷酸化以促进HCC进展 6. 探索以E2F1-ASH1L-AS1/APPLE-ERK1/2轴为靶点的肝癌治疗策略 作者通过药物敏感性分析发现,在E2F1/ASH1L-AS1/ERK1/2信号轴高表达的肝癌患者中,220种治疗组合显示出更低的IC50值,提示其药物敏感性增强。其中前10种最具潜力的组合,与该轴各成分表达呈显著负相关,可能对该类患者尤为有效。相反,另有31种组合呈现潜在耐药性。该研究为针对该信号通路的精准治疗策略提供了理论依据。 ![]() 图9 HCC中靶向E2F1-ASH1L-AS1-APPLE-ERK1/2轴的潜在治疗剂的鉴定 本研究首次系统阐明lncRNA ASH1L-AS1编码的致癌微蛋白APPLE通过非经典机制驱动肝细胞癌(HCC)进展。APPLE直接与ERK1/2及磷酸酶PP1/PP2A相互作用,抑制ERK1/2去磷酸化,从而持续激活MAPK信号通路,促进肿瘤增殖、侵袭及转移,且该作用不依赖于RAS突变状态。上游转录因子E2F1被证实可直接激活ASH1L-AS1的转录表达。此外,APPLE高表达与免疫抑制微环境及雌激素受体调控相关,提示其多重生物学功能。 |










