NEWS
新闻资讯
|
如何进行WGBS的数据挖掘——从甲基化水平到功能通路DNA甲基化作为最重要的表观遗传修饰之一,在基因表达调控、细胞分化、疾病发生发展(特别是癌症)中扮演着核心角色。WGBS(全基因组重亚硫酸氢盐测序)凭借其单碱基分辨率和全基因组覆盖的优势,成为了绘制DNA甲基化图谱的金标准。 然而,获得原始数据只是第一步,如何从海量的WGBS数据中提炼出有价值的生物学信息,是许多科研人员面临的挑战。今天,我们将为您深度解读WGBS数据分析的三个核心指标:甲基化水平、差异甲基化区域(DMR)鉴定以及功能富集分析,助您轻松驾驭WGBS报告,解锁科研新发现! 甲基化水平是WGBS数据分析最基础也是最关键的指标,它反映了DNA特定位点上甲基化修饰的程度。 整体甲基化水平(Global Methylation Level):
![]() 图1. 样品平均甲基化水平 局部/区域甲基化水平(Regional Methylation Level):
![]() 图2. CG、CHG和CHH甲基化率对比 仅仅知道甲基化水平是不够的,找到在不同生物学条件下(如疾病与健康、处理组与对照组)发生显著改变的区域,才是揭示生物学机制的关键。 定义与意义:
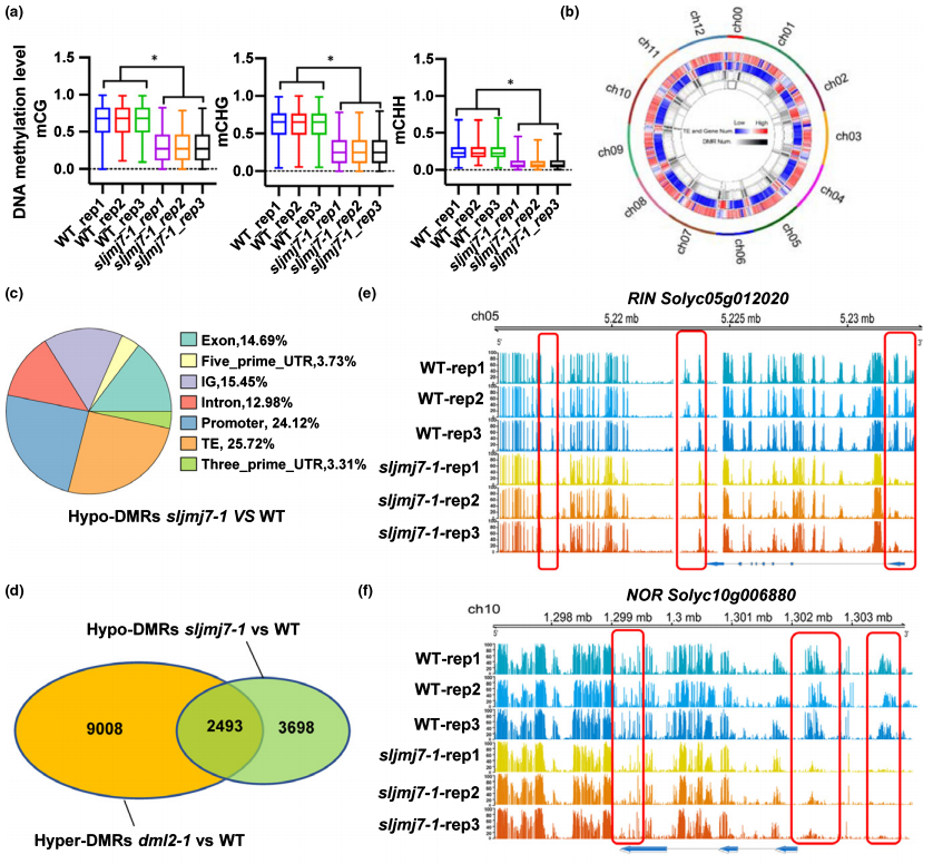
鉴定流程与关键考量:
如何呈现:
![]() 图3. 差异甲基化区域分析 DMR鉴定后,我们会得到一个差异甲基化区域列表,这些区域往往与特定的基因相关联。但仅仅列出基因名称,并不能直接告诉我们它们在生物学上扮演了什么角色。功能富集分析正是将这些基因转化为生物学意义的桥梁。 定义与意义: 通过将DMR关联的基因与已知的基因功能数据库(如Gene Ontology, GO;Kyoto Encyclopedia of Genes and Genomes, KEGG)进行比对,找出在这些基因列表中,哪些生物学过程、分子功能、细胞组分或信号通路被显著地“富集”了。 为什么重要:它能帮助您从基因层面上升到系统层面,揭示表观遗传改变背后所调控的细胞功能、代谢途径、疾病机制等,为后续的实验验证和机制探索指明方向。 常用富集分析类型:
如何呈现:
![]() 图4. 差异甲基化区域关联基因GO富集 通过本文,您已掌握WGBS数据分析的三大核心:甲基化水平、差异甲基化区域(DMR)和功能富集分析。这些关键指标将助您精准定位表观遗传变化,揭示其生物学意义,驱动新的科研发现。WGBS数据潜力巨大,无论是疾病研究还是生命科学探索,都将助您一臂之力。 如需开展WGBS技术服务,欢迎随时联系我们,我们将为您提供一站式技术支持与解决方案!
项目咨询 了 解 更 多 { 往 期 精 彩 回 顾 } |




