NEWS
新闻资讯
|
项目文章|整合组学解析桂花花期调控的miRNA–靶基因网络与功能机制桂花(Osmanthus fragrans)作为我国传统名花,其观赏与经济价值受限于仅2-3天的短暂花期。花开放与衰老是受复杂基因网络调控的重要生理过程,涉及细胞形态、色素代谢与激素水平等多方面变化。目前相关研究多集中于模式植物,对桂花等木本观赏植物的分子调控机制,特别是miRNA在其中的作用仍知之甚少。开展桂花开花衰老的分子机制研究,不仅有助于解析这一重要生物学过程,更为突破产业发展瓶颈、延长观赏期提供理论依据,具有重要科学意义与应用价值。 湖北科技学院桂花研究团队发表于期刊Industrial Crops & Products的一项研究通过对转录组、small RNA和降解组的综合分析,首次系统鉴定了参与桂花开放和衰老的miRNA,建立并探讨了桂花开放和衰老的分子调控网络,并阐明其分子调控机制,为今后研究miRNA介导的这些过程的调控奠定了基础。爱基百客为该研究提供small RNA测序的技术支持。
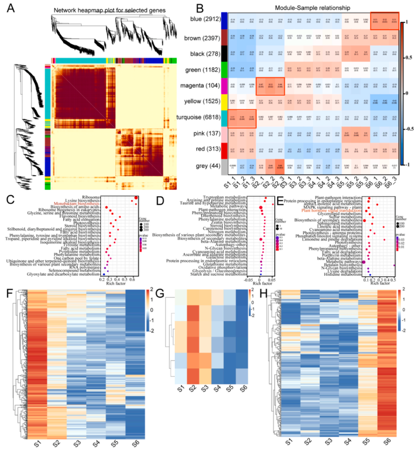
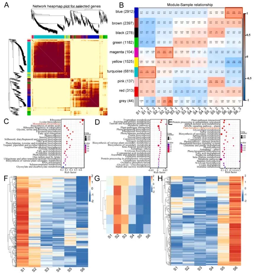
一、桂花开花衰老过程中基因的显著变化 为了研究桂花中RNA的功能,作者对桂花六个开花阶段进行转录组测序,组装注释了36,565个基因,并鉴定出2,917个转录因子,以bHLH家族最为丰富。共识别出17,456个差异表达基因,其中S6_vs_S1组数量最多。加权基因共表达网络分析将基因划分为10个模块,其中绿松石、洋红和蓝色模块分别与开花早、中、晚期显著相关,并富集于类黄酮合成、氨基酸代谢及植物激素信号转导等通路。研究发现各模块中包含大量特异性转录因子,表明其在调控开花过程中不同生物途径的关键作用。
图1 差异表达基因(DEG)的加权基因共表达网络分析 二、桂花开花和衰老过程中的sRNA序列分析 为了研究桂花中的small RNA,作者对桂花六个开花阶段的18个small RNA文库进行测序。数据显示24nt和21nt长度的small RNA最为富集,其中大部分序列能与参考基因组比对上(比对率>75%)。经Rfam数据库注释,发现rRNA是占比最高的small RNA类别(1.37%),而miRNA仅占0.14%。这些结果为后续解析miRNA在桂花开花中的调控功能奠定了基础。
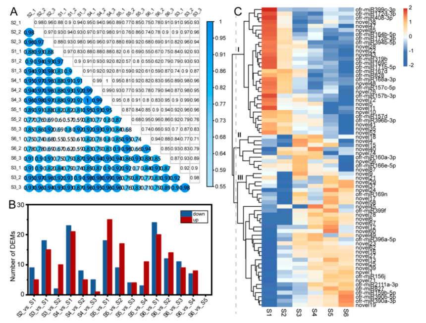
图2. sRNA的分布和丰度 三、桂花开放和衰老过程中DEM的鉴定 为了揭示在桂花开花和衰老过程中miRNA的表达变化,作者通过分析桂花开花至衰老过程的15个比较组,鉴定出73个差异表达miRNA。时序表达分析揭示了9种表达模式,其中三种尤为显著:包含25个miRNA的持续下调谱(如ofr-miR157/164/167等),包含11个miRNA的持续上调谱(如ofr-miR156/159/390等),以及包含7个miRNA的先升后降再升的波动谱。这些阶段特异性的表达模式为解析miRNA调控开花进程提供了关键线索。
图3.花开放和衰老过程中差异表达的miRNA ![]() 图4.差异基因的趋势分析 四、miRNA靶基因的GO和KEGG富集分析 为了阐明预测的靶基因在花开放和衰老过程中的潜在生物学功能,作者对桂花miRNA靶基因进行功能分析,发现其显著富集于细胞过程、代谢过程和催化活性等生物功能,并参与碳代谢、氨基酸生物合成等关键通路。特别鉴定出96个转录因子作为潜在靶点,以SBP、GRF、GRAS、MYB和ARF家族为主。结果表明miRNA可能通过调控这些转录因子网络,在桂花开花与衰老过程中发挥核心调控作用。
图5.靶基因的功能富集分析 五、桂花开花与衰老过程的miRNA-靶基因调控网络解析 本研究通过整合分析,构建了桂花开花与衰老过程中的miRNA-靶基因调控网络。研究共鉴定出148对差异表达的miRNA-靶基因关系对,其中57对得到降解组测序数据的强力支持。功能富集分析表明,这些靶基因显著参与生长素反应、ABA信号通路及花器官发育等关键生物学过程。 研究进一步揭示了在花开放与衰老不同阶段的特异性调控模式:在花开放期(S3_vs_S1),存在22对关联,主要表现为miRNA上调而靶基因下调的负调控关系;而在衰老期(S5_vs_S1),则存在14对关联,呈现相反的调控趋势。其中,26个靶基因被鉴定为转录因子,包括SPL、NAC、ARF等关键家族成员,形成了如ofr-miR156j-SPL、ofr-miR164b-5p-NAC079等核心调控模块。这些关键的miRNA-靶基因对(如ofr-miR157c-5p/d-SPL13)在整个过程中持续呈现负调控关系。 最终,通过qRT-PCR实验验证了11个关键DEM及其靶基因的表达模式,证实了测序数据的可靠性及所预测调控互作关系的准确性,从而系统阐明了miRNA在转录后水平调控桂花花器官发育与衰老的核心作用。 ![]() 图7. DEM-靶调控网络
图8. DEM及其靶基因的定量验证
图9.降解基因组验证DEM-靶标 本研究共鉴定了135个miRNA,其中包括73个DEM,构建了以miRNA为靶标的调控网络,并鉴定了控制花开放和衰老的关键调控模块。这项研究对转录组、small RNA、降解组进行了整合,为揭示miRNA在调控桂花开花和衰老中的作用提供了有价值的信息,为进一步进行相关农艺性状的遗传改良提供了潜在的靶点。 爱基百客拥有多年科研服务经验,如有相关技术需要,欢迎随时联系我们~
项目咨询 |









