NEWS
新闻资讯
|
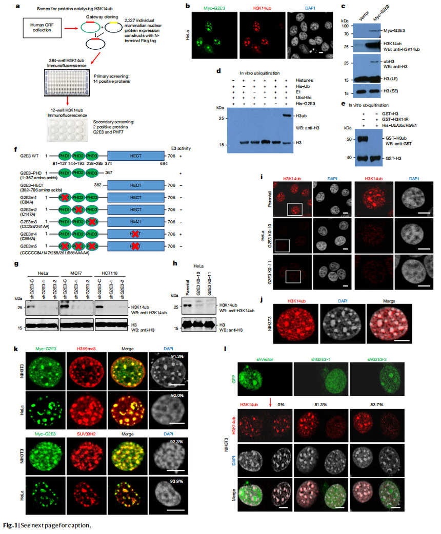
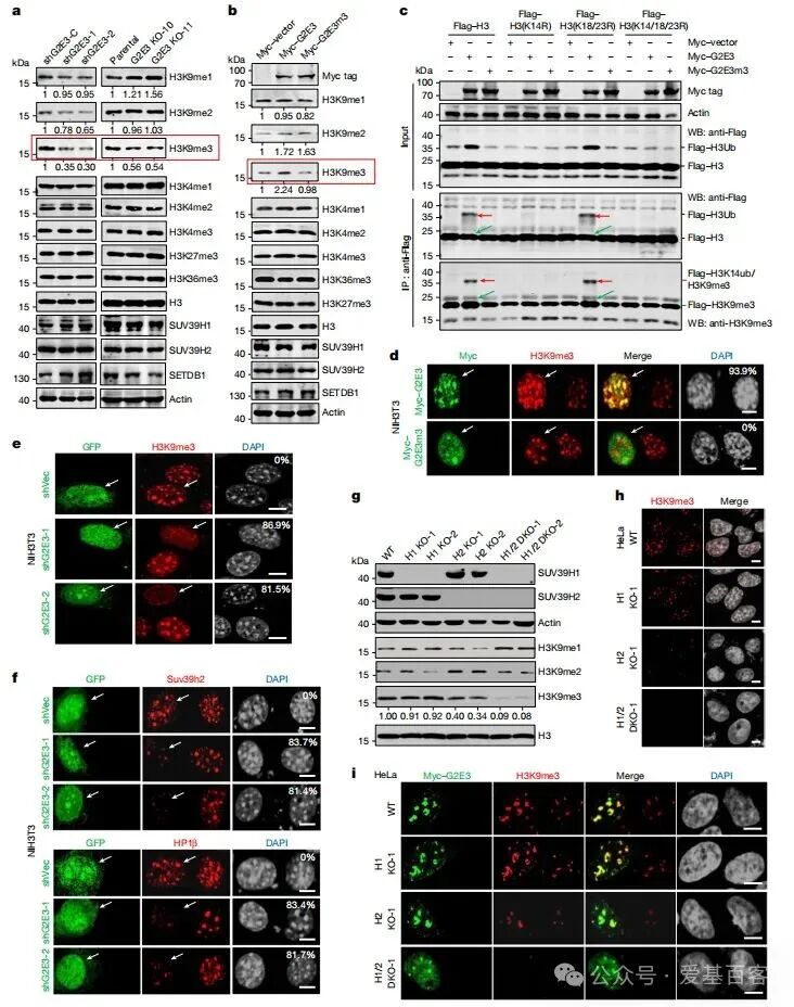
Nature文献分享 | ChIP-seq助力揭示哺乳动物异染色质形成与维持机制真核生物基因组的分区化,特别是常染色质和异染色质的分区化对生物学具有重要意义。之前的研究表明,SUV39H在细胞分裂过程中通过读取和写入组蛋白H3第9位赖氨酸三甲基化(H3K9me3)来重新组装异染色质。 2025年10月15日,华东师范大学翁杰敏团队与中国科学院陈德桂团队在期刊Nature在线发表了题为“A conserved H3K14ub-driven H3K9me3 forchromatin compartmentalization”的联合研究,首次提出“H3K14ub→H3K9me3”是哺乳动物染色质区室化(chromatin compartmentalization)的保守驱动轴心。 ![]() 研究结果 1. G2E3是催化H3K14ub的主要E3连接酶,且G2E3与H3K14ub特异性定位于异染色质 研究者首先利用自制的特异性抗H3K14ub抗体,对含2227个人类核蛋白的表达文库进行384孔板高通量过表达筛选(fig.1a),发现G2E3和PHF7能显著增强细胞H3K14ub免疫荧光信号;鉴于PHF7睾丸特异性表达,后续聚焦G2E3。接着在HeLa与293T细胞中外源表达Myc-G2E3,WB和免疫荧光均显示H3K14ub水平显著升高(fig.1b-c)。体外泛素化体系进一步证实,纯化的G2E3在E1、UbcH5c和泛素存在下可直接催化小牛胸腺核心组蛋白H3的单泛素化,且H3K14R突变完全丧失泛素化(fig.1d-e),确立其位点特异性。结构-功能分析表明,三个N端PHD结构域缺一不可,而C端HECT域缺失或点突变(C84A等)不影响活性(fig.1f)。生理水平上,两种shRNA敲低或CRISPR敲除G2E3几乎完全消除HeLa、MCF7和HCT116细胞中的H3K14ub信号(fig.1g-i),证明G2E3贡献了细胞内绝大部分H3K14ub。免疫荧光共定位实验显示,外源Myc-G2E3与内源H3K9me3、SUV39H2均富集于DAPI致密的着丝粒周围异染色质区(fig.1k),而G2E3缺失使这些区域的H3K14ub焦点完全消失(fig.1i-l)。综上,该研究确立了G2E3是哺乳动物催化大量H3K14单泛素化的关键E3连接酶,且该修饰优先出现在着丝粒周围异染色质。
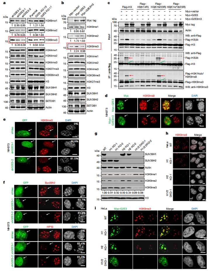
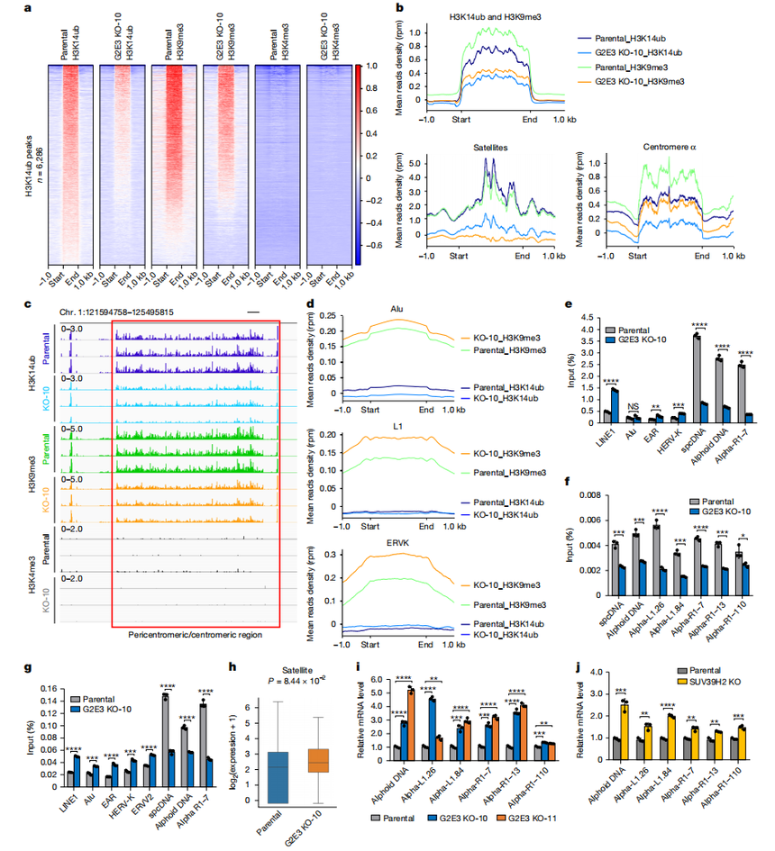
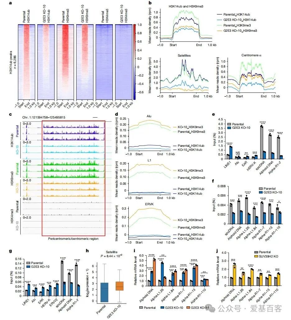
Fig.1 G2E3是一种与着丝粒周围异染色质相关的特异性催化H3K14泛素化的E3泛素连接酶 2. H3K14ub通过SUV39H催化H3K9me3 进一步通过IF和WB实验发现,G2E3通过其E3泛素连接酶活性催化H3K14位点的单泛素化(H3K14ub),且该修饰特异性地促进SUV39H1/2介导的H3K9me3修饰(fig.1b–e、fig.2a–c)。在HeLa、MCF7和HCT116细胞中敲低或敲除G2E3显著降低H3K14ub和H3K9me3水平,尤其在着丝粒周围异染色质区域,同时削弱SUV39H2和HP1蛋白的定位(fig.1g–i、fig.2e–f)。相反,外源表达野生型G2E3可恢复H3K14ub和H3K9me3水平,而其酶活性缺失突变体G2E3m3则无此功能(fig.2b–d)。进一步实验表明,G2E3促进H3K9me3依赖于SUV39H1/2,尤其在SUV39H2敲除或SUV39H1/2双敲除细胞中,G2E3无法提升H3K9me3水平(fig.2g–i)。综上,G2E3通过催化H3K14ub修饰,招募并激活SUV39H1/2,从而促进着丝粒周围异染色质区域H3K9me3的建立与维持。 ![]() Fig.2 G2E3通过其H3K14泛素连接酶活性,特异性促进SUV39H催化的H3K9me3修饰 3. G2E3调控有丝分裂期SUV39H定位 通过WB检测同步化细胞(fig.3a)和3×HA敲入等位基因IF(fig.3f)发现G2E3在G2/M期高表达并全程结合有丝分裂染色体;同期H3K14ub峰值依赖G2E3(fig.3a,b)。中期SUV39H2/HP1脱离后,后期SUV39H2先回贴染色体(fig.3g),末期HP1再聚集,而G2E3-KO严重阻断这一重定位(fig.3g)。RNase A擦除G2E3信号且RIP显示其优先结合α-卫星RNA,证明G2E3借助RNA锚定染色体,在M期通过H3K14ub招募SUV39H,进而完成着丝粒周围异染色质H3K9me3-HP1级联重建。 ![]() Fig.3 G2E3在G2/M期强烈催化H3K14ub,从而将SUV39H靶向至着丝粒周围异染色质 4. SUV39H通过其染色质结构域直接识别H3K14ub 虽未能检出SUV39H2与G2E3的蛋白互作,体外pull-down显示GST-SUV39H1/2可特异性富集来自Myc-G2E3过表达细胞的K14-泛素化H3(fig.4a)。共定位实验表明,仅含N端染色质结构域的SUV39H2片段即可与Myc-G2E3共斑(fig.4b),缺失该结构域则完全丧失共定位及与固定化H3K14ub肽的结合能力(fig.4c)。分子对接提示染色质结构域可同时容纳H3K9me3与H3K14ub(fig.4d)。将预测关键氨基酸D54、W78等突变为丙氨酸后,D54A和W78A完全失去与G2E3共斑及结合K14-泛素化H3的能力,而仅影响H3K9me3结合的W68A突变体共斑仅轻微下降(fig.4e-g)。进一步构建已知破坏H3K9me3结合的复合突变体(F54A/V56A、W68A/W71A等),这些突变仍部分共斑于G2E3。体外泛素化pull-down定量显示,GST-SUV39H2(1-105aa)对经G2E3催化生成的H3K14ub肽亲和力比非修饰H3提高约17倍,对H3K9me3/K14ub双修饰肽最高(约28倍)(fig.4h)。功能上,D54A、W68A、W78A突变体在SUV39H2-KO细胞中重建H3K9me3的能力均显著减弱(fig.4i)。综上,SUV39H染色质结构域以H3K14ub结合为主、H3K9me3为辅,两者协同将SUV39H1/2靶向至着丝粒周围异染色质,并增强其甲基转移酶活性。 ![]() Fig.4 SUV39H的染色质结构域是一种能够同时识别H3K14ub和H3K9me3的双功能“阅读器” 5. H3K14ub和H3K9me3的全基因组分析 为在全基因组水平厘清G2E3催化H3K14ub与H3K9me3的关系,作者在母本HeLa及G2E3 KO-10细胞中做了ChIP-seq,MACS2峰calling在野生型中鉴定到6,286个H3K14ub峰,其中5,564个与H3K9me3重叠,却几乎不与H3K4me3共存(fig.5a)。G2E3缺失使H3K14ub峰数目和强度骤降,同时导致重叠区内H3K9me3信号显著衰减(fig.5a,b)。这些共定位峰高度集中于着丝粒周围卫星序列(pericentromeric satellites)和中心粒α-卫星重复(α-satellite),且远离启动子;代表性染色体1、5、7轨迹显示G2E3 KO后这两类区域H3K14ub与H3K9me3同步大幅丢失(fig.5b,c)。相反,在Alu、LINE1、ERVK等转座子处H3K14ub本底极低,敲除G2E3未降低反而轻微升高H3K9me3(fig.5d)。ChIP-qPCR验证:spc、alphoid、alpha-R1-7等重复元件富集H3K9me3,且G2E3缺失后显著下降(fig.5e);同时SUV39H2在这些序列上的结合减少,而在LINE1、Alu、EAR等处结合增加(fig.5f,g)。RNA-seq显示G2E3丢失导致全基因组水平着丝粒周围卫星序列转录上调(fig.5h),RT-qPCR重复证实α-卫星RNA升高(fig.5i);同样现象见于HeLa/MCF7中G2E3敲低。由于SUV39H2-KO本身即可引起α-卫星转录增加(fig.5j),提示G2E3通过SUV39H依赖机制抑制这些重复序列的异常转录。综上,G2E3催化H3K14ub主要标记并维持着丝粒/着丝粒周围异染色质上的H3K9me3与SUV39H2结合,从而沉默着丝粒周围异染色质。
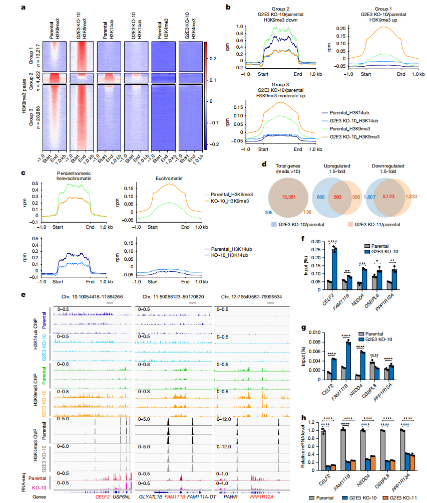
Fig.5 H3K14ub在着丝粒周围异染色质中高度富集,并且对于该区域的H3K9me3是必需的 6. G2E3在常染色质区室化中的作用 ChIP-seq对比对照与G2E3 KO-10 HeLa显示:尽管着丝粒周围H3K9me3强度下降(fig.5b),峰总数却由17114激增至43711。分层分析定义三组峰——①13217个“新峰”无H3K14ub、落在常染色质,强度最弱;②4,422个“丢失峰”高H3K14ub、对应α-卫星,强度最高,在KO中锐减;③其余峰变化小(fig.6a,b)。区域注释证实KO后着丝粒周围H3K9me3下调而常染色质广泛上调(fig.6c)。RNA-seq发现6456个基因下调,其中45%启动子/基因体或其±20kb内获得新H3K9me3峰;代表性轨迹显示这些区域H3K14ub极低但H3K9me3升高且转录受抑(fig.6e)。ChIP-qPCR验证6个随机新峰H3K9me与SUV39H2结合均上升(fig.6f,g),qRT-PCR证实对应基因沉默(fig.6h)。综上,G2E3通过将SUV39H/H3K9me3限制在着丝粒周围异染色质,防止其扩散至常染色质,从而维持真核基因组正确分区和基因表达。 ![]() Fig.6 G2E3对于维持适当的常染色质区室化和转录调控是必需的 小 结 本文围绕哺乳动物异染色质组装机制展开,揭示了E3泛素连接酶G2E3通过催化组蛋白H3第14位赖氨酸的单泛素化(H3K14ub),在细胞分裂过程中驱动SUV39H甲基转移酶定位于中心粒周围异染色质,进而促进H3K9me3修饰和HP1蛋白招募,从而维持异染色质结构和功能,并防止SUV39H错误定位于常染色质,确保染色质正确分隔和基因表达调控。 爱基百客拥有10+年表观遗传学研究服务的经验,我们的表观组学和单细胞测序平台技术已十分完善。我们的服务范围涵盖实验设计、样本处理、数据分析到验证的全流程,旨在为客户提供全面、专业的技术支持。如有需求,欢迎随时联系我们,我们期待为您的科研工作助力!
项目咨询 爱基百客王牌产品 ChIP-seq技术将染色质免疫共沉淀和二代测序技术结合,是研究体内蛋白质与DNA相互作用的有力工具,可用于组蛋白修饰、RNA聚合酶、转录因子和辅因子以及G4链体(G4)等方面的研究,技术成熟稳定。爱基百客ChIP-seq可提供: ChIP-seq测序分析 Peak分析:Peak注释和分布分析,Peak关联基因的GO、KEGG的注释和富集分析,转录因子和Motif分析等。 多样本差异分析:差异Peak分布情况统计,差异Peak关联基因GO、KEGG功能注释与富集,转录因子预测,Motif预测等。 后续验证 · ChIP-qPCR 分析组蛋白修饰/转录因子与染色质区域的结合情况,揭示染色质状态和基因表达调控之间的关系,真实反映结合特性。 · EMSA 基于DNA-蛋白质复合体在聚丙烯酰胺凝胶电泳(PAGE)中的迁移率不同,检测活化的与DNA结合的蛋白转录或调节因子。 · 双荧光素酶报告实验 检测转录因子与靶启动子的特异结合。 ChIP-seq+转录组关联分析 ChIP-seq和转录组关联分析可以做以下2个方面的研究 · DNA结合蛋白和基因表达调控: 通过ChIP-seq技术可以确定DNA结合蛋白(如转录因子)的结合位点,然后与转录组数据结合分析,可以获得转录因子直接调控的靶基因,为全面理解转录因子调控功能提供依据。 · 组蛋白修饰和基因表达: ChIP-seq可以用于鉴定组蛋白修饰的位点,结合转录组数据可以了解这些修饰对基因表达的影响。 爱基百客ChIP-seq三大优势 · 优势一: 项目经验丰富,研究物种200+种,累计实验2000余次。全面覆盖医口和农口等不同样本,不惧特殊样本(如脂肪组织、高淀粉组织和真菌类),抗体经验也极其丰富(多种组蛋白修饰、转录因子、标签抗体以及p300和RNApol II等均有涉及); · 优势二: 提供前期实验设计、测序、分析以及后期验证(ChIP-qPCR、Luc)一站式服务; · 优势三: 项目文章多次发表于Science、Cancer Cell、Nature Plants、Nature Metabolism以及Plant Cell等期刊。
|









