NEWS
新闻资讯
|
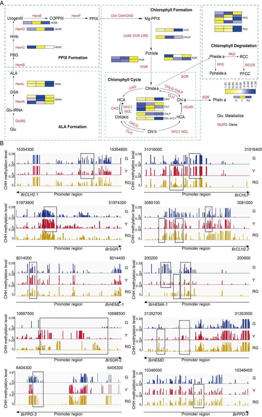
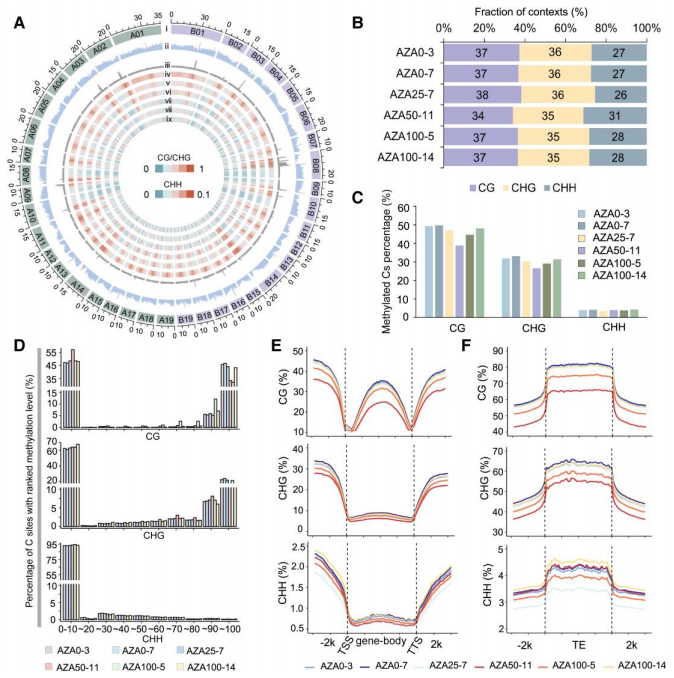
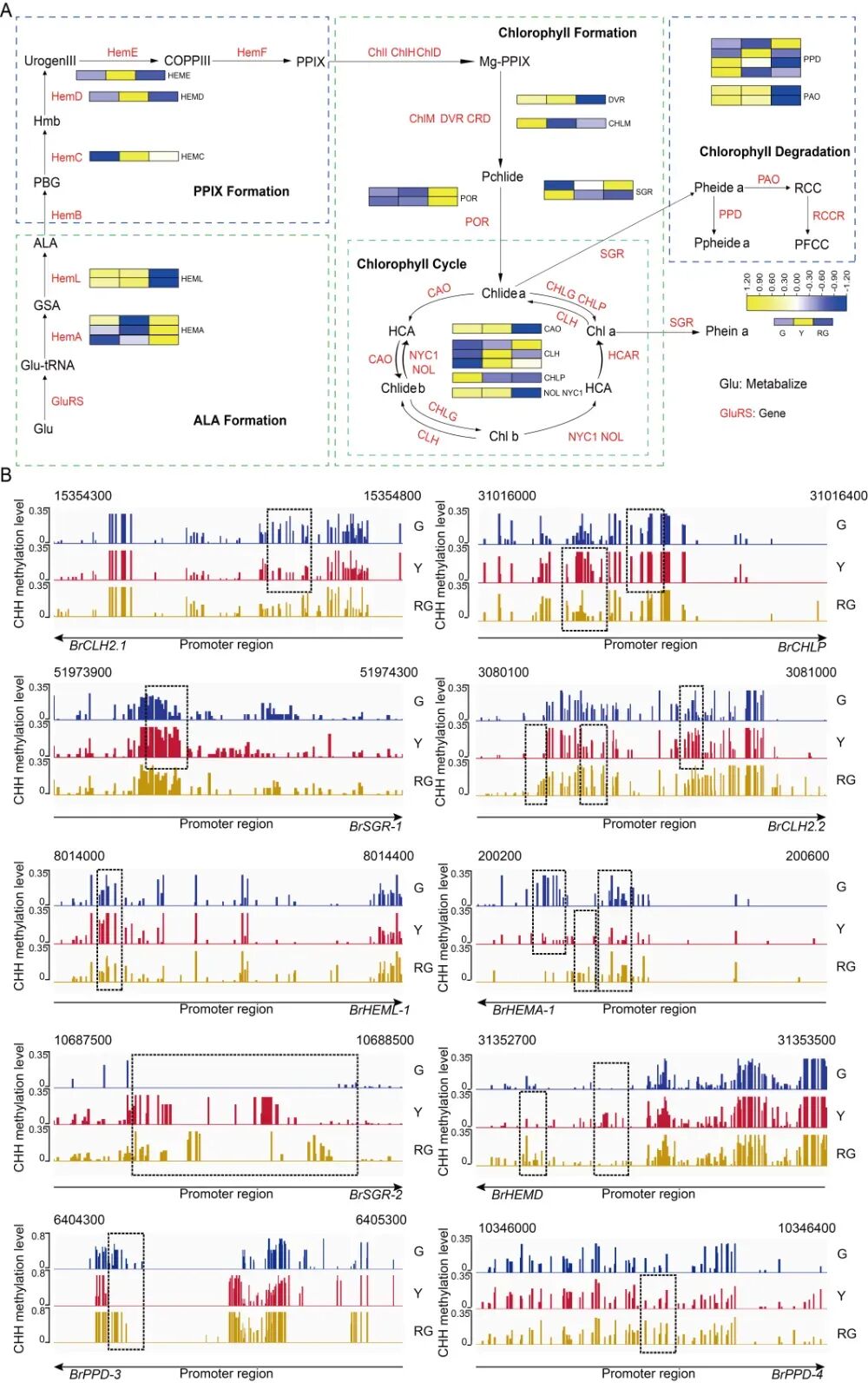
好搭档,基因组组装+DNA甲基化为非模式植物的性状研究提供思路当前大量非模式植物的基因组解析仍停留在低完整性、低分辨率水平,难以支撑后续功能基因定位及调控机制研究。DNA甲基化作为植物中保守的表观遗传调控方式(包含CG、CHG、CHH三种修饰语境),已被证实参与调控目标植物的关键性状,但当前相关研究仍存在“机制模糊、关联缺失”的问题。 高质量基因组研究与DNA甲基化分析并非相互独立,而是存在“支撑与被支撑”的依赖关系:一方面,只有基于染色体级、单倍型分辨率的基因组,才能精准定位甲基化位点(如基因启动子转录起始位点(TSS)上游2kb区域、转座元件(TE)邻近区域),避免因基因组碎片化引发的差异甲基化区域(DMR)定位偏差,例如将基因间区(intergenic region)DMR误判为基因体DMR;另一方面,只有结合甲基化分析,才能揭示基因组中“沉默”或“激活”的功能位点(如TE插入导致的甲基化沉默、启动子低甲基化引发的基因激活),进而构建“基因组结构-表观调控-性状表型”的完整调控链路。 近期,结合染色体级或单倍型基因组组装与DNA甲基化分析的策略,在柠檬、杂交杨、柱花草、甜叶菊及乌菜的特定代谢物生物合成、抗逆性及杂种优势研究中已展现出应用潜力,相关研究成果已发表于Plant Physiology、Plant Journal、Horticulture Research等高水平期刊,为非模式植物的基因组研究提供了新思路与典型范例。 甜叶菊(Stevia rebaudiana)为菊科植物,其叶片富含的甜菊糖苷(SGs)甜度可达蔗糖的150-300倍,热量却仅为蔗糖的1/300,是应对肥胖、2型糖尿病等公共健康问题的理想天然低热量甜味剂,广泛应用于食品和药品领域,目前已在亚、美、欧多地实现规模化种植。表观遗传调控(如DNA甲基化、组蛋白修饰等)是植物生长发育、胁迫响应及次生代谢合成的关键机制,已有研究证实DNA甲基化可调控植物次生代谢(如丹参丹参酮、茶树儿茶素、康乃馨花青素的合成),但甜叶菊中DNA甲基化调控SG合成的具体机制尚未明确;此前甜叶菊基因组组装质量较低(N50仅616.85kb或841kb),且缺乏高质量染色体水平参考基因组,这一局限制约了SG合成相关基因的挖掘及表观调控机制的解析。 2025年9月2日,中国科学院华南植物园罗鸣研究员联合海南大学南繁学院夏志强研究员团队,在Horticulture Research上发表题为“Integrated Genomic and DNA Methylome Analyses Reveal Epigenetic Regulation of Stevia Glycoside Biosynthesis in Stevia rebaudiana”的研究论文,研究针对甜叶菊“中科1号”品种,采用PacBio长读长测序、Hi-C染色体锚定、Illumina短读长纠错的混合测序策略完成基因组组装,组装后的基因组长1436 Mb,包含11条染色体(锚定率99.99%),Contig N50达3.39Mb,共注释基因47813个,是目前甜叶菊最高质量参考基因组,为后续SG合成通路解析与表观调控研究提供了核心基础。 ![]() 图1.甜叶菊组装和注释的基因组特征 研究团队通过液质联用(LC-MS/MS)靶向代谢分析检测甜叶菊初花期叶(SrL)、花(SrF)、茎(SrS)三种组织的SG含量,发现叶片中SG含量远高于花和茎,为后续聚焦“叶中SG高合成”的分子机制提供了代谢依据;进一步采用ONT PromethION纳米孔测序分析上述三种组织的全基因组DNA甲基化,结果显示叶片中的CG甲基化水平高于茎和花,且叶 vs 花、叶 vs 茎比较组中的DMR主要与DEG呈负相关;此外,SG合成的关键UDP-糖基转移酶(UGT)基因在叶片中的表达量高于茎和花,其基因体的CG甲基化水平则低于后者。为验证上述关联,研究团队用5'-氮杂胞苷(5'-Aza)处理甜叶菊愈伤组织,观察到甲基转移酶基因(如SrDRM2、SrCMT2、SrMET1)表达被抑制,关键UGT基因(如SrUGT76G1-19、SrUGT85C2-8)表达量升高,且SG含量显著增加,直接证实了“DNA甲基化降低可促进SG合成”的结论。 ![]() 图2. 甜叶菊中CG甲基化降低有助于SGs的生物合成 乌菜(Brassica rapa)是中国江淮流域秋冬主栽的不结球白菜品种,具有低温诱导内叶由绿转黄的独特性状,且可在-10℃以上露天越冬(耐寒性强),是研究低温响应与叶色调控的重要种质资源。然而,此前乌菜缺乏高质量参考基因组,限制了其遗传解析与基因组学研究;同时,不结球白菜中“低温诱导内叶变黄”的分子机制(尤其表观调控层面)尚未见报道。 2025年9月2日,安徽农业大学园艺学院汪承刚研究员团队在Horticulture Research上发表题为“The wucai genome and DNA methylation regulation on the inner leaves yellowish response to low temperature”的研究论文,研究针对乌菜品种“W7-2”,采用Oxford Nanopore长读长测序+Hi-C染色体锚定+Illumina短读长纠错的混合策略完成基因组组装,组装后的基因组长480.57Mb,包含10条染色体(锚定率91.06%),scaffold N50与contig N50分别达46.53Mb和4.45Mb,共注释基因42634个,是目前乌菜最高质量参考基因组,为乌菜功能基因挖掘、遗传育种及表观调控研究提供了核心参考资源。 ![]() 图3. 乌菜“W7-2”基因组特征 为解析低温内叶变黄的表观调控机制,研究团队对低温变色前(G)、低温变色后(Y)、常温恢复绿(RG)三个阶段的乌菜样本进行WGBS分析,发现CHH甲基化是乌菜响应低温的核心甲基化类型,其水平在Y阶段的显著升高,在RG阶段降低。通过甲基化组-转录组的联合分析,研究团队鉴定到7个叶绿素代谢相关的关键DEGs,其中叶绿素代谢核心基因BrCLH2.1表现出最显著阶段特异性:Y 阶段其启动子CHH甲基化水平低→基因表达上调,RG阶段启动子CHH甲基化水平高→基因表达下调;在本氏烟草瞬时过表达BrCLH2.1,可导致烟草叶片明显褪绿、叶绿素含量降低、b*(黄度)值升高。为验证调控逻辑,研究团队用甲基化抑制剂(5-Aza)处理乌菜,结果显示乌菜内叶明显漂白、叶绿素含量下降,同时BrCLH2等叶绿素降解基因表达上调、BrCMT2/DRM2(CHH甲基转移酶)基因表达下调,直接证实了“CHH甲基化可抑制叶绿素降解基因”的调控机制。 ![]() 图4. CHH甲基化调节参与卟啉和叶绿素代谢的基因 柠檬(Citrus limon)是经济价值极高的柑橘作物,其果实柠檬酸含量可达干重的8%,是决定风味和营养价值的核心性状,但柠檬酸积累的分子调控机制(尤其表观遗传层面)长期未明确。此前研究存在两大局限:一是缺乏单倍型解析的高质量柠檬基因组(柠檬为香橼与酸橙的种间杂交种,杂合度高达2.6%,普通基因组难以解析等位基因差异);二是DNA甲基化对柑橘柠檬酸代谢的调控作用尚未阐明,无法解释“高酸柠檬(如尤力克)”与“低酸甜柠檬”的表型差异。 2025年9月6日,华中农业大学园艺林学学院刘继红教授团队在Plant Physiology上发表题为“Haplotype-resolved genome and multi-omics landscape reveal an epigenetic regulation of citric acid accumulation in lemon”的研究论文,研究针对广泛栽培的“尤力克”柠檬,采用PacBio HiFi长读长测序+Hi-C染色体锚定+Illumina短读长纠错策略完成单倍型解析基因组组装,组装后的两个单倍型基因组分别为341Mb(CT,源自香橼)和292Mb(SO,源自酸橙),各含9条染色体,Contig N50分别达36.6Mb和30.4Mb,注释基因为26835个和27149个,该基因组首次明确柠檬两个单倍型的起源与结构差异,为后续等位基因功能解析及表观调控研究提供了核心资源。 ![]() 图5. “尤力克”柠檬的基因组特征 发育动态分析显示,尤力克柠檬的柠檬酸从65DAF(花后天数)开始积累,100DAF快速升高,后期维持高含量,且可溶性糖含量低;而甜柠檬全发育阶段几乎检测不到柠檬酸,可溶性糖含量却是尤力克的2-3倍。通过WGBS分析发现,甜柠檬中调控柠檬酸转运至液泡的液泡质子泵PH5基因,其启动子区域(-448~-423bp)呈高CHH甲基化(尤力克中该区域甲基化水平接近0),且甲基化水平与PH5表达量呈显著负相关(尤力克PH5表达量是甜柠檬的8-10倍)。进一步验证显示,向甜柠檬果实注射DNA甲基化抑制剂5-氮杂胞苷(5-Aza)后,PH5启动子甲基化水平降低50%以上,表达量提升3倍,柠檬酸含量显著增加;在柑橘愈伤组织中过表达PH5,其柠檬酸含量较空载体对照提升2.1-2.5倍,直接证实PH5对柠檬酸积累的正向调控作用。 ![]() 图6. 尤力克和甜柠檬中的差异甲基化谱 杂交杨NL895(美洲黑杨×欧美杨)是我国南方广泛种植的速生优质杨树品种,兼具高生物量与优良木材特性,同时也是林木转基因与功能研究的模式材料。传统突变体构建多依赖辐射、化学诱变、基因编辑等遗传变异手段,而DNA甲基化等表观变异作为可遗传的表型调控因子,其在林木育种中的应用潜力尚未被充分挖掘。5-氮杂胞苷(5-Aza)作为DNA甲基化抑制剂,可诱导全基因组去甲基化,但针对杂交杨这类高杂合度林木,其表观变异规律、甲基化与基因表达的关联机制,以及等位基因特异性调控机制仍不明确。 2025年9月23日,南京林业大学林木遗传育种全国重点实验室薛良交教授团队在Plant Physiology上发表题为“Genome assembly and DNA methylation variation in an epimutant population of hybrid poplar clone NL895”的研究论文,研究针对NL895的杂交起源(母本为I-69、父本为I-45),采用trio binning策略(结合PacBio HiFi长读长测序与父母本重测序数据)完成单倍型解析基因组组装,组装后的母本单倍型和父本单倍型基因组大小分别为399.39Mb和400.52Mb,各包含19条染色体,Contig N50分别达到17.85Mb和14.68Mb,注释基因数分别为38080个和37036个,该基因组为解析NL895两个单倍型的结构差异、等位基因功能解析及表观调控机制提供了核心资源。 ![]() 图7. NL895两个单倍型基因组的共线性图 研究团队通过不同浓度5-Aza处理NL895组培苗诱导表观突变,最终获得210个表观突变体,其中15个表现明显表型变异(如簇生顶叶、短节间、革质叶等);进一步筛选4个典型突变体(AZA25-7、AZA50-11、AZA100-5、AZA100-14)和2个对照(AZA0-3、AZA0-7)进行WGBS分析,结果显示所有突变体的平均甲基化水平均低于对照,其中AZA50-11降幅最显著,且主要表现为CG去甲基化,此去甲基化效应进一步导致AZA50-11中大量基因出现差异表达。此外,研究团队利用NL895的杂交特性还发现,甲基化差异是驱动等位基因表达偏倚的关键因素,而单倍型之间的结构变异(SVs)可通过加剧等位基因甲基化差异,进一步强化这种表达偏倚。 ![]() 图8. 表观突变体的全基因组DNA甲基化景观 山茱萸(Cornus officinalis)是我国传统药用植物,其果实富含具有潜在抗癌活性的环烯醚萜苷类化合物loganin,同时也是六味地黄丸等中成药的核心成分,市场价值显著。然而,此前缺乏高质量山茱萸参考基因组,导致loganin生物合成通路(如关键步骤C-8 氧化、C-9羟基化)长期不明确,且山茱萸与近缘种的基因组进化差异、转座子对基因组扩张的贡献等基础问题也未得到解决。 2025年9月24日,北京林业大学生物科学与技术学院张德强教授团队在Horticulture Research上发表题为“Chromosome-level genome assembly of Cornus officinalis reveals the evolution of loganin biosynthesis”的研究论文,研究针对秦岭山茱萸个体,采Illumina短读长+Oxford Nanopore长读长+Bionano光学图谱+ Hi-C染色体锚定的多技术融合策略完成基因组组装,组装后的基因组全长2.96Gb,包含9条染色体(锚定率96.84%),scaffold N50达297.71Mb,共注释基因41911个,是首个山茱萸染色体级参考基因组,为后续进化分析与loganin合成基因挖掘提供了核心资源。 ![]() 图9. 山茱萸的基因组特征 研究团队通过PlantiSMASH分析,在山茱萸基因组中鉴定出37个次生代谢生物合成基因簇(BGCs),其中C1693簇为loganin合成的核心基因簇,包含loganic acid O-甲基转移酶(LAMT)、secologanin合成酶(SLS)、细胞色素P450(CYP726A亚家族)和BAHD酰基转移酶,其中LAMT是loganin合成的关键酶;将LAMT及其上游基因(如SLS)在本氏烟草中进行瞬时过表达,成功实现loganin从头合成,产量达8.55±0.11μg/g干重。此外,研究团队通过WGBS分析山茱萸叶片与果实的甲基化模式,发现两者间存在2217个差异甲基化基因(DMGs),这些DMGs显著富集于“萜类骨架合成”(35个基因)、“黄酮合成”(22个基因)等通路;其中loganin合成关键酶基因Co.595.10(编码7-脱氧马钱酸羟化酶)的甲基化水平与其表达量呈负相关,提示DNA甲基化可通过调控关键酶基因的表达,进而影响loganin的积累。 ![]() 图10. 山茱萸叶片和果实的差异甲基化区域 柱花草(Stylosanthes guianensis)是热带亚热带地区重要的豆科牧草,兼具高营养价值与强抗逆性(耐低磷、重金属、盐胁迫、冷胁迫及炭疽病),且可通过固氮改良土壤,是热带农业生态系统的核心物种。然而,此前缺乏高质量染色体水平参考基因组,导致其抗逆遗传基础(如黄酮类代谢介导的抗逆机制)长期不明确;且其与近缘种(如狭叶柱花草)的基因组进化差异、转座子对基因组扩张的贡献等基础问题也尚未解决。 2025年10月4日,华南农业大学林学与风景园林学院陈曙研究团队在The Plant Journal上发表题为“The chromosome-level genome of Stylosanthes guianensis provides insights into genome evolution and environmental adaptation”的研究论文,研究针对柱花草“Graham”品种,采Nanopore长读长+Illumina短读长+Hi-C染色体锚定+Nanopore全长转录组的多技术策略完成染色体级别基因组组装,组装后的基因组长1254Mb,包含10条染色体,scaffold N50达114.18Mb,共注释基因36585个,是柱花草首个高质量染色体级基因组,尤其通过Nanopore全长转录组构建的参考转录本数据库(RTD),为后续转录组与可变剪接分析提供了高精度资源。 ![]() 图11. 柱花草的基因组特征 研究团队通过rMATS分析Mn胁迫、缺磷、盐胁迫、冷胁迫和炭疽病胁迫下的可变剪接(AS)事件,发现冷胁迫诱导的AS事件数量最多,且有555个基因同时存在差异表达与差异可变剪接(即双重调控);其中,苯丙烷代谢途径关键基因Sg4CL3在冷胁迫下发生了选择性外显子跳跃(SE),导致其编码的“AMP结合酶C端结构域”截断,同时该基因仅在冷胁迫下上调,且截断转录本(4CL3-3)的表达占比随冷处理时间升高,推测其通过“全长转录本(维持基础催化)+截断转录本(微调代谢流)”协同调控黄酮合成。此外,研究团队利用Nanopore测序的表观修饰检测功能,分析对照和冷胁迫下的全基因组甲基化模式,发现冷胁迫显著诱导CHG和CHH甲基化水平升高,并负调控冷响应基因的表达。Sg4CL3基因体存在两个“高甲基化热点”,且全基因体CHH低甲基化位点密度升高,推测这一现象可能通过影响RNA聚合酶II的延伸速率调控可变剪接,或通过甲基化热点调控内含子来源ncRNA的生成,进而实现转录后调控。 ![]() 图12. 柱花草在冷处理和对照条件下的全基因组DNA甲基化分析 基因组学传统方案以“参考基因组组装+群体重测序”为核心,聚焦遗传变异(SNP/Indel/SV)的群体频率、选择信号、性状关联,可解析群体结构、驯化历史,但存在“重关联、轻机制”、“重遗传、轻表观”、“重预测、轻验证”的局限。这6项研究以“高质量基因组为基础,多组学整合为核心,实验验证为支撑”,实现了从“解析遗传变异”到“揭示调控机制”、从“生物信息预测”到“功能确认”、从“单一资源”到“多维库构建”的升级,为植物功能基因组学与分子育种提供了“基因组-表观-代谢-进化”全维度的研究范式,尤其对药用植物(山茱萸)、经济作物(柠檬、甜叶菊)的品质改良具有直接应用价值。
项目咨询
【1】Genxiang Bai, Chengcai Xia, Zihao Wang, Zhiqiang Xia, Ming Luo, Integrated Genomic and DNA Methylome Analyses Reveal Epigenetic Regulation of Stevia Glycoside Biosynthesis in Stevia rebaudiana, Horticulture Research, 2025;, uhaf226, https://doi.org/10.1093/hr/uhaf226 【2】Lingyun Yuan, Jian Wang, Haoying Zhang, Jinfeng Hou, Wenjie Wang, Xun Gao, Yating Yang, Gaoxia Wang, Min Li, Jianqiang Wu, Shidong Zhu, Guohu Chen, Xiaoyan Tang, Xinyu Xie, Chenggang Wang, The wucai genome and DNA methylation regulation on the inner leaves yellowish response to low temperature, Horticulture Research, 2025;, uhaf231, https://doi.org/10.1093/hr/uhaf231 【3】Yue Wang, Yike Zeng, Yilei Wang, Haowei Chen, Wei Xiao, Tian Fang, Jian Zhu, Chunlong Li, Lei Gao, Ji-Hong Liu, Haplotype-resolved genome and multi-omics landscape reveal an epigenetic regulation of citric acid accumulation in lemon, PlantPhysiology,Volume 199,Issue 1,September 2025,kiaf400, https://doi.org/10.1093/plphys/kiaf400 【4】1.Jie He, Guang-Zheng Diao, Yang-Fan Feng, Hao-Ran Liao, Ying Guo, Li-Na Mei, Fang-Fang Fu, Tongming Yin, Fuliang Cao, Liang-Jiao Xue, Genome assembly and DNA methylation variation in an epimutant population of hybrid poplar clone NL895, PlantPhysiology,Volume 199,Issue 2, October 2025, kiaf415, https://doi.org/10.1093/plphys/kiaf415 【5】Xiang Zhang, Jiangbo Xie, Jiadong Wu, Haoyu Zhang, Zhelun Jin, Qing Liu, Deqiang Zhang, Chromosome-level genome assembly of Cornus officinalis reveals the evolution of loganin biosynthesis, Horticulture Research, 2025;, uhaf259, https://doi.org/10.1093/hr/uhaf259 【6】He, L., Wu, Z., Liu, C., Chen, J., Zheng, J., Li, J., ... & Chen, S. (2025). The chromosome‐level genome of Stylosanthes guianensis provides insights into genome evolution and environmental adaptation. The Plant Journal, 124(1), e70505. { 往 期 精 彩 回 顾 } |












