NEWS
新闻资讯
|
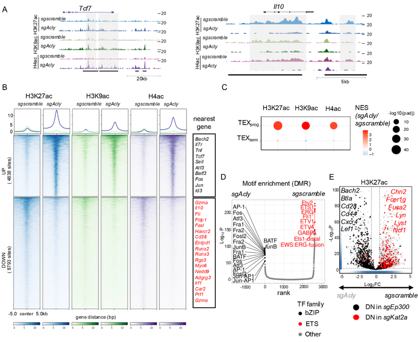
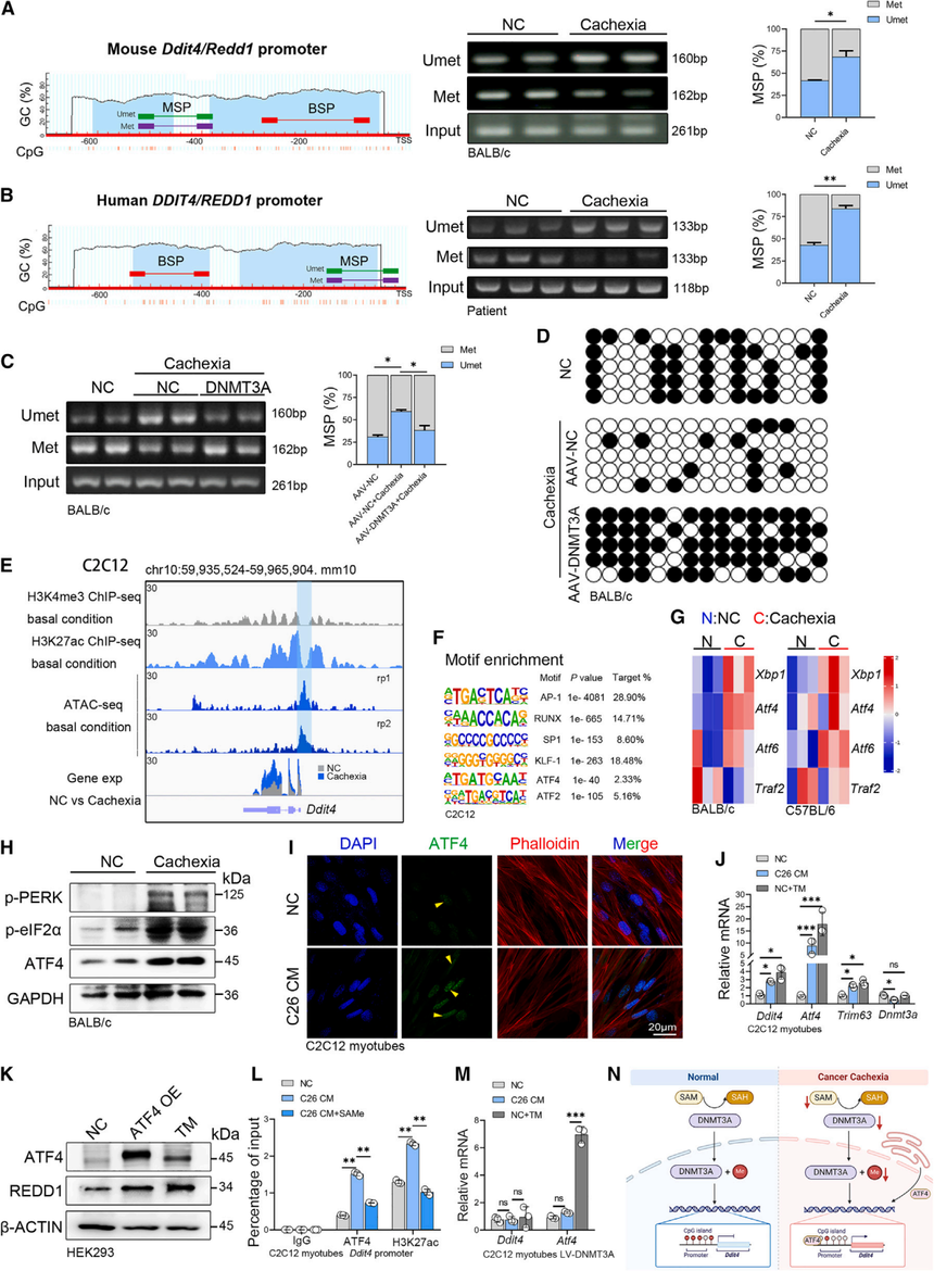
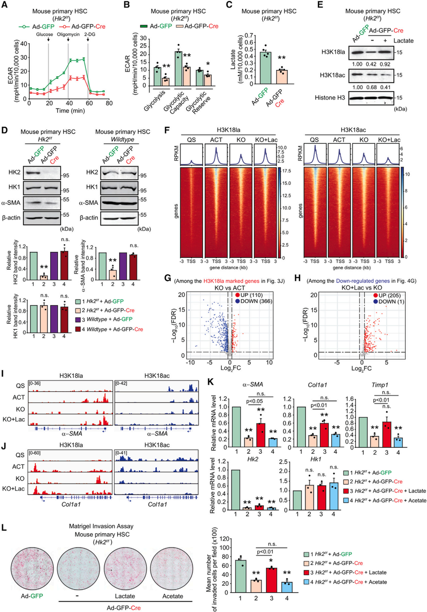
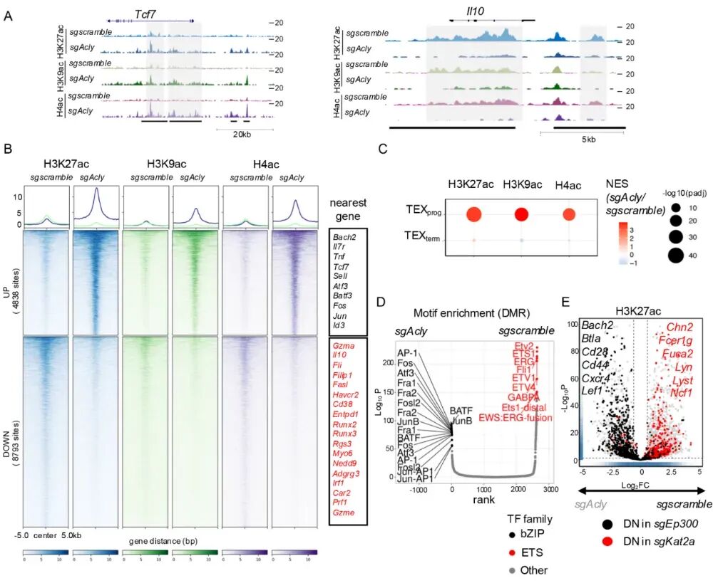
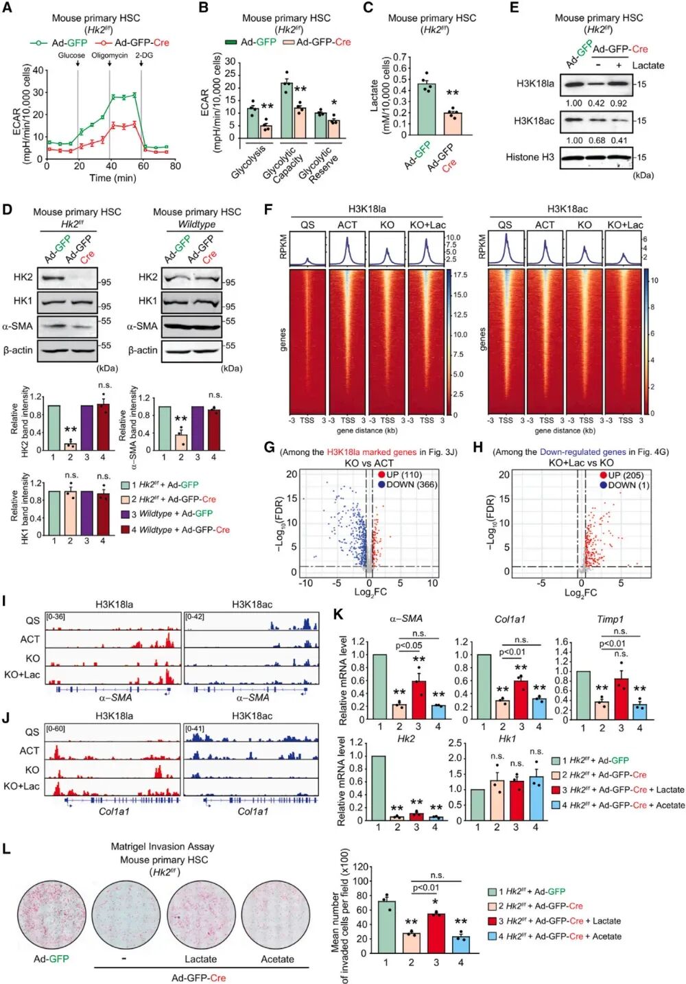
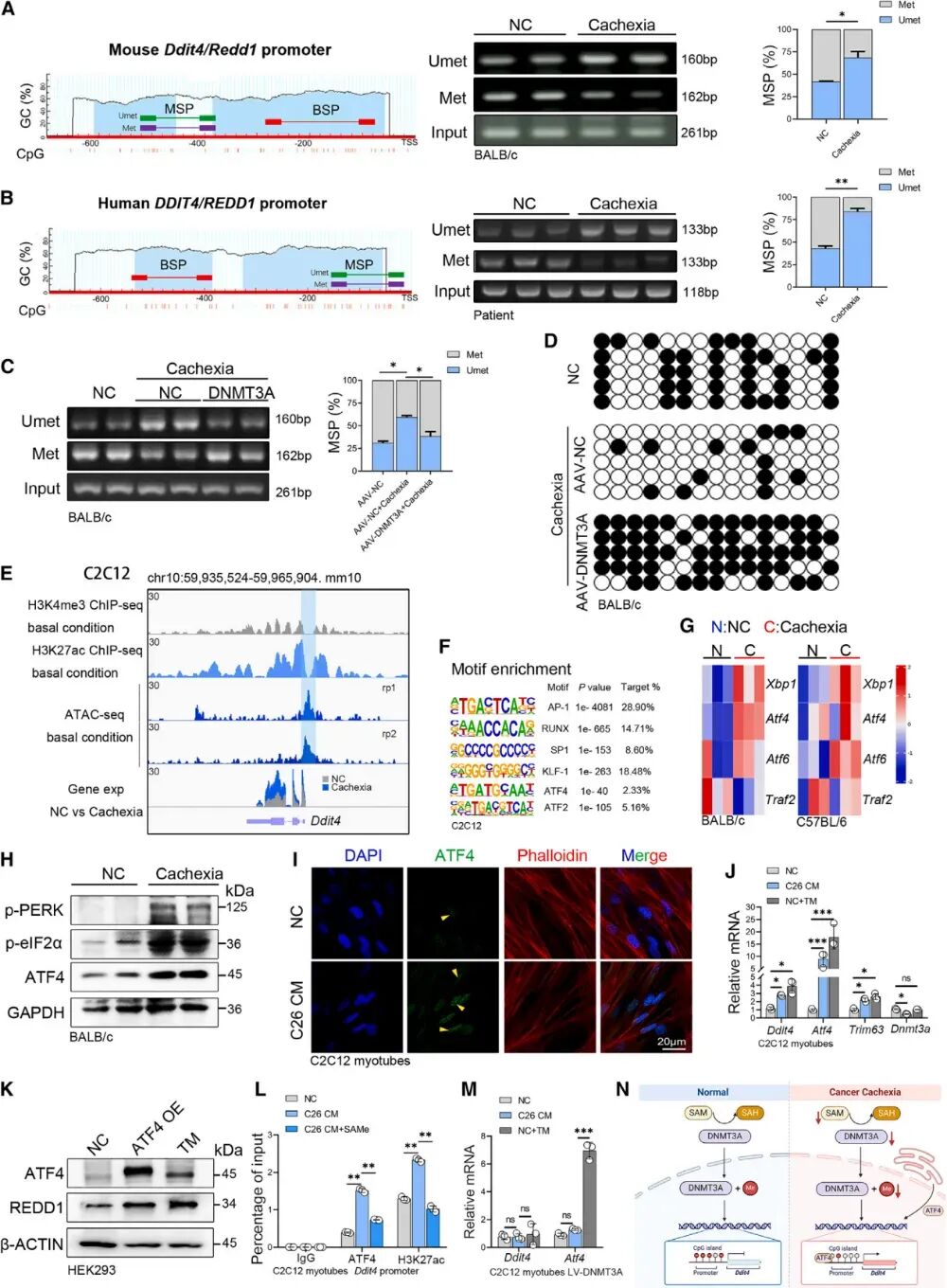
表观组+代谢组的组合为何受到顶刊的青睐?基因序列给了我们“生命说明书”,但同样的基因,为何在不同环境、不同时期会表现出截然不同的状态?答案藏在两个关键领域的交汇点——表观遗传学告诉我们基因如何被“开关”和调控,代谢组学则揭示细胞内实时发生的化学反应和能量流动。 近年来,顶级期刊如Cell、Science等越来越青睐将这两者结合的研究。这并非偶然。表观修饰需要代谢物作为“原料”(如甲基供体SAM、乙酰辅酶A、NAD+等),而代谢状态的改变又会反向影响表观遗传景观——它们是一对相互依存、动态对话的"搭档"。单独研究任何一方,都可能只看到故事的一半。 当我们将表观组学和代谢组学整合分析时,就像同时获得了“调控地图”和“燃料清单”,它既能解释复杂表型的来源,又能指向可操作的靶点,从肿瘤到免疫,从发育到衰老,都能给出机制与疗法的双重答案。 本文将以三篇近年发表于顶刊的代表性研究为线索,从机制发现、技术突破到转化潜力,带大家看清这对“黄金拍档”为何屡屡登上顶刊,希望能大家带来一些研究思路。 ![]() 发表单位:索尔克生物研究所 发表期刊:Science 研究技术:RNA-seq、CUT&Tag、scRNA-seq等(爱基百客均可提供)。 核心问题:本研究揭示了乙酰辅酶A合成酶ACSS2和ATP-柠檬酸裂解酶ACLY通过介导不同营养源(乙酸盐vs.葡萄糖)驱动的组蛋白乙酰化,决定TEX细胞分化命运的关键机制。 主要内容:在癌症和慢性病毒感染中,耗竭性T细胞(TEX)会经历代谢和表观遗传重塑,从而损害其保护能力。然而,营养物质代谢对控制TEX细胞分化的表观遗传修饰的影响仍不清楚。研究表明,TEX细胞通过下调乙酰辅酶A合成酶2(ACSS2)的表达,同时维持ATP-柠檬酸裂解酶(ACLY)的活性,从而实现了从乙酸代谢向柠檬酸代谢的转变。这一代谢转换通过组蛋白乙酰转移酶KAT2A与ACLY的相互作用,增加了TEX标志性基因上柠檬酸依赖性的组蛋白乙酰化水平;同时,也降低了效应T细胞和记忆T细胞基因上由p300与ACSS2复合物介导的乙酸依赖性的组蛋白乙酰化水平。在细胞核中过表达ACSS2或抑制ACLY的活性,均可阻止TEX细胞的分化,并增强肿瘤特异性T细胞的应答。这些发现揭示了一种由营养物质调控的、决定CD8+ T细胞分化的组蛋白密码,为开发基于代谢和表观遗传的T细胞疗法提供了新的思路。 ![]() 图:ACSS2与p300协同调控组蛋白的位点特异性乙酰化,而ACLY则与KAT2A协同调控这一过程。 Disrupted methionine cycle triggers muscle atrophy in cancer cachexia through epigenetic regulation of REDD1 ![]() 发表单位:南京大学 发表期刊:Cell Metabolism(IF=30.9) 研究技术:ATAC-seq、RNA-seq、单基因甲基化、ChIP-qPCR、DNA dot-blot等(爱基百客均可提供)。 核心问题:蛋氨酸循环在癌症恶病质中如何失调,这种失调如何通过表观遗传机制(如DNA甲基化)调控REDD1(一种促进肌肉萎缩的基因)表达。 主要内容:必需氨基酸蛋氨酸在一碳代谢中发挥关键作用,促进S-腺苷蛋氨酸(SAM)的生成,SAM是DNA甲基化的重要供体,从而调控基因表达。该研究报道蛋氨酸循环在癌症恶病质期间的骨骼肌中被破坏,导致内质网应激和DNA低甲基化诱导的DNA损伤诱导转录4(Ddit4)基因表达,该基因编码发育调控和DNA损伤应答1(REDD1)蛋白。通过耗竭或药理学抑制DNA甲基转移酶3A(DNMT3A)来靶向DNA甲基化会加剧恶病质,而恢复DNMT3A表达或敲除REDD1可减轻小鼠癌症恶病质诱导的骨骼肌萎缩。蛋氨酸补充以DNMT3A依赖的方式恢复Ddit4启动子的DNA甲基化,从而抑制激活转录因子4(ATF4)介导的Ddit4转录。因此,通过鉴定蛋氨酸/SAM-DNMT3A/DNA低甲基化-Ddit4/REDD1轴,研究为癌症恶病质的表观遗传机制提供了分子层面的见解,并提示营养补充是预防或逆转恶病质性肌肉萎缩的一种有前景的治疗策略。 ![]() 图:DNMT3A通过ATF4对Ddit4基因表达进行表观遗传调控 Hexokinase 2-mediated gene expression via histone lactylation is required for hepatic stellate cell activation and liver fibrosis ![]() 发表单位:伊利诺伊大学芝加哥分校 发表期刊:Cell Metabolism(IF=30.9) 研究技术:CUT&Tag、ChIP-qPCR和RNA-seq(爱基百客均可提供) 核心问题:肝星状细胞(HSC)活化过程中,由己糖激酶2(HK2)介导的乳酸生成,是否通过诱导一种特定的表观遗传修饰——组蛋白乳酸化(histone lactylation),来驱动促纤维化基因的表达,从而推动肝纤维化的进程。 主要内容:乳酸与肝星状细胞(HSCs)的活化有关。然而,乳酸发挥作用的机制仍不明确。通过RNA测序和CUT&Tag染色质图谱分析,研究发现活化HSCs中己糖激酶2(HK2)表达的诱导是组蛋白乳酸化而非组蛋白乙酰化诱导基因表达所必需的。通过Hk2基因敲除或药物抑制乳酸生成来抑制组蛋白乳酸化可减弱HSC活化,而外源性乳酸(而非乙酸)补充则可挽救活化表型。因此,活化HSCs产生的乳酸通过组蛋白乳酰化决定HSC的命运。研究发现组蛋白乙酰化与组蛋白乳酸化相互竞争,这可以解释为什么I类HDAC(组蛋白去乙酰化酶)抑制剂能够阻碍HSC活化。最后,HSC特异性或全身性HK2敲除可在体内抑制HSC活化和肝纤维化。因此,研究提供的证据表明HK2可能是治疗肝纤维化的有效靶点。 ![]() 图:Hk2基因缺失通过降低H3K18la水平抑制造血干细胞(HSC)活化,外源性乳酸可恢复该功能,而乙酸处理则无法实现。 从这三篇顶刊研究可以看出,表观组+代谢组的联合已经成为破解生物学复杂问题的“金钥匙”——它不仅能揭示疾病发生的深层机制,更能为精准医学提供可操作的分子靶点。无论是癌症代谢重编程中的表观调控网络,还是免疫细胞分化过程中的能量-信息偶联,这种多组学整合策略都展现出强大的解释力和预测性。 如果您也希望在研究中运用这些前沿技术,我们提供从实验设计到生信分析的全流程服务——涵盖表观组学技术(ChIP-seq、ATAC-seq、甲基化测序等),以及多组学数据整合与生物信息学解析。让顶刊级别的技术,成为您科研路上的有力支撑。
|







