NEWS
新闻资讯
|
ATAC-seq+RNA-seq——基因表达调控的“黄金搭档”RNA-seq能够精准定量检测细胞内所有基因的转录本水平,全面反映基因的表达情况;而ATAC-seq则专注于染色质开放区域,揭示基因表达调控的潜在机制。将二者的数据进行深度关联分析,就如同开启了一扇洞察基因表达奥秘的大门,能够深入探究基因表达量与ATAC信号之间的复杂相关性,精准锁定哪些染色质开放区域的变化与基因表达的上调或下调密切相关,进而构建出精细的基因表达调控网络,清晰解析转录因子在基因表达调控中的关键作用机制。ATAC-seq与RNA-seq的联合,无疑是基因表达调控研究中的“黄金搭档”,为探索生命科学的微观世界提供了强大的助力。 接下来,让我们通过一系列精彩的应用案例,深入领这一“黄金搭档”在实际研究中的强大魅力与卓越贡献,一窥其如何助力科研人员攻克基因表达调控的重重谜题。 ![]()
![]()
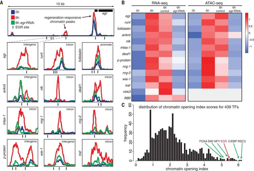
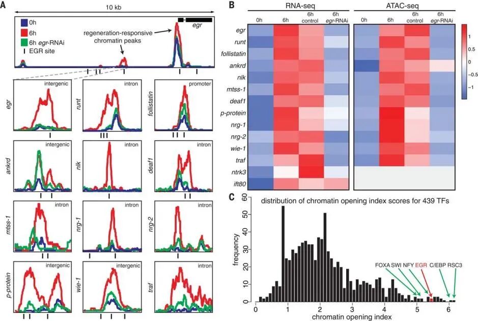
本文通过对黑豹蠕虫的基因组测序,结合ATAC-seq技术和转录组分析,揭示了全身再生的分子机制。研究发现,ATAC-seq技术鉴定出数千个染色质的再生反应区,这些区域在再生过程中变得开放,允许关键基因如EGR被激活。转录组分析进一步揭示了EGR基因作为“主控基因”,通过调控其他基因的表达来驱动再生过程。这一研究不仅阐明了非编码DNA在再生中的调控作用,还为再生医学提供了重要的理论基础。
图.Egr是伤口诱导基因的直接转录调节因子,可能具有先锋因子活性
![]()
本文通过对家族性阿尔茨海默病(FAD)患者来源的诱导多能干细胞(hiPSC)分化的神经元进行转录组(RNA-seq)和染色质可及性(ATAC-seq)分析,揭示了PSEN1、PSEN2和APP基因突变在疾病发病机制中的共同病理特征。研究发现,这些突变均导致神经元去分化、突触信号失调、线粒体功能和代谢抑制以及炎症等共同的疾病内型(endotypes)。通过整合分析,研究人员鉴定出与这些内型相关的主转录因子调控因子,如REST、ASCL1和ZIC家族成员,并揭示了染色质可及性变化与基因表达变化之间的相关性。这些发现不仅为FAD的分子机制提供了新的见解,还为开发潜在的治疗靶点提供了理论基础。 ![]() 图.染色质可及性变化驱动FAD突变的hiPSC衍生神经元的差异基因表达和去分化 ![]()
![]()
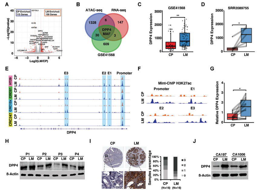
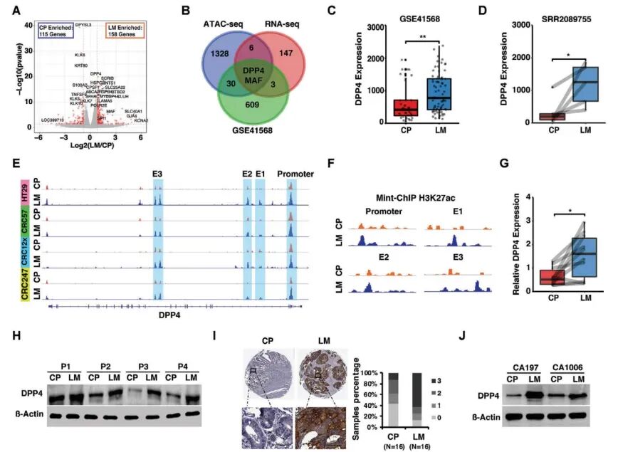
本文通过ATAC-seq和RNA-seq技术揭示了结直肠癌(CRC)肝转移中的染色质重塑机制。研究发现,肝细胞生长因子(HGF)诱导先锋因子PU.1的磷酸化,进而结合并开启下游效应基因的染色质区域,特别是增加了DPP4基因位点的组蛋白乙酰化。通过CRISPR/dCas9技术精确沉默PU.1重塑的调控元件,发现这些元件共同调节DPP4的表达和肝转移生长。此外,遗传沉默或药理抑制HGF、PU.1或DPP4均能显著抑制肝转移。这表明,微环境诱导的表观遗传突变是转移性肿瘤细胞在新生态位中生长的重要机制,为靶向转移性癌症的染色质重塑提供了潜在策略,并为药物再利用治疗CRC肝转移提供了希望。
图.DPP4在CRC肝转移中上调 ![]()
![]()
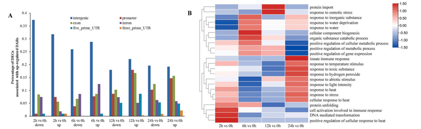
本文通过整合ATAC-seq和RNA-seq技术,揭示了月季在热胁迫下的染色质可及性变化和转录调控网络。研究发现,热胁迫显著改变了染色质的可及性,特别是在基因间区和启动子区域。这些变化与热响应基因的表达上调密切相关,尤其是小热休克蛋白(sHSP)基因和BAG6基因。通过分子对接和电泳迁移率变化分析(EMSA),研究人员发现RcHSF30转录因子能够直接结合到RcHSP18.1和RcBAG6的启动子区域,并激活它们的表达。在转基因Rosa rugosa中过表达RcHSF30显著增强了植株的耐热性,减少了活性氧(ROS)的积累,并上调了HSP18.1和BAG6的表达。这些发现为理解月季热胁迫响应的表观遗传调控机制提供了新的见解,并为培育耐热月季品种提供了理论基础。 ![]() 图.ATAC-seq和RNA-seq的关联分析 ![]()
![]()
本文通过结合ATAC-seq和RNA-seq技术,研究了栽培番茄和野生番茄在冷胁迫下的染色质可及性和基因表达差异。发现WRKY34基因与冷胁迫下的染色质可及性和表达模式显著相关。栽培番茄中WRKY34启动子缺失60bp片段导致其在冷胁迫下表达上调,降低了耐寒性;而野生番茄中该片段存在,使WRKY34在冷胁迫下表达下调,增强了耐寒性。此外,SWIBs和GATA29转录因子通过结合WRKY34启动子中的60bp片段协同抑制WRKY34表达。这些发现揭示了表观遗传变异在作物驯化过程中对耐寒性的影响,并为培育耐寒番茄品种提供了新的基因资源。 ![]() 图.冷胁迫后WRKY34在栽培和野生番茄中的ATAC-Seq和RNA-Seq的综合分析、表达模式和蛋白质积累差异 ATAC-seq与RNA-seq的结合不仅帮助我们深入理解基因表达调控的复杂机制,还为疾病治疗和作物改良提供了新的理论基础和技术支持。随着技术的不断发展和应用的不断拓展,ATAC-seq与RNA-seq的结合必将在未来的研究中发挥更大的作用,为生命科学的进步贡献更多力量。 爱基百客拥有10+年表观遗传学研究服务的经验,我们的表观组学和单细胞测序平台技术已十分完善。我们的服务范围涵盖实验设计、样本处理、数据分析到验证的全流程,旨在为客户提供全面、专业的技术支持。如果您在表观遗传学研究领域有任何技术需求,欢迎随时联系我们,我们期待为您的科研工作助力!
项目咨询 了 解 更 多 { 往 期 精 彩 回 顾 }
|
















