NEWS
新闻资讯
|
产品推介 | ChIP-seq——转录因子/组蛋白修饰研究利器染色质免疫共沉淀技术(Chromatin Immunoprecipitation,ChIP)是一种适用于研究蛋白质与生物体细胞中DNA相互作用的经典方法。将ChIP与高通量测序技术相结合的ChIP-seq技术,能够高效地在全基因组范围内检测与组蛋白、转录因子等互作的DNA区段,研究体内转录因子和靶基因直接相互作用,对于调控蛋白在基因组上的结合靶点筛选、差异化表观遗传变异的原理揭示提供了重要的解决方案。 它能回答:
主要是与DNA互作的蛋白:组蛋白修饰、转录因子、转录辅因子、表观因子(组蛋白修饰调控蛋白等)....
ChIP-seq实验从样本处理开始,首先通过甲醛交联固定来稳定蛋白质与DNA的结合状态。随后,将染色质片段化至大约200-500bp的合适长度。接下来,使用特异性抗体结合目标蛋白-DNA复合物,然后拉下这些DNA片段,实现富集。富集后的DNA经过纯化步骤,以去除杂质并回收高质量片段。纯化完成后,这些DNA片段进行文库构建和测序。
技术流程
在表观组学研究中,ChIP-seq是揭示转录因子或组蛋白修饰在基因组中结合位点的强大工具。标准分析流程如下:
分析流程 ChIP-seq是爱基百客的拳头产品,积累相当多的经验和解决方案。针对一些疑难样本——高脂肪、高淀粉样本均有不错的数据表现。
案例一:通过组织特异性抑制油菜素内酯来提高水稻穗分枝和粒产量
作物育种本质上是在平衡各种特征以实现植物最佳表现的艺术。然而,由于特征之间复杂的关系,实现最佳平衡具有挑战性。一个主要障碍是各种特征之间的权衡,比如谷粒大小和数量之间的权衡。植物甾醇(BRs)是一类类固醇激素,促进谷粒大小并已被证明可以增强作物产量。尽管它们具有潜力,但BRs的多效性影响阻碍了它们在作物改良中的应用,并且它们在调节谷粒数量方面的作用仍不清楚。 该研究报道了复粒稻多粒簇形成的机制,揭示了BRs在通过精确的分生组织过渡来协调穗分枝和粒数方面的开创性作用。其中,研究找到BR分解代谢基因油菜素内酯缺乏的DWARF3(BRD3),还发现了一种支持这一功能的组织特异性BR通路,涉及BR信号抑制剂激酶GSK2,它可以磷酸化并稳定转录因子OsMADS1。随后,研究利用ChIP-seq和RNA-seq找到了OsMADS1的下游靶基因RCN2;进而确定了组织特异性的BR通路(BRD3-BR-GSK2-OsMADS1-RCN2)。
图:OsMADS 1靶向并上调RCN 2 文章详细解读:Science项目文章 | 中国农科院作科所研究团队解析“复粒稻”多粒簇生的机制 案例二:组蛋白乳酸化驱动的B7-H3表达促进肿瘤免疫逃避
肿瘤细胞通过多种策略逃避免疫检测,特别是通过调节内源性免疫检查点分子,如B7家族成员。B7-H3是B7家族的跨膜蛋白,最初被认为是共刺激分子,现已知其参与免疫抑制和肿瘤进展。B7-H3在多种癌症中异常高表达,与临床复发、治疗耐药、免疫逃逸和预后不良相关,但B7-H3重塑肿瘤微环境的具体机制及其表达调控机制尚不完全明确。组蛋白乳酸化是一种新发现的表遗传修饰。在肿瘤中,由于Warburg(有氧糖酵解)效应导致糖酵解增强和乳酸积累,组蛋白酸化可能出现异常模式,其在肿瘤发生中的潜在作用值得深入研究。 此研究利用RNA-seq、ChIP-seq、CUT&Tag-qpcr、WB、CRISPR/Cas9基因编辑等技术探究了乳酸通过组蛋白乳酰化调控肿瘤免疫逃逸的机制,研究揭示了乳酸代谢在肿瘤免疫微环境中的重要作用,并为靶向乳酸代谢的肿瘤免疫治疗提供了新的思路。
图:H3K18乳酸化是B7-H3上调的原因 详细解读:项目文章 ▏组蛋白乳酸化驱动的B7-H3表达促进肿瘤免疫逃避 案例三:真菌染色质重塑因子通过调控tRNA转录来调节蛋白翻译
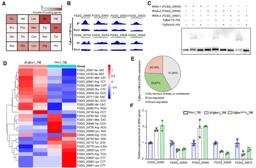
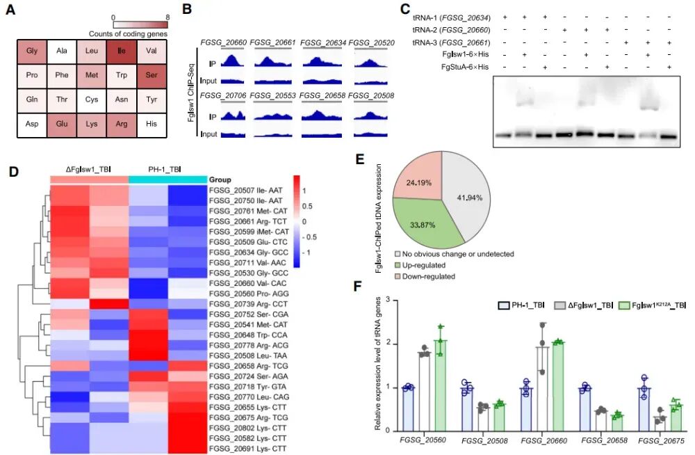
真核生物通过染色质重编程等复杂机制适应环境变化,染色质重塑酶利用ATP水解能量重定位和重新排列核小体,从而调控基因转录。ISWI是ATP依赖的染色质重塑酶的一个亚家族,在核小体组装、染色质可及性和基因表达调控中发挥作用,但ISWI复合物的详细作用机制和功能在很大程度上仍未清晰。禾谷镰刀菌是引起小麦、大麦等谷类作物赤霉病(FHB)的重要病原菌,其产生的DON是一种具有毒性的次生代谢产物,严重影响作物产量和食品安全。此前研究表明,腐胺能快速诱导禾谷镰刀菌中DON生物合成相关基因(Tri)的转录和翻译,为研究病原真菌中转录和翻译机制提供了理想模型。组蛋白乙酰化和甲基化在调控Tri基因表达中起关键作用,但其他表观遗传因素对DON调控的影响尚不清楚。染色质重塑因子在基因表达调控中处于相对靠前位置,且真菌次生代谢相关基因簇可能受表观遗传修饰的显著影响。因此,研究染色质重塑因子在DON生物合成调控中的功能,有助于深入了解染色质重塑因子的作用机制。
图:FgIsw1靶向tRNA基因并调节tRNA表达 文章详细解读:NAR项目文章 | 真菌染色质重塑因子通过调控tRNA转录来调节蛋白翻译
爱基百客ChIP-seq项目文章(部分) 爱基百客的ChIP-seq技术作为行业翘楚,经过多年打磨和优化,积累了丰富的动植物和微生物经验,累计物种超过了300种,抗体经验超过了300种;组织处理经验全面覆盖动植物的各类组织。
ChIP-seq主要用于研究组蛋白修饰和转录因子,利用ChIP-seq找组蛋白修饰调控基因和转录因子下游靶基因的常用思路:
如需开展ChIP-seq/qPCR技术服务,欢迎随时联系我们,我们将为您提供一站式技术支持与解决方案!
项目咨询 了 解 更 多 { 往 期 精 彩 回 顾 } |















