NEWS
新闻资讯
|
如何研究植物非生物胁迫中的转录因子?| 非生物胁迫专题植物作为固着生长的生物,在其生命周期中不可避免地会遭受到各种非生物胁迫的挑战,如干旱、盐碱、极端温度、强光等。这些环境因子不仅限制了植物的地理分布,更是成为制约全球农业可持续发展、威胁粮食安全的主要瓶颈。为了应对这些逆境,植物进化出了一系列精密的感知、信号转导及应答调控网络。围绕这一应答调控网络,植物非生物胁迫研究中有6个热门方向:转录因子、表观调控与胁迫记忆、代谢物、单细胞测序、植物微生物互作、复合胁迫。接下来几期,我们将围绕这几个方向和大家介绍植物非生物胁迫的一些新的发现。 转录因子在非生物胁迫感知、信号转导及应答调控网络中扮演着“分子开关”的关键角色。它们作为信号通路末端的执行者,能够特异性地识别并结合到下游胁迫应答基因启动子区域的顺式作用元件上,通过激活或抑制这些基因的转录,从而在分子、细胞乃至整个植物体水平上启动广泛的生理生化适应性改变。可以说,对转录因子调控机制的解析,是理解植物胁迫响应“密码”的钥匙。 ![]() 转录因子在非生物胁迫响应中的整体逻辑:胁迫 → 信号传导 → 转录因子激活 → 基因表达变化 → 生理适应 首先,感知胁迫信号:胁迫发生时,植物通过激素(如脱落酸ABA)、ROS或钙离子等信号激活转录因子。 其次,调控响应基因:转录因子结合到下游基因的启动子上,激活或抑制胁迫响应基因表达。这些基因可能编码抗氧化酶(清除ROS)、渗透调节物(如脯氨酸,帮助维持细胞水分)或其他代谢相关基因。 最后,生理上适应:例如,根系加深以吸水,或气孔关闭以减少蒸腾。 在植物非生物胁迫中,有一些明星转录因子是研究的较多,包括DREB/CBF、WRKY、NAC、MYB和bHLH等家族。 近年来,随着分子生物学、基因组学和生物信息学技术的飞速发展,我们对转录因子在植物非生物胁迫应答中的作用机制有了更为深刻和全面的认识。研究不再仅仅停留在鉴定单个胁迫相关的转录因子家族,而是更加聚焦于揭示其背后精细而复杂的调控网络。
![]()
土壤盐渍化是一种严重的非生物胁迫,会损害植物的生长和发育。褪黑素作为一种抗氧化剂和自由基清除剂,因其帮助植物应对包括盐胁迫在内的非生物胁迫而广为人知。研究报道了一个与盐胁迫相关的基因MsSNAT1,该基因编码限速性的褪黑素生物合成酶,定位于叶绿体,并有助于苜蓿的盐胁迫耐受性。研究发现,MsSNAT1过表达的苜蓿品系表现出更高的内源褪黑素水平,并通过促进抗氧化系统和改善离子稳态,提高了对盐胁迫的耐受性。 此外,通过转录组测序、双萤光素酶报告实验和转基因分析的结合,研究鉴定出一类与盐响应和MsSNAT1表达相关的碱性亮氨酸拉链(bZIP)转录因子MsbZIP55。EMSA和ChIP-qPCR结果表明,MsbZIP55能够在体外和体内识别并直接结合MsSNAT1 启动子。MsbZIP55作为 MsSNAT1表达的负调控因子,从而降低褪黑素的生物合成。形态学分析显示,过表达 MsbZIP55的转基因苜蓿表现出对盐的敏感性,这与较高的Na+/K+比值和较低的抗氧化活性有关,而这种现象可以通过外源褪黑素的施用得到缓解。通过RNA干扰沉默MsbZIP55后,苜蓿中MsSNAT1的表达水平升高,并通过增强抗氧化系统酶活性和离子稳态提高了盐耐受性。研究结果表明,MsbZIP55-MsSNAT1模块在调控苜蓿中褪黑素的生物合成以及促进盐胁迫防御中起着关键作用。这些结果为苜蓿中与盐胁迫响应相关的褪黑素生物合成调控机制提供了新的见解。 ![]() 图:苜蓿盐胁迫下转录因子的转录组分析。 ![]()
了解玉米对低温胁迫的响应机制,对于促进抗冷品种的育种具有重要意义。尽管基因组范围关联分析(GWAS)方法已被广泛用于探索与玉米抗冷性相关的优良自然等位基因,但目前只有少数研究成功鉴定出确实有助于玉米抗冷性的候选基因。该研究利用来源多样的玉米自交系群体,对低温胁迫下玉米真叶相对受伤面积的变异进行了GWAS分析——这一性状与玉米抗冷性密切相关。研究鉴定到HSF21基因,其编码一类B型热激转录因子(HSF),在苗期和萌发期均能正向调控玉米的抗冷性。抗冷型等位基因HSF21Hap1的启动子区域存在的天然变异,可通过抑制碱性亮氨酸拉链蛋白bZIP68(冷敏感的负调控因子)的结合,从而在低温胁迫下提高HSF21的表达水平。结合转录组深度测序、DNA亲和纯化测序以及靶向脂质组学分析,研究揭示了HSF21通过调控脂质代谢稳态来维持玉米的抗冷性功能。此外,研究发现HSF21能够赋予玉米抗冷性而不会导致减产。综上所述,研究确立了HSF21作为增强玉米抗冷性的关键调控因子,为抗冷玉米品种的育种提供了重要的遗传资源。 ![]() 图:HSF21直接调控多个参与脂质代谢的基因。 ![]()
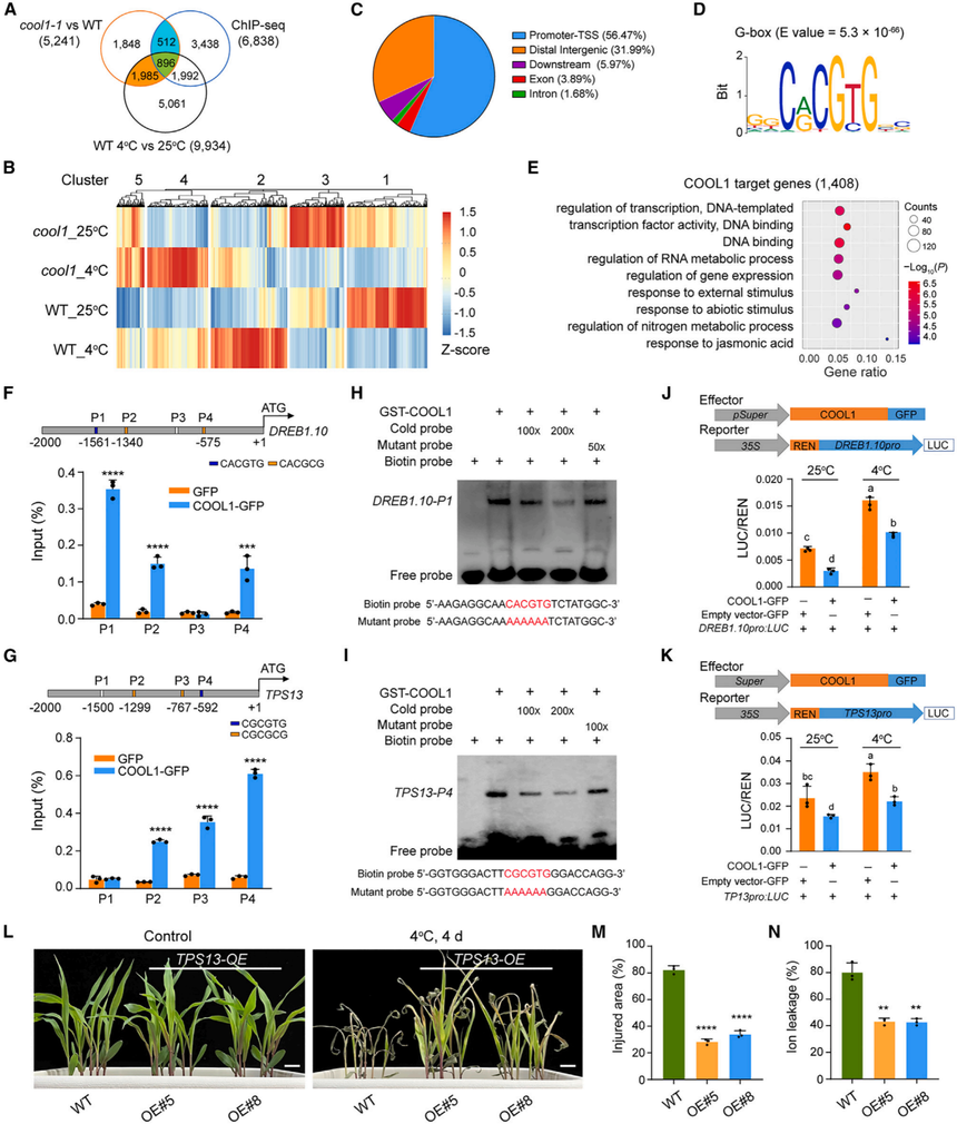
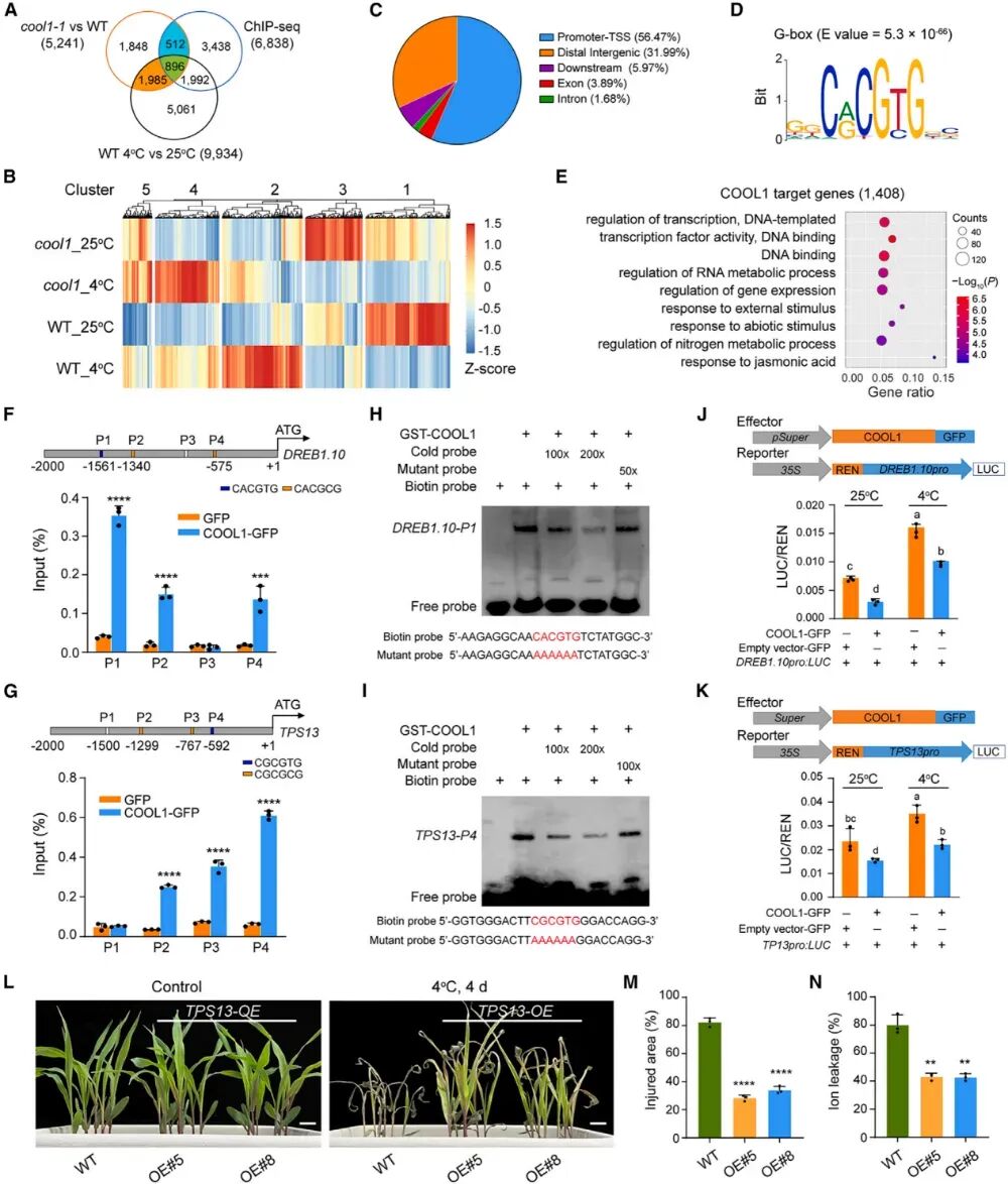
低温严重限制了玉米(Zea mays L.)的生长、产量和地理分布。然而,玉米如何适应寒冷气候在很大程度上仍不清楚。该研究通过全基因组关联分析,鉴定出一个名为“冷响应操作位点1”(COOL1)的碱性螺旋-环-螺旋转录因子,它是调控玉米耐冷性的关键因子。COOL1启动子区的自然变异会影响长下胚轴蛋白5(HY5)的结合亲和力,而HY5是一种抑制COOL1转录的转录因子。COOL1则负向调控下游的冷响应基因,从而调节耐冷性。此外,在冷胁迫下,钙依赖性蛋白激酶CPK17会转移至细胞核并稳定COOL1蛋白。有趣的是,COOL1的耐冷等位基因主要分布在气候寒冷的北方高纬度地区。这项研究揭示了一个先前未知的、以COOL1为核心的模块调控玉米耐冷性以适应高纬度环境的分子通路。 ![]() 图:DREB1和TPS基因是COOL1的直接靶点。 ![]()
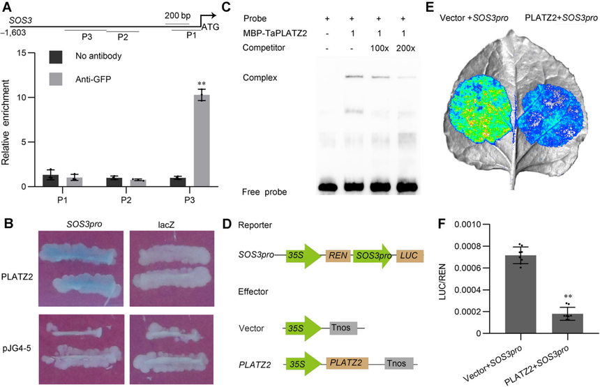
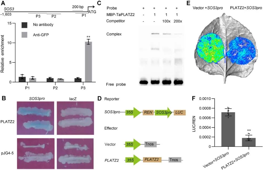
盐碱土壤是限制植物生长和作物生产力的一个主要环境问题。质膜H+-ATP 酶和盐过敏(SOS)信号通路在植物应对盐碱胁迫中发挥着重要作用。然而,关于在盐碱胁迫下调控H+-ATP酶和SOS通路基因转录的功能基因及其机制,我们知之甚少。研究鉴定出植物富含AT序列和锌指结合(TaPLATZ2)转录因子通过直接抑制TaHA2/TaSOS3的表达,参与了小麦对盐碱胁迫的响应。敲降TaPLATZ2可增强小麦的盐碱胁迫耐受性,而过表达TaPLATZ2则导致小麦对盐碱胁迫敏感。此外,在盐碱胁迫期间,TaWRKY55直接上调TaPLATZ2的表达。通过在小麦中敲降和过表达TaWRKY55,证明了TaWRKY55对盐碱胁迫耐受性起负向调控作用。遗传分析证实,在响应盐碱胁迫的过程中,TaPLATZ2在TaWRKY55的下游发挥作用。这些发现揭示了一个TaWRKY55-TaPLATZ2-TaHA2/TaSOS3调控模块,该模块调控着小麦对盐碱胁迫的响应。 ![]() 图:TaPLATZ2直接结合TaSOS3启动子并抑制其表达 ![]()
该研究通过整合ATAC-seq和RNA-seq技术,揭示了月季在热胁迫下的染色质可及性变化和转录调控网络。研究发现,热胁迫显著改变了染色质的可及性,特别是在基因间区和启动子区域。这些变化与热响应基因的表达上调密切相关,尤其是小热休克蛋白(sHSP)基因和BAG6基因。通过分子对接和电泳迁移率变化分析(EMSA),研究人员发现RcHSF30转录因子能够直接结合到RcHSP18.1和RcBAG6的启动子区域,并激活它们的表达。在转基因Rosa rugosa中过表达RcHSF30显著增强了植株的耐热性,减少了活性氧(ROS)的积累,并上调了HSP18.1和BAG6的表达。这些发现为理解月季热胁迫响应的表观遗传调控机制提供了新的见解,并为培育耐热月季品种提供了理论基础。 ![]() 图:ATAC测序与RNA测序的关联分析。 综上所述,在近1-2年的研究中,转录因子作为植物非生物胁迫应答的核心调控元件,其从信号感知到基因表达的精细机制正日益清晰。本期,我们先分享了几篇转录因子在植物非生物胁迫中的研究,希望能为大家提供一个思路,激发更多交叉学科的思考与探索。未来,随着单细胞测序和表观遗传学等工具的进一步应用,转录因子调控网络的“全景图”将更为完整。敬请期待本专题后续篇章,我们将继续深入代谢物调控、表观遗传机制、胁迫记忆、植物微生物互作以及复合胁迫等领域,一同探寻植物逆境响应研究的无限可能。 如果您也希望在研究中运用这些技术,我们提供从实验设计到生信分析的全流程服务——涵盖表观组学技术(ChIP-seq、ATAC-seq、DAP-seq等)和常规的RNA-seq,以及多组学数据整合与生物信息学解析。让顶刊级别的技术,成为您科研路上的有力支撑。
项目咨询 了 解 更 多 { 往 期 精 彩 回 顾 } |











