NEWS
新闻资讯
|
如何研究植物非生物胁迫的表观调控和胁迫记忆 | 非生物胁迫专题
近年来,得益于高通量测序技术的飞速发展,特别是ChIP-seq、ATAC-seq、WGBS和MeRIP-seq等技术的成熟应用,研究者得以在全基因组尺度上绘制精细的表观修饰图谱。这不仅极大地推动了我们对胁迫响应基因表达调控网络的理解,也揭示了许多前所未知的新机制和关键调控枢纽。 本文旨在对近期发表在领域内主流期刊上的8篇代表性研究进行梳理与剖析。这些工作以表观遗传为核心切入点,巧妙地整合了多组学数据,在豌豆、苹果、大豆、拟南芥等多种模式及经济作物中,系统揭示了植物应对各类非生物胁迫的表观调控新范式。希望通过这次分享,能够为大家提供一个快速了解领域动态的窗口,并为后续的研究设计与课题开展提供有价值的参考和启发。
![]()
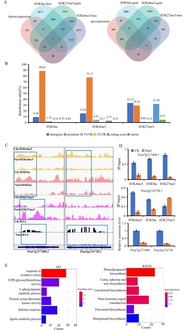
豌豆在现代生物遗传学中占据关键地位,兼具粮食、蔬菜、饲料和绿肥等多重角色。然而,由于其基因组结构复杂且高质量遗传图谱的构建进展缓慢,对豌豆发育及其胁迫响应的分子机制研究长期以来受到显著制约。此外,其表观遗传修饰特征及相关调控机制的探索仍处于空白阶段。研究系统分析了豌豆在正常条件下的四种特定组蛋白修饰(H3K4me3、H3K27me3、H3K9ac和H3K9me2),以及其转录组,建立了基于这些主要修饰的全基因组调控元件、染色质状态及动态的全景图。分析结果显示,约82.6%的基因组范围内检测到表观基因组信号。各组蛋白修饰呈现出不同的富集模式:H3K4me3主要与赤霉素反应途径相关,H3K27me3主要与生长素和乙烯反应相关,而H3K9ac则主要与负调节刺激反应相关。研究还首次鉴定出豌豆中一种新的双价染色质状态(H3K9ac-H3K27me3),该状态与豌豆的发育及胁迫响应密切相关。此外,研究揭示这些组蛋白修饰可协同调控代谢相关基因,从而影响盐胁迫条件下的代谢物生成。研究为豌豆中主要组蛋白修饰提供了全景式认识,阐明了它们之间的相互作用,并强调了其在盐胁迫下的转录调控作用。
图:组蛋白修饰导致基因表达改变的特征。 ![]()
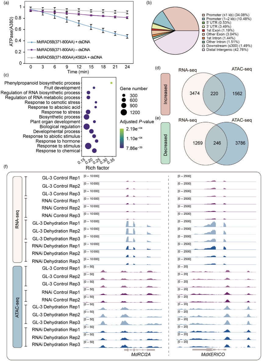
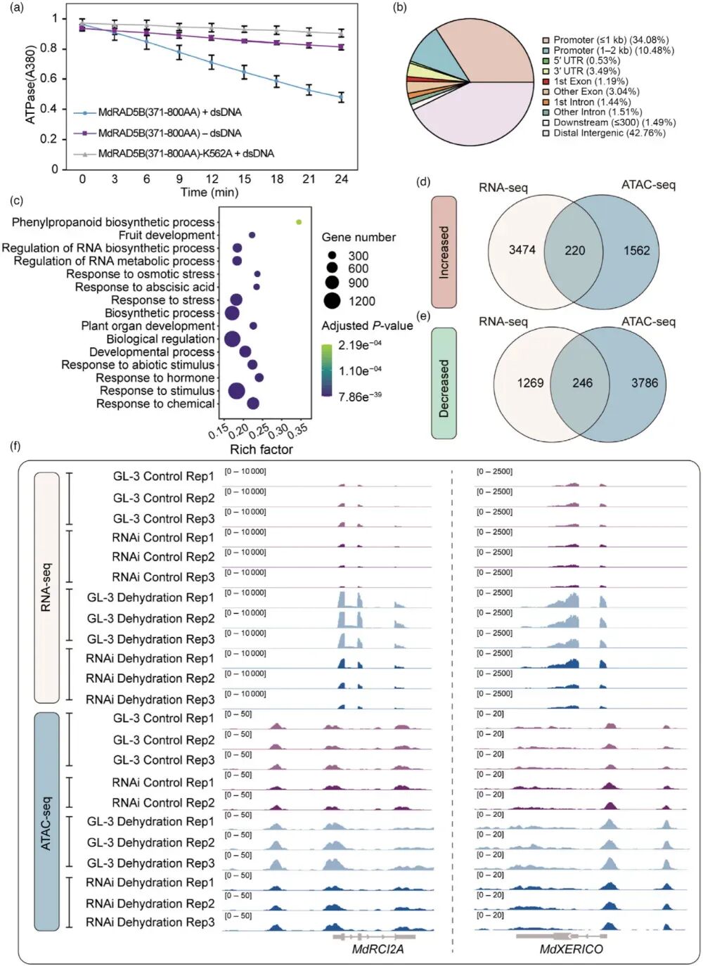
RAD5B属于SNF2家族中与Rad5/16类似的蛋白组,该类蛋白通常参与染色质重塑。然而,目前尚不清楚RAD5B是否参与染色质重塑、组蛋白修饰及抗旱胁迫调控。研究鉴定出一种受干旱诱导的染色质重塑因子MdRAD5B,它能够正向调控苹果的抗旱性。通过ATAC-seq发现,MdRAD5B通过其染色质重塑功能,在干旱胁迫下影响了466个干旱响应基因的表达。此外,MdRAD5B可与MdLHP1相互作用并通过泛素非依赖的20S蛋白酶体介导其降解。MdLHP1是一种调控组蛋白H3K27三甲基化(H3K27me3)的关键因子(阅读蛋白)。ChIP-seq结果显示,MdRAD5B在干旱胁迫下调节了615个基因的H3K27me3修饰。遗传互作分析表明,MdRAD5B通过MdLHP1调控干旱响应基因的H3K27me3修饰,从而引起其在干旱胁迫下的表达变化。研究揭示了MdRAD5B在苹果应对干旱过程中的双重功能,即通过调控染色质重塑和H3K27me3来调节基因表达。 ![]() 图:MdRAD5B通过调控染色质可及性来应对脱水状态。
![]()
盐胁迫是影响大豆生长和生产力的主要挑战。因此,了解盐胁迫应答的调控机制对于确保大豆在此类条件下的产量至关重要。该研究发现并鉴定了一个miR160a–GmARF16–GmMYC2分子模块及其在大豆盐胁迫应答过程中的调控作用。miR160a通过剪切GmARF16转录本,从而促进大豆的耐盐性。GmARF16是生长素应答因子(ARF)家族的成员,对耐盐性起负调控作用。而GmARF16会激活GmMYC2,后者编码一个bHLH转录因子,该转录因子通过下调脯氨酸的生物合成来降低植株的耐盐性。对野生和栽培大豆种质资源的基因组分析鉴定出了四种不同的GmARF16单倍型。其中,GmARF16H3单倍型优先富集于土壤盐分相对较高的地区,这表明GmARF16H3可能是为了提高耐盐性而经过人工选择的结果。因此,该研究结果为深入了解大豆盐胁迫应答的分子机制提供了新见解,并为大豆耐盐性的分子育种提供了有价值的遗传靶点。 ![]() 图:全基因组范围内鉴定GmARF16过表达株系中差异表达的GmARF16结合位点、基序及基因 ![]()
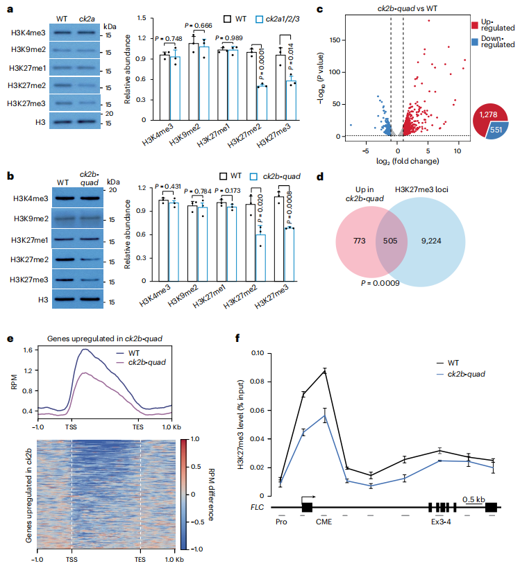
在多细胞真核生物中,Polycomb蛋白介导的转录抑制在调控生物对环境刺激的响应中起着至关重要的作用,但其潜在的信号传导事件仍不清楚。在拟南芥的春化过程中,长时间的寒冷暴露会导致在强效开花抑制因子FLC处形成一个Polycomb抑制域,从而使其在温度升高后或表观遗传的“长期寒冷记忆”中得以稳定沉默,使植株能够在春季开花。该研究报道了进化上保守的酪蛋白激酶CK2能够磷酸化并因此稳定H3K27甲基转移酶(PRC2亚基),从而促进整个拟南芥基因组中的H3K27三甲基化。研究发现,长时间的寒冷会诱导CK2的逐步积累,导致细胞内PRC2的逐渐累积。进一步证明,这一“寒冷-CK2-PRC2”信号通路促进了在长时间寒冷暴露期间PRC2在FLC染色质上不断富集,以及在寒冷过后PRC2在FLC上扩散,从而建立一个Polycomb抑制域,以确保在温暖环境中对FLC的抑制。因此,这条信号级联通路将长时间的寒冷暴露(而非短暂的冷空气)转变为春化过程中温暖环境下的长期寒冷表观遗传记忆。CK2的磷酸化基序广泛存在于动植物的H3K27甲基转移酶中。该研究揭示了多细胞生物中PRC2活性的一个新的调控层面。 ![]() 图:CK2调节全基因组H3K27三甲基化和基因表达 ![]()
DNA甲基化是调控植物多种生理和生物过程的重要表观遗传标记。然而,DNA甲基化在冷胁迫响应调控中的作用仍缺乏清晰阐明,尤其是在柑橘等多年生植物中。该研究通过转录组与甲基组的综合分析发现,耐寒植物宜昌橙相较于敏感植物柠檬,有33个基因表现出更强的上调表达和更显著的低甲基化水平。其中,Tetraspanin8(TET8)在表达量和甲基化水平上均显示出最显著的变化。TET8定位于质膜和内质网,对冷耐性具有正向调控作用。TET8主要在外显子和3'非翻译区的CpG位点上发生甲基化。5-氮杂胞苷处理显著抑制了TET8的CpG甲基化,导致TET8明显上调并增强了植物的耐寒性。此外,宜昌橙中Methyltransferase1(MET1)的表达水平低于柠檬。沉默MET1可抑制CpG甲基化,同时上调TET8的表达并提升冷耐性。这些结果表明,MET1介导的TET8基因CpG甲基化在冷耐性调控中发挥关键作用,为进一步理解植物冷胁迫响应的表观遗传调控机制提供了重要见解。 ![]() 图:柠檬和宜昌橙的甲基化组图谱 ![]()
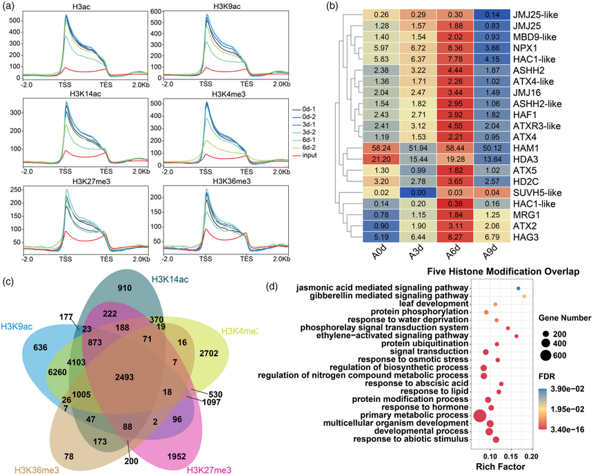
表观遗传调控在植物发育和胁迫响应过程中起着关键作用。尽管先前的研究发现表观遗传修饰参与了苹果的干旱响应,但仍需一份全面的苹果干旱响应表观基因组图谱。为了描绘苹果干旱响应过程中的表观基因组特征,研究对湖北海棠(Malus hupehensis,蔷薇科苹果属植物)在干旱处理后0、3、6、9天进行了转录组、WGBS以及六种组蛋白修饰(H3ac、H3K9ac、H3K14ac、H3K4me3、H3K27me3和H3K36me3)的ChIP-seq分析。研究发现,差异表达基因的变化在干旱处理6天后最为显著。然而,基因区域附近的DNA甲基化水平在干旱处理仅3天后就达到峰值。在干旱处理下,六种组蛋白修饰的总体富集水平均略有下降。上调倍数较高的干旱响应基因与H3K27me3的下调相关,而上调倍数较低的基因则与H3K4me3的上调相关。许多干旱响应基因,如MYB88、NCED3和JAZ1,都受到表观遗传修饰的调控。研究验证了两个受多种表观遗传修饰调控的候选干旱响应基因——MdABI5(受H3K14ac和H3K27me3调控)和MdOCP3(受H3K9ac和H3K36me3调控)在干旱响应中的功能。转基因苹果在干旱胁迫下的表型表明,MdABI5和MdOCP3正向调控苹果的耐旱性。该研究结果为表观遗传修饰的分子机制研究提供了新的见解,并对提高苹果的抗旱性具有指导意义。 ![]() 图:组蛋白修饰的表征与差异分析 ![]()
土壤镉污染已日益成为作物生产中的一个严重问题,它极大地减弱了植物生长并威胁食品安全。尽管N6-甲基腺嘌呤(m6A)甲基化对植物响应各种胁迫至关重要,但镉(Cd)胁迫下m6A修饰的调控机制仍不清楚。该研究调查了番茄根系在50 μmol L⁻¹ CdCl₂处理下的生理反应、m6A甲基化谱以及蛋白质组的变化。过量的镉抑制了植物生长,改变了抗氧化系统,并扰乱了矿质营养的吸收。研究发现m6A水平与基因转录之间存在负相关关系,即198个差异表达基因(DEG)中有150个基因的甲基化水平降低,但其mRNA表达水平却上调了。镉胁迫还提高了翻译效率,尤其是差异丰度蛋白(DAP)的翻译效率。KEGG分析显示,差异m6A修饰基因(DMG)、差异表达基因(DEG)和差异丰度蛋白(DAP)共同富集在苯丙烷类生物合成、谷胱甘肽代谢和ABC转运蛋白等通路上,这分别反映了细胞壁屏障、螯合作用以及镉的运输过程。最后,研究通过酵母互补实验验证了在DMG、DEG或DAP中鉴定出的八个推测的金属转运蛋白的镉转运活性,并利用药理学方法研究了m6A修饰对其表达的影响。m6A甲基化抑制剂3-deazaneplanocinA(3-DA)处理降低了SlIRT1/2的表达,并增加了SlNRAMP3/SlZIP4的表达;而m6A去甲基化酶抑制剂甲氯芬那酸(MA)处理则在镉胁迫下降低了SlNRAMP3的表达,但提高了SlIRT2的表达。研究结果为揭示镉胁迫下m6A修饰、转录和翻译之间的相互作用及其相关的植物胁迫响应机制提供了新的见解。 ![]() 图:番茄根部在对照组和镉胁迫条件下m6A修饰模式的概述 ![]()
植物进化出了精密的DNA修复机制,以应对紫外线(UV)诱导的DNA损伤所带来的有害影响。实际上,DNA修复途径与表观遗传相关过程协同作用,以有效维持基因组的完整性。然而,光损伤在不同染色质景观中,尤其是在结构性异染色质等紧密基因组区域内是如何被识别的,仍有待阐明。在此,研究结合细胞遗传学和表观基因组学方法,发现UV-C辐照会引起结构性异染色质中主要表观遗传标记——H3K9me2的调节。研究证明了组蛋白去甲基化酶Jumonji27(JMJ27)促使了紫外线诱导下染色中心H3K9me2含量的减少。此外,研究还发现JMJ27与光损伤识别因子——DNA损伤结合蛋白2(DDB2)形成复合物,并且H3K9me2含量的精细调节在响应UV-C照射时协调了DDB2在染色质上的动态变化。因此,该研究揭示了光损伤修复与H3K9me2稳态之间存在着一种意想不到的相互作用。 ![]() 图:紫外线C照射下野生型和jmj27突变体植物中含H3K9me2的基因组区域 通过对上述8项研究的系统梳理,我们可以清晰地看到当前植物非生物胁迫领域表观遗传研究的几个重要趋势与共性结论:
总而言之,这些前沿工作为我们描绘了一幅动态、复杂且高度整合的植物胁迫响应表观遗传调控图景。它们不仅深化了我们对基础分子机制的理解,更重要的是,发掘了如GmARF16单倍型、TET8甲基化水平等具有直接应用潜力的分子标记和基因靶点,为“表观遗传育种”这一新兴策略提供了坚实的理论依据和宝贵的遗传资源。 如果您也希望在研究中运用这些技术,我们提供从实验设计到生信分析的全流程服务——涵盖表观组学技术(ChIP-seq、ATAC-seq、DAP-seq等)和常规的RNA-seq,以及多组学数据整合与生物信息学解析。让顶刊级别的技术,成为您科研路上的有力支撑。
项目咨询 了 解 更 多 { 往 期 精 彩 回 顾 } |
















