NEWS
新闻资讯
|
如何利用单细胞测序研究植物非生物胁迫?| 非生物胁迫专题在植物科学领域,非生物胁迫——如干旱、盐碱、重金属污染和极端温度——始终是制约作物产量和生态稳定的“隐形杀手”。往期,我们从“转录因子”、“表观调控”和“植物微生物互作”三个方向介绍了植物非生物胁迫的一些研究发现。今天,从单细胞测序的角度谈谈植物的非生物胁迫。 长期以来,我们对这些胁迫响应的研究多停留在组织或器官水平,通过bulk转录组分析来揭示基因表达的宏观模式。然而,这种“平均化”视角往往忽略了植物内部的细胞异质性:不同细胞类型(如根尖细胞、叶肉细胞或维管组织)在面对同一胁迫时,可能表现出迥异的应答策略,甚至形成“分工合作”的网络。 近年来,单细胞测序技术的迅猛发展,正悄然颠覆这一局面。它不仅揭示了胁迫响应中的细胞类型特异性基因表达,还能追踪动态变化过程,如细胞命运转换或亚群分化。这项技术已从动物和人类研究扩展到植物领域,特别是在非生物胁迫响应中,展现出巨大潜力:例如,通过单细胞RNA测序(scRNA-seq),我们能识别出根系中特定细胞对盐胁迫的“先锋响应”,或叶片中对干旱的“耐受子群”。 本期我们将聚焦于单细胞测序在植物非生物胁迫研究中的应用,希望通过这些内容,为您的科研工作注入灵感,如果您有特定植物模型或胁迫类型感兴趣,欢迎在后续讨论中深入交流!
![]()
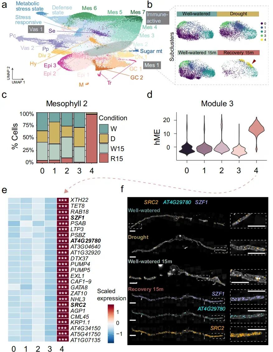
从单细胞微生物到复杂的多细胞生物,所有生命体都会经历压力,这是生命中不可避免的一部分。从压力中恢复的能力是决定生命体整体适应能力的一项基本特征,然而对压力恢复的研究却相对不足。为了探究植物如何从干旱中恢复,研究通过RNA测序技术,对中度干旱后复水15分钟起的时间点进行了一系列精细的观察。研究发现,干旱恢复是一个快速的过程,涉及数千个恢复特异性基因的激活。 为了捕捉拟南芥不同叶片细胞类型在这一快速恢复过程中的反应,研究在干旱恢复初期进行了单核转录组分析,发现不同细胞类型会各自独立地形成一种细胞类型特异性的转录状态。为了进一步验证在干旱恢复期间观察到的细胞类型特异性转录变化,研究采用了空间转录组学技术,即多重纠错荧光原位杂交技术(MERFISH),揭示了恢复诱导的基因表达程序在拟南芥叶片组织中的解剖学定位。此外,研究还发现,在恢复过程中,植物的免疫系统会被自主激活,从而增强了拟南芥、野生番茄(Solanum pennellii)和栽培番茄(Solanum lycopersicum cv. M82)的体内抗病性。由于复水会促进微生物繁殖,从而增加感染风险,因此激活干旱恢复诱导的免疫力可能对植物在自然环境中的生存至关重要。这些发现表明,干旱恢复伴随着一种预防性的防御反应,揭示了在不同植物细胞类型中促进压力恢复的复杂调控机制。 ![]() 图:独特的叶肉亚群在干旱恢复过程中表现出独特的基因表达程序。 ![]()
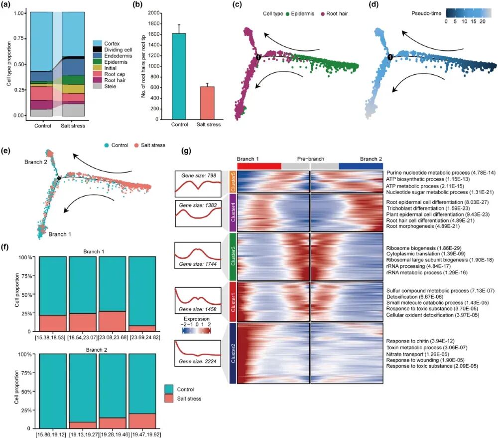
陆生植物在性质和环境胁迫迥异的土壤中茁壮成长。根系能够适应截然不同的土壤条件和胁迫,但其响应在单个细胞尺度上是如何被调控的,目前尚不清楚。研究利用单细胞RNA测序和空间转录组学方法,通过比较在凝胶和土壤条件下生长的水稻根系的单细胞转录组,发现其外层根细胞类型中的基因表达发生了重大变化。这些组织特异性的转录响应与营养稳态、细胞壁完整性以及应对异质性土壤与同质性凝胶生长条件时的防御反应有关。研究还阐明了土壤压实这一典型的土壤胁迫,是如何通过韧皮部细胞释放的脱落酸来调控,从而在外层和内层根组织中引发细胞壁重塑和屏障形成相关的基因表达变化。研究在单细胞分辨率上揭示了根部组织如何相互沟通并适应不同的土壤条件。 ![]() 图:土壤压实压力会引发根细胞类型特异性表达变化,包括茎中ABA和屏障形成基因以及外皮层组织中的相关基因表达。 ![]()
日益加剧的土壤盐碱化已导致植物产量和品质严重下降,因此,探究盐胁迫响应的分子机制成为一项紧迫的优先任务。该研究利用单细胞转录组学技术,系统分析了棉花根部对盐胁迫的响应。研究从自然生长条件和不同盐处理下的5日龄亚洲棉侧根根尖中,获得了56,281个高质量细胞。研究鉴定出了十种细胞类型及其一系列新的标记基因,并通过原位RNA杂交技术进行了验证。对某些特定细胞类型的拟时序分析揭示了它们潜在的分化轨迹。研究观察到,在盐胁迫下,外表皮细胞和内皮层细胞的数量发生了显著变化,这些细胞在胁迫响应、酰胺生物合成过程、谷胱甘肽代谢以及糖酵解/糖异生等通路中显著富集。对多重比较中鉴定出的差异表达基因进行分析,发现了其他功能聚集,主要集中在植物型初生细胞壁生物合成、防御反应、苯丙烷类生物合成及代谢途径上。研究还鉴定出一些编码转录因子或与植物激素相关的候选差异表达基因,它们同样对盐胁迫有响应。其中,一个注释为生长素响应蛋白GH3.6的基因Ga03G2153,其功能通过病毒诱导的基因沉默技术得到了证实。沉默了GaGH3.6基因的植株表现出严重的胁迫敏感表型,生理生化指标测量表明其遭受了更显著的氧化损伤。这些结果表明,GaGH3.6可能通过调控氧化还原过程参与棉花的耐盐性。因此,研究构建了盐胁迫下棉花根部的单细胞分辨率转录图谱,这使我们能够探索细胞异质性和分化轨迹,并为深入理解植物胁迫耐受性的分子机制提供了宝贵的见解。 ![]() 图:棉花侧根尖端的单细胞RNA测序与聚类注释 ![]()
植物根部能感知热胁迫(HS)并相应地调整其结构,这反过来又会影响作物的产量。研究根系的异质性及其细胞类型特异性的热胁迫响应,对于提高作物抗逆性至关重要。在此,研究构建了玉米根部响应热胁迫的单细胞转录图谱。研究鉴定了15个细胞簇,对应9种主要的细胞类型,并确定皮层是响应热胁迫的主要根部细胞类型,其差异表达基因数量最多,且其发育轨迹在热胁迫下受到显著影响。研究发现,皮层的大小与耐热性密切相关,这一点通过利用玉米自交系和对一个候选基因进行遗传突变分析得到了实验验证,为作物改良提供了潜在的耐热性指标和靶点。此外,物种间比较揭示了植物中响应热胁迫的保守根部细胞类型和核心标记基因,这也得到了实验验证。这些结果为在细胞类型特异性水平上揭示玉米根部响应热胁迫时指定并维持其细胞身份的转录程序,提供了一个通用图谱。 ![]() 图:高温胁迫条件下玉米主根尖单细胞RNA测序中不同细胞类型的聚类注释与差异分析 ![]()
环境恶化和不当耕作加剧了土壤盐碱化,这是可持续农业面临的一大挑战。根系是植物感知和响应盐胁迫的主要器官。利用单细胞测序技术,该研究构建了首个不结球白菜(NHCC)在正常及盐胁迫条件下根尖的单细胞转录和染色质可及性图谱。研究表明,盐胁迫会扰乱根毛的正常分化,导致许多根毛停留在未分化状态,并抑制胁迫响应基因的表达。跨物种分析显示,盐胁迫和渗透胁迫都会以相似的方式抑制根毛的分化与伸长,导致根毛数量减少且功能失常。研究发现高盐度会影响根毛的铁转运。盐胁迫响应基因、细胞类型特异性转录调控网络以及分化轨迹均与铁转运相关。具体来说,金属转运蛋白基因BcIRT2的表达受到盐胁迫的影响。沉默BcIRT2会导致叶片失绿黄化,增加不结球白菜对盐的敏感性,并降低其根部的铁含量。该研究结果为深入理解植物的盐胁迫响应机制提供了重要见解,并为培育耐盐不结球白菜及其他作物提供了宝贵信息。 ![]() 图:盐胁迫会改变不结球白菜(NHCC)根毛的生理状态。 ![]()
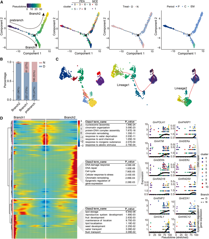
作为种子中储存母体营养的组织,胚乳是一个对干旱敏感的区间,通过其结构和成分的变化来影响种子的发育和作物产量。然而,由于该组织的复杂性,调控大豆胚乳中这些适应性反应的机制仍不清楚。该研究对大豆种子三个关键发育阶段进行了单细胞核多组学分析,绘制了一幅高分辨率图谱。该图谱如预期一样,识别出了10种主要细胞类型,并揭示了胚乳是响应干旱的主要部位之一。进一步的亚群聚类划分出了12个不同的亚群,代表了五种先前未被表征的胚乳亚细胞类型。值得注意的是,外周胚乳(PEN)表现出最强的干旱响应,其轨迹分析揭示了在干旱条件下外周胚乳分化路径及相关转录因子(TF)网络的变化。此外,对细胞类型特异性转录调控网络的分析表明,在胁迫期间,干旱响应性转录因子的结合活性增强。研究为干旱胁迫下的大豆胚乳提供了一份单细胞核图谱,为大豆育种提供了关于耐旱机制的分子和细胞层面的见解。 ![]() 图:干旱胁迫会改变外周胚乳发育的拟时序动态。 ![]()
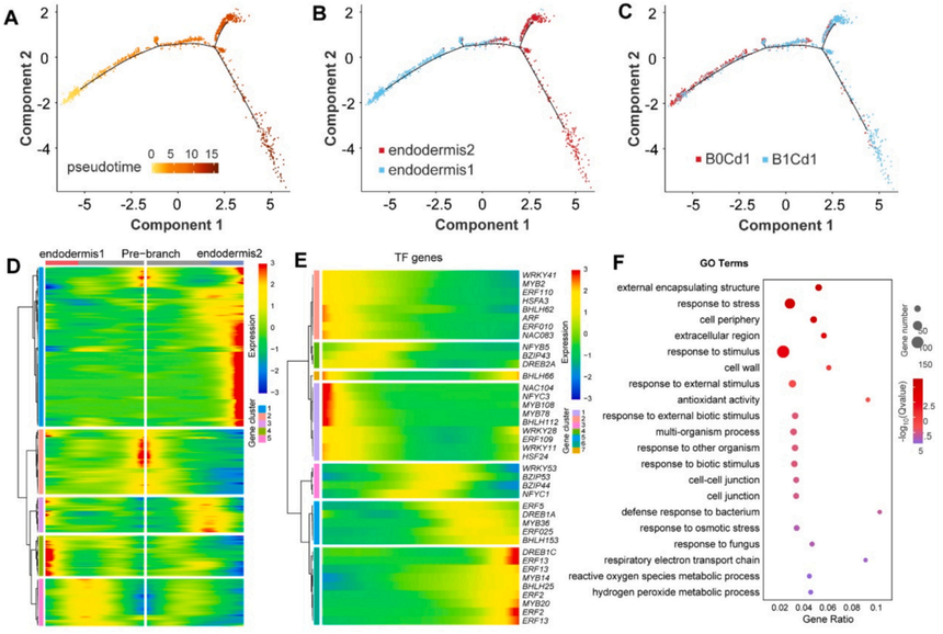
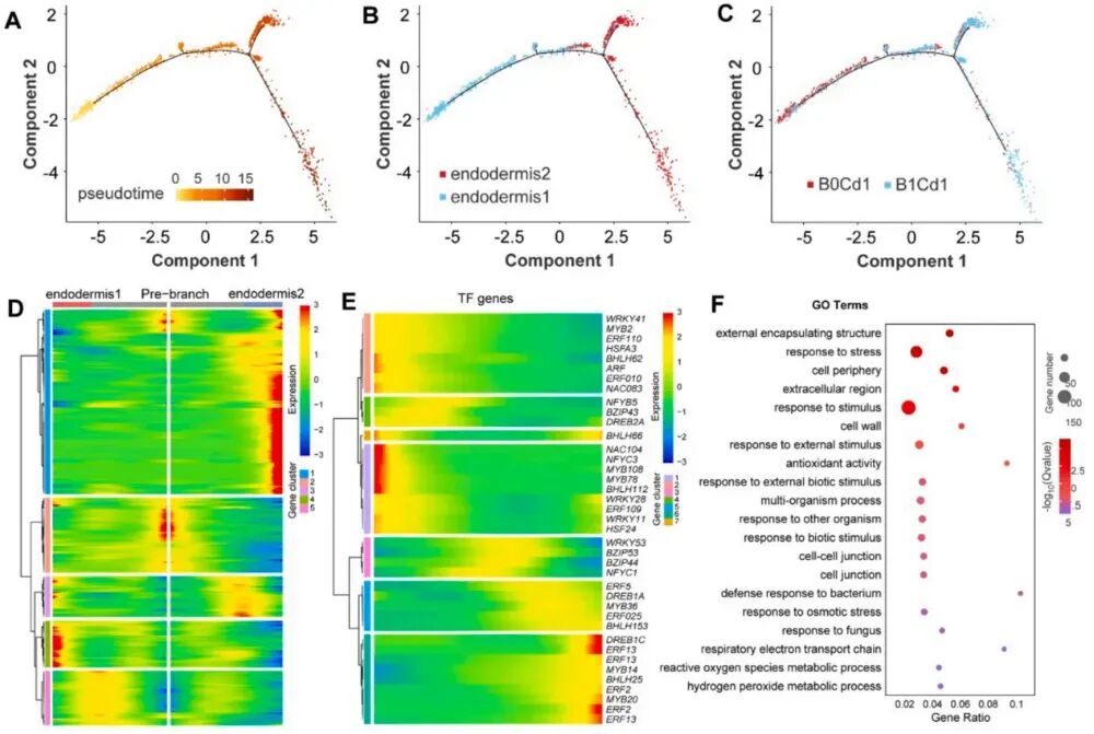
充足的硼(B)可以减少作物中镉(Cd)的积累,但其潜在机制尚不清楚。研究通过超微结构分析和单细胞RNA测序,探究了在不同硼供应条件下,镉处理对辣椒(Capsicum annuum L.)根尖凯氏带的影响,以及内皮层中木质素形成相关基因的表达和调控,旨在更深入地理解硼抑制根系吸收镉的分子机制。结果表明,与缺硼(B0Cd1)条件相比,在足量硼(B1Cd1)条件下,经镉处理的辣椒根尖的凯氏带宽度显著增加。此外,在B0Cd1处理的凯氏带区域观察到比B1Cd1更多的铈沉淀物,这表明过氧化氢(H2O2)的积累量更高。补硼显著增强了某些仅在内皮层细胞中表达的木质素形成相关基因。这些基因包括转录因子基因WRKY(WRKY7/40/41/53)和ERF(ERF2/109),以及与木质素形成相关的两类基因,即过氧化物酶(PER)基因(PER3/9/49/64/72和LAC3)和定向蛋白(DIR)基因(DIR16/21/24/25)。这表明,硼减少辣椒中镉积累的主要原因是,在镉胁迫下,硼诱导的根尖内皮层木质化有利于阻止镉通过质外体途径流入中柱。 ![]() 图:内皮细胞分化轨迹 综上所述,通过上述七个代表性案例,我们可以看到单细胞测序技术(如scRNA-seq、snRNA-seq和空间转录组学)在揭示植物非生物胁迫(如干旱、盐碱、热胁迫和重金属污染)响应机制方面的强大潜力。这些研究从拟南芥、水稻、棉花、玉米、不结球白菜、大豆和辣椒等模式和作物植物入手,不仅捕捉到细胞类型特异性的转录动态、代谢通路重塑和信号整合(如ABA调控、免疫激活和细胞壁屏障形成),还阐明了胁迫记忆的潜在分子基础,例如根部发育轨迹改变的时空异质性。这些发现突显了植物在逆境中如何通过精细的细胞级“分工协作”实现整体适应,填补了传统bulk测序的盲区,并为作物耐逆育种提供了精准靶点。 如果您也希望在研究中运用这些技术(scRNA-seq、scATAC-seq、空间转录组),我们提供从实验设计到生信分析的全流程服务。此外,我们还提供bulk水平的转录组、ChIP-seq、ATAC-seq、DAP-seq等技术,以及多组学数据整合与生物信息学解析。让顶刊级别的技术,成为您科研路上的有力支撑。欢迎咨询~
项目咨询 了 解 更 多 { 往 期 精 彩 回 顾 }
|















