NEWS
新闻资讯
|
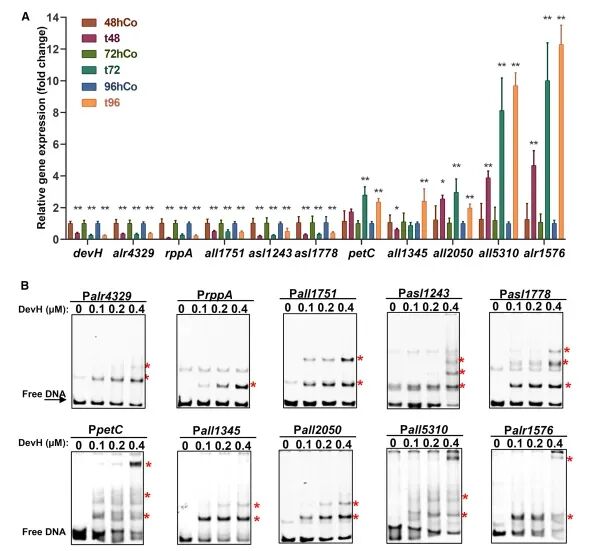
Cell Rep项目文章|中国科学院水生生物研究所利用ChIP-seq揭秘蓝藻转录因子DevH与NtcA的“协作密码”蓝藻(Anabaena)是一种丝状蓝细菌,其用于固氮的异型胞,它的分化是一个高度复杂和有组织的过程,而CRP家族转录因子NtcA在异形胞分化的不同步骤的调节中起关键作用。它具有多效性和全局性功能,是蓝藻的生存的必需条件。DevH是蓝藻中一个高度保守的CRP家族转录调节因子。在蓝藻中,devH基因的表达在异形胞分化过程中上调,这一过程依赖于转录因子NtcA和HetR。然而,在蓝藻中,由DevH直接调节其基本功能的特定基因在很大程度上仍未被确定,并且两个重要的CRP家族转录调节因子DevH和NtcA之间的功能关系也知之甚少。 中国科学院水生生物研究所张承才研究员团队发表于Cell Reports的研究成果分别以“Functional dissection of the CRP-family transcription factor DevH and its interplay with NtcA in a cyanobacterium”为题,揭示了CRP家族转录因子DevH在蓝藻中的功能及其与NtcA的相互作用,说明了复制的转录因子如何增强调控的复杂性,优化蓝藻适应动态变化的环境。爱基百客为该研究提供ChIP-seq的技术支持。 ![]() ![]() 一、DevH是贯穿异形胞分化全过程的一个必需因子 首先,作者利用DevH条件突变体(PcoaT-devH)探究其在蓝藻固氮条件下的功能。阿利新蓝染色实验证实,DevH对异形胞形成必不可少(图1A),其缺失导致早期分化基因(nrrA、hetR)和定型基因(hetC、hetP)表达异常,并完全抑制ntcA的诱导(图1B、图1C)。通过EMSA分析进一步揭示,DevH可直接结合多个关键基因(如ntcA、nrrA、patD等)的启动子。这些结果首次阐明DevH通过直接调控核心基因网络,在异形胞发育过程中发挥关键作用(图1D)。 ![]() 图1. DevH是贯穿异形胞分化全过程的一个必需因子 二、通过RNA-seq分析DevH耗尽后的转录组变化 作者通过RNA-seq分析发现,DevH耗竭导致蓝藻转录组发生显著变化,共有740个基因表达异常(274个上调,466个下调)。这些基因广泛参与翻译、细胞被膜维持、中枢代谢、氮代谢及辅因子合成等关键细胞过程(图2)。特别值得注意的是,光合作用与呼吸相关基因在下调基因中富集。研究证实DevH可直接激活全局转录因子ntcA的表达,且受DevH影响的基因功能类别与NtcA调控网络存在明显重叠,表明二者在调控细胞基本功能方面具有协同作用(图2C)。 ![]() 图2. PcoaT-devH菌株在DevH耗竭后的基因表达谱变化 三、通过RNA-seq和ChIP-seq的联合分析鉴定DevH调节元件 作者为了进一步揭示DevH直接调控的功能,通过构建功能性DevH-FLAG菌株并进行ChIP-seq分析,发现DevH在蓝藻基因组中存在1350个显著结合峰,靶向1659个基因,约48%结合位点位于基因编码区内,在基因间区域则主要分布于上游序列,其全基因组结合图谱表明DevH通过广泛结合染色质发挥其核心调控功能(表1)。通过关联ChIP-seq结合位点与RNA-seq数据,并经由qRT-PCR和EMSA验证,确认了devH等多个受DevH直接调控的下游靶基因(图3A、图3B),并基于CyanoBase分类和基于手动文献的注释,由DevH直接调控的122个基因被分为7个功能类别,其中最具代表性的功能类别是细胞过程,包含了18个基因(图4)。
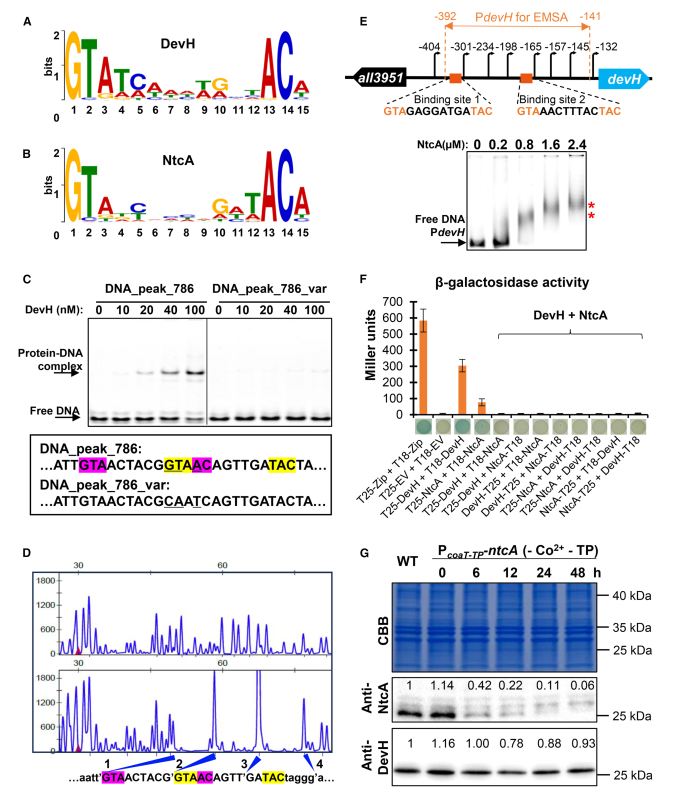
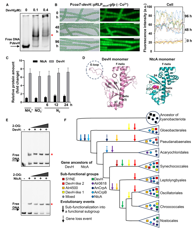
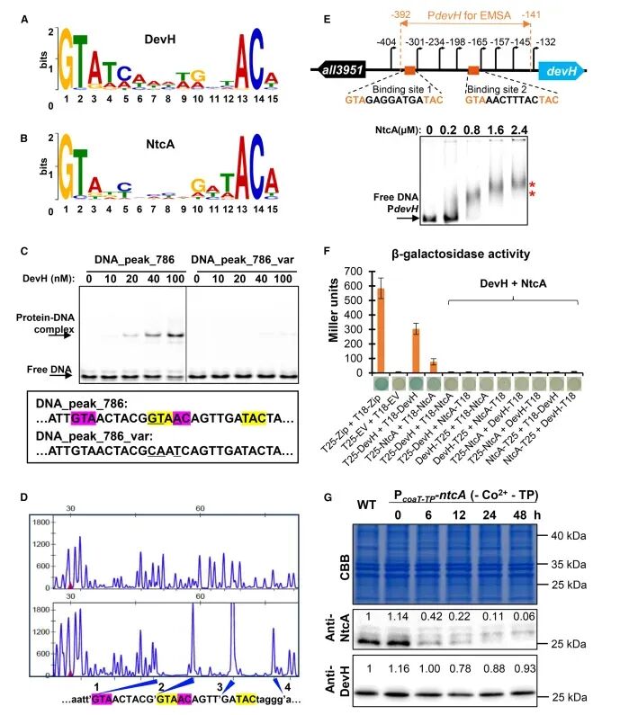
表1. 用BG 11培养的蓝藻PCC 7120中DevH的ChIP-Seq结果 ![]() 图3. RNA-seq和ChIP-seq结果的验证 ![]() 图4. BG11中的DevH直接调节子 四、DevH与NtcA共享结合基序并实现相互激活 作者通过MEME-ChIP分析DevH的ChIP-seq峰值数据,鉴定出其特异性DNA结合基序为GTN10AC(图5A)。为验证该基序,作者选取高富集峰peak_786(含两个重叠基序)进行EMSA和DNase I足迹实验。EMSA结果显示DevH可高亲和力结合该片段,而突变保守碱基后结合消失(图5C)。DNase I足迹进一步证实DevH保护的区域与预测基序一致(图5D)。综上,实验确证GTN10AC为DevH的共有结合基序。经过进一步分析NtcA的ChIP-seq数据,证实了DevH与NtcA共享高度相似的DNA结合基序(GTN10AC),预示功能重叠。二者表达相互依赖:DevH直接激活ntcA,而NtcA也可结合devH启动子,且在ntcA缺陷突变体中devH无法被诱导。然而,杂交实验证实两者不形成异源二聚体。这种互馈调控构成了复杂的转录网络核心(图5F)。并且作者成功构建了NtcA条件突变体,Western blot分析证实该突变体可实现NtcA蛋白的严密调控:去除诱导剂24小时内蛋白水平降至不可检测。同时发现NtcA耗竭会引起DevH蛋白水平降低,这进一步验证了NtcA对devH表达的正向调控作用,完善了二者相互调控的分子机制(图5G)。 ![]() 图5. DevH和NtcA共享相似的共有结合基序并相互激活 五、DevH和NtcA表现出不同的自动调节模式和蛋白质水平 作者通过ChIP-seq和EMSA实验证实DevH可直接结合自身启动子实现自我调控(图5E和6A)。在DevH条件突变体中,其转录活性随蛋白耗竭反而增强,表明存在翻译后调控机制,提示异形胞分化过程中可能先积累DevH蛋白而后下调其转录(图6B)。进一步比较发现,DevH与NtcA虽识别相似DNA序列,但蛋白水平存在显著差异:在铵盐、硝酸盐和固氮条件下,DevH的蛋白含量均比NtcA高出5倍以上(图6C)。这种数量优势使DevH能对基因表达进行更广泛的基础调控,而NtcA则主要在氮缺乏时被诱导,执行更特异的调节功能。这一发现从蛋白水平解释了二者功能差异的分子基础。 六、DevH和NtcA之间的结构和进化关系 作者为探究NtcA与DevH的功能异同比较了其序列与结构。发现DevH在β3与β4片层间具有独特的卷曲区域(E环),延伸至DNA结合表面(图6D)。功能实验表明,信号分子2-OG能增强NtcA的DNA结合,但对DevH无效,提示二者信号感知机制不同(图6E)。基于471个蓝藻基因组的系统发育分析显示,CRP家族调控因子按“N型(NtcA)→混合型→D型(DevH)”的顺序进化(图6F)。蓝藻DevH相比其祖先积累了更多变异,进化速率高于NtcA。这些结构、功能和进化证据共同阐明了二者虽共享结合基序但功能分化的分子基础。 ![]() 图6. DevH和NtcA的不同特征和演化过程 本研究揭示了蓝藻中CRP家族转录因子DevH与NtcA在共享结合基序的基础上,通过相互激活与控制重叠调节子,形成了功能交织的调控网络。系统基因组学分析进一步表明,二者作为旁系同源物已发生进化特化,其独立于变构控制的广泛功能,诠释了转录因子通过重复与分化以增强调控复杂性、优化环境适应性的进化模式。
项目咨询
了 解 更 多 { 往 期 精 彩 回 顾 } 精选合集,欢迎收藏哟!
|











