NEWS
新闻资讯
|
DAP-seq——打破非模式植物转录因子研究“壁垒”的利器在植物生长发育与逆境适应的分子网络中,转录因子无疑是调控基因表达的核心“开关”。解析转录因子的结合靶点,是构建基因调控网络的关键一步。长期以来,ChIP-seq(染色质免疫共沉淀测序)被视为捕获这些互作关系的“金标准”。然而,对于广大的非模式植物研究者而言,ChIP-seq往往是一道难以逾越的门槛:缺乏特异性抗体、遗传转化体系建立困难、转化周期漫长以及组织取样的时间空间限制,使得许多重要物种的转录调控机制研究步履维艰。 DAP-seq(DNA亲和纯化测序)技术的出现,为这一困境提供了近乎完美的“破局”方案。作为一种基于体外的高通量技术,DAP-seq无需制备特异性抗体,也无需构建转基因植株。它通过将体外表达的转录因子蛋白与基因组DNA库进行亲和结合,直接鉴定转录因子的结合位点。这一特性使其彻底摆脱了物种遗传背景的束缚,不仅大幅降低了实验周期和成本,更让那些转化困难、基因组庞大或缺乏遗传操作工具的“非模式植物”(如林木、中草药、新兴经济作物)迎来了转录组调控研究的春天。
DAP-seq原理 ![]() DAP-seq自2016年发表后,应用文章逐年走高 ![]() 2025年DAP-seq发表文章(部分),广泛应用于非模式植物 近年来,DAP-seq已在拟南芥、水稻、玉米等模式作物中得到验证,并迅速扩展至猕猴桃、荔枝、茶树、杨树等非模式物种中,成为解析复杂性状调控机制的加速器。本期,我们精选了近期发表的几篇DAP-seq相关高分文献,汇总了其在不同植物种类中的应用策略与研究亮点,希望能为大家的课题设计提供新的思路与启发。 案例一:WRKY27-RAP2.7调控模块增强宜昌橙的耐寒性(项目文章) ![]()
低温胁迫对植物的生长发育产生不利影响,严重限制了柑橘的产量和品质。宜昌橙(Citrus ichangensis)作为一种耐寒的柑橘种质,是研究植物冷适应性的宝贵遗传资源,但其响应低温胁迫的关键基因及其作用模式在很大程度上仍未被探索清楚。该研究鉴定出CiWRKY27是宜昌橙耐寒性的一个关键正向调控因子。通过DNA亲和纯化测序(DAP-seq)和RNA测序分析,研究发现了717个CiWRKY27的潜在靶基因,其中许多与胁迫适应性相关。进一步研究表明,CiWRKY27通过结合CiCAD7和CiGSTF6启动子中的W-box元件,直接激活这两个基因的表达,从而增强木质素的生物合成和活性氧(ROS)的清除能力,进而赋予植株耐寒性。功能性实验证实,CiCAD7和CiGSTF6均对耐寒性有正向贡献。此外,一个RAP2(AP2/ERF)转录因子CiRAP2.7,能与CiWRKY27发生物理相互作用,协同增强对CiCAD7的激活。有趣的是,CiRAP2.7本身也受CiWRKY27的调控,并且它作为CiCAD7的转录激活因子,也能赋予植株耐寒性。综上所述,研究结果表明,CiWRKY27通过单独或与CiRAP2.7协同作用,调控由CiCAD7介导的木质素生物合成和由CiGSTF6依赖的活性氧清除过程,从而调节植物的耐寒性。这项研究为我们深入理解低温胁迫下木质素生物合成和活性氧稳态的分子调控机制提供了宝贵的见解,并为提高柑橘及其他作物的耐寒性提供了一个有前景的分子模块。 ![]() 图:通过DAP-seq技术揭示的CiWRKY27全基因组结合位点鉴定 案例二:一种天然存在的单核苷酸多态性(SNP)调控葡萄藤的耐热性分化(项目文章) ![]()
随着全球变暖和气候变化带来的挑战日益严峻,热胁迫已成为葡萄可持续生产的重大威胁。然而,目前对葡萄耐热性的遗传基础仍知之甚少。在此,研究结合全基因组关联研究与转录组分析,鉴定出一个编码WRKY转录因子的基因TTC4,并确认其为葡萄耐热性的关键决定因素。通过DAP-seq找到TTC4潜在的靶基因,然后发现其能直接激活两个与耐热相关的基因——HSP18.1和APX3。研究还发现了一个受热抑制的阻遏蛋白SPL13。该蛋白无法与TTC4基因第二个内含子中的GTAT元件(TTC4T(7631))结合,但可以结合其自然变异体GTAC(TTC4C(7631))。基因型为TTC4C/C(7631)的葡萄种质,其耐热性显著低于TTC4T/T(7631)和TTC4C/T(7631)基因型的种质。这种精细的调控机制导致了不同葡萄群体间耐热性的分化。TTC4T(7631)单倍型作为培育耐热葡萄品种的遗传资源,具有巨大的应用潜力。 ![]() 图:TTC4直接激活HSP18.1和APX3的表达 案例三:DREB /ERF家族DNA结合景观的多样性:聚焦于具有高度杂合基因组的果树生殖过程 ![]()
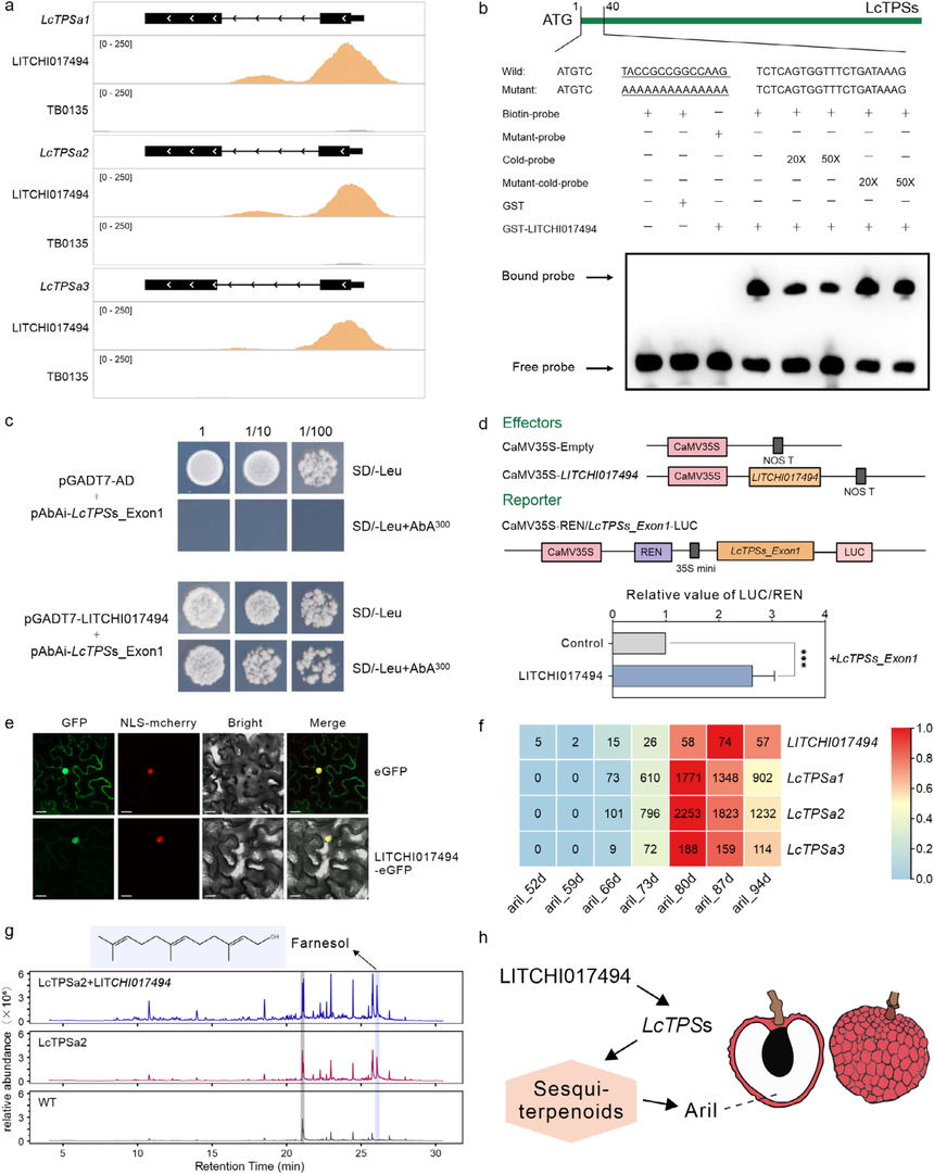
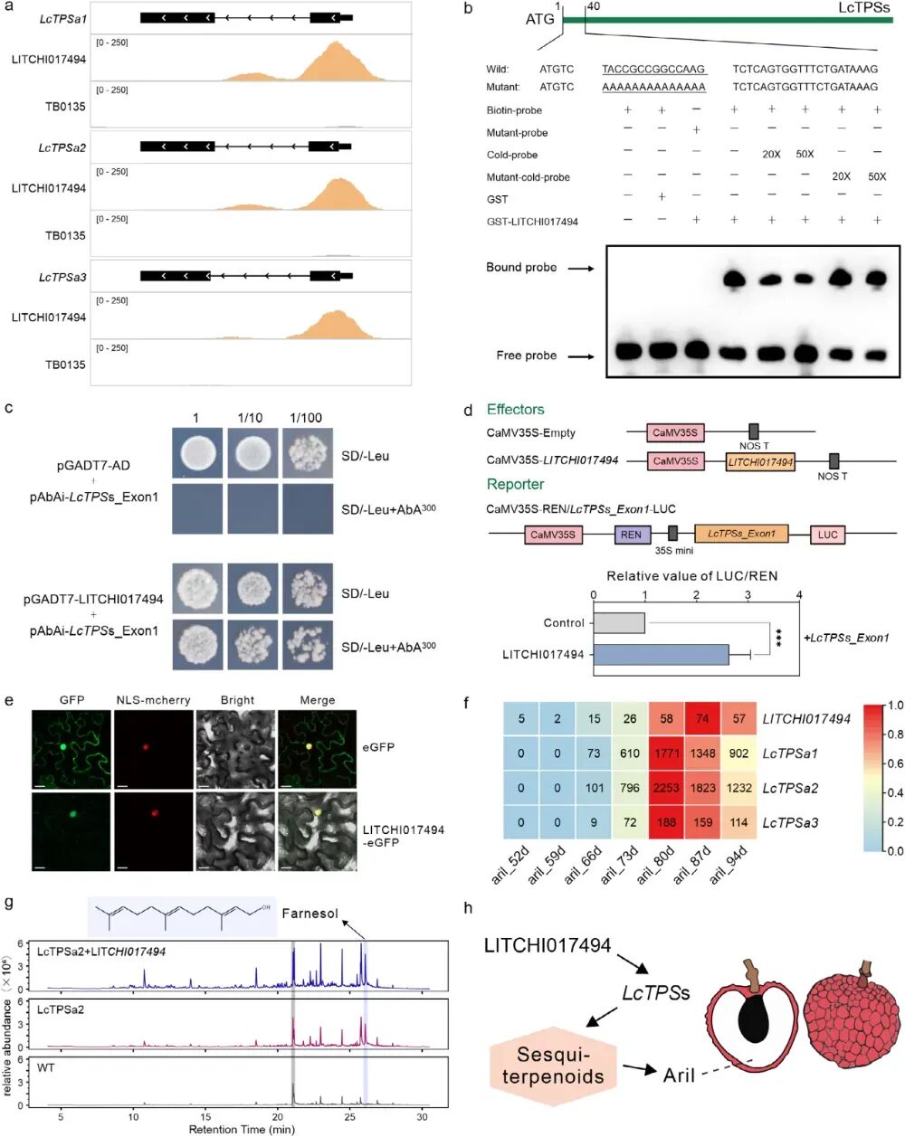
DREB/ERF转录因子在植物发育中发挥关键作用;然而,在高度杂合的木本植物中,其结构特征、DNA 结合偏好和功能角色仍缺乏充分认识。以荔枝(Litchi chinensis)为模型,研究鉴定出95个DREB/ERF基因,可进一步划分为10个系统发育亚群。对45个具有代表性的成员进行DNA亲和纯化测序(DAP-seq),共鉴定出65,194个结合位点,并发现具有亚家族特异性的基序:DREB亚家族为C(G/A)CCG(A/C)C,ERF亚家族为 CGCCG(C/T)C。每一系统发育组都表现出独特的结合基序偏好,与其蛋白质结构和关键肽段位点高度一致。值得注意的是,LITCHI017494通过激活串联重复的LcTPS基因,直接调控萜类化合物生物合成与香气形成。此外,LITCHI017494结合位点中的单核苷酸多态性(SNP)改变了其在早熟与晚熟单倍型中对两个开花相关基因(LcSVP和LcVOZ)的结合效率,揭示了开花期和果实成熟期差异的分子机制。总体而言,在实验证据支撑下,该研究系统描绘了荔枝DREB/ERF家族的结合图谱,揭示了复杂的转录调控网络,并为复杂基因组背景下,特别是DREB/ERF基因家族的转录因子研究提供了重要资源。 ![]() 图:LITCHI017494调控荔枝果肉中倍半萜类化合物的生物合成 ![]()
分枝是决定植物株型的主要因素,与植物对环境的适应性密切相关。低温胁迫会抑制植物侧芽的伸长,但其潜在机制尚不清楚。在此,研究报道了在菊花中,由低温胁迫诱导的bZIP家族转录因子CmbZIP19能够抑制侧芽的伸长。通过整合RNA-seq和DAP-seq数据,鉴定出CmbZIP19的靶基因为油菜素内酯(BR)合成相关基因CmDWF1。CmbZIP19可以直接结合到CmDWF1启动子区域的ZDRE-like基序上,从而抑制CmDWF1的表达。研究通过遗传转化证实了CmDWF1能够促进菊花侧枝的伸长。CmbZIP19-RNAi植株的分枝表型可以通过施用BR处理来恢复。综上所述,这些结果表明CmbZIP19通过抑制BR的合成来调控植物株型。
图:CmbZIP19介导的BR通路抑制菊花分枝的模型 ![]()
高温是限制茄子生长和产量的主要环境因素。热休克因子(HSFs)在植物应对高温胁迫(HTS)过程中发挥关键作用。然而,HSFs调控茄子耐热性的分子机制仍不清楚。该研究报道了SmEGY3可提高茄子的耐热性。本研究中,SmHSFA8通过激活SmEGY3的表达并与SmEGY3蛋白互作,增强了SmEGY3对SmCSD1的激活功能。病毒诱导的基因沉默(VIGS)和过表达分析表明,SmHSFA8正向调控植物的耐热性。SmHSFA8通过促进SlEGY3的表达、H2O2的产生以及H2O2介导的逆行信号通路,增强了番茄的耐热性。DNA亲和纯化测序(DAP-seq)分析显示,SmHSPs(SmHSP70、SmHSP70B 和 SmHSP21)以及SmF3H是SmHSFA8的候选下游靶基因。SmHSFA8调控植物中HSPs和F3H的表达以及类黄酮含量。通过VIGS沉默SmF3H会降低类黄酮含量并削弱茄子的耐热性。此外,外源类黄酮处理可缓解高温胁迫对茄子的伤害。这些结果表明,SmHSFA8通过激活SmHSPs的表达、介导SmEGY3-SmCSD1模块以及促进SmF3H介导的类黄酮生物合成,从而增强茄子的耐热性。
图:SmHSFA8调控茄子耐热性的拟议工作模型 纵观本期精选的五项前沿成果,无论是宜昌橙中CiWRKY27-CiRAP2.7协同抗寒模块的解析,还是葡萄TTC4单核苷酸多态性(SNP)介导的耐热性分化机制,亦或是荔枝和菊花中复杂的生长发育调控网络,DAP-seq技术都展现出了其在非模式植物研究中的重要作用。 这些研究不仅利用DAP-seq高效捕获了转录因子在全基因组范围内的结合图谱,更通过与RNA-seq、GWAS及多组学数据的深度整合,构建了“转录因子-靶基因-表型性状”的完整调控链条。尤其值得关注的是,DAP-seq对天然变异(如SNP)与结合位点亲和力关系的解析(如葡萄案例),为挖掘种质资源中的优异等位基因提供了分子层面的精准导航。 DAP-seq正从单一转录因子的靶点鉴定,向着构建物种级基因调控网络(GRN)和解析复杂农艺性状遗传基础的方向演进。对于林木、果树、中草药等非模式植物研究的科研工作而言,利用这一技术可以快速锁定关键基因,解析核心机制,最终为作物的抗逆改良与分子育种提供坚实的理论支撑与基因资源。 DAP-seq作为新锐之选,0抗体需求,为转录调控量身打造。爱基百客DAP-seq物种经验已有180+,相关项目文章发表在Nature Communications、Plant Cell、Developmental Cell和plant physiology等高水平期刊。欢迎咨询~
项目咨询 了 解 更 多 { 往 期 精 彩 回 顾 } |














