NEWS
新闻资讯
|
告别基因组“草图”时代:高质量基因组学与多组学如何重塑水产研究?水产养殖作为全球食品系统中增长最快的板块,正面临着从“产量扩张”向“提质增效”转型的关键时期。而在这一进程中,遗传育种是核心驱动力。长期以来,受限于水产动物基因组的高杂合度、高重复序列及多倍化现象,我们对许多关键经济性状(如生长速率、抗病力、耐逆性及性别决定)的遗传基础认知仍处于“黑箱”或“灰箱”状态。 ![]() 图:鱼类基因组测序研究进展 然而,近年来随着三代长读长测序(PacBio HiFi/Nanopore)及组装算法的突破,水产基因组学迎来了“T2T(Telomere-to-Telomere)”时代。高质量、染色体级别的参考基因组不再是遥不可及的奢侈品,而是成为了解析复杂性状的标准配置。更重要的是,单一的基因组学正在向“基因组+”的多组学整合模式演进——通过联合转录组、表观组数据,研究者们得以从多维视角精准锁定调控经济性状的关键基因与变异位点。 本期我们精选了6篇近期发表的高水平研究,涵盖了从鲤形目鱼类的多倍体演化、大黄鱼金黄体色的成因,到皮皮虾视觉系统的适应性进化,以及濒危海龟的表观遗传保护等多个维度。这些案例生动地展示了基因组学如何与转录组、甲基化组等多组学技术深度融合,帮助研究者在复杂的基因海洋中,精准定位那些决定生长、体色、性别与环境适应的核心密码。让我们一起走进这些研究,看科学家如何利用组学利器,为水产遗传育种与资源保护提供全新的理论视野。 ![]()
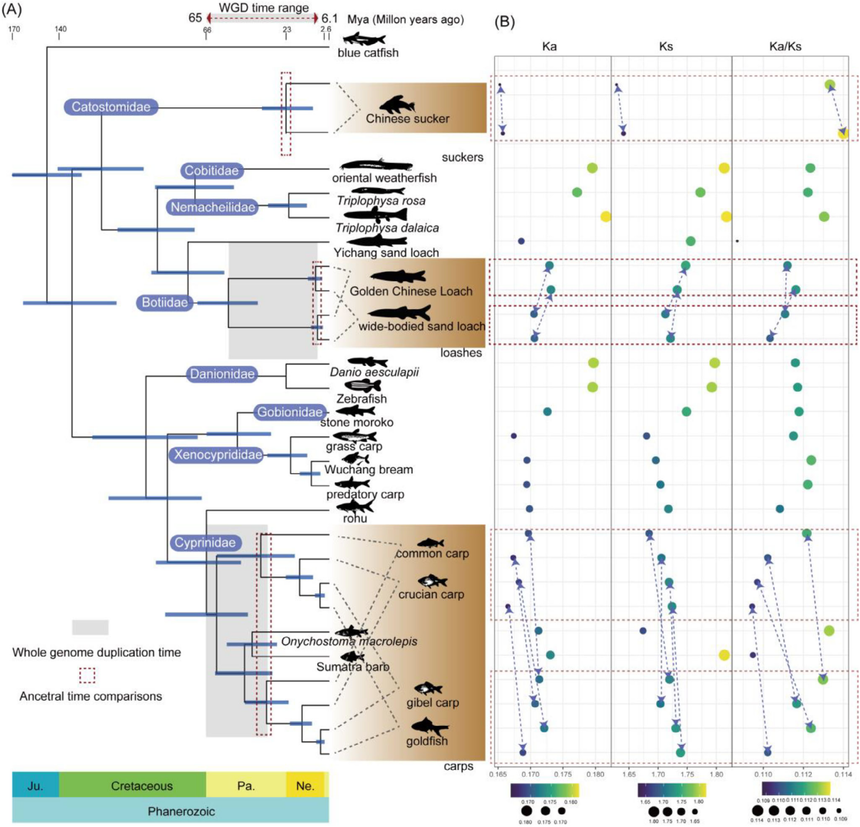
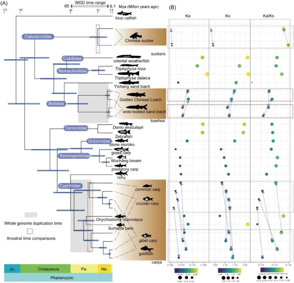
脊椎动物经历了被称为1R和2R的两轮全基因组复制(WGD),随后在辐鳍鱼类中发生了第三轮特有的复制事件,即硬骨鱼特异性基因组复制(TSGD或3R)。在鲤形目中,额外的系谱特异性全基因组复制进一步推动了物种的多样化。虽然多倍体现象在鲤鱼和金鱼等物种中已得到充分表征,但其他多倍体类群——尤其是鳅科鱼类——的研究仍然不足。该研究展示了两个鳅科物种的高质量染色体水平基因组组装结果:中华沙鳅(Sinibotia superciliaris)和宜昌沙鳅(Parabotia fasciatus)。通过将这些基因组整合到包含其他20种鲤形目物种的比较分析框架中,研究重建了关键的系统发育关系,并引入了一种新颖的亚基因组划分方法(M3)。与以往的方法不同,M3利用序列差异度的不同来准确、快速地分配亚基因组,能在数分钟内完成划分,性能优于现有工具。应用M3方法,研究在中华沙鳅中发现了一个显著缩减的亚基因组,且若干候选基因发生了系谱特异性的分子改变,这暗示了其潜在的适应性意义。这项研究提供了关于鳅科鱼类多倍体和亚基因组进化的全面视角,突显了鲤形目中反复发生的全基因组复制所塑造的基因组复杂性,并为未来脊椎动物基因组进化与适应的研究提供了宝贵的资源。 ![]() 图:基于亚基因组划分的鲤科鱼类进化史与亚基因组特征 ![]()
淡水石斑鱼(Parachromis managuensis)是一种原产于中美洲的慈鲷科鱼类,也是该属中贸易往来最频繁的物种。该研究利用PacBio HiFi长读长测序和Hi-C测序数据,首次发布了淡水石斑鱼染色体水平的基因组组装结果。淡水石斑鱼的基因组大小约为896.66Mb,Scaffold N50长度为38.19Mb。该组装基因组在完整性和准确性方面均表现出高质量,BUSCO评分为98.85%,质量值(QV)为50.95。共有888.60Mb(99.10%)的序列被锚定到24条假染色体上。此外,研究还鉴定出21,145个蛋白编码基因和325.58Mb(约占36.31%)的重复序列。这一染色体水平的基因组组装结果为研究淡水石斑鱼的进化和生态适应性提供了至关重要的参考依据。 ![]() 图:Circos图谱展示组装完成的淡水石斑鱼基因组特征 ![]()
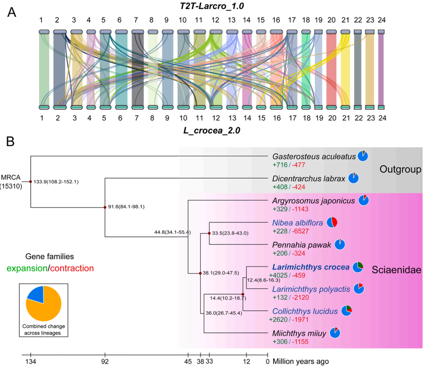
大黄鱼因其极高的商业价值和金黄的体色,是中国标志性的海水鱼类。然而,其金黄体色背后的遗传机制尚不清楚。在此,研究构建了一个端粒到端粒的无间隙基因组组装(T2T-Larcro_1.0),全长716.87Mb,contig N50达到31.75Mb。与现有的参考基因组(L_crocea_2.0)相比,T2T-Larcro_1.0包含了112.70 Mb以前未组装的区域,并新增了2368个定位基因。该组装促进了石首鱼科的比较基因组学分析,鉴定出几个可能与金黄体色演化有关的候选基因(如OPNVA、nNOS、RDH13)。转录组学分析进一步证实了OPNVA编码的脊椎动物古视蛋白(VA opsin)在大黄鱼皮肤组织中的表达,表明其可能作为一种视网膜外的光感受器,调节局部的金黄体色。综合基因组学和转录组学结果,研究揭示了VA opsin在大黄鱼体色变化(从金黄到银白)的生理调节中,连接皮肤和神经光感受的触发效应。综上所述,该研究提供了分子证据,阐明了大黄鱼金黄体色的潜在演化机制。这一高质量的基因组组装也为大黄鱼的生物进化、遗传改良和选择育种提供了改进的资源。 ![]() 图:T2T- Larcro_1 .0与其他同源基因的比较基因组分析 ![]()
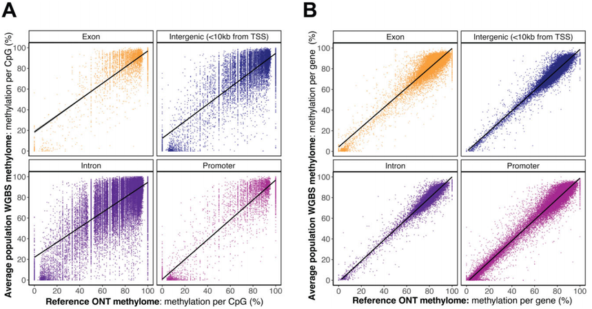
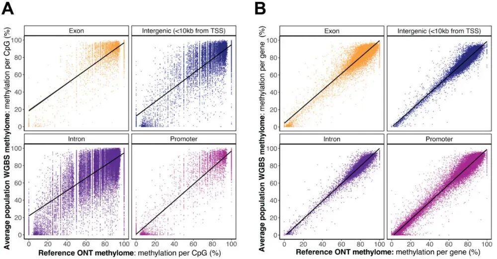
表征遗传和表观遗传多样性对于评估受威胁种群和物种在气候变化面前的适应潜力至关重要。海龟因其温度依赖型性别决定(TSD)系统而显得尤为脆弱,这增加了其在未来气候情景下面临极端性别比例失衡和灭绝的风险。因此,高质量的基因组和表观基因组资源将支持对这些具有此类可塑性特征的濒危旗舰物种的保护工作。研究为来自全球重要的佛得角繁殖地的红海龟(Caretta caretta)生成了染色体水平的基因组组装。通过使用ONT和Illumina测序数据,并参照同物种进行同源引导构建,研究获得了连续性高(N50:129.7 Mbp)且完整(BUSCO:97.1%)的组装结果,其中98.9%的基因组被组装到28条染色体中,共注释了33,887个基因。研究还从ONT测序数据中提取了血液甲基化组图谱,并通过对同一群体中另外10只红海龟进行全基因组亚硫酸氢盐测序,证实了该图谱对参考种群具有代表性。利用这些新资源,研究揭示了海龟物种间高度保守的共线性,重建了与主要气候事件相符的种群规模波动,并确定微染色体是监测遗传多样性和表观遗传灵活性的关键区域。通过分离199个与TSD相关的基因,研究进一步构建了一个包含功能性蛋白质关联和基于血液的甲基化模式的大型网络。该研究展示了来自全球重要的东大西洋种群的高质量红海龟基因组和甲基化组。通过利用ONT测序技术,研究同时生成了基因组和表观基因组资源,并展示了该方法在推动濒危海龟保护的分子层面认知方面的潜力。 ![]() 图:ONT甲基化组与群体水平WGBS甲基化组的比较。 ![]()
热带泥鳅(Oreonectes platycephalus)是一种小型鱼类,栖息于中国南方的山溪源头水域。其种群特征表现为低遗传多样性和极高的种群分化,是研究小种群隔离群体的持久性及其适应潜力的理想模型。然而,缺乏岭鳅属的参考基因组限制了相关研究的开展。利用PacBio HiFi和Hi-C技术,研究组装了岭鳅属首个单倍型解析的染色体水平基因组。该基因组包含两个单倍型(各含24条拟染色体),大小分别为565.68Mb(单倍型A)和521.13Mb(单倍型B),Scaffold N50长度分别为22.80Mb 和21.91Mb。Chr01被鉴定为可能的性染色体对。在屏蔽了占基因组34.43%至36.44%的重复元件后,单倍型A中注释了27,127个蛋白编码基因,单倍型B中注释了25,576个。这一单倍型解析的染色体水平参考基因组的发布,将有助于推进平头岭鳅及其他岭鳅属物种的种群遗传学和保护遗传学研究。 ![]() 图:热带泥鳅基因组组装的特征 ![]()
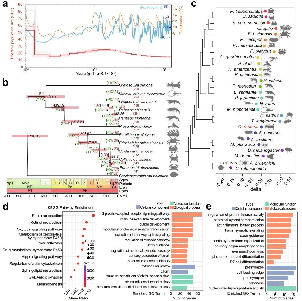
海洋甲壳类动物口虾蛄(Oratosquilla oratoria)在海产品和水产养殖业中具有重要的经济意义。然而,由于缺乏高质量的基因组组装数据,我们对口虾蛄的了解受到阻碍,尤其是对其发达视觉系统的潜在机制知之甚少。研究利用组合测序策略,生成了口虾蛄的染色体水平基因组组装结果(大小为2.97 Gb,包含44条假染色体)。分析显示,超过一半的基因组由重复序列覆盖,其中长散在核元件(LINE)表现出显著的扩张。此外,系统发育分析揭示了口虾蛄与枝鳃亚目(Dendrobranchiata)和腹胚亚目(Pleocyemata)的密切关系。口虾蛄的进化速率略快于枝鳃亚目,但慢于腹胚亚目。有趣的是,研究观察到口虾蛄基因组中中波敏感(MWS)视蛋白通过串联复制发生了显著扩张,这部分促进了其独特的视觉能力。与其他甲壳类动物相比,口虾蛄演化出了更厚的角膜,这可能是由视觉适应和生态需求驱动的。通过比较转录组分析,研究鉴定出一个串联复制的角质层蛋白(CP)簇,该蛋白簇在口虾蛄的眼部组织中特异性扩张和表达,可能对其厚角膜的形成有所贡献。总之,该研究建立了首个口足目(Stomatopoda)物种的染色体水平基因组,为研究口虾蛄发达视觉系统背后的分子机制提供了宝贵的基因组资源。 ![]() 图:口虾蛄的种群历史、全基因组比较分析及物种进化速率 纵观上述六项研究,我们不难发现一个清晰的趋势:水产基因组学已经跨越了单纯追求“N50 长度”的阶段,迈向了由科学问题驱动、多组学技术支撑的方向。 无论是大黄鱼T2T基因组中对体色基因的精准捕捉,还是中华沙鳅复杂多倍体亚基因组的精细划分,亦或是红海龟中甲基化修饰对环境性别决定的调控揭示,都证明了高质量参考基因组是解析生命现象的基石。而口虾蛄视觉系统与淡水石斑鱼适应性的研究,则进一步展示了水产研究从“基因组结构”延伸到“功能进化”的广阔空间。 未来的水产育种与研究,必将建立在这些高精度的数字资产之上。通过整合基因组变异、表观修饰与转录调控信息,我们将能够更透彻地理解水产生物在极端环境下的适应机制,并为抗病、优质、高产等复杂性状的精准改良提供分子导航。 如果您也希望在研究中运用这些技术,我们提供从实验设计到生信分析的全流程服务。此外,我们还提供多组学数据整合与生物信息学解析。让顶刊级别的技术,成为您科研路上的有力支撑。欢迎咨询~
项目咨询 了 解 更 多 { 往 期 精 彩 回 顾 } |













