NEWS
新闻资讯
|
减肥后为什么体重容易反弹?脂肪细胞竟然有“肥胖记忆”!很多朋友都有过这样的经历:辛辛苦苦减下来的体重,没过多久就又悄悄爬回来了。这背后,可能不只是“管不住嘴”那么简单。2024年12月,《Nature》杂志上的一项研究揭示了一个令人惊讶的真相:你的脂肪细胞,竟然会在减肥后依然“记得”自己胖过!
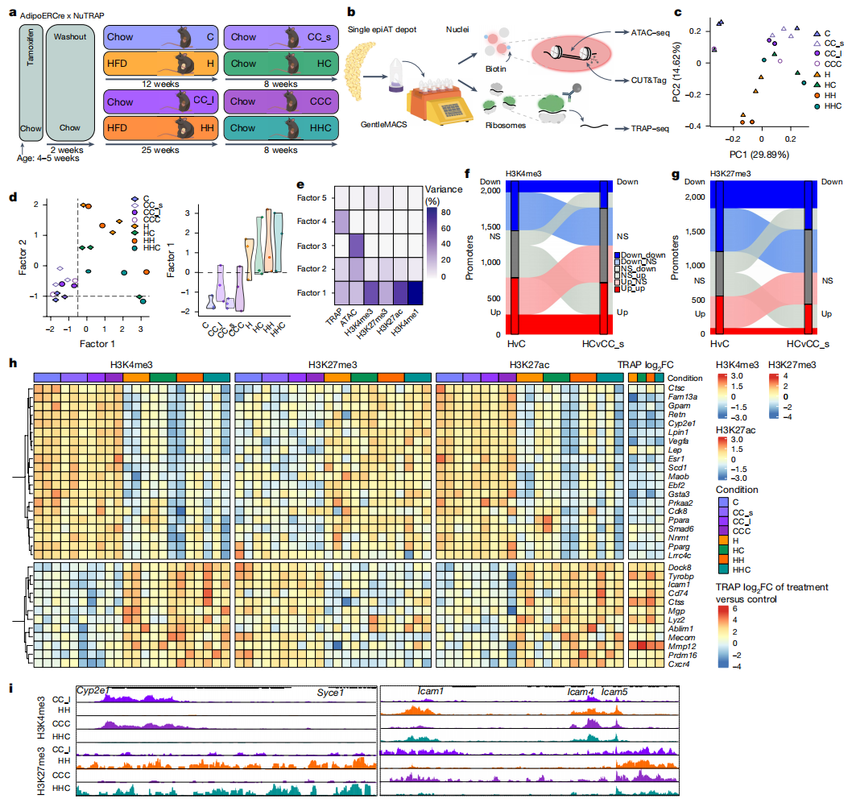
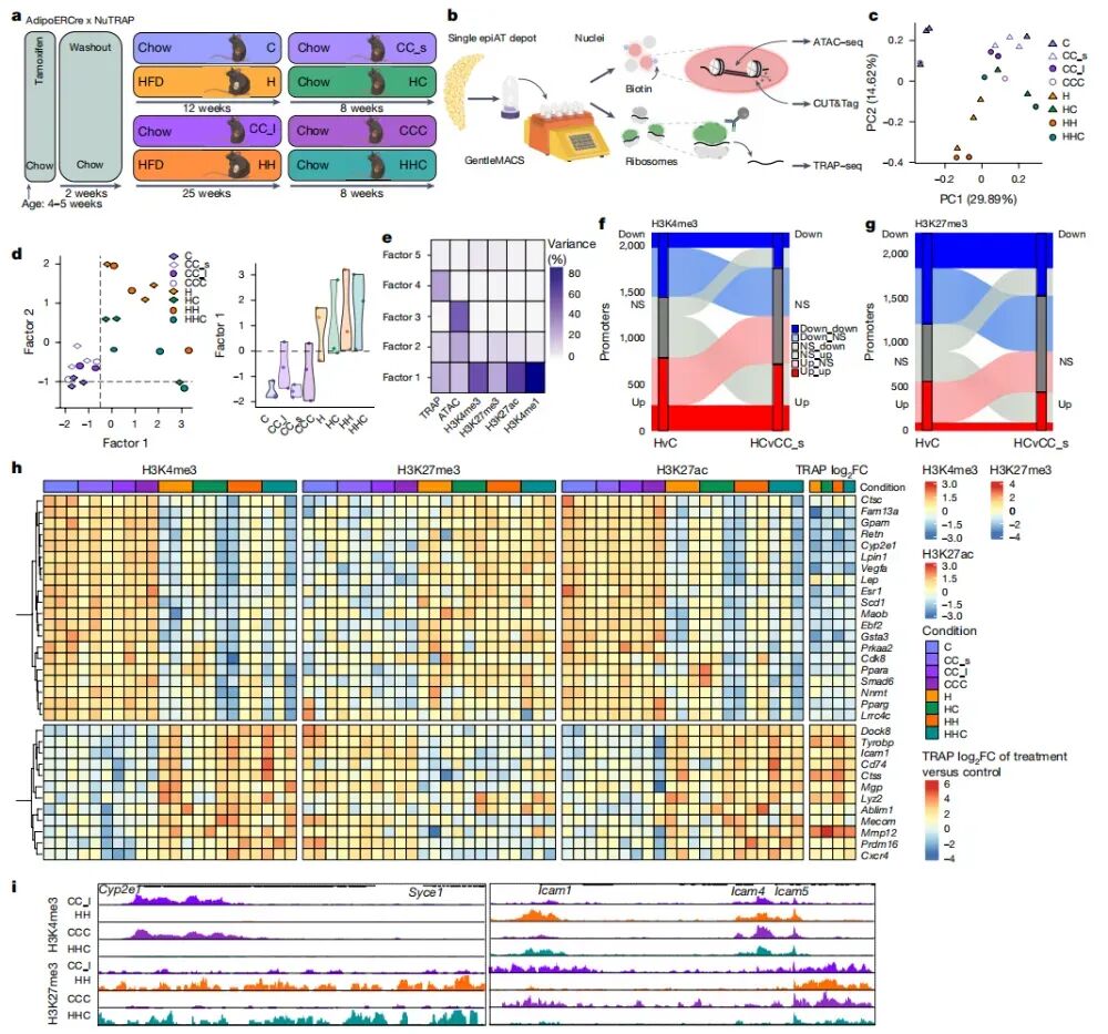
这项研究用了哪些技术手段? 研究人员对人类和小鼠的脂肪组织进行单细胞水平的基因表达分析,精准捕捉不同细胞类型(如脂肪细胞、免疫细胞、内皮细胞)在肥胖期和减肥后的转录变化。 通过CUT&Tag技术分析了四种组蛋白修饰(H3K4me3、H3K27ac、H3K4me1、H3K27me3),同时结合ATAC-seq检测染色质开放性,并利用TRAP-seq技术富集分析脂肪细胞中正在翻译的mRNA,实现了转录组与表观组的配对分析。 研究团队使用AdipoERCre×NuTRAP双转基因小鼠,实现了对成熟脂肪细胞的特异性标记和多模态组学样本的同步获取。 通过无监督的多组学数据整合方法,识别出驱动脂肪细胞在肥胖和减肥后状态差异的关键表观遗传因子。 实验发现了什么? 研究者分析了人类和小鼠在减肥前后的脂肪组织,发现即使体重已明显下降,脂肪细胞中的基因表达模式仍然保留着肥胖时期的特征。这种“记忆”不仅是转录层面的,更涉及表观遗传层面的稳定改变。 简单来说:
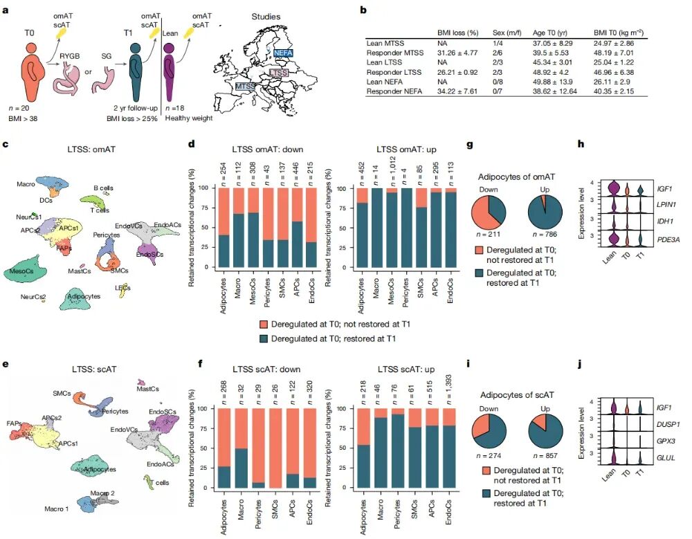
实验设计及人类AT(脂肪组织)在BaS(药物治疗或减肥手术)诱导WL后仍保留细胞转录变化 表观遗传是如何“记住”肥胖的? 研究人员在小鼠脂肪细胞中观察到几种关键表观遗传标记,在减肥后仍保持异常状态: 一些与炎症、纤维化相关的基因,在减肥后启动子区域依然保持“活跃”。 一些与脂肪代谢、胰岛素敏感性相关的基因,在减肥后启动子区域仍然被“关闭”。 不仅是启动子,增强子区域也保留着肥胖时期的表观遗传印记,持续驱动炎症反应。
脂肪细胞启动子保留表观遗传记忆
脂肪细胞增强子保留表观遗传记忆 这对减肥者意味着什么? 脂肪细胞的“代谢记忆”可能让你在新一轮高热量饮食面前更容易增重。 即使体重下降,细胞内部的“程序”可能并未完全恢复,长期维持比短期减重更具挑战。 如果未来能开发出“清除肥胖记忆”的方法,或许能从根本上减少体重反弹。 我们该怎么做? 虽然听起来有点“宿命感”,但这项研究其实给了我们更清晰的行动方向:
我们的身体是一本写满经历的书,脂肪细胞也会“记笔记”。这种记忆本是进化的智慧,在今天却常成为健康的负担。理解它,不是为了放弃,而是为了更好地与身体对话,更智慧地管理健康。减肥很难,维持更难,但科学正在一步步照亮前路。
DOI: https://doi.org/10.1038/s41586-024-08165-7
项目咨询
了 解 更 多 { 往 期 精 彩 回 顾 }
|






