NEWS
新闻资讯
|
项目文章(IF:10.5)|DAP-seq揭示转录因子WRKY27-RAP2.7调控模块介导植物的抗寒机制
1. 过表达CiWRKY27基因提高转基因植物的耐冷性 作者首先通过亚细胞定位、酵母细胞激活报告基因表达、双荧光素酶验证发现表明CiWRKY27是具有转录激活活性的冷诱导的核定位蛋白。为了进一步探索CiWRKY27在耐冷性中的功能,作者在抗寒性较差的柠檬中过表达CiWRKY27基因。正常生长时,转基因植株与野生型无差异,但在-2℃和-4℃低温胁迫后,转基因株系表现出更高的叶绿素荧光(Fv/Fm)(图1a,b,c),同时电解质渗漏和丙二醛含量显著降低。这些生理指标证明,CiWRKY27的过表达有效增强了柠檬的耐冷性(图1d,e)。
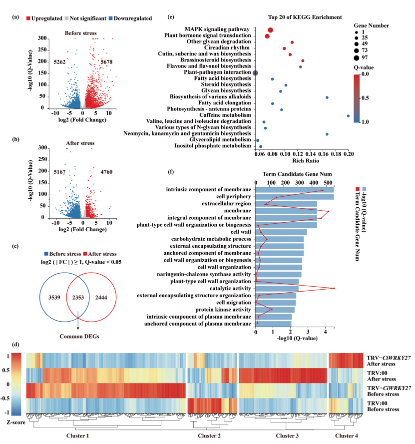
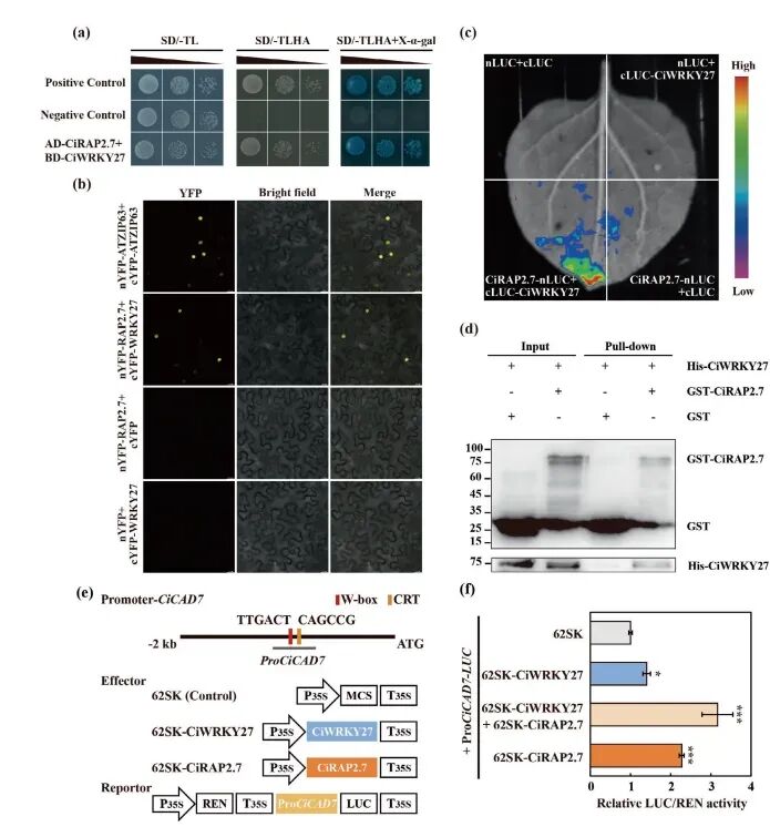
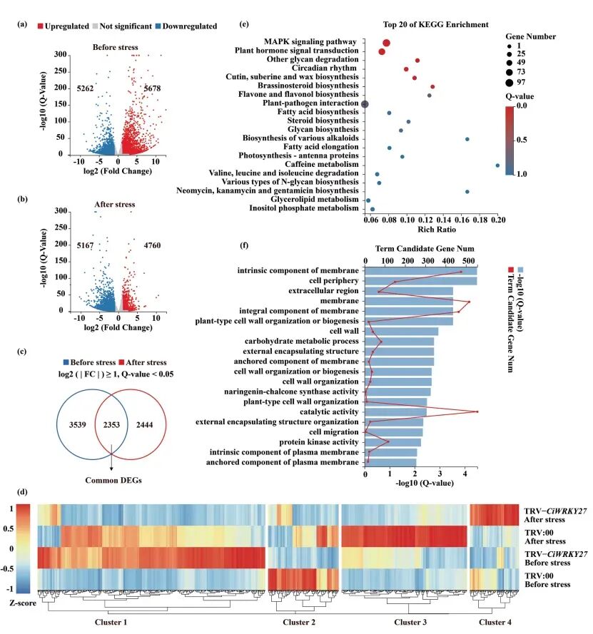
图1 过表达CiWRKY27增强转基因柠檬的耐冷性 2. 通过转录组和DAP-Seq分析鉴定CiWRKY27靶基因 为了更深入地理解冷胁迫应答的分子机制并鉴定由CiWRKY27调节的靶基因,对CiWRKY27沉默(VIGS)植株与对照进行RNA-seq比较分析,揭示了该转录因子在冷胁迫响应中的调控网络。在-4℃处理8小时后,VIGS植株中共鉴定出9911个差异表达基因(DEGs)(图2b),其中2353个基因的表达因低温发生显著改变。进一步分析发现,这2353个基因中有1319个在其启动子区含有WRKY转录因子的典型结合元件W-box,提示它们可能是CiWRKY27的直接调控靶标。功能富集分析显示,这些潜在靶基因显著参与“MAPK信号通路”、“植物激素信号转导”、“昼夜节律”等关键生物过程。GO分析进一步表明,它们主要与“膜的内在组分”和“植物型细胞壁组织”等功能相关(图2 e,f)。这些结果共同揭示了CiWRKY27可能通过调控细胞壁和细胞膜相关的保护性通路,在植物耐冷性中发挥核心作用。 为了进一步了解CiWRKY27介导的耐冷性的转录调控机制,作者用DAP-seq在全基因组范围内鉴定了转录因子CiWRKY27的结合位点。测序获得5018万条高质量读数,定位到18164个富集峰,对应11352个潜在靶基因。结合位点大小在165-2048 bp之间,主要富集在转录起始位点(TSS)附近,其中18.37%位于启动子区(TSS上游2 kb内)(图3a)。基序分析发现了三个富集的DNA结合基序,其中最主要的基序包含WRKY家族典型识别的核心序列“TTGA(C/T)”,证实了CiWRKY27结合的特异性。KEGG分析显示,这些靶基因显著参与“MAPK信号通路”、“植物激素信号转导”等与胁迫响应相关的通路。整合DAP-seq与前期冷胁迫下的RNA-seq数据,筛选出717个重叠基因(图3d),它们很可能是CiWRKY27的直接调控靶标。作者特别关注了两个受冷诱导且在CiWRKY27沉默植株中表达显著下调的功能基因:谷胱甘肽S-转移酶F6(CiGSTF6)和肉桂醇脱氢酶7(CiCAD7)(图3f-i)。这表明CiWRKY27可能通过直接激活这些在细胞保护和抗逆中起关键作用的基因,来正向调控植物的耐冷性。 ![]() 图2 CiWRKY27调节基因的转录组谱 ![]() 图3 基于 DAP-seq 技术的CiWRKY27结合位点全基因组鉴定 3. CiWRKY27通过直接结合启动子激活CiGSTF6和CiCAD7 基于DAP-seq数据,研究发现CiWRKY27在CiGSTF6和CiCAD7的启动子区域存在显著结合峰(图4a,b)。为验证其直接结合,作者进行了酵母单杂交实验,结果表明CiWRKY27能够与这两个基因的启动子片段在体内发生特异性相互作用(图4 e,f)。同时,通过EMSA实验证明重组CiWRKY27蛋白能够导致含W-box的启动子DNA片段发生条带迁移,该迁移可被未标记的同源竞争片段剂量依赖性抑制(图4g,h);而将启动子中的W-box核心基序突变后,CiWRKY27的结合能力完全丧失,证明了结合的序列特异性。最终,双荧光素酶报告基因实验,证实CiWRKY27的表达能显著激活由CiGSTF6或CiCAD7启动子驱动的荧光素酶活性,且该激活效应严格依赖于启动子中完整的W-box基序(图4 i,j,k,l)。这表明了CiWRKY27通过特异性识别并结合CiGSTF6与CiCAD7启动子区的W-box顺式作用元件,直接激活它们的转录表达。这两个关键功能基因的上调,很可能是CiWRKY27增强植物耐冷性的核心分子途径之一。
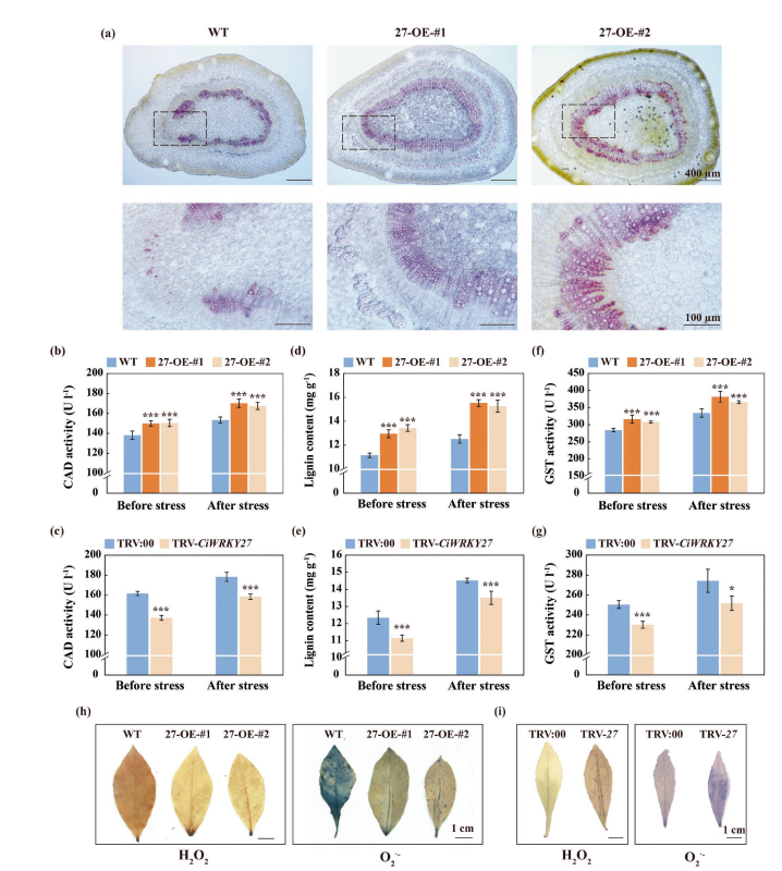
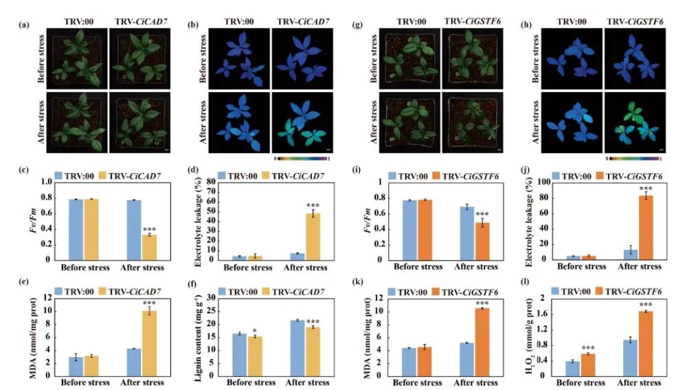
图4 CiWRKY27直接结合并激活CiGSTF6和CiCAD7的启动子 4. CiWRKY27调节桔皮素生物合成和ROS清除 基于CiCAD7是CiWRKY27的直接靶基因,作者进一步探讨了其对桔皮素合成及耐寒性的调控。与野生型相比,CiWRKY27过表达植株茎中的桔皮素积累(间苯三酚-HCl染色)、CAD酶活性及桔皮素含量均显著增加。相反,在CiWRKY27沉默的VIGS植株中,这些指标则显著降低(图5)。结果表明,CiWRKY27通过上调CiCAD7的表达,促进桔皮素合成,从而增强植物的耐寒性。 ![]() 图5 CiWRKY27调节桔皮素生物合成和ROS清除促进抗寒性 5. CiCAD7和CiGSTF6在调节耐寒性中的正向功能 作者为了验证CiWRKY27下游靶基因的功能,研究分别构建了CiCAD7和CiGSTF6的VIGS沉默植株。耐冷性评估表明,与对照相比,这两种沉默植株在低温胁迫下均表现出更严重的叶片损伤、更低的叶绿素荧光(Fv/Fm)、以及更高的电解质渗漏和丙二醛含量。此外,CiCAD7沉默植株的桔皮素含量显著降低(图6)。结果证实,CiCAD7和CiGSTF6均正向调控植物的耐冷性,其作用机制分别与促进桔皮素生物合成和清除活性氧(ROS)相关。
图6 CiCAD7和CiGSTF6在抗寒性的调节中起积极作用 6.CiRAP2.7与CiWRKY27相互作用并受其调节 为了阐明CiWRKY27赋予耐寒性的分子机制,作者通过酵母双杂交筛选,鉴定出AP2/ERF家族转录因子CiRAP2.7是CiWRKY27的主要互作蛋白。该互作关系通过逐点酵母双杂交、双分子荧光互补、荧光素酶互补及体外Pull-down等多种实验得到证实,表明两者在体内外均直接相互作用(图7 d)。通过进一步的功能研究,作者发现,CiRAP2.7能够增强CiWRKY27的转录激活活性:在本氏烟草中共表达CiWRKY27与CiRAP2.7,比单独表达CiWRKY27能更强烈地激活下游靶基因CiCAD7的启动子(图7 e,f)。DAP-seq数据显示CiWRKY27在CiRAP2.7启动子区存在结合峰(图8a)。酵母单杂交、EMSA及双荧光素酶报告基因实验均证实,CiWRKY27能够通过特异性结合CiRAP2.7启动子中最靠近起始密码子的一个W-box基序,直接激活CiRAP2.7的转录(图8b,c,d,e)。综上所述,CiRAP2.7不仅是CiWRKY27的互作蛋白,还受其直接转录调控。两者形成了一个正向调控环路:CiWRKY27直接激活CiRAP2.7的表达,而CiRAP2.7蛋白又反过来增强CiWRKY27的转录活性,共同放大对下游耐冷相关靶基因(如CiCAD7)的激活信号,从而协同增强植物的耐寒性。 ![]() 图7 与CiRAP2.7的相互作用增强CiWRKY27的转录激活活性 ![]() 图8 CiWRKY27直接结合并激活CiRAP2.7的启动子 7.CiRAP2.7正向调节耐寒性 作者为研究CiRAP2.7功能,通过RT-qPCR发现其表达受冷诱导。沉默CiRAP2.7的VIGS植株对低温更为敏感,表现为更严重的叶片萎蔫、更低的叶绿素荧光(Fv/Fm)以及更高的电解质渗漏和丙二醛含量(图9)。结果表明CiRAP2.7在植物耐冷性中起正向调控作用。 ![]() 图9 CiRAP2.7正调控耐寒性 该研究通过整合RNA-seq和DAP-seq的数据分析了在宜昌橙冷胁迫反应中的分子机制导致CiWRKY27的激活,其起到CiCAD7和CiGSTF6的上游转录激活因子的作用。CiRAP2.7与CiWRKY27相互作用并通过未知的机制增强其转录激活。同时,CiWRKY27转录调控CiRAP2.7,因此,分子模块CiWRKY27-CiRAP2.7协同作用以调节CiCAD7和CiGSTF6,从而导致CiCAD7和CiGSTF6之间的相互作用。促进了对植物响应冷胁迫过程中桔皮素积累和ROS清除的分子机制的理解,并为探索柑橘抗寒性调控的关键途径提供了有价值的线索。 DAP-seq作为新锐之选,0抗体需求,为转录调控量身打造。爱基百客DAP-seq物种经验已有180+,相关项目文章发表在Nature Communications、Plant Cell、Developmental Cell和plant physiology等高水平期刊。欢迎咨询~ ![]()
项目咨询 了 解 更 多 { 往 期 精 彩 回 顾 } 精选合集,欢迎收藏哟!
|












