NEWS
新闻资讯
|
从Nat Genet到Cell:解析表观在水产研究中的顶刊思路水产养殖业作为全球粮食安全的重要支柱,正面临着种质资源退化、病害频发及气候变化等多重挑战。与陆生家畜相比,水产动物(鱼、虾、贝类)展现出更为显著的表型可塑性:即同一基因型个体在不同环境(如温度、病原、营养)诱导下,可产生截然不同的表型。这种独特的“基因型-环境互作(G×E)”效应,使得传统的基于DNA序列变异(如SNP、GWAS)的遗传研究难以全面解释性逆转、抗病力差异等复杂生物学现象。 近年,表观遗传学作为连接环境信号与基因组功能的分子桥梁,为解析这一难题提供了全新的视角。研究表明,环境因子能够通过DNA甲基化、组蛋白修饰及非编码RNA等表观修饰机制,对基因表达进行精准的“编程”与“重编程”。无论是在高温诱导下的性别分化,病原胁迫下的免疫记忆形成,还是种群结构及进化适应,表观遗传机制都扮演着关键的“调控开关”角色。 本期我们精选了近几年发表在Cell、Nature Genetics等期刊上的五个代表性案例。从黄鳝的性逆转之谜到红罗非鱼的体色改良,从蓝点马鲛的种群追踪到洞穴鱼与鳉鱼的进化适应,这些研究不仅展示了表观遗传学在解析复杂生物学性状上的强大威力,更为水产育种和种质资源保护提供了全新的视角和工具。 ![]()
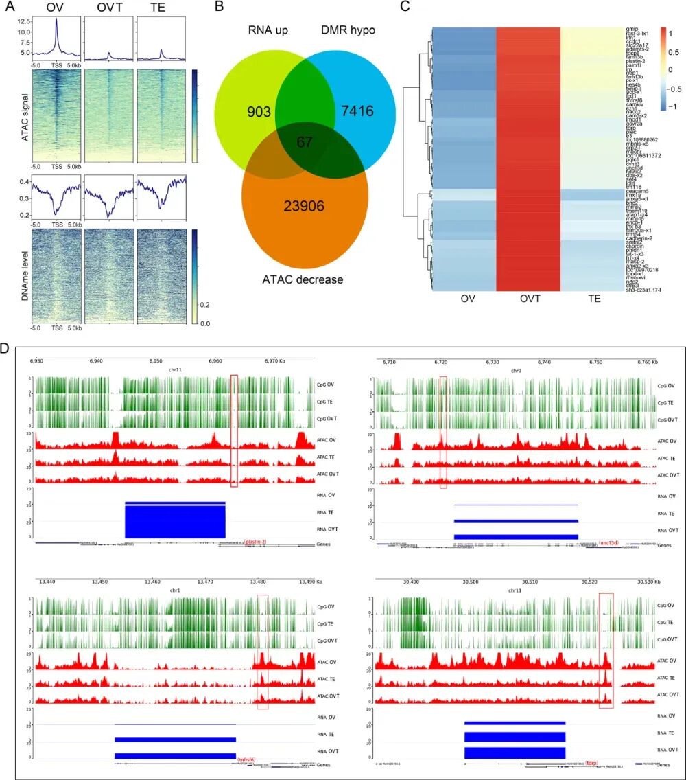
黄鳝(Monopterus albus)是一种雌雄同体的经济养殖鱼类,在性腺发育过程中会经历从卵巢经卵睾到睾丸的性逆转。然而,与该物种性腺发育相关的表观遗传变化尚不清楚。研究绘制了性腺发育关键阶段(卵巢、卵睾和睾丸)的DNA甲基化组、转录组和染色质可及性图谱。利用qRT-PCR和原位杂交技术检测了关键候选基因的表达,并通过BSP分析了其甲基化水平。此外,还利用双荧光光素酶报告基因检测评估了启动子的活性及其调控情况。性腺发育表现出高度动态的转录组、DNA甲基化和染色质可及性变化。研究发现,DNA甲基化状态(尤其是转录起始位点的甲基化状态)与基因表达呈显著负相关,而染色质可及性在性腺发育过程中与基因表达无明显相关性。表观遗传特征揭示了许多参与性逆转的新型调控元件和基因,并经过了验证。作为候选基因,针对plastin-2启动子的DNA甲基化检测和位点突变分析表明,在性腺发育过程中,DNA甲基化可以通过甲基化和去甲基化作用影响转录因子dmrt1和foxl2的结合,从而调控plastin-2的表达。这些数据为表观遗传修饰提供了新的见解,并有助于阐明DNA甲基化的动态修饰在性腺发育中发挥关键作用的潜在分子机制。 ![]() 图:染色质可及性丧失的基因激活 ![]()
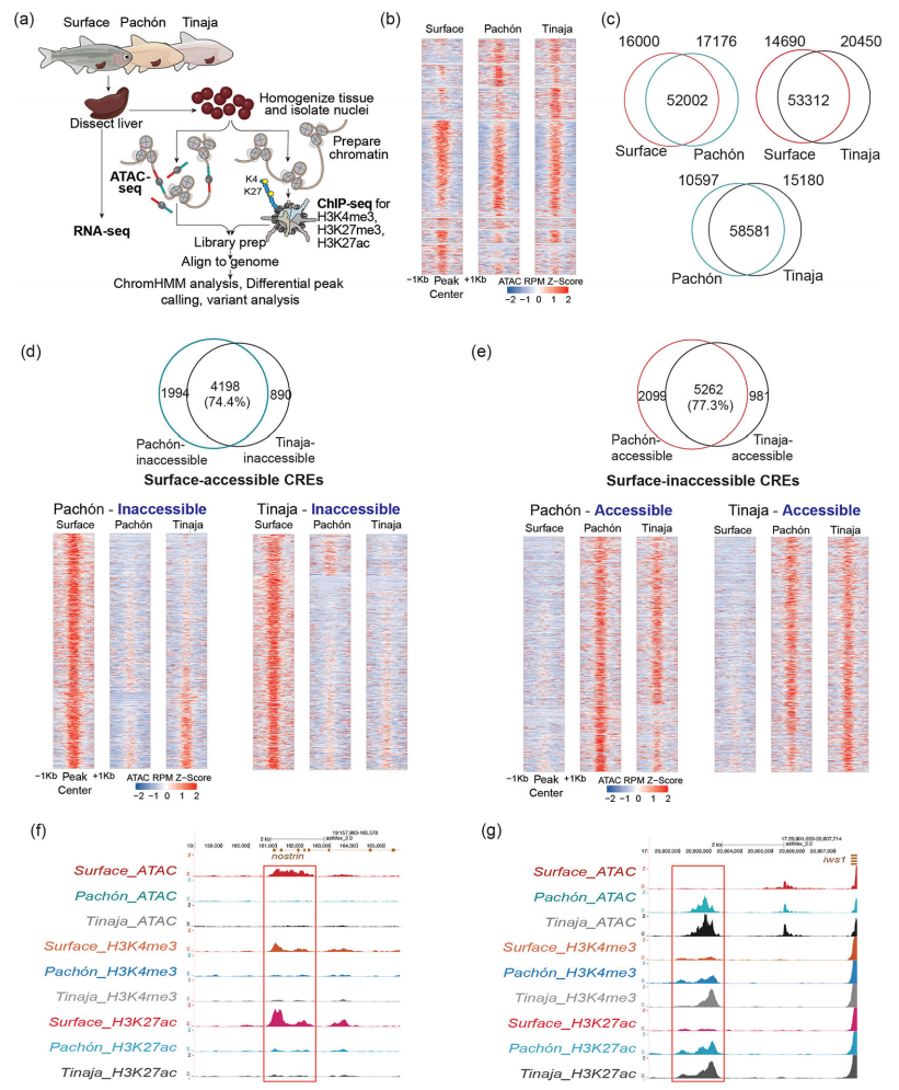
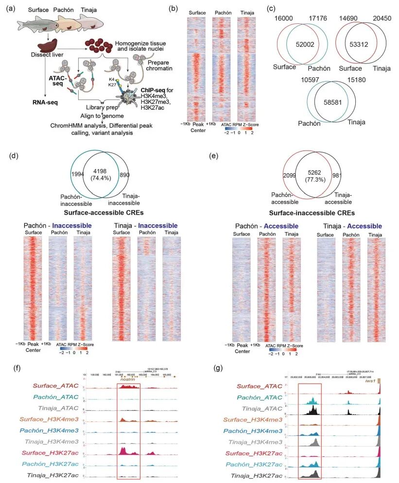
顺式调控变化是适应性进化的关键驱动力。然而,人们对于它们在生物体代谢适应中的贡献却知之甚少。该研究利用了一种独特的脊椎动物模型——墨西哥丽脂鲤(Astyanax mexicanus),通过研究其生存于营养丰富的地表水域和营养匮乏的洞穴水域的不同形态类型,揭示了代谢适应背后的基因调控网络。研究对墨西哥丽脂鲤的肝脏组织进行了全基因组表观遗传分析,发现许多鉴定出的顺式调控元件在地表鱼和洞穴鱼形态之间已经发生了遗传分化,并具有差异化的染色质特征,但来自独立起源洞穴种群的调控特征却保留了惊人的相似性。其中,位于hpdb基因的一个顺式调控元件在洞穴鱼中存在一段基因组缺失,该缺失消除了IRF2阻遏蛋白的结合,并在报告基因实验中解除了对增强子活性的抑制。这一突变在多个独立洞穴种群中被选择,支持了其在洞穴适应中的重要性,从而为色素沉着丧失与适应食物匮乏的洞穴环境之间的进化权衡提供了新的分子见解。 ![]() 图:形态型偏向性染色质开放区域分析 ![]()
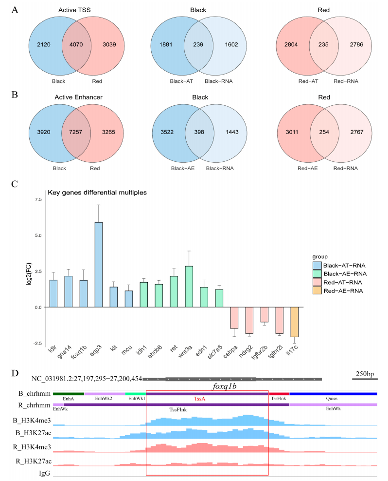
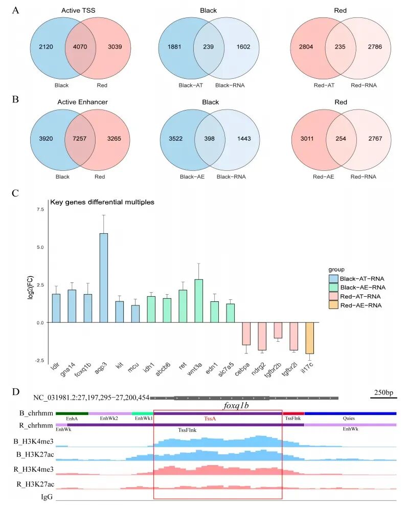
红罗非鱼因其鲜艳的红色皮肤,在亚洲被视为高档品种,具有很高的经济价值。然而,在水产养殖过程中,部分个体的皮肤上经常出现不规则的黑色素沉积(黑斑),这显著降低了其经济价值。尽管推测表观遗传调控在其中发挥了作用,但其具体机制仍知之甚少。为了揭示黑斑形成的分子机制,研究利用CUT&Tag比较了红皮和黑斑区域之间的四种关键组蛋白修饰(H3K4me3、H3K4me1、H3K27me3和H3K27ac)。结合转录组学分析,研究显示红色皮肤区域高表达抑制黑色素合成的基因,而黑斑的形成可能源于局部的去抑制作用,从而导致黑色素生物合成基因的上调。此外,通过整合表观基因组染色质状态分析与转录组数据,研究鉴定了在黑斑中持续活跃的关键基因及其相应的潜在顺式调控元件。对这些调控元件上游的转录因子结合位点的基序分析显示,Ehf、Klf9和Egr1可能促进黑色区域的黑色素生成,而Prdm1和Sp5则可能通过抑制Wnt信号通路来阻遏红色区域的黑色素生成。这些发现为理解红罗非鱼黑斑形成的机制提供了宝贵的表观遗传学见解。 ![]() 图:红罗非鱼的染色质状态与转录组分析 ![]()
暂停生命状态使生物体能够在极端环境中生存。非洲绿松石鳉鱼(African turquoise killifish)进化出了“滞育”这一暂停发育的形式,以度过完全干旱期。然而,极端生存状态进化背后的机制尚不清楚。为了解滞育的进化过程,研究对多种鳉鱼物种的胚胎进行了综合多组学分析(RNA-seq、ATAC-seq和脂质组学)。研究发现,滞育是通过近期重塑在所有脊椎动物中都存在的非常古老的基因复制品(旁系同源基因)上的调控元件而进化的。基于CRISPR-Cas9的扰动实验确定了转录因子REST/NRSF和FOXO对于滞育基因表达程序至关重要,其中包括涉及脂质代谢的基因。事实上,滞育表现出独特的脂质谱,即含有极长链脂肪酸的甘油三酯增加。研究提出了一种复杂适应性进化的机制,并为通过激活其他物种的暂停生命程序来促进长期生存提供了策略。 ![]() 图:全基因组染色质景观的近期进化重塑驱动了滞育中古老旁系同源基因的特异性表达 ![]()
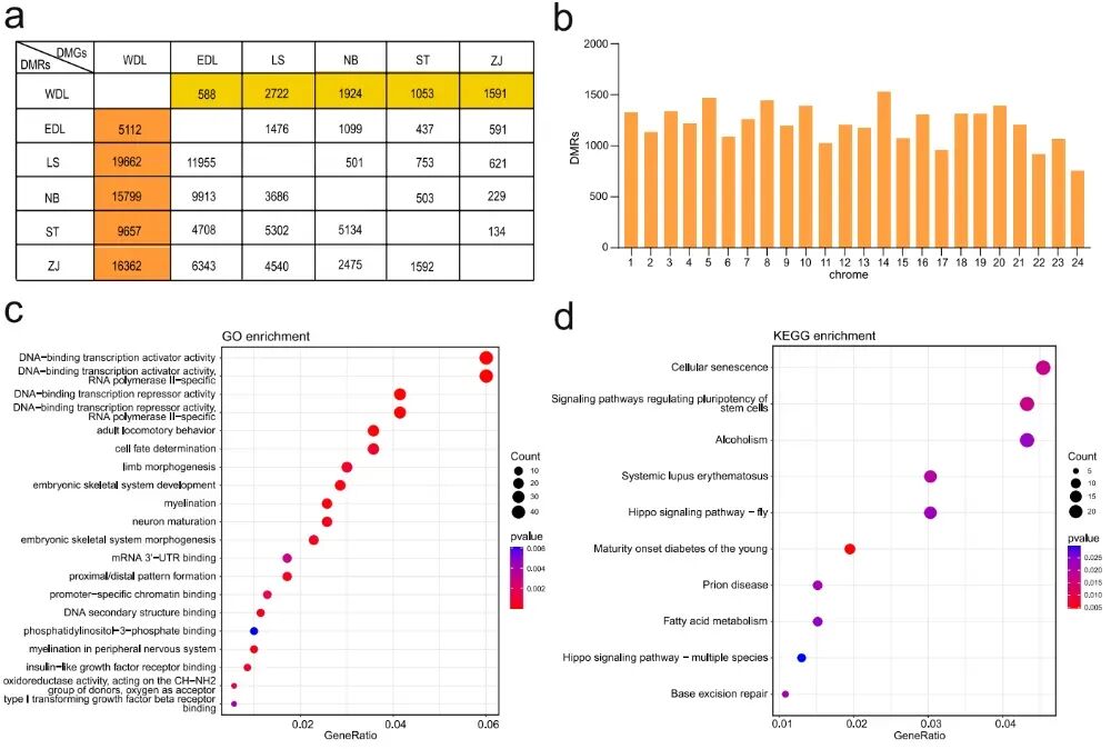
了解种群结构和适应性历史对于制定适当的渔业管理法规及保护未来的适应潜力至关重要。然而,对于海洋鱼类,特别是那些具有长距离洄游能力的鱼类来说,这并非易事。该研究构建了蓝点马鲛(Scomberomorus niphonius)的高质量参考基因组,并利用全基因组和表观基因组数据探索了其种群结构。尽管测序数据深度很高,但研究未能在中国沿海海域识别出蓝点马鲛的地理遗传分化。然而,全基因组亚硫酸氢盐测序能够将该物种划分为渤黄海群组和东海-南海群组。涉及胚胎骨骼系统发育、肢体形态发生功能及成体运动行为的基因在南部(湛江,ZJ)和北部(大连西部,WDL)种群中表现出差异甲基化,这些基因可能在驱动蓝点马鲛种群结构方面发挥重要作用。研究不仅提供了蓝点马鲛的首个参考基因组,揭示了表观基因组水平上的种群分化,而且为具有长距离洄游能力的海洋鱼类种群结构分析提供了一个基于甲基化组的框架。这些发现有望促进科学计划的制定,从而成功保护海洋渔业资源。 ![]() 图:差异甲基化区域与基因富集 通过上述五个案例,我们不难发现,水生动物表观遗传学的研究正在经历一场深刻的范式转变:从早期的“现象描述”迈向了如今的“机制解析”,从单一的“甲基化检测”拓展到了“多组学联合分析”。 无论是利用DNA甲基化作为追踪海洋鱼类种群的“分子指纹”,还是通过解析顺式调控元件(CREs)揭示物种适应极端环境的进化逻辑,这些研究都证明了表观遗传信息是连接基因型与表型之间不可或缺的桥梁。展望未来,这种“表观组+转录组/重测序”的多组学联合分析策略,不仅将成为解析水生动物复杂性状(如抗病、耐逆、生长)的标准配置,更将直接服务于精准育种——通过操纵关键的表观遗传开关,培育出更优质、更具适应性的水产新品种。
项目咨询 |










