NEWS
新闻资讯
|
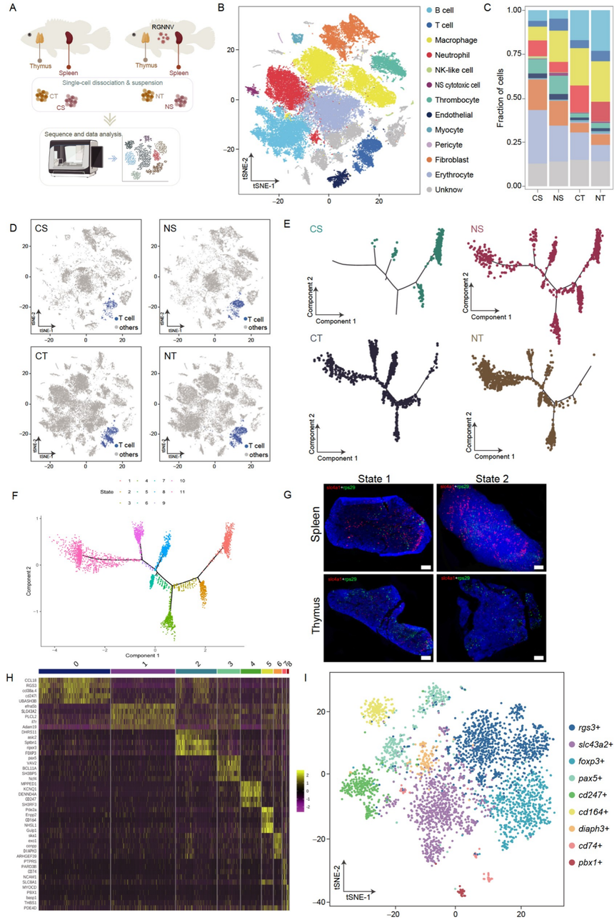
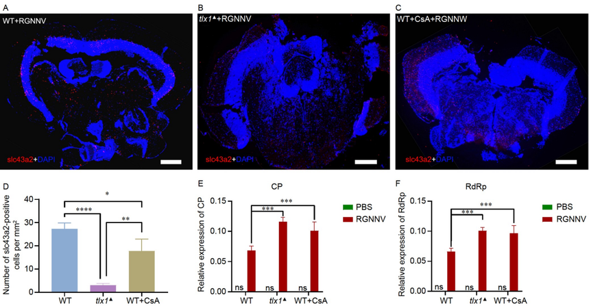
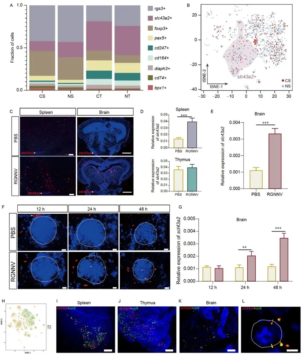
水产科研实战:利用scRNA-seq+斑马鱼模型,揭示鱼类T细胞“脾-脑”迁移的机制在免疫学研究中,我们常常面临一个棘手的问题:组织功能的改变,往往是由极少数关键细胞亚群驱动的。传统的Bulk测序通过“混合平均”的方式,虽然能告诉我们整体基因表达的升降,却极易掩盖那些真正起决定性作用的稀有细胞群体的信号。 这种局限性在研究复杂的组织间细胞迁移时尤为突出。今天分享的这篇文章,直击了一个困扰鱼类免疫学界多年的难题:病毒性脑病中,浸润脑部的T细胞究竟源自何方?面对脾脏和胸腺中复杂的细胞组成,华南农业大学和中国科学院南海海洋研究所研究团队利用单细胞测序技术构建了高分辨率的免疫图谱。 这项技术不仅成功将T细胞细分为9个功能各异的亚群,更在茫茫细胞海中,敏锐地捕捉到了唯一发生克隆扩增并迁移至脑部的slc43a2+亚群。这项研究强有力地证明了,在解析细胞异质性、追踪细胞动态迁移路径以及挖掘稀有细胞功能机制上,单细胞测序具有无可替代的优势。它是如何做到的?让我们来看看结果。 ![]() 神经坏死病毒(RGNNV)专门攻击鱼的中枢神经系统(大脑和眼睛),导致“病毒性神经坏死病”(VNN)。为了研发有效的疫苗或治疗手段,科学家必须搞清楚:当病毒攻击大脑时,鱼体的免疫系统究竟是如何反击的?为了保护脆弱的神经元,大脑有一道严密的“城墙”叫血脑屏障(BBB),平时它会阻止外来的免疫细胞随便进入,以免引起过度炎症损伤大脑。在哺乳动物(比如人或小鼠)中,我们知道T细胞(免疫军团的主力)是可以穿过血脑屏障去清除病毒的。在鱼类中,T细胞是否也能穿过这道屏障?如果能,它们是怎么穿过去的?这在低等脊椎动物中一直没有完全搞清楚。 ![]() 一、石斑鱼(E.coioides)脾脏与胸腺中免疫细胞的精细分群 研究选取了“对照组(Control)”和“感染组(RGNNV-infected)”的斜带石斑鱼的脾脏和胸腺进行单细胞转录组测序。利用tSNE降维技术,将这7万多个细胞分成了29个不同的细胞簇。研究者鉴定出了多种细胞类型,不仅包括免疫细胞(B细胞、T细胞、巨噬细胞、中性粒细胞、NK样细胞等),还囊括了非免疫细胞(血小板、内皮细胞、肌细胞、周细胞等)。 二、RGNNV感染后脾脏和胸腺内T细胞的特征 免疫细胞是29个簇中的主要簇。此外,RGNNV感染后脾脏中的T细胞数量显著增加(约50%),而胸腺中的T细胞数量保持不变。于是,研究聚焦于T细胞。研究者使用了拟时序分析,发现脾脏T细胞在感染后经历了一个明显的“发育轨迹”。为了进一步明确在RGNNV感染中起重要作用的T细胞亚群,研究进行了T细胞亚群分析,进一步细分为9个亚群。研究生成了前五个标记基因在九个簇中的基因表达热图,随后鉴定出一个在九种T细胞亚群中均特异性表达的基因(比如rgs3+、slc43a2+、foxp3+等)。然后,通过荧光原位杂交(FISH)技术证实了石斑鱼脾脏和胸腺中T细胞亚型标记物的表达。 ![]() 图1:石斑鱼脾脏与胸腺中免疫细胞类型及T细胞亚型的概述。 三、脾脏slc43a2+T细胞在病毒感染后迁移至脑部 对对照组和RGNNV感染石斑鱼脾脏和胸腺中T细胞亚群的数量进行分析,发现在脾脏的9个亚群中,有8个都保持沉默,唯独标记为slc43a2+的这一支队伍(亚群)在感染后数量出现了爆发式增长。 为此,研究检测了RGNNV感染鱼与对照鱼相比,脾脏、胸腺和大脑中slc43a2表达的变化。RGNNV感染后,脾脏和大脑中slc43a2 mRNA表达显著增加,而胸腺中未观察到类似变化。此外,研究在病毒感染后不同时间点检测到脑内slc43a2+T细胞的变化。脑组织血管周围slc43a2+T细胞数量在RGNNV感染后24小时和48小时显著增加,slc43a2表达水平亦呈现上升趋势。这一结果表明,RGNNV感染后,脑内slc43a2+T细胞数量显著增加。 为了进一步明确大脑中更多数量的slc43a2+T细胞的来源,研究分析了RGNNV感染脾脏(NS)、胸腺(NT)和大脑(NB)T细胞的tSNE分布,结果显示大脑和脾脏中的T细胞聚集在一起。通过荧光原位杂交(FISH),研究也发现脾脏和脑中的slc43a2+T细胞属于同一类型,且不同于胸腺中的slc43a2+T细胞。鉴于脑中的slc43a2+T细胞与脾脏中的相似,且在血液中检测到更多的slc43a2+T细胞,其中一些还浸润了血管壁,因此推测脾脏来源的slc43a2+T细胞有可能在感染RGNNV后浸润到脑部。 ![]() 图2:脾脏Slc43a2+T细胞向脑部浸润。 四、感染后,大脑中的slc43a2+T细胞起源于脾脏 为验证上面的假说,研究采用斑马鱼作为硬骨鱼类模型来研究RGNNV感染。研究对野生型(WT)和无脾脏的tlx1▲斑马鱼进行了RGNNV感染实验。实验结果显示,无脾鱼大脑里的病毒复制量比正常鱼显著更高,无脾鱼感染后,几乎找不到Slc43a2+T细胞。 ![]() 图3:斑马鱼病毒感染后源自脾脏的脑部slc43a2+T细胞。 为了进一步证实脾脏缺失会导致RGNNV感染后脑组织中slc43a2+T细胞减少并加速病毒复制,研究检测了RGNNV感染后野生型(WT)、tlx1▲突变体以及经环孢素A处理的野生型(WT+CsA)斑马鱼脑内slc43a2+T细胞数量的变化,并且关注了脑里病毒基因表达量。这些结果表明,脾脏缺失减少了slc43a2+T细胞的数量,并可能加速了脑内的病毒复制。综上所述,观察结果提示,RGNNV诱导的脑内slc43a2+T细胞富集源于脾脏中的T细胞。 ![]() 图4:slc43a2+T细胞数量的减少可能加速病毒在脑内的复制 五、Slc43a2+T细胞在脾脏中成熟并分化后迁移 为了对RGNNV感染后浸润脑部的slc43a2+T细胞进行功能表征,分别在两种组织(脑和脾脏)里做差异基因分析。在每个对比里,取上调最显著的前200个基因,发现两组间有63个重叠基因。然后,把这些差异表达基因(DEGs)导入STRING数据库,并通过Cytoscape观察其相关性和相互作用。同时在脾和脑的slc43a2+T细胞里都有一批基因被明显上调:如hsp90ab1、hsc70,它们已知是RGNNV感染相关受体的编码基因。大部分其他上调基因来自rps / rpl家族(核糖体蛋白相关基因)。这些说明slc43a2+T细胞既与病毒相互作用密切(有病毒受体相关分子),又处于一种高度活跃、正在增殖和分化的状态(rps/rpl与蛋白合成、细胞周期、增殖紧密相关)。此外,研究还关注了感染后脾脏和脑部的slc43a2+T细胞的转录组变化。结果提示在脾脏以“增殖和成熟”为主;在脑部开始执行“免疫功能”,以分泌细胞因子为主。 为了研究病毒感染后脾脏和胸腺中slc43a2+T细胞的表达差异,研究测定了这两个器官中slc43a2+T细胞的差异表达基因(DEG)。研究发现病毒感染后,来源于这两种组织的slc43a2+T细胞中仅识别出极少量的DEG,这表明基因表达谱的差异很小。尽管差异小,但有几类与T细胞分化/成熟高度相关的基因,在脾脏slc43a2+T细胞中表达显著更高。这表明slc43a2+T细胞亚群在脾脏中进行增殖、成熟和功能分化。在脾脏中增殖和成熟的slc43a2+T细胞会浸润脑组织,并在那里触发参与抗病毒反应的细胞因子的产生。 ![]() 图5:slc43a2+T细胞在脾脏中成熟后浸润至脑部,发挥其抗病毒作用。 总结一下,这项研究主要揭示了硬骨鱼类在神经坏死病毒(RGNNV)感染下,脾脏如何向大脑输送特异性T细胞以进行抗病毒防御的机制。锁定关键亚群:通过单细胞转录组测序(scRNA-seq),在石斑鱼脾脏中发现了一个特异性的T细胞亚群——slc43a2+T细胞。在病毒感染后,这一亚群是唯一显著扩增的T细胞群体,被认定为抗病毒主力。确立“脾-脑”迁移路径:利用转录组相似性分析、双基因原位杂交(FISH)和免疫荧光技术,证实了脑内的slc43a2+T细胞并非源自胸腺,而是由脾脏迁移而来。解析功能时空分工:揭示了该T细胞亚群在不同器官的命运,在脾脏主要进行增殖、成熟和功能分化;在大脑主要分泌抗病毒细胞因子,执行免疫效应。利用无脾斑马鱼突变体和CsA(环孢素A)药物抑制模型进行反向验证。结果表明:一旦缺失脾脏或抑制T细胞功能,脑内就无法募集到slc43a2+T细胞,导致脑部病毒复制失控。
项目咨询
了 解 更 多 { 往 期 精 彩 回 顾 } 精选合集,欢迎收藏哟!
|









