NEWS
新闻资讯
|
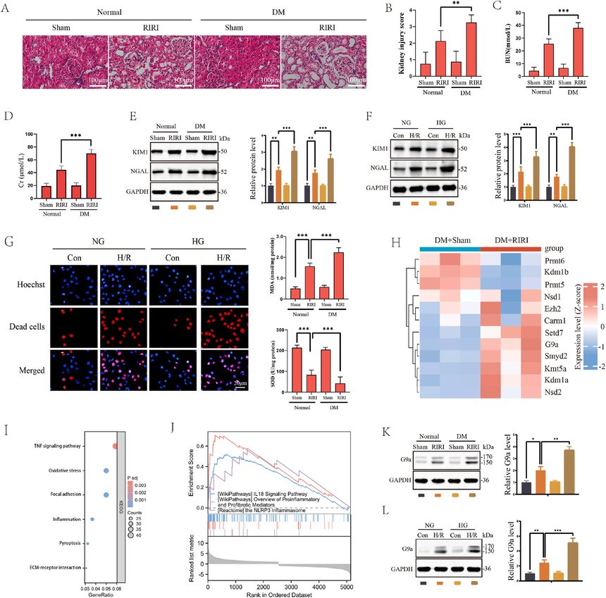
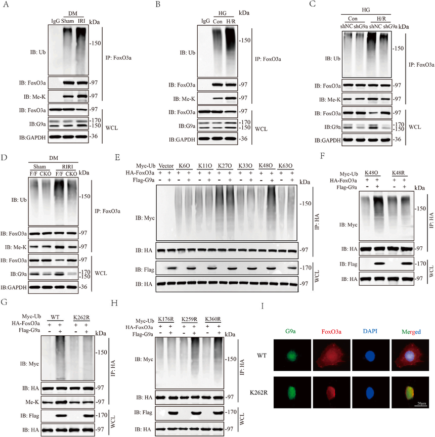
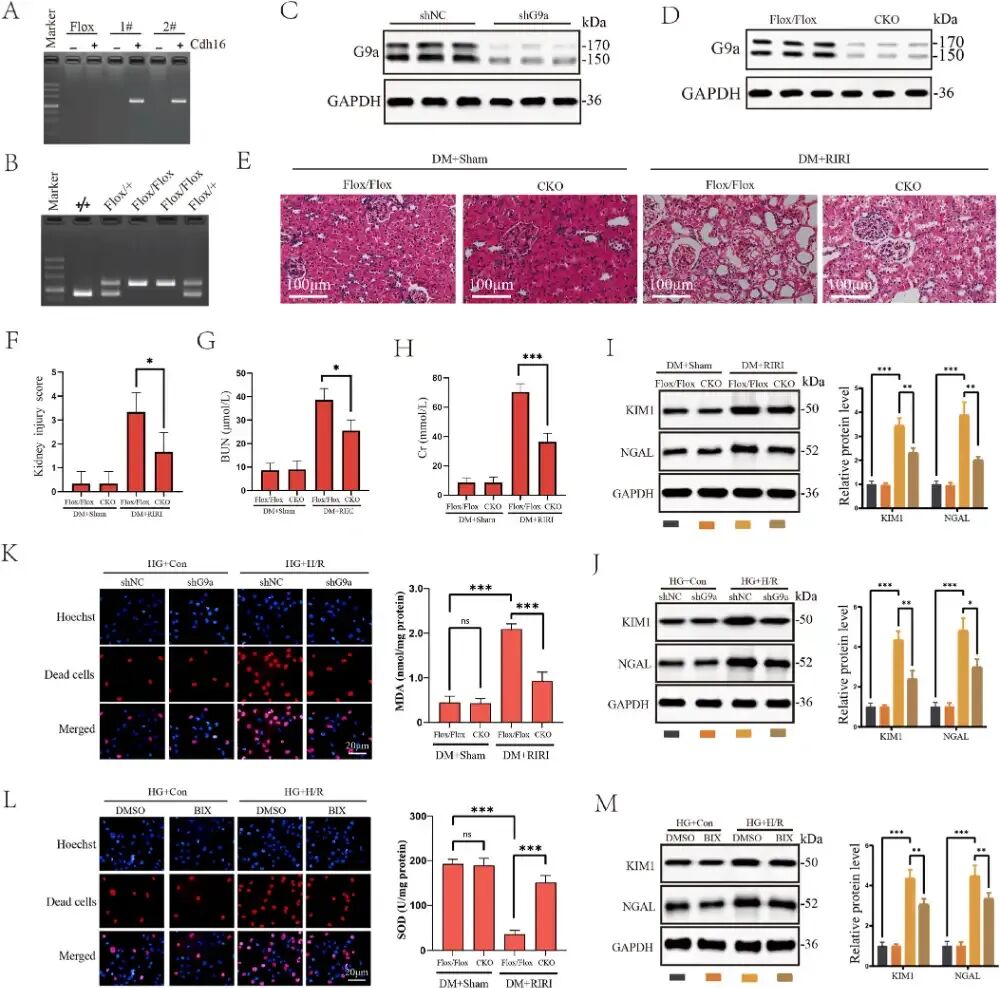
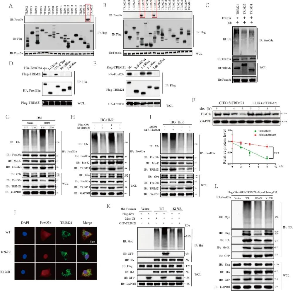
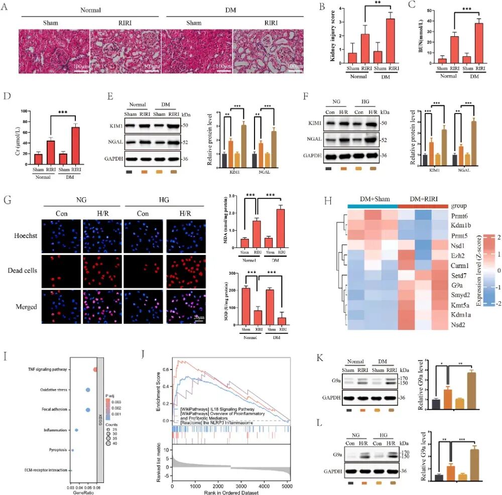
项目文章 |Redox Biology武汉大学人民医院研究团队发现G9a在糖尿病肾脏缺血再灌注损伤的作用糖尿病肾缺血再灌注损伤(RIRI)是一种严重的外科并发症,糖尿病患者的预后尤其差。组蛋白甲基转移酶G9a已被证实参与多种病理过程,但其在糖尿病RIRI中的作用尚不明确。最新证据表明,非组蛋白蛋白质甲基化可能在细胞对缺血损伤的反应中起关键作用。 近日,武汉大学人民医院郑庆源教授、王磊教授团队在国际学术期刊Redox Biology(IF=11.9)发表题为“The G9a-TRIM21 axis exacerbates diabetic renal ischemia-reperfusion injury by inducing methylation-dependent ubiquitination and degradation of FoxO3a to promote oxidative stress and pyroptosis”的研究论文。该研究从临床现象出发,通过RNA-seq锁定关键分子 G9a;再利用Co-IP-MS、免疫组化和功能实验等技术揭示了糖尿病肾脏缺血再灌注损伤中一种新的G9a-TRIM21-FoxO3a调控轴,其中G9a介导的甲基化修饰为FoxO3a的泛素化和降解创造了条件,从而促进了细胞焦亡和氧化应激。这些发现表明,G9a是预防或治疗糖尿病肾脏缺血再灌注损伤的潜在治疗靶点。爱基百客为该研究提供RNA-seq的技术支持。 ![]() 1. 糖尿病加剧RIRI并上调G9a表达 研究分别从动物实验(正常鼠 vs 糖尿病鼠)和细胞实验分别证明糖尿病(DM)会加重肾缺血再灌注损伤(RIRI)。其中,糖尿病鼠呈现肾小管扩张、细胞脱落更严重;血肌酐(Cr)和尿素氮(BUN)飙升;损伤标志物(KIM1、NAGL)显著增加。随后,研究以RNA-seq为切入点,测序结果显示,有一大堆蛋白甲基转移酶的表达水平发生了显著变化。通过KEGG和GSEA分析,发现这些差异基因主要富集在炎症和细胞死亡通路上。这就把“甲基化酶”和“细胞焦亡/死亡”联系起来了。研究团队结合之前的研究和这次测序的数据,把目光锁定在了G9a这个分子上。 ![]() 图1:DM加剧了RIRI并上调了G9a的表达。 2. 抑制G9a可缓解糖尿病RIRI和氧化应激 RNA-seq结果显示甲基转移酶异常,研究团队前期研究发现G9a通过抑制Sirt1促进普通RIRI。但是G9a在糖尿病环境下的RIRI中扮演什么角色?还不清楚。于是,作者进行了两层验证(体内+体外),构建了G9a条件性敲除(CKO)小鼠模型,细胞实验用siRNA(干扰)或者BIX(化学抑制剂)抑制G9a。总的来说,这部分实验结果证明抑制G9a可缓解糖尿病RIRI和氧化应激。 ![]() 图2:抑制G9a可缓解糖尿病 RIRI。 3. G9a促进糖尿病RIRI细胞焦亡并靶向FoxO3a 为深入G9a在糖尿病RIRI中的潜在调控机制,研究采用Co-IP- MS鉴定与G9a相互作用的蛋白质,锁定了靶蛋白FoxO3a,并且对这些互作蛋白做KEGG分析,发现“细胞焦亡”通路显著富集。作者用了三种不同的细胞死亡抑制剂,结果发现只有焦亡抑制剂(VX-765)能最有效地保护细胞。这说明焦亡是主导。同时,通过体内和体外实验模型观察发现,焦亡相关标志物NLRP3、ASC、Cle-caspase-1和IL- 1β的表达水平升高,且在糖尿病条件下其表达进一步增强。综上,G9a在体内外糖尿病相关RIRI中均参与调控细胞焦亡。随后,研究还做了GST pull-down证实了G9a和FoxO3a的直接互作,并确定了互作的结合区域。 ![]() 图3:G9a促进糖尿病 RIRI 细胞焦亡并靶向FoxO3a。 4. FoxO3a的降解通过G9a介导的甲基化作用被促进 在糖尿病+损伤动物模型中,发现G9a升高,而FoxO3a蛋白水平显著降低。如果敲除G9a(CKO小鼠)或者抑制G9a(siRNA/BIX),FoxO3a的蛋白水平上调。体外过表达实验证实,G9a确实能让FoxO3a发生甲基化。结合上一段发现的结合区域(150-300aa),数据库预测这区域里有三个赖氨酸可能被甲基化:K230、K262和 K290。然后,研究利用点突变验证发现K262就是那个关键的被G9a甲基化的位点。 鉴于G9a与FoxO3a的相互作用已被证实,研究就进一步探究了G9a如何调控FoxO3a的稳定性。研究采用自噬-溶酶体抑制剂CQ和蛋白酶体抑制剂MG132处理HK2细胞,结果表明,CQ未能维持FoxO3a蛋白的稳定性,而MG132则显著稳定了FoxO3a蛋白。半衰期实验显示,G9a缩短FoxO3a的半衰期;沉默G9a促进FoxO3a的稳定性。这些结果表明,G9a通过蛋白酶体-泛素系统调节FoxO3a蛋白的表达。此外,G9a的主要功能之一是作为转录调节因子。研究还检测了G9a对HK-2细胞中FoxO3a mRNA的影响,结果显示shG9a和BIX处理均未影响FoxO3a的转录。综上所述,这些发现表明,在DM相关RIRI 中,G9a通过直接在K262位点甲基化FoxO3a与之相互作用,从而促进了FoxO3a的蛋白酶系统降解。 ![]() 图4:G9a通过甲基化促进FoxO3a的降解。 5. G9a促进FoxO3a在K176位点的K48连接泛素化及蛋白酶体降解 进一步研究发现,糖尿病RIRI中FoxO3a的泛素化水平在体内和体外均有所增加,而G9a的缺失或沉默会降低FoxO3a的泛素化水平。然后,研究构建了各种只有单一赖氨酸的泛素突变体。结果发现,G9a主要增强的是K48-linked泛素链。此外,通过突变FoxO3a的甲基化修饰位点K262并将其转染至293T细胞后,研究发现甲基化失活后FoxO3a的泛素化作用受到显著抑制。通过生物信息学预测+点突变验证,锁定K176是FoxO3a接受泛素修饰的关键位点。结果表明,K176是FoxO3a的泛素化修饰位点。免疫荧光揭示,在G9a作用下,FoxO3a 不仅被降解,还发生了核质转位。综合这些研究结果,有力证明G9a在糖尿病RIRI中调控FoxO3a蛋白甲基化,从而促进FoxO3a的泛素化。 ![]() 图5:G9a促进FoxO3a在K176位点的K48连接泛素化及蛋白酶体降解。 6. FoxO3a缓解糖尿病RIRI并通过G9a参与驱动糖尿病RIRI 随后,研究利用AAV9在体内过表达FoxO3a,以探究FoxO3a在糖尿病RIRI中的关键作用。结果显示,在DM + IRI组中,FoxO3a的过表达导致血清中BUN、Cr和MDA水平显著降低,SOD含量增加,减轻了肾小管上皮细胞的组织病理学损伤,并降低了肾损伤标志物KIM1和 NAGL的表达,从而显著减轻了RIRI中的组织损伤和肾功能障碍。WB分析表明,RIRI中FoxO3a的过表达显著抑制了NLRP3、ASC、Cle-caspase-1和IL- 1β蛋白的表达。加上体外细胞实验,一起提供了有力证据,表明FoxO3a能够缓解糖尿病RIRI并诱导氧化应激。 为阐明G9a是否通过FoxO3a调控糖尿病相关RIRI,研究采用AAV9在G9a基因敲除小鼠中沉默FoxO3a。沉默FoxO3a导致血清肌酐(Cr)和尿素氮(BUN)显著升高、肾小管扩张及上皮细胞脱落,进一步加重了肾损伤。此外,研究发现沉默FoxO3a会显著提升肾脏损伤标志物KIM1和NAGL的表达水平,同时伴随细胞焦亡标志物NLRP3、ASC、Cle-caspase-1及IL- 1β的上调。与此同时,FoxO3a基因沉默导致肌酐(Cr)、尿素氮(BUN)和丙二醛(MDA)水平升高,同时超氧化物歧化酶(SOD)含量降低。体外细胞系实验与体内实验结果一致。总的来说,这部分结果为G9a-FoxO3a轴在糖尿病RIRI进展过程中促进细胞焦亡和氧化应激的潜在作用提供了证据。 ![]() 图6:FoxO3a可缓解糖尿病RIRI,并通过G9a参与驱动糖尿病RIRI。 7. G9a促进TRIM21介导的FoxO3a泛素化 G9a只是甲基化酶,具体负责泛素化的必然是E3泛素连接酶。研究针对TRIM家族蛋白进行了一轮IP筛选,初筛选中了TRIM21、TRIM27和TRIM231。实验结果发现仅TRIM21能增强FoxO3a的泛素化,且泛素化位点为K176;并且抑制TRIM21可有效延长FoxO3a的半衰期。为更精确地确定TRIM21与FoxO3a的结合位点,研究再次做了截短体实验,通过免疫共沉淀实验,研究发现TRIM21与FoxO3a的C端(氨基酸128-475)结构域结合,并被FoxO3a在其N端(氨基酸1-148)识别。 为阐明G9a甲基化与TRIM21介导的泛素化之间的关系,研究开展了一系列全面实验。研究结果表明,缺血条件显著增强FoxO3a的泛素化,而这种增强效应可通过条件性敲除G9a来消除。此外,细胞实验表明,在H/R条件下,TRIM21敲除抑制了FoxO3a的泛素化,而FoxO3a的甲基化状态保持不变。相反,在H/R条件下,TRIM21的过表达增强了FoxO3a的泛素化。然而,G9a敲除导致的FoxO3a甲基化水平降低,同时也阻碍了TRIM21介导的FoxO3a泛素化。将野生型FoxO3a甲基化位点突变体K262R和泛素化位点突变体K176R转染到293T细胞的实验表明,由K262突变引起的甲基化抑制消除了泛素化。相比之下,K176R突变抑制了泛素化,但未影响FoxO3a的甲基化状态。免疫荧光分析显示,K262R能够限制FoxO3a的核转位,而K176R不阻碍FoxO3a与TRIM21的共定位。综上所述,这些发现表明TRIM21促进了FoxO3a的泛素化,且其活性受G9a介导的甲基化调节。 ![]() 该研究首次发现G9a以非组蛋白形式对FoxO3a进行甲基化,导致其发生易位,并引发由TRIM21介导的K48连接的泛素化,进而导致FoxO3a的降解。这一过程在氧化应激及糖尿病肾缺血再灌注损伤的预后中起着调节作用。这些效应与FoxO3a上的甲基化位点K262和泛素化位点K176密切相关。开发G9a抑制剂或FoxO3a激动剂对于治疗糖尿病RIRI具有重要的应用前景。
项目咨询
|










