NEWS
新闻资讯
|
顶刊视野 | 转录因子中的“特种兵”:当核受体遇见表观组作为细胞命运的“掌舵者”,核受体(Nuclear Receptors)超家族一直是代谢、发育及肿瘤研究的绝对主角。从维生素D受体(VDR)到过氧化物酶体增殖物激活受体(PPARs),我们习惯了去关注它们对单个下游基因的调控。 但在审稿人眼中,单点验证早已不够“解渴”。核受体是如何在全基因组范围内寻找“落脚点”(Motifs)的?它是如何像推土机一样重塑染色质开放性的?又是如何根据细胞环境动态招募辅因子的? 面对这些机制层面的深水区,传统分子生物学手段往往显得力不从心。要想从“管窥蠡测”升级为“全景解析”,我们需要借助于高通量组学的力量。今天,我们就带大家系统梳理核受体家族的基本概念、分类、结构特征以及3篇具有代表性的核受体ChIP-seq文章,看看大牛们是如何利用组学技术讲故事的。 一、核受体基本信息 核受体是一类真核生物中广泛存在的配体依赖性转录因子(Ligand-dependent Transcription Factors),是非常重要的蛋白,约占FDA批准药物靶点的15%。作为人类基因组中最大的转录因子家族之一(包含48个成员),它们在细胞核内充当着直接的“基因开关”。 不同于细胞表面受体需要通过复杂的胞内信号级联反应来传递信息,核受体拥有独特的“特权”:它们能够直接识别并结合脂溶性小分子配体(如类固醇激素、维生素D、甲状腺激素或脂质代谢物),发生构象改变后,直接结合到基因组特定的顺式作用元件上,从而招募辅调节因子,启动或抑制基因转录。这种“配体-转录”的直接偶联,使其成为了连接环境信号与基因组的最短路径,也成为了ChIP-seq、CUT&Tag等表观组学技术的完美研究对象。 二、核受体的分类 根据核受体结合DNA的方式以及配体依赖的激活模式,我们可以将它们划分为三类。
在没有配体(激素)时,它们通常与热休克蛋白(HSP)结合,静静地待在细胞质中。 一旦结合配体,它们会由单体形成同源二聚体,迅速穿过核膜进入细胞核,识别DNA上的倒置重复序列。
它们通常预先就位于细胞核内,并且必须与类视黄醇X受体(RXR)形成异二聚体才能工作。 关键机制:无论是否有配体,它们往往已经结合在DNA上。无配体时,它们招募“辅阻遏因子”抑制转录;有配体时,构象改变,招募“辅激活因子”启动转录。
它们是代谢性疾病和肿瘤研究中的“潜力股”,利用组学技术揭示其未知靶基因,往往能带来高分文章的突破口。 三、核受体的结构 核受体之所以能精准地完成“信号感知-基因调控”的双重任务,归功于其高度保守且分工明确的结构域。从N端到C端,它们通常由四个区域组成,所有核受体结构域均可发生翻译后修饰,这些修饰可调控蛋白质的稳定性。
图:NR功能域组织及最相关的调控功能[1] 四、案例分析 USP28 Serves as a Key Suppressor of Mitochondrial Morphofunctional Defects and Cardiac Dysfunction in the Diabetic Heart
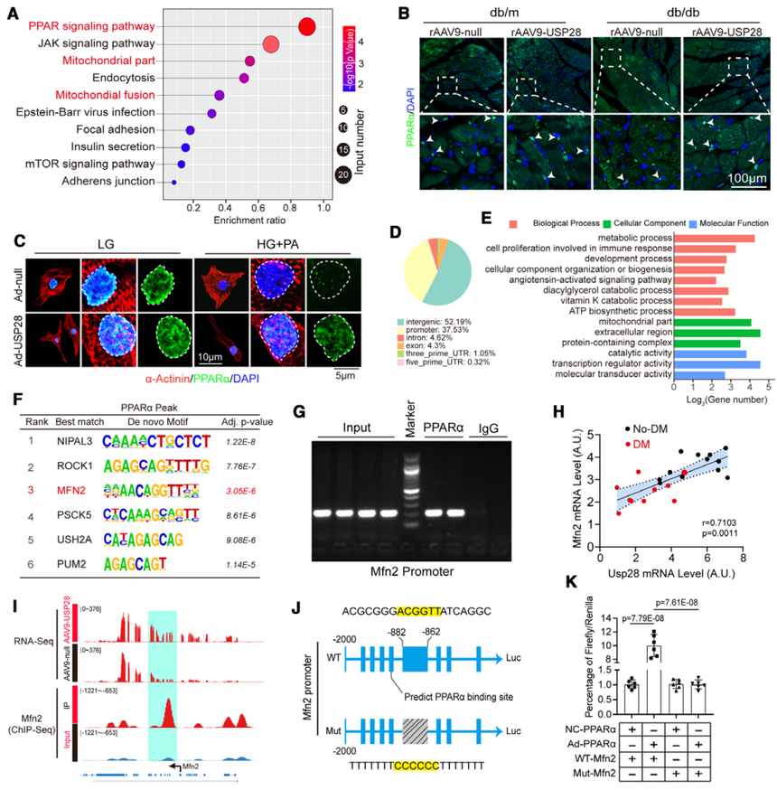
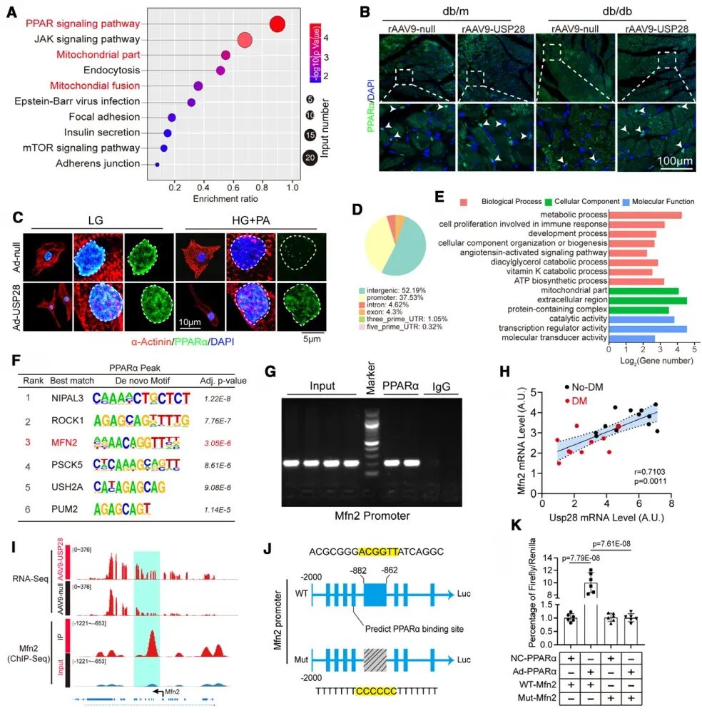
糖尿病患者不仅血糖高,心脏也容易出问题(糖尿病心肌病)。这类心脏的一个典型特征就是“能量代谢灵活性丧失”。PPARs(过氧化物酶体增殖物激活受体)是一类调节脂质和葡萄糖代谢及能量稳态的转录因子。PPARα特别在心脏中表达水平较高,其激活促进线粒体脂肪酸氧化,在糖尿病心脏中通常表达减少。PPARα在DCM心功能障碍发展,特别是持续糖尿病中的作用尚未得到充分的评估,需要进一步研究。 该研究证实了USP28在糖尿病心脏中的保护作用,尤其是在长期糖尿病的情况下,它能改善心脏的收缩和舒张功能,减轻心脏肥大和纤维化。该研究利用RNA-seq、ChIP-seq、质谱分析和蛋白pull-down等技术手段发现USP28(泛素特异性蛋白酶28)直接与PPARα(过氧化物酶体增殖物激活受体α)互作,去泛素化和稳定PPARα,促进Mfn2转录,从而阻碍线粒体形态功能缺陷。
图:USP28通过促进心肌细胞中PPARα介导的Mfn2转录来调节线粒体稳态。 MerTK+ macrophages promote melanoma progression and immunotherapy resistance through AhR-ALKAL1 activation
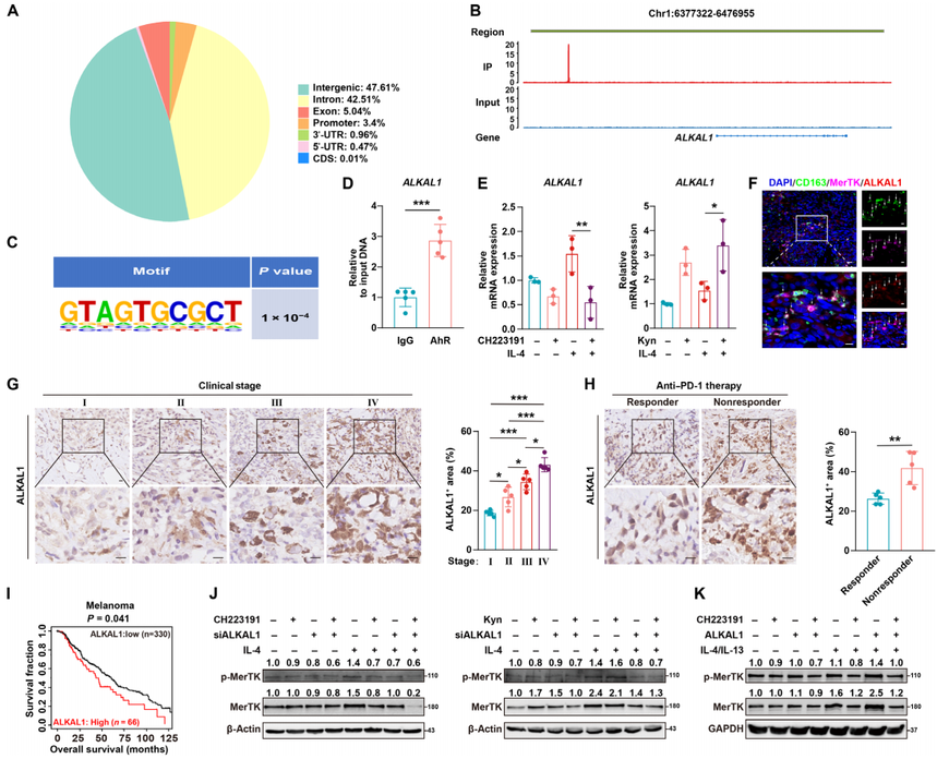
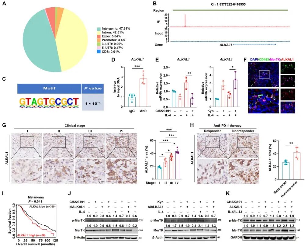
尽管我们对巨噬细胞异质性的理解日益加深,但微环境中驱动巨噬细胞表型和功能极化的因素尚未被完全阐明。该研究从单细胞RNA测序数据鉴定出一个高表达吞噬受体MER原癌基因酪氨酸激酶的巨噬细胞亚群(MerTK+巨噬细胞),该亚群与黑色素瘤的进展及免疫治疗耐药性密切相关。将MerTK+巨噬细胞过继转移至受体小鼠体内,无论是否清除其体内的巨噬细胞,均显著加速了肿瘤生长。机制研究进一步揭示,芳香烃受体(AhR)的靶基因——ALK和LTK配体1(ALKAL1),促进了MerTK的磷酸化,从而增强了MerTK+巨噬细胞的吞噬活性,并导致其随极化为免疫抑制表型。通过甘露糖基化胶束将AhR拮抗剂特异性靶向递送至肿瘤相关巨噬细胞,能够抑制MerTK的表达并提高抗程序性死亡配体1(anti-PD-L1)疗法的治疗效果。研究结果阐明了MerTK+巨噬细胞的调控机制,并为提高黑色素瘤免疫治疗的疗效提供了策略。
图:AhR介导的ALKAL1转录促进MerTK的激活与表达。 Vitamin D Regulates Olfactory Function via Dual Transcriptional and mTOR-Dependent Translational Control of Synaptic Proteins
维生素D(VitD)缺乏与神经功能障碍有关,但其在特定细胞类型中的作用机制仍知之甚少。通过使用从断奶到成年期体内维生素D水平受到控制的小鼠模型,该研究证明了维生素D通过维生素D受体(VDR)调节嗅觉功能。维生素D缺乏会损害气味辨别能力,而补充维生素D则能增强嗅觉敏感性——通过嗅觉特异性VDR敲低实验也重现了这些表型。单核RNA测序(snRNA-seq)和空间转录组学分析显示,VDR在嗅球丛状细胞(tufted cells)中选择性富集表达,维生素D信号在此处通过VDR依赖的方式,经由转录和翻译机制介导树突-树突突触重塑。值得注意的是,维生素D部分通过雷帕霉素机制靶蛋白(mTOR)信号通路调节突触蛋白的表达,而雷帕霉素治疗可恢复维生素D缺乏小鼠的翻译稳态和嗅觉功能。染色质免疫沉淀测序(ChIP-seq)证实,VDR直接结合于编码突触蛋白和翻译机制组分(包括mTOR通路效应子)的基因上。综上所述,这些结果揭示了一个全新的VDR-mTOR-翻译调节轴,它与经典的转录调节并行运作,确立了维生素D作为一种对饮食敏感的神经调节剂,将营养状况与突触功能及感觉处理联系起来。
图:染色质免疫沉淀测序(ChIP-seq)显示,维生素D受体(VDR)可直接结合突触和翻译靶基因的启动子区域。 纵观这三篇发表在Circulation、Science Advances 和 Advanced Science 上的高分佳作,我们不难发现,审稿人对核受体(及转录因子)研究的要求已经悄然升级。单纯的“表达量变化”早已无法满足高分期刊的胃口,现在的研究更像是完成一块精密的“三维拼图”:
然而,万变不离其宗。无论故事讲得多么宏大,这三篇文章都有一个绝对绕不开的“锚点”——确定核受体在基因组上的直接结合位点。如果没有ChIP-seq数据的支撑,PPARα的线粒体保护作用、AhR的耐药机制、以及VDR的突触调控,都只能停留在“相关性”猜测层面,无法证实为“直接调控”。可以说,ChIP-seq不仅是验证靶点的金标准,更是连接上游机制与下游表型的“定海神针”。 ChIP-seq/CUT&Tag:专门用来回答“核受体结合在哪里”的问题(定位Binding Sites)。爱基百客专注于表观多年,特别在核受体与转录因子研究领域积累了丰富的实战经验。
爱基百客部分核受体文章 ATAC-seq:用来回答“核受体是否改变了染色质结构”的问题(因为很多核受体需要招募HATs/HDACs来改变染色质松紧度)。 爱基百客专注于表观组学技术服务,特别在核受体与转录因子研究领域积累了丰富的实战经验,如您有相关技术需要,欢迎联系我们~
De Bosscher K, Desmet S J, Clarisse D, et al. Nuclear receptor crosstalk—defining the mechanisms for therapeutic innovation[J]. Nature Reviews Endocrinology, 2020, 16(7): 363-377.
项目咨询
|









