NEWS
新闻资讯
|
从ENCODE到植物pENCODE:表观图谱正当时,附数据库盘点2003年,人类基因组计划的完成被誉为生命科学的登月工程。它为我们提供了一份包含了30亿个碱基对的线性参照序列。然而,随着香槟庆祝的泡沫散去,科研界迅速面临了一个更深层的困惑:在这一庞大的序列中,编码蛋白质的基因序列仅占总长度的约1.5%。这意味着,剩余超过98%的基因组序列在当时缺乏明确的生物学解释。 长期以来,这些非编码区域被笼统地归类为“垃圾DNA”,被认为是进化过程中累积的冗余废料。然而,随着比较基因组学的深入,研究者发现这些区域中存在大量高度保守的序列,这暗示了它们承载着至关重要的生物学功能。这种“序列已知”与“功能未知”之间的巨大鸿沟,正是ENCODE计划(Encyclopedia of DNA Elements,DNA元件百科全书)诞的原点。 ENCODE是由美国NHGRI发起的一项里程碑式国际大科学工程,旨在继人类基因组计划测定序列之后,利用ChIP-seq、ATAC-seq、Hi-C等多维高通量技术,系统性地鉴定并注释人类和小鼠基因组中所有功能性元件(如增强子、启动子及染色质状态),从而破解占基因组98%的非编码区“暗物质”之谜,为全球研究者提供了解析基因调控网络与复杂疾病机制最权威的“多维导航图谱”。
![]() 图:ENCODE网站界面 2025年由斯坦福大学研究团队在Nature Communications上发表的综述《Data navigation on the ENCODE portal》系统阐述ENCODE门户的全面升级,主要涵盖了数据规模、处理标准、导航功能及高级应用四个维度。经过20年的发展,ENCODE门户已成为全球最大的功能基因组学资源库之一。 目前托管超过106,000个数据集,总文件大小超过1.3 PB。门户不仅包含ENCODE项目本身的数据,还整合了modENCODE(模式生物)、GGR(基因组调控)、modERN(模式生物调控网络)以及Roadmap Epigenomics等相关项目的数据。物种覆盖核心关注人和小鼠,同时也保留了果蝇(D. melanogaster)和线虫(C. elegans)的数据。数据类型已从传统的描述性实验(如ChIP-seq、RNA-seq、DNase-seq/ATAC-seq)扩展到功能特征鉴定实验。新增了包括CRISPR筛选、MPRA(大规模并行报告分析)和STARR-seq等数据,标志着研究重心从“观察相关性”向“验证因果性”转移。
图2:不同 ENCODE 功能基因组学实验概览
图3:按实验类型分类的ENCODE功能基因组学 在当今的生命科学界,“ENCODE”早已超越了一个单一科研项目的范畴,升华为一种普适的研究范式。“ENCODE”已然成为功能基因组学系统化注释的代名词。凡是利用高通量测序技术(如ChIP-seq、ATAC-seq、Hi-C等)对基因组非编码区进行深度解码的计划,往往都被视为这一范式的延续。令人振奋的是,这股“解码”浪潮早已跨越物种界限,在植物学领域呈燎原之势,催生了一批高质量的“植物版 ENCODE”资源。 在植物学领域,pENCODE (A Plant Encyclopedia of DNA Elements) 用于系统绘制植物基因组中的调控元件(如启动子、增强子、染色质状态)。早在2014年,植物界就已经提出了pENCODE[1]。不同于人类基因组相对稳定的背景,植物科学家们面临着更为复杂的多倍体基因组挑战。pENCODE不仅致力于解析植物生长发育的基础规律,更为未来的精准分子设计育种提供了至关重要的“基因组导航图”——即如何通过精准操控非编码区元件,在不改变基因序列的前提下,调节作物产量与抗逆性。 2021年,华中农业大学李国亮教授和李兴旺教授团队在Molecular Plant发表题为“RiceENCODE: a comprehensive epigenomic database as rice Encyclopedia of DNA Elements”的研究文章。该数据库整合了三维染色质互作、组蛋白修饰、染色质状态、染色质可及性、DNA甲基化及转录组数据,并针对不同数据类型采用标准化流程进行重新处理。该数据库能够全面呈现不同组织和品种中基因的表达与调控特征,深化我们对表观基因组调控机制的理解,同时为水稻分子设计育种提供重要的表观遗传信息支持。 ![]() 图:RiceENCODE数据库的架构与截图
2018年,香港中文大学钟思林教授团队在Nature Plants发表题为“Genome encode analyses reveal the basis of convergent evolution of fleshy fruit ripening”的论文。该研究报道了一个11种果实(7种跃变型果实(苹果、香蕉、甜瓜、木瓜、桃、梨和番茄)、4种非跃变型果实(黄瓜、葡萄、草莓和西瓜)以及2种干果(拟南芥和水稻))的全面功能基因组数据库,涵盖361个转录组(RNA-seq)、71个染色质开放图谱(DNaseI-seq)、147个组蛋白修饰(ChIP-seq)及45个DNA甲基化图谱(BS-seq)。首次系统揭示果实成熟的趋同进化分子基础,提出三种独立进化但功能相似的转录回路。构建了综合性fruitENCODE数据库,为果实功能基因组学提供多维数据。
图:番茄与桃的成熟基因与组织特异性表观遗传标记相关
研究构建了首个拟南芥综合表观基因组数据库AraENCODE,通过整合4511个公开样本数据并采用标准化分析流程,实现了多维度表观调控信息的可视化查询与跨数据集比较。数据收录4511个样本,涵盖ChIP-seq、ATAC-seq、Hi-C等9种数据类型,包括野生型/突变体不同组织。
图:AraENCODE数据库的体系结构
2024年,华中农业大学棉花遗传改良团队研究成果以“Epigenomic and 3D genomic mapping reveals developmental dynamics and subgenomic asymmetry of transcriptional regulatory architecture in allotetraploid cotton”为题在Nature Communications发表。研究通过生成涵盖异源四倍体棉花生命周期中12个主要组织/发育阶段的表观基因组(ATAC-seq、H3K27ac ChIP-seq、H3K4me3 ChIP-seq)、三维(3D)基因组(Hi-C)、和转录组数据集,记录了其两个亚基因组中染色质结构的动态组织形式。研究提供了丰富的资源并描绘了基因组的调控架构,从而有助于理解生物学过程并指导棉花育种。 ![]() 图:多组织中表观基因组的动态变化及其对基因转录调控的意义
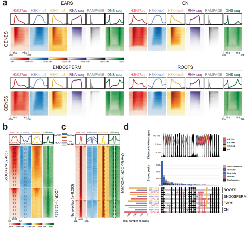
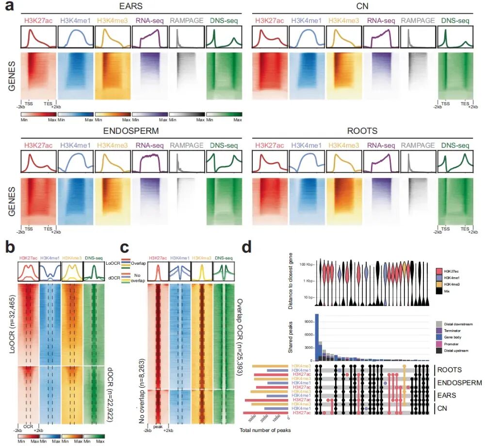
![]() 2024年底,冷泉港实验室的研究团队在期刊Nature Communications上在线发表了题为“MaizeCODE reveals bi-directionally expressed enhancers that harbor molecular signatures of maize domestication”的研究论文。该研究采用ENCODE策略对玉米基因组中的调控区域进行编目。该项目整合了组蛋白修饰和转录因子ChIP-seq数据,以及转录组数据集,涵盖了3个代表玉米表型多样性的自交系以及1个大刍草自交系(TIL11)的5种组织。 ![]() 图:组蛋白H3修饰标记玉米自交系中的DNA调控元件
![]() 2025年,扬州大学园艺园林学院瓜类作物遗传育种与分子生物学创新团队在期刊Horticulture Research发表综述《Epigenetic crop improvement: Integrating ENCODE strategies into horticultural breeding》,该综述系统性地探讨了表观遗传机制在园艺作物改良中的应用。表观遗传修饰(如DNA甲基化、组蛋白修饰、染色质重塑和RNA相关沉默)能在不改变DNA序列的情况下调控基因表达,影响作物的开花时间、果实成熟、胁迫适应等关键性状。论文受ENCODE项目启发,提出将类似策略(如pENCODE,即植物ENCODE)整合到精准育种中,通过映射调控元件、表观遗传标记和非编码RNA,加速作物改良进程。 ![]() 图:展示了pENCODE策略的三阶段框架:从表观遗传变异识别到精准编辑,最终培育优良品种。 尽管已经取得了一些进展,但植物ENCODE计划总体上仍处于起步阶段。目前的公共数据库主要还是“参考系”而非“全景图”。现有的数据资源高度集中在水稻、玉米、棉花等少数模式物种的标准生长条件下。 然而,植物基因表达的调控具有极强的时空特异性。当你的研究对象转向具有独特经济价值的非模式作物(如中草药、林木、花卉),或者聚焦于特定的生物学问题——比如干旱/冷害胁迫下的动态响应、病原菌侵染后的防御机制,甚至是关键转录因子突变后的全基因组重编程——你会发现,公共数据库里往往是一片“信息荒原”。这种数据的缺失,正是制约许多课题从“描述现象”走向“解析机制”的最大瓶颈。
Lane A K, Niederhuth C E, Ji L, et al. pENCODE: a plant encyclopedia of DNA elements[J]. Annual review of genetics, 2014, 48(1): 49-70.
项目咨询
了 解 更 多 { 往 期 精 彩 回 顾 }
|















