染色质开放性是基因组功能调控的关键决定因素。它特指染色质中那些结构相对松散、易于被调控蛋白和转录机器访问的DNA区域。这些开放区域如同基因组的“门户窗口”——当特定基因需要被激活时,对应的染色质区域会从紧密缠绕的关闭状态转变为开放状态,允许转录因子结合并启动基因表达。染色质开放性动态变化,可响应发育信号、环境刺激和疾病状态,直接影响细胞的分化、功能与命运。
Fig 1.染色质开放性
ATAC-seq(Assay for Transposase-Accessible Chromatin with high-throughput sequencing,转座酶可及性染色质测序)是一种用于探究染色质开放性区域的技术,它如同染色质的“任意门”,能够精准揭示基因组中哪些区域是开放的、可被调控因子访问的。

![]()
Fig 2.ATAC-seq原理
利用工程化的Tn5转座酶,高效切割并标记开放染色质区域,再通过高通量测序,系统绘制全基因组染色质可及性图谱。与传统方法相比,ATAC-seq具有四大优势:
超低起始量:只需50,000-100,000个细胞,珍贵样本不再受限;
实验周期短:从样本到文库仅需3-4小时;
高分辨率:单碱基精度,可识别转录因子结合位点和核小体定位;
信息丰富:一次实验获得多重调控信息,包括开放区域、核小体占据等。
爱基百客建立了标准化的ATAC-seq全流程体系,确保数据精准可靠。流程涵盖实验操作与生物信息学分析两大环节:
Fig 3.ATAC-seq实验流程
通过专业生物信息学分析,生成可及性峰值、注释信息及可视化图谱。
Fig 4.ATAC-seq分析流程
爱基百客在ATAC-seq领域积累了丰富的项目经验,覆盖动物、植物及微生物样本,数据质量优异。同时,公司在新鲜样本与冻存样本的优化处理方面同样拥有成熟的技术体系与丰富的实践经验。
Fig 5.小鼠ATAC-seq数据展示
Fig 6.水稻ATAC-seq数据展示
Fig 7.疫霉菌ATAC-seq数据展示
4)拟南芥新鲜原生质体、冻存样本(3d)、冻存样本(>6 month)ATAC-seq结果展示
Fig 8.从左到右分别为拟南芥新鲜原生质体、冻存样本(3d)、冻存样本(>6 month),上下两张图为一组ATAC-seq结果展示
⚠️温馨提示:样本新鲜度直接影响实验效果,建议使用新鲜样本以获得最佳数据质量哦~
项目数量:已完成1000+ ATAC-seq项目。
样本类型:涵盖人类、小鼠、大鼠、斑马鱼、果蝇、水稻、拟南芥等150+物种。
组织类型:细胞、脑、肝、心、肿瘤、胚胎、植物叶片、真菌菌丝等50+种组织。
深厚的技术积累确保我们能够应对多样化的研究需求。
ATAC-seq在以下领域发挥关键作用:
肿瘤研究:肿瘤异质性解析、耐药机制研究、生物标志物发现;
免疫学研究:免疫细胞分化轨迹、免疫应答调控网络、自身免疫病机制;
作物育种:农艺性状调控元件鉴定、逆境响应机制解析、品种特异性调控图谱;
结合多组学数据(如RNA-seq、ChIP-seq),ATAC-seq可进一步深化机制解析。多组学整合方案:
案例一:嗜酸乳杆菌通过调控小胶质细胞功能促进脑缺血恢复
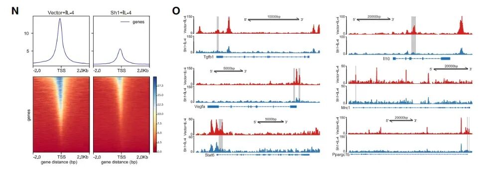
本文通过临床队列分析、小鼠模型和随机对照试验,系统揭示了嗜酸乳杆菌改善脑缺血后认知功能障碍的机制:脑缺血患者肠道中嗜酸乳杆菌丰度降低与认知衰退密切相关;补充该菌可增强亚油酸肠道吸收,促进其进入血液循环和脑组织;亚油酸作为关键代谢物,通过激活小胶质细胞过氧化物酶体增殖,驱动细胞向抗炎表型重编程——既通过清除活性氧抑制促炎激活,又通过过氧化物酶体β-氧化产生的乙酰辅酶A介导组蛋白乙酰化修饰,并增加抗炎基因位点的染色质可及性(ATAC-seq证实过氧化物酶体功能障碍显著降低TGFB1和IL-10等抗炎基因启动子区域的开放性),从而促进抗炎基因表达。在动物模型中,嗜酸乳杆菌预处理显著改善神经功能损伤、减轻炎症并恢复肠道屏障;临床初步试验证实其可提升患者认知评分和脑灌注水平。研究确立了"肠道菌群-代谢物-免疫细胞器"轴在脑缺血治疗中的转化价值,为微生物组靶向的神经保护策略提供了理论依据。
Fig 9.抗炎基因位点的染色质开放性
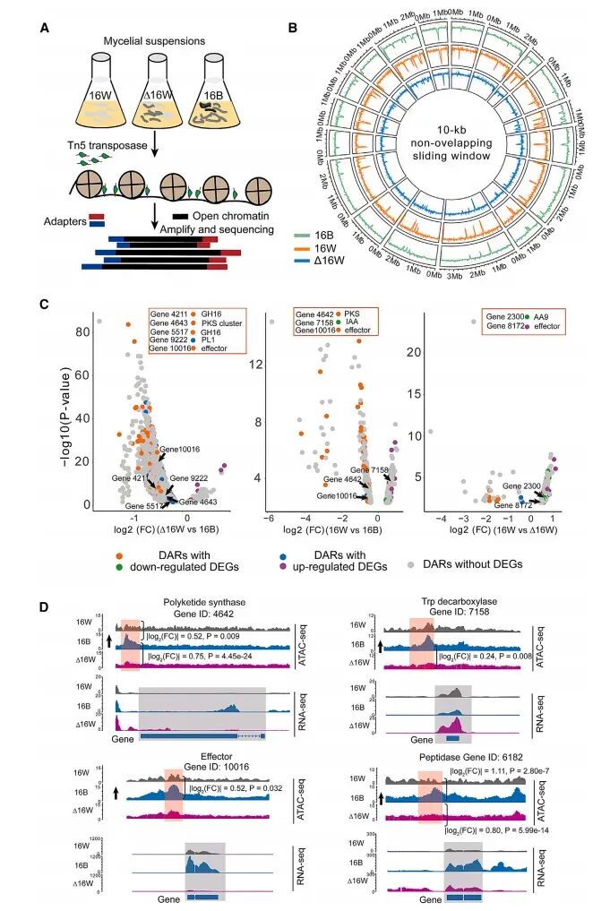
案例二:附属染色体缺失通过染色质可及性重塑驱动真菌从寄生向共生转变
文章题目:Loss of the accessory chromosome converts a pathogenic tree-root fungus into a mutualistic endophyte
合作单位:中国林业科学院林木遗传育种国家重点实验室/中国林业科学研究院亚热带林业研究所
发表期刊:Plant Communications
主要内容:
本研究通过比较Stagonosporopsis rhizophilae真菌的两个分离株16W(含有约0.6 Mb的附属染色体AC)和16B(无AC),揭示了AC在调控真菌生活方式从轻度寄生向互利共生转变中的核心作用。研究人员利用ATAC-seq技术全基因组水平分析染色质可及性,发现AC的丢失(△16W)导致染色质可及性显著降低,并与基因表达变化紧密相关。ATAC-seq数据整合RNA-seq显示,AC通过维持染色质开放状态影响关键基因(如涉及植物细胞壁降解酶、效应蛋白、IAA和黑色素生物合成基因)的表达,从而调节真菌的根定殖能力、胁迫响应及与植物的互作结局。这一发现强调了AC作为共生抑制因子的功能,并通过多组学方法阐明了染色质重塑在真菌-植物互作中的进化意义。
Fig 10.AC对全基因组染色质可及性及DARs与DEGs相关性具有显著影响
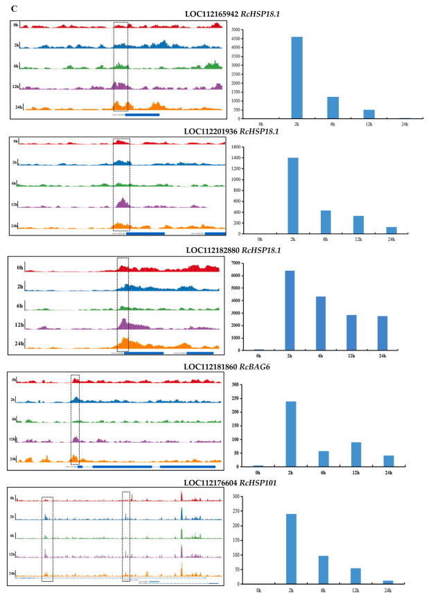
案例三:RcHSF30通过染色质可及性重编程调控sHSP与BAG基因增强玫瑰耐热性
本研究通过整合ATAC-seq和RNA-seq技术,系统揭示了月季(Rosa chinensis)在热胁迫下的染色质可及性动态变化及其调控基因表达的分子机制。ATAC-seq分析显示,热胁迫在2小时内即可诱导全基因组染色质可及性的快速重编程,差异可及区域(DARs)在启动子和基因间区呈现时间特异性分布,其中热激活基因的DARs富集了热休克因子(HSF)等转录因子结合模体。通过整合RNA-seq数据,研究发现热胁迫显著上调了与蛋白折叠和氧化应激响应相关的基因(如sHSP和BAG家族),且这些基因的启动子区域染色质开放性增强与表达水平正相关。进一步实验证实,RcHSF30(HSFA2家族成员)直接结合到RcHSP18.1和RcBAG6的启动子区域,其过表达显著提升转基因玫瑰的耐热性并降低ROS积累。本研究凸显了ATAC-seq在解析染色质开放性如何驱动热应激基因调控网络中的核心作用,为月季耐热品种选育提供了表观遗传学基础。
Fig 11.ATAC-seq和RNA-seq的关联分析
爱基百客拥有10+年表观组学技术服务经验,提供从实验设计到数据分析的全流程支持。无论您是研究基础机制还是探索应用前景,ATAC-seq都将成为您揭秘染色质调控的得力工具。欢迎联系我们,共同推动科学发现!

项目咨询

