NEWS
新闻资讯
|
国自然热点 ▏跟着顶刊学习如何研究肠道菌群与组蛋白修饰1989年,“肠-脑轴”在剑桥皇后学院被正式命名,从此拉开一场跨世纪的研究长跑。三十五年过去,肠道菌群已从“差异描述”进阶到“因果闭环”——2026年国自然医学部指南再次把它列为持续高热度方向,但重点要回答“机制-干预-临床价值”三位一体。 在这场升级赛中,“菌群-宿主共代谢”成为黄金赛道:微生物把膳食纤维、胆固醇、色氨酸、胆碱等日常底物,转化为短链脂肪酸、次级胆汁酸、5-HT、TMAO 等信号分子;这些代谢物像“表观遥控炸弹”,精准落在宿主组蛋白的乙酰化、m6A、乳酸化位点,重塑染色质开放度,决定基因转录的“开”或“关”。 今天,我们就循着国自然最新关键词,拆解这组“菌群代谢物→组蛋白修饰→基因转录→疾病表型”的闭环链路,跟随顶刊看看如何用“表观遗传剪刀”把微生物组变成可药物化的靶点。
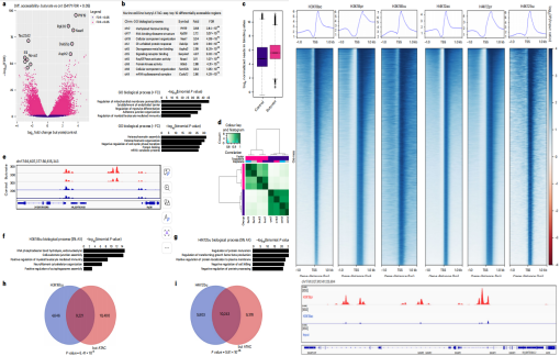
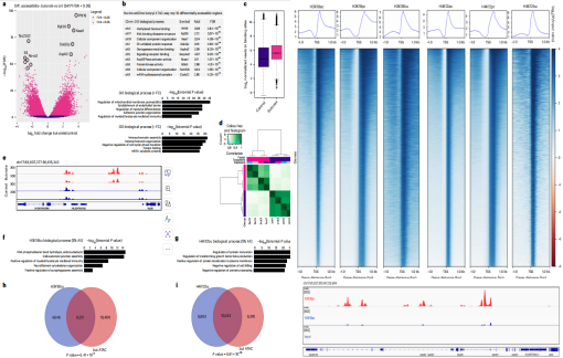
斯坦福Snyder团队联合芝加哥、西北大学团队,系统解析了微生物短链脂肪酸(SCFAs)丙酸、丁酸作为新型表观遗传代谢物的作用机制。研究者首先用¹³C₃-丙酸体外标记+LC-MS/MS,证实其可高效转化为丙酰-CoA并写入组蛋白H3K18、H4K12,形成丙酰化(Kpr)和丁酰化(Kbu)修饰;随后以ChIP-seq、ATAC-seq、RNA-seq“三件套”描绘全基因组分布,发现90%以上Kpr/Kbu结合位点独立于经典乙酰化,富集在Wnt/β-catenin、TGF-β、细胞黏附及内质网应激相关调控元件,显著增加染色质可及性。剂量-时间-细胞三控实验显示,10 mM丙酸或1 mM丁酸即可使83%/74%差异开放区域出现可及性上调,并同步上调分化、离子转运基因,下调细胞周期、RNA代谢通路。尤为重要的是癌基因MYC、FOS、JUN在CRC细胞中被Kpr/Kbu“超量标记”,反而触发增殖抑制;正常结肠上皮细胞中这些位点结合强度低3–7倍,提示SCFA选择性“毒写”癌细胞。小鼠喂5%阿拉伯木聚糖8周后,CUT&Tag验证72%体外丁酸诱导的开放峰在肠道原位重现,且显著抑制致癌物诱导的癌前病变面积。研究首次把“膳食纤维—微生物代谢—组蛋白写码—转录重编程—抑癌”完整串起,为理解饮食-表观-肿瘤交互提供范式,也奠定了“代谢物表观写作”作为癌症预防与治疗新策略的分子基础。
别再只盯着乙酰化,Kpr、Kbu、Kcr、Ksucc等“非乙酰短链酰化”才是代谢-表观交叉的富矿,可衍生出新酶、新位点、新功能三大方向。 ChIP-seq、ATAC-seq、Hi-C、CUT&Tag、单细胞多组学已非简单并列,设计“同一样本、多维标签”一体化实验,用更少样本拿更高维度数据,多角度解析问题,不仅停留在单纯的基因序列。 文章用“微生物代谢物浓度-组蛋白写入-染色质三维结构-基因表达-表型”完整证据链,可考虑“体外机制+类器官验证+动物模型+临床样本”四步成环,并嵌入干预策略(小分子、益生菌或膳食),更好的切合“面向人民健康”重大需求。 案例二:微生物丁酸直接“写”入肠上皮组蛋白H3K27位点,以丁酰化这一表观遗传标记重塑染色质,激活代谢与抗氧化基因程序。
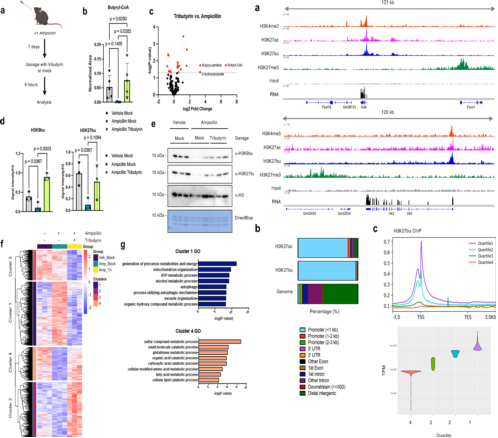
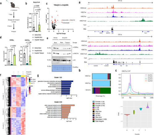
此研究首次在哺乳动物肠道内证实:微生物产生的丁酸可直接“写”入组蛋白,形成生理水平高丰度的H3K27bu(组蛋白H3第27位赖氨酸丁酰化),并通过染色质重塑调控肠上皮基因表达。研究以雌鼠盲肠为主要模型,系统描绘“菌群-代谢物-丁酰化-转录”完整因果链,为理解饮食-微生物-表观遗传互作提供范式。 作者先比较8种肠道组织,发现盲肠及远端大肠的丁酰化、丙酰化信号最高,与局部短链脂肪酸(SCFAs)浓度一致。质谱锁定4个位点:H3K9bu、H3K27bu、H3K9pr、H3K27pr,其中H3K27bu信号最强;滴定实验显示其检测灵敏度低于乙酰化,提示体内丰度可能被低估。免疫荧光证实H3K27bu沿隐窝-绒毛广泛分布,且与上皮标志物villin共定位。 为验证菌群必要性,团队比较无菌(GF)与常规SPF小鼠,发现GF鼠所有酰化修饰均显著下降;复合抗生素或单用氨苄西林亦同步降低丁酰化、乙酰化及丙酰化,伴随盲肠重量增加与菌群结构改变,表明组蛋白酰化动态依赖于微生物。 随后设计“抗生素清菌+回补”实验:氨苄西林饮水7天后,经口灌胃丁酸前药tributyrin,使盲肠丁酸浓度从0升至~20 mM;代谢组显示胞内丁酰-CoA、丁酰肉碱、3-羟基丁酸同步升高,而其余136种极性代谢物几乎不变,证明干预特异性。免疫印迹显示tributyrin单剂即可部分恢复H3K27bu水平,说明丁酸本身足以驱动修饰重建。 RNA-seq分析盲肠上皮细胞(IECs)发现:tributyrin挽救了抗生素导致的~600个基因表达变化,其中簇1/4基因呈“抗生素下调-丁酸回升”模式。GO富集于氧化应激应答、谷胱甘肽代谢、碳水化合物及多糖代谢;而氧化磷酸化与自噬相关基因被抑制,与丁酸作为能量底物、抑制过度线粒体氧化相符。 ChIP-seq进一步显示:H3K27bu峰与H3K27ac、H3K4me3高度重叠,富集于启动子与近端增强子;Top 10%高丰度H3K27bu位点显著关联氧化应激、磷酸化、上皮发育等GO。 基因表达四分位分析表明H3K27bu信号强度与转录水平正相关,提示其具有经典“激活”功能,但亦发现丁酸可下调部分高表达基因,提示可能存在转录因子或reader蛋白依赖的复调机制。 综上,作者建立了一个可逆、可控的体内模型,证明微生物丁酸→丁酰-CoA→H3K27bu→染色质开放→代谢/抗氧化基因表达这一完整通路,为解释高纤维饮食如何通过菌群-表观遗传轴维护肠道屏障、抑制氧化应激提供了分子注脚,也为开发丁酸衍生物或“组蛋白丁酰化”靶向干预奠定理论与方法学基础。
聚焦肠道H3K27bu,利用CRISPR-Cas9敲除/激活筛选,结合体外酶活+晶体结构,解析负责丁酰化沉积的HATs(如p300/CBP亚型)及去丁酰化HDACs/Sirtuins,回答“谁写谁擦”科学问题。 构建丁酰-CoA/乙酰-CoA梯度肠类器官模型,采用coCUT&Tag同步捕获H3K27bu与H3K27ac,结合Hi-C解析染色质可及性与三维互作转换,阐明两种酰化在炎症-氧化应激下的动态竞争规律。 建立限菌小鼠+丁酸前体灌胃模型,联合血清外泌体RNA-seq、脑/肺组织ChIP-seq,验证肠上皮丁酰化印记是否通过代谢物-外泌体途径影响远端组织免疫细胞转录程序,拓展“肠-X轴”表观机制。 以H3K27bu reader(如YEATS结构域)为靶点,开展虚拟筛选+SPR/ITC验证,获得特异性小分子调节剂;在IBD或结直肠癌PDX模型中评估其恢复屏障功能或增敏免疫治疗的疗效,推动“表观-代谢”新药转化。 案例三:疗效极佳且无副作用Lacticaseibacillus rhamnosus DY801,利用其通过甲硫氨酸驱动的表观遗传调控来减轻化疗放疗引起的急性肠损伤(ACRII)。
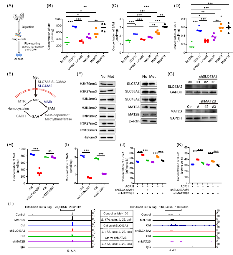
该研究聚焦“急性放化疗肠损伤(ACRIII)”这一临床痛点,从“疗效极佳且无副作用”的直肠癌患者粪便中分离到一株 Lacticaseibacillus rhamnosus DY801。多组学整合实验证实:DY801 通过metB 基因合成甲硫氨酸→宿主肠道 Lti 细胞摄取→ 胞内SAM升高 → H3K4me3 在IL-17A/IL-22启动子区沉积→转录抑制→炎症减轻,最终在不削弱抗肿瘤疗效的前提下显著缓解ACRIII。 临床发现:基线Lactobacillus高丰度与ACRIII负相关,Random-Forest模型AUC=0.854。 菌株筛选:10株患者源乳杆菌经酸/胆盐、黏附、辐射-化疗保护、安全等11项指标打分,DY801综合最优。 机制解析:比较基因组+代谢组锁定“半胱氨酸-甲硫氨酸代谢”为唯一共有通路;敲除metB或甲硫氨酸缺乏均逆转保护效应,证明甲硫氨酸为功能分子。 表观机制:CUT&Tag显示甲硫氨酸使Lti细胞IL-17A/IL-22基因座H3K4me3显著升高;SLC43A2与MAT2B分别负责甲硫氨酸摄取及SAM生成,敲低任一位点均降低H3K4me3并恢复炎症因子分泌。 疗效验证:原位与皮下瘤模型均显示DY801提高生存率、延长结肠、不增肿瘤负荷,优于ATCC标准株及临床药洛哌丁胺。 临床回证:3个独立队列证实“低Lactobacillus +低metB +低甲硫氨酸/SAM +高 IL-17A/IL-22”与ACRIII正相关。研究构建起“患者源菌-代谢物-表观遗传-特定免疫细胞”精准干预闭环,为防治放化疗毒性提供可口服、可工业放大、已进入临床备案的新一代益生菌。
甲硫氨酸增加Lti细胞中IL-17A和IL-22的组蛋白H3K4me3水平,抑制促炎细胞因子释放 系统收集放化疗后”疗效完全且无毒”的结直肠癌患者粪便,利用宏基因组-机器学习锁定携带代谢关键基因(metB、thiC等)的野生乳杆菌/双歧杆菌,建立国人抗毒性微生物资源库,为后续功能解析与工程改造奠定菌株基础。 从单一H3K4me3拓展至全组学甲基化图谱:借助同位素示踪,同步进行CUT&Tag(5种组蛋白甲基化)、WGBS(DNA甲基化)、m6A-seq(RNA甲基化)及单细胞ATAC-seq,动态描绘照射后肠道免疫细胞与上皮干细胞的甲基化-染色质开放-转录共变化轨迹,全面识别菌源代谢物调控表观遗传的新靶点。 面对“同菌不同效”现象,依托多中心结直肠癌队列,开展宿主甲硫氨酸代谢通路SNP与免疫甲基化调控区变异的全基因组关联分析;整合基线宏基因组和代谢组数据,建立个体化“菌-代谢-表观”评分模型,指导菌剂、甲基化增强剂或去甲基化酶抑制剂的分层组合,实现微生物干预的精准化。 爱基百客提供领先的表观组学技术,如果您有相关技术(ATAC-seq、ChIP-seq、CUT&Tag、WGBS、m6A-seq、RNA-seq)需要,欢迎联系我们~
项目咨询
了 解 更 多 { 往 期 精 彩 回 顾 }
|








