NEWS
新闻资讯
|
长寿为什么能“遗传”?Science新研究揭开跨代长寿的“epigenetic密码”“为什么父母的代谢状态,会影响子女甚至孙辈的寿命?”长久以来,这个关于衰老跨代遗传的问题,让无数研究者困惑不已。经典遗传学难以给出合理解释,而表观遗传机制,似乎正成为破解这一难题的关键钥匙。 2025年9月25日,霍华德-休斯医学研究所珍妮莉亚研究园区的Meng Wang团队在国际顶刊《Science》发表重磅研究,以秀丽隐杆线虫为模型,借助多组学技术,首次完整揭示了跨代长寿的“密码本”——溶酶体是连接体细胞与生殖系的“长寿信使”,它能通过表观遗传调控,将“长寿性状”稳定传递给后代! ![]() 研究团队通过大量实验,梳理出跨代长寿的清晰路径,每一步都有扎实的实验数据支撑: 【1】信号启动:当溶酶体脂解被激活(如过表达溶酶体脂肪酶LIPL-4),或溶酶体相关代谢信号改变(AMPK信号激活、mTORC1信号抑制,甚至生理性饥饿),会首先在肠道细胞中“发出指令” 【2】关键分子激活:肠道细胞中,组蛋白H3.3变体HIS-71的表达显著上调——这是溶酶体信号下游的核心效应分子,若敲除his-71基因,长寿效应会大幅削弱甚至消失; 【3】跨组织转运:肠道产生的HIS-71蛋白,会通过卵黄蛋白生成和RME-2受体介导的内吞作用,主动“奔赴”生殖细胞的卵母细胞中; 【4】表观修饰定调:在生殖细胞内,生殖系特异性表达的H3K79甲基转移酶DOT-1.3“接手”HIS-71,催化其发生H3K79二甲基化(H3K79me2)和三甲基化(H3K79me3); 【5】跨代效应落地:经过这一系列调控,后代(如T2代)的寿命显著延长,幅度超过35%,且这种“长寿记忆”能通过表观遗传标记稳定传递。 简单来说,这条通路可概括为:溶酶体状态(AMPK↑/mTORC1↓)→肠道HIS-71↑→转运至生殖系→DOT-1.3介导H3K79甲基化→跨代长寿。
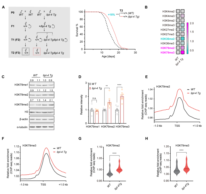
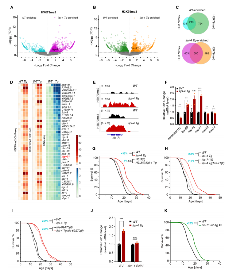
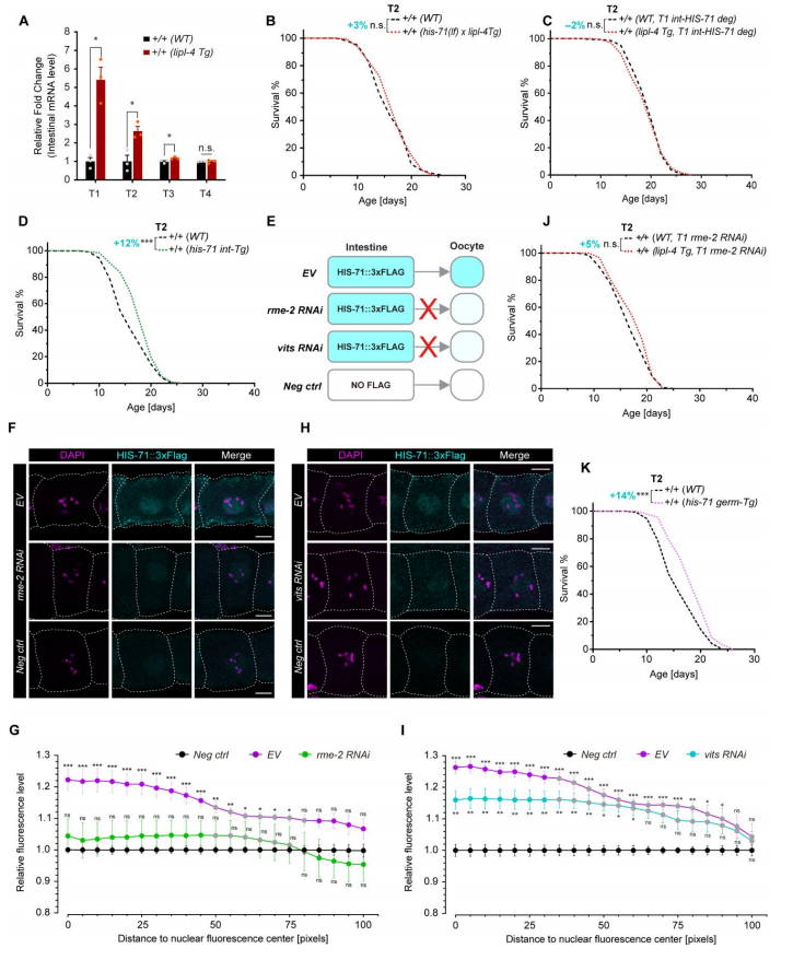
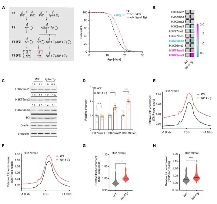
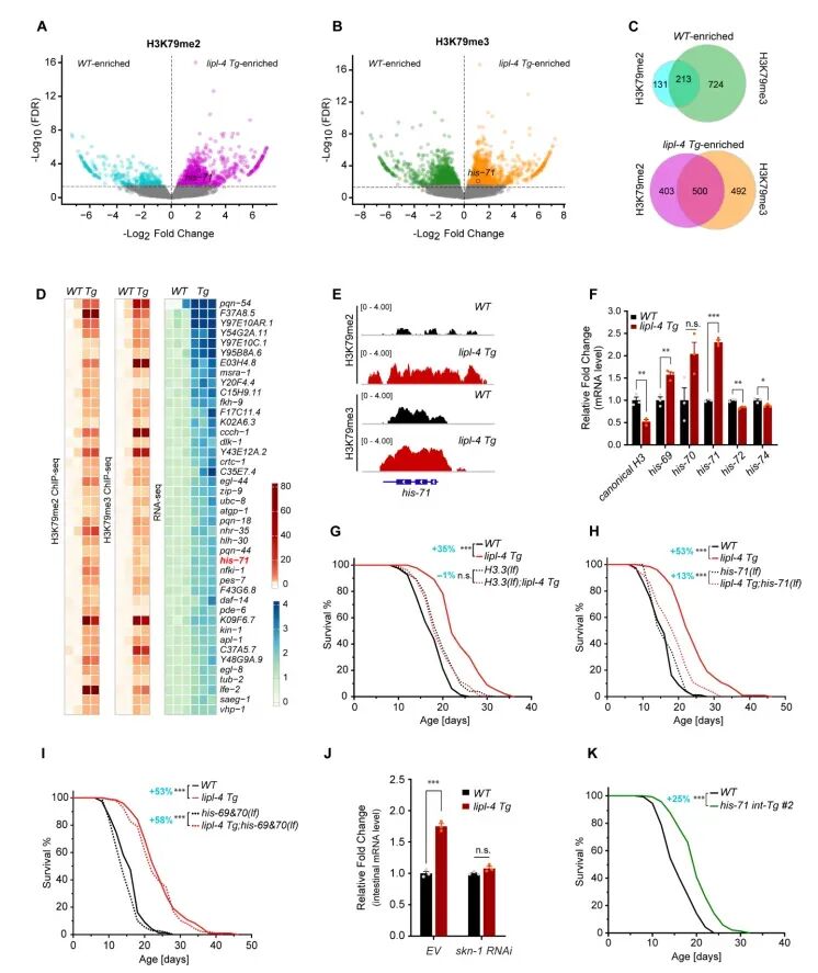
图1.核心机制图 为了证实上述机制,研究团队采用遗传学交叉、组织特异性基因操作(过表达/敲除/降解)、染色质免疫沉淀测序(ChIP-seq)、RNA测序(RNA-seq)及免疫荧光成像等多种技术,做了多组关键实验: 1.溶酶体脂解是跨代长寿的“源头” 在肠道过表达溶酶体脂肪酶LIPL-4后,不仅线虫自身寿命延长,其野生型后代(T2代)的寿命也明显变长(图2A)。同时,后代体内H3K79me2/3水平全局性升高(图2B-H)——这表明溶酶体脂解通过改变特定组蛋白修饰,为后代“埋下”了长寿的表观标记。 ![]() 图2.溶酶体脂解诱导长寿和H3K79甲基化的跨代遗传 2.HIS-71是不可替代的“中间使者” ChIP-seq与RNA-seq数据显示,H3K79me2/3会在his-71基因的启动子区富集,且his-71的转录活性显著增强(图3A-F)。功能实验进一步证实:只有敲除his-71(而非其他H3.3变体基因),或在肠道特异性降解HIS-71蛋白,才能阻断LIPL-4带来的长寿效应(图3G-K),这说明HIS-71在跨代通路中具有不可替代性。 ![]() 图3.溶酶体脂解转录上调H3.3变体HIS-71以促进长寿 3.HIS-71向生殖系的转运是跨代传递的“关键一步” 通过免疫荧光成像技术,研究团队直接观察到:肠道细胞中表达的HIS-71(标记3×FLAG标签)会逐渐向卵母细胞迁移,并最终在卵母细胞核周围富集(图4E-I)。进一步功能验证发现:敲低rme-2基因(阻断内吞转运)或者在T1代肠道中特异性降解HIS-71后,T2代寿命延长效应消失;仅在生殖系过表达his-71,即可使T2代寿命延长14%,与激活溶酶体脂解的效果类似(图4B-D,J-K)。这些结果共同证明,HIS-71从体细胞(肠道)到生殖系的主动转运,是跨代长寿不可或缺的环节。
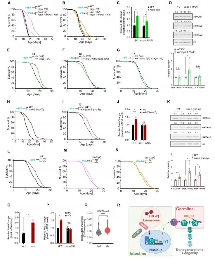
图4.肠道HIS-71及其向生殖系的转运对跨代长寿的贡献 4.生殖系DOT-1.3是“最终执行者” 在众多H3K79甲基转移酶中,仅生殖系特异性表达的DOT-1.3,其缺失会同时抑制LIPL-4诱导的寿命延长和H3K79me2/3水平升高(图5A-B)。更关键的是:在T1代敲低DOT-1.3,T2代的长寿效应会消失;而让亲本过表达DOT-1.3,后代寿命则会延长——且这一过程必须依赖HIS-71(若同时敲除his-71,DOT-1.3的促长寿作用会失效)(图5C-J)。这表明,DOT-1.3催化HIS-71发生H3K79甲基化,是跨代长寿的“最后一步关键反应”。
图5.生殖系H3K79甲基转移酶DOT-1.3调控长寿 5.生理性饥饿也能激活这条通路 除了人工调控溶酶体信号,研究还发现:生理性饥饿(禁食)处理,会通过上调lipl-4和his-71的表达,增加H3K79me2水平,最终同样能延长后代寿命——这意味着,这条跨代通路并非人工构建,而是生物应对环境变化(如营养波动)的天然适应机制。
图6.溶酶体相关代谢信号通路通过DOT-1.3介导的HIS-71甲基化调控跨代长寿 在此之前,传统研究多聚焦于个体层面的衰老机制,且普遍认为体细胞的代谢记忆难以通过生殖系传递。而这项研究的突破之处在于: 【1】揭示新范式:首次建立“溶酶体-表观基因组-生殖系”的跨组织通讯模型,证明体细胞代谢信号可通过表观遗传修饰“写入”生殖细胞,进而影响后代寿命; 【2】提供新靶点:明确LIPL-4、HIS-71、DOT-1.3及溶酶体相关信号(AMPK/mTORC1)是跨代长寿的关键调控分子,为开发“干预衰老、促进健康老龄化”的策略提供了具体靶点——未来或许能通过调控这些分子,让后代在不经历饥饿的情况下,也能获得更健康的长寿表型; 【3】拓展新视角:从“跨代遗传”的角度重新理解衰老,为研究其他复杂性状(如代谢疾病、应激抗性)的跨代传递提供了可借鉴的研究框架。 正如研究团队在论文中强调的:“这条通路已明确,模型已验证,未来我们可以基于此,探索更精准的抗衰干预方案,让‘健康长寿’不再是随机的遗传概率,而是可调控的生物学性状。”
项目咨询
了 解 更 多 { 往 期 精 彩 回 顾 } |








