NEWS
新闻资讯
|
JIPB项目文章|DAP-seq助力解析大豆转录因子在种子含油量中的调控作用大豆是全球重要的油料作物,提供27%的植物源性油脂,但随着食品和生物燃料需求增长,亟需通过遗传改良提高油含量(预计未来30年需翻倍)。尽管已知LAFL、WRI1等转录因子参与油脂积累,但三螺旋转录因子家族在大豆中的功能尚不明确,尤其缺乏对种子油含量调控的具体分子机制研究。 东北农业大学的陈庆山团队赵莹副教授在期刊Journal of Integrative Plant Biology(IF=9.3)发表了题为“The GmGT-2F, a Trihelix transcription factor, regulates seed oil content by directly activating GmAGAL transcription in soybean”的研究论文。该研究阐明了转录因子GmGT-2F调控种子油含量的机制,拓展了对三螺旋转录因子在种子品质性状调控中功能的认识,并为优质大豆育种提供了新见解。爱基百客为该研究提供DAP-seq的技术支持。 ![]()
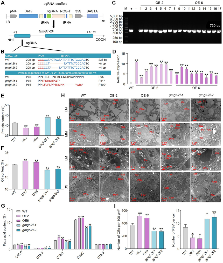
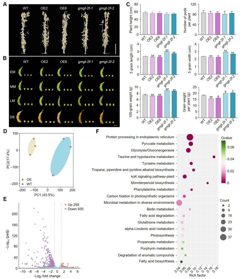
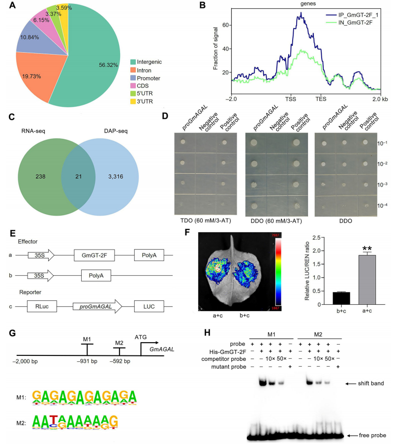
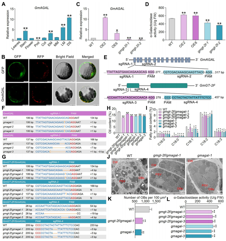
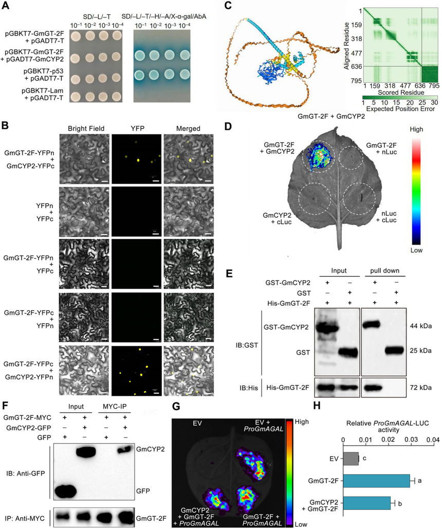
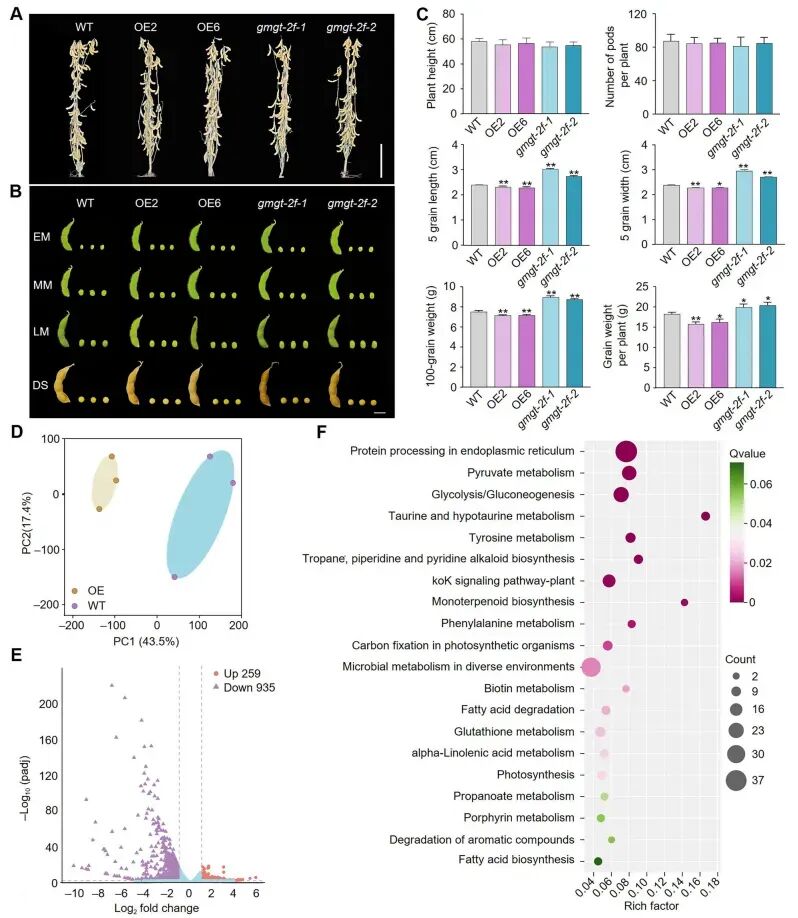
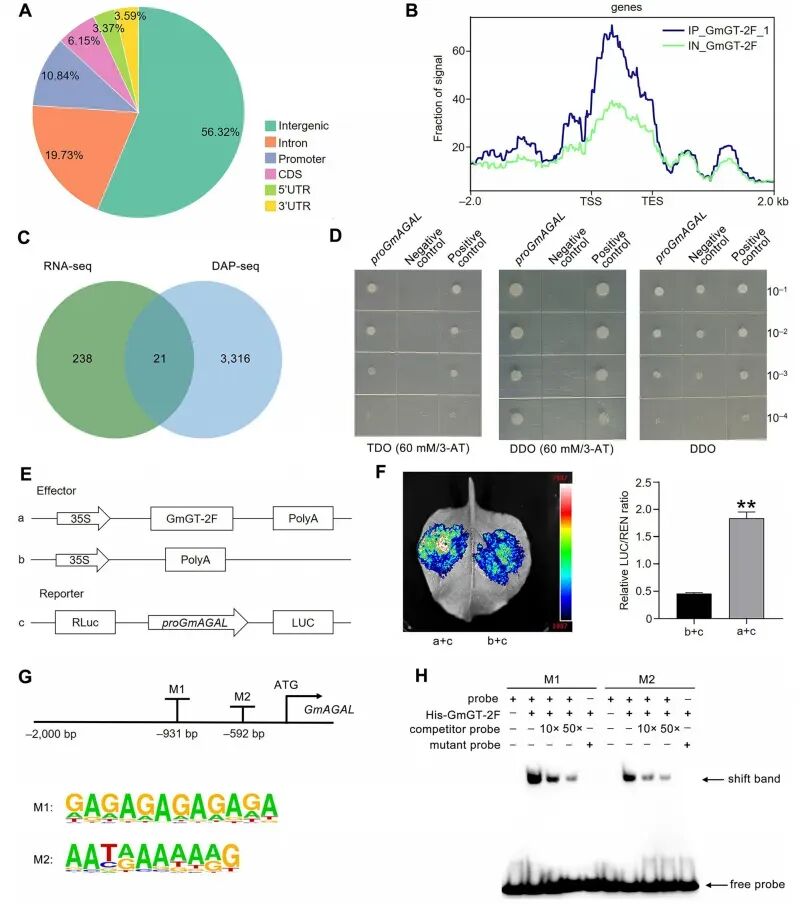
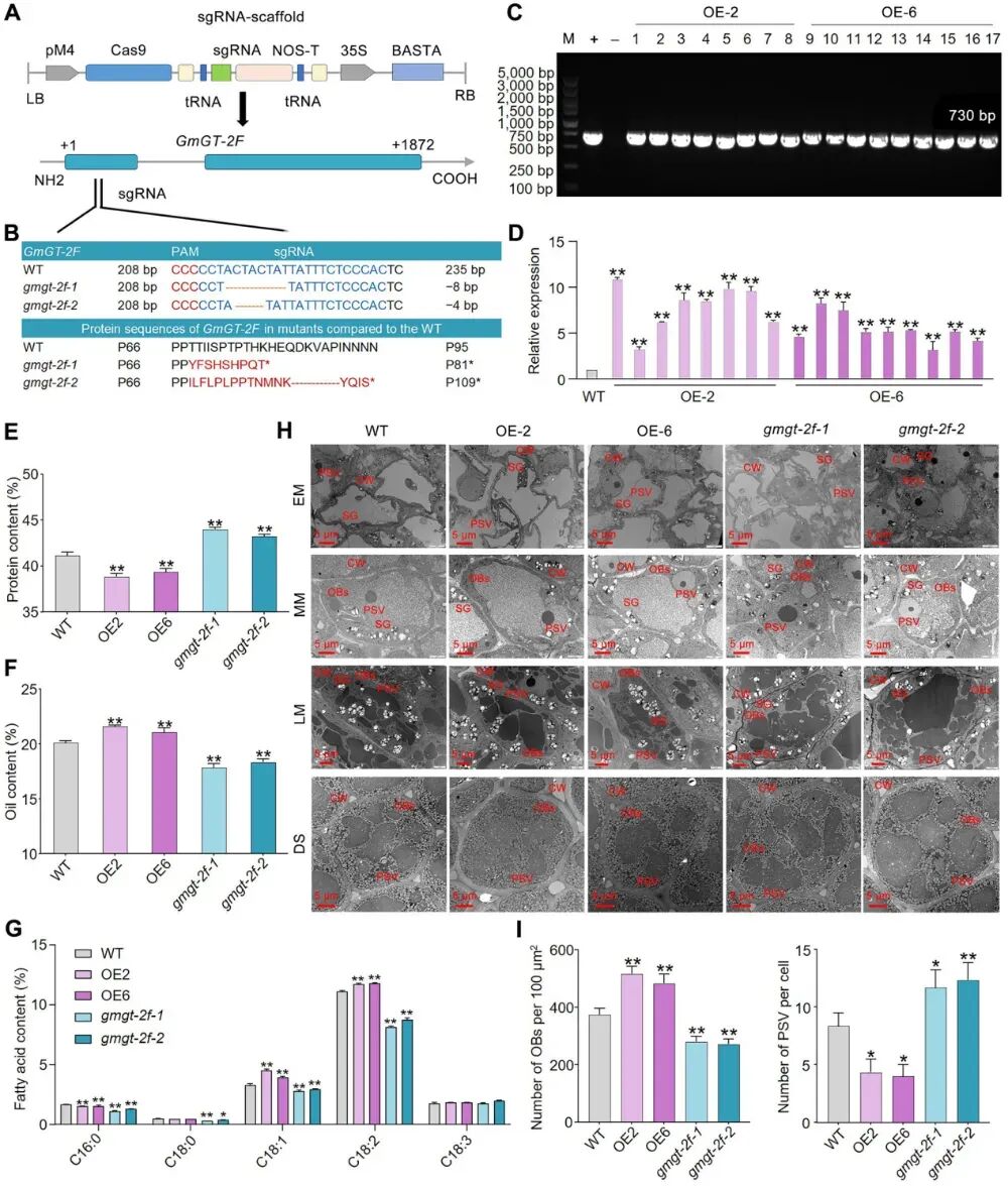
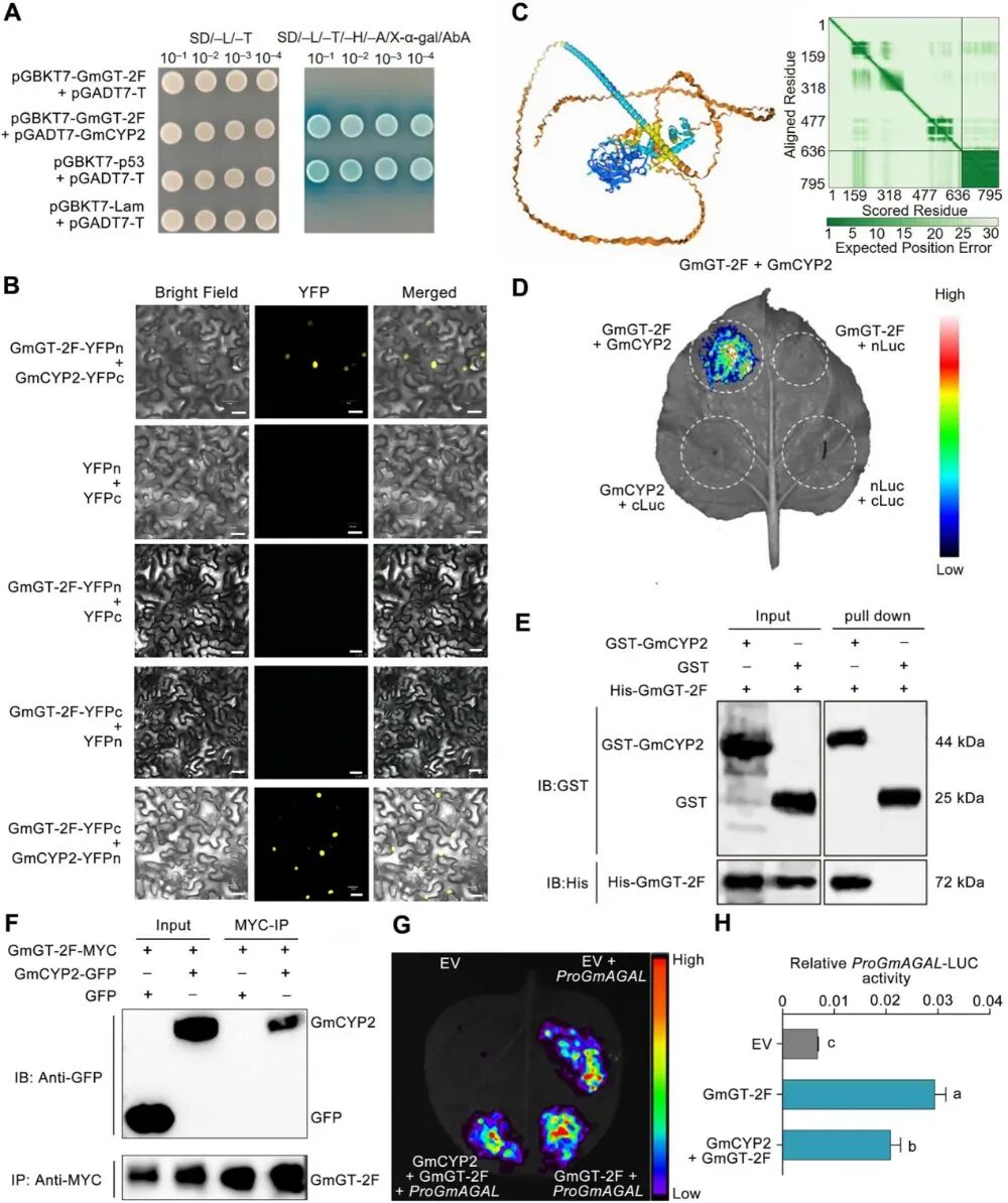
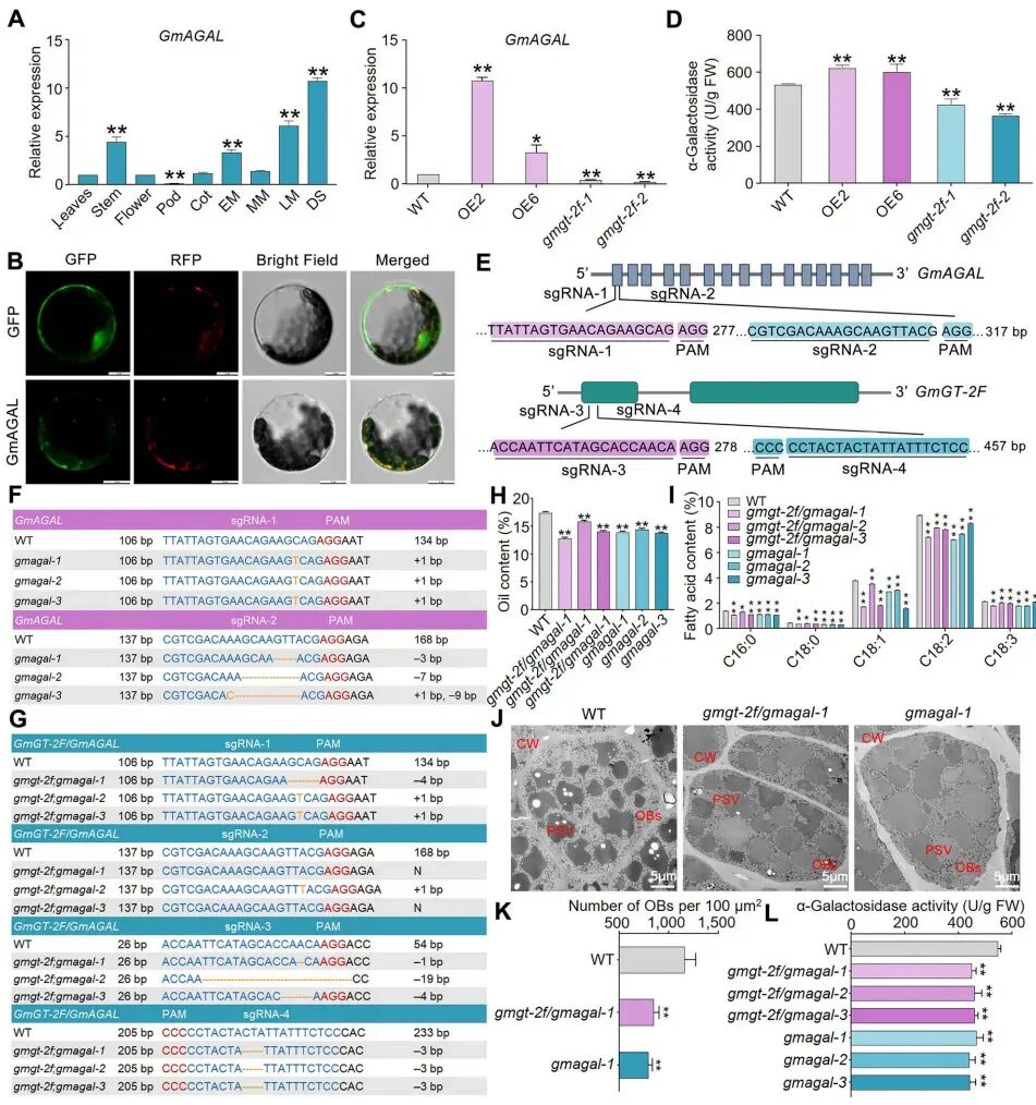
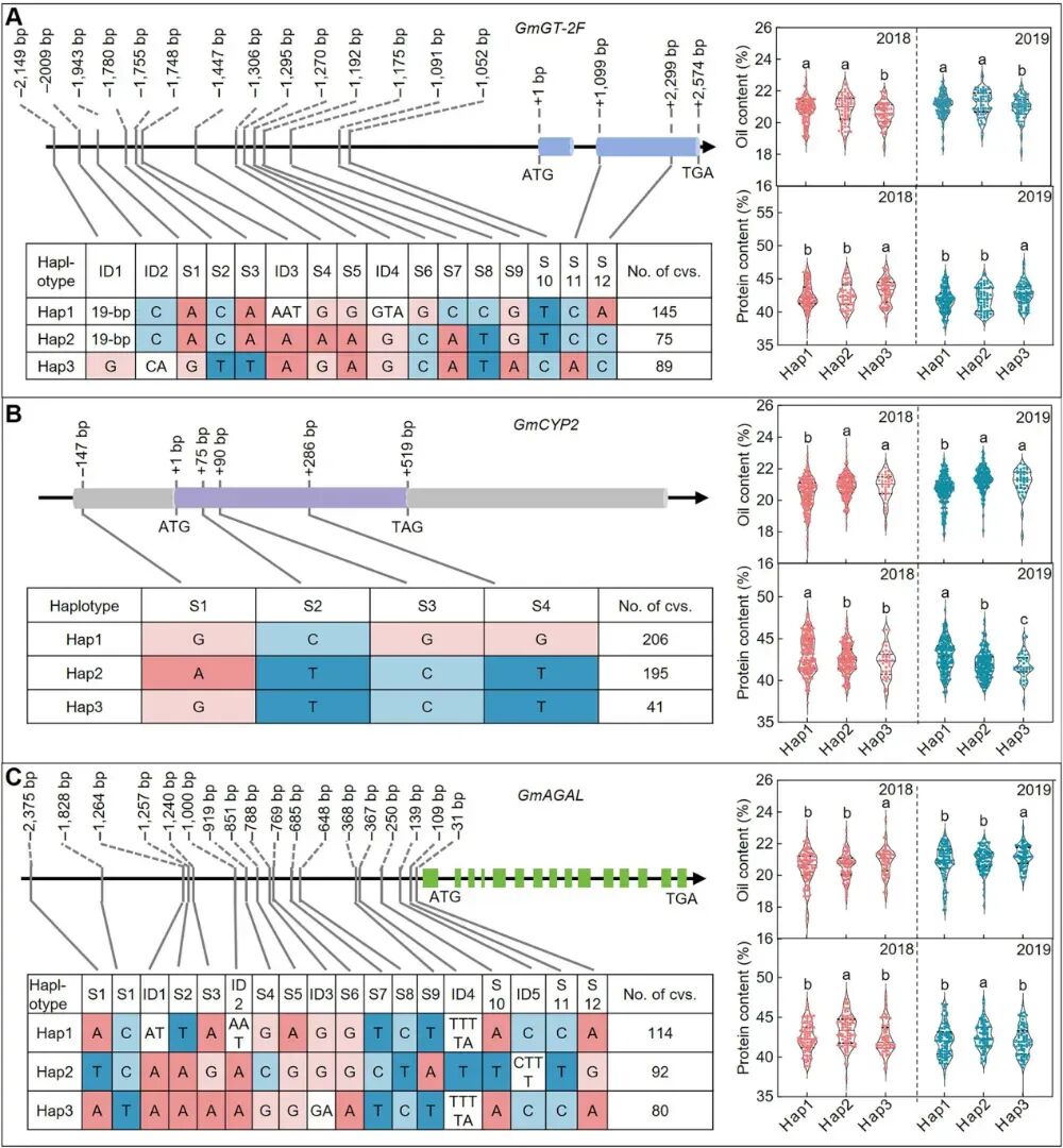
研究对大豆三螺旋转录因子家族进行分析,系统发育分析表明,大豆三螺旋蛋白可分为六个亚家族:GT-1、GT-2、GT-γ、GT-δ、SH4和SIP1(图1A)。GmGT-2F(Glyma.03G246000)属于GT-2亚家族。GT-2亚家族在不同组织和种子发育阶段的表达聚类分析将GT-2基因分为四个不同的簇。簇I基因主要在茎、根瘤和种子中表达;簇II基因在种子发育过程中表现出阶段特异性表达;簇III基因主要在叶片和成熟种子中表达;簇IV基因在茎、叶和花中表现出高表达。RT-qPCR揭示了GmGT-2F的组织特异性和发育调控特征,其在花和种子发育中后期特异性高表达(图1C)。GmGT-2F-GFP融合蛋白的亚细胞定位分析显示其与细胞核标记完全重叠,证实了其核定位(图1D)。 ![]() 图1:GmGT-2F编码一种三螺旋转录因子 为了探究GmGT-2F在种子油脂和蛋白质含量中的调节作用,研究构建了GmGT-2F敲除株系(gmgt-2f-cr)gmgt-2f-1和gmgt-2f-2(图 2A, B)与过表达株系OE-2和OE-6(图2C, D)。种子的蛋白质含量分析和油脂含量分析显示GmGT-2F对大豆种子的蛋白质含量起负调控作用,种子油脂积累的主要且直接的正调控因子。种子脂肪酸谱的GC-MS分析表明GmGT-2F通过特异性提高油酸和亚油酸水平,直接增加了种子含油量并调节了脂肪酸组成。透射电子显微镜观察了不同种子发育阶段的油体(OBs)和蛋白贮藏液泡(PSVs)(图 2H)。观察发现证实了GmGT-2F在大豆种子中起着正向调控油脂含量和负向调控蛋白质积累的作用。 ![]() 图2:转基因大豆GMGT-2F基因敲除株系和转基因大豆GMGT-2F-OE株系的种子油和蛋白质含量分析 在成熟期评估了野生型、GmGT-2F-OE和gmgt-2f-cr的农艺性状(图3A,B)。与野生型相比,GmGT-2F-OE和gmgt-2f-cr株系的株高或单株荚数均未观察到显著差异。然而,种子大小测量结果显示,与野生型相比,GmGT-2F-OE株系的种子长度和宽度显著减小,而gmgt-2f-cr株系的种子尺寸则有所增加。百粒重和单株种子总重也观察到了类似的趋势,即与野生型相比,GmGT-2F-OE株系显著降低,而gmgt-2f-cr株系则有所增加(图3C)。这些发现表明,GmGT-2F在大豆中负调控种子的大小和重量。 ![]() 图3:野生型(WT)、GmGT-2F-OE及gmgt-2f品系产量性状分析与OE-6及WT成熟种子转录组分析 为鉴定GmGT-2F调控的基因,研究对OE-6和野生型进行了RNA-seq。差异分析表明OE6中有259个基因显著上调,935个基因下调(图3E)。KEGG富集分析表明,这些DEGs与以下关键代谢通路相关:内质网中的蛋白质加工、糖酵解/糖异生、丙酮酸代谢、脂肪酸降解、α-亚麻酸代谢和脂肪酸生物合成(图3F),突显了它们与种子油脂和蛋白质生物合成的相关性。 为了进一步鉴定GmGT-2F的直接结合靶标,研究进行了DAP-seq分析。基因组定位表明,这些峰分布在基因间区(56.32%)、内含子(19.73%)、CDS(6.15%)、5'UTR(3.37%)、3'UTR(3.59%)和启动子(10.84%)区域(图 4A)。富集概况显示,在上游启动子和基因主体区域存在大量的结合事件(图 4B)。将RNA-seq中的上调基因与DAP-seq结果进行整合,鉴定出了21个高可信度的GmGT-2F靶基因(图 4C)。此外,KEGG通路分析表明,Glyma.10G174500 (EC3.2.1.22) 参与了甘油酯和半乳糖代谢。注释和序列比对证实该基因编码一种 α-半乳糖苷酶,命名为 GmAGAL(图 S4),它可能是GmGT-2F的下游靶标。 ![]() 图4:GmGT-2F直接结合GmAGAL启动子并激活其转录 为了验证GmGT-2F与GmAGAL启动子的结合,研究进行了酵母单杂交(Y1H)实验,这表明GmGT-2F能特异性结合GmAGAL的启动子序列。双荧光素酶报告基因实验发现证明GmGT-2F是GmAGAL表达的正调控因子。DAP-seq分析揭示了GmAGAL启动子内存在两个假定的GmGT-2F结合基序,分别位于相对于ATG起始密码子的-931 bp和-3,592 bp处。这些位点分别被命名为M1(GAGAAGAC)和M2(AAGAAAAAAG)(图4G)。EMSA显示(图4H),GmAGAL是GmGT-2F的直接转录靶点,M1和M2是介导这种调控相互作用的关键顺式元件。为了进一步验证GmGT-2F在体内与GmAGAL启动子的特异性结合,研究对GmAGAL启动子区域的M1和M2序列进行了突变,并进行了双荧光素酶报告基因实验。结果表明,GmGT-2F无法激活突变后的GmAGAL转录,这为其特异性结合GmAGAL启动子提供了有力证据。 GmAGAL的组织特异性表达分析表明,其表达量在种子发育过程中逐渐增加,并在DS阶段达到峰值(图5A),这表明GmAGAL基因在大豆种子成熟过程中起着关键作用。亚细胞定位分析证实了GmAGAL定位于线粒体(图5B)。酶活检测证实了GmGT-2F正向调控α-半乳糖苷酶活性。 为了研究GmAGAL在种子油脂合成中的作用,构建突变株系。GmGT-2F/GmAGAL双突变或GmAGAL单突变导致的功能缺失均会减少油体的形成,这与种子含油量的生化测定结果一致。这些结果表明,GmGT-2F通过GmAGAL正向调控大豆种子的含油量和脂肪酸组成。此外,还在gmgt-2f/gmagal双突变体和gmagal单突变体中测定了α-半乳糖苷酶活性。与野生型相比,gmgt-2f/gmagal和gmagal突变体中的α-半乳糖苷酶活性均显著降低,且单突变体与双突变体之间未观察到显著差异(图5I)。这些发现表明,GmGT-2F和GmAGAL同时突变以及GmAGAL单独突变均会影响植物体内的α-半乳糖苷酶活性。这些结果表明GmAGAL位于GmGT-2F的下游发挥作用,且GmGT-2F通过增强依赖于GmAGAL的α-半乳糖苷酶活性来促进大豆种子中的油脂积累。 ![]() 图5: GmAGAL与GmGT-2F/GmAGAL基因敲除可降低转基因大豆种子油含量 为了进一步表征GmGT-2F,研究进行了酵母双杂交,以鉴定潜在的相互作用蛋白。调节植物生长发育的GmCYP2(Glyma.12G024700)是与GmGT-2F相互作用的有力候选者。为了验证互作,研究开展了一系列体外和体内实验。这些结果表明GmGT-2F在体外和体内均与 GmCYP2发生相互作用。组织特异性表达、亚细胞定位和双荧光素酶报告基因检测显示GmCYP2与 GmGT-2F发生物理相互作用,并抑制其对靶基因的转录激活。 ![]() 图6:GmGT-2F与GmCYP2存在物理相互作用 为了探究可用于大豆育种的自然等位基因变异,研究基于启动子单核苷酸多态性(SNPs)、插入/缺失(InDels)以及两个非同义外显子SNP,对547份种质资源中的GmGT-2F基因进行了单倍型分析。结果共鉴定出三种单倍型,其中Hap1和Hap2与较高的含油量相关,而Hap3则显示出较高的蛋白含量(图7A)。 为了评估这些GmGT-2F单倍型(Hap1、Hap2和Hap3)之间的功能差异,研究进行了双荧光素酶报告基因检测,结果表明GmGT-2F启动子的变异并不驱动功能分化。鉴于启动子单倍型不影响转录,研究重点转移到了编码区的两个非同义突变上:编码区的C-to-A(Pro-to-His)变异可能是GmGT-2F功能分化的驱动因素。研究还评估了互作基因GmCYP2中由四个SNP定义的三种单倍型。Hap2和Hap3与较高的含油量相关,而Hap1显示出较高的蛋白含量(图7B)。下游基因GmAGAL启动子区域的单倍型分析揭示了三种启动子单倍型。与Hap1和Hap2相比,Hap3与较高的含油量相关,而Hap2则与较高的蛋白含量相关(图7C)。这些单倍型为优质大豆育种提供了新的遗传资源。 ![]() 图7:大豆中GmGT-2F、GmCYP2和GmAGAL的等位基因多样性 总的来说,该研究鉴定出大豆三螺旋转录因子GmGT-2F,通过直接激活GmAGAL基因表达,提升α-半乳糖苷酶活性,从而增加种子油含量,并揭示其与GmCYP2的互作抑制机制,为高油大豆育种提供新靶点。在这个研究中,比较重要的一环:整合RNA-seq(差异基因分析)和DAP-seq(DNA结合位点测序),筛选GmGT-2F直接靶点。 在植物学研究中,精准描绘转录因子的靶向调控网络,往往是提升文章维度的“点睛之笔”。然而,作为科研同路人,我们深知各位老师在实际操作中面临的深深无奈:植物体内的转录因子往往丰度极低,且市面上极其缺乏高质量的植物专用 ChIP 级别抗体。这正是DAP-seq 技术能够在植物学领域大放异彩的原因——它完美绕过了抗体的限制,直接利用体外表达的蛋白,高效、精准地捕获全基因组的结合位点。 DAP-seq作为新锐之选,0抗体需求,为转录调控量身打造。爱基百客DAP-seq物种经验已有180+,相关项目文章发表在Cell、Nature Communications、Plant Cell、Developmental Cell和plant physiology等高水平期刊。欢迎咨询~ ![]()
项目咨询
了 解 更 多 { 往 期 精 彩 回 顾 }
|











