NEWS
新闻资讯
|
项目文章盘点|ATAC-seq如何成为高分文章的“机制解码器”?在当前的生命科学研究中,单纯描述基因表达差异已难以满足高水平期刊对机制深度的要求。如何从浩如烟海的差异基因中,精准锁定上游的关键调控因子?如何将细胞代谢、药物反应或环境刺激与基因转录建立直接的因果联系?答案往往隐藏在染色质的折叠与开放之中。 ATAC-seq(转座酶可及性染色质测序),作为探测基因组“开关”状态的金标准技术,正成为连接细胞表型与转录调控的“核心桥梁”。无论是探索肿瘤耐药的非酶活性依赖机制,还是解析免疫细胞的代谢重编程,亦或是揭示肠道菌群-神经轴的跨器官对话,ATAC-seq都能通过捕捉染色质可及性的动态变化,精准定位转录因子结合位点,绘制出细胞命运决定的表观遗传图谱。 本期我们精选了爱基百客合作客户发表在国际知名期刊Redox Biology、Advanced Science 、Nature Communications以及Cell Host Microbe上的四篇高分佳作。这些研究横跨呼吸、肿瘤、心血管及神经科学四大领域,却不约而同地利用ATAC-seq技术,成功破解了从上游信号(如Trem1、PRMT1、脂质代谢、肠道菌群)到下游基因表达的“黑箱”。让我们一探究竟,看这项技术如何为科研故事注入灵魂,助推文章冲击顶刊。 Trem1 regulates neutrophil metabolism and recruitment in lung ischemiareperfusion injury ![]()
由缺血再灌注损伤(IRI)引起的原发性移植物功能障碍(PGD)是肺移植术后的主要并发症,但其潜在机制尚不清楚。髓系细胞触发受体1(Trem1)是炎症的重要介质,但其在肺缺血再灌注损伤期间对中性粒细胞功能和代谢重编程的作用尚未得到充分了解。该研究利用具有冷缺血和再灌注过程的小鼠原位肺移植模型,以及Trem1基因敲除小鼠(Trem1-/-)和髓系特异性Trem1条件性敲除小鼠(LysmCreTrem1fl),探讨了Trem1在中性粒细胞募集、中性粒细胞胞外诱捕网(NET)形成及代谢中的作用。 研究结果显示,再灌注后小鼠和人类肺部的Trem1表达增加,并与中性粒细胞浸润及肺损伤相关。Trem1缺失显著减少了中性粒细胞和巨噬细胞的募集、NET形成以及组织损伤。多组学分析揭示,Trem1的缺失抑制了中性粒细胞的氧化磷酸化(OXPHOS),并诱导其代谢向糖酵解转变。在临床样本中,TREM1阳性中性粒细胞的丰度与PGD的严重程度及氧化磷酸化活性相关。这些发现证实Trem1是肺缺血再灌注损伤中调节中性粒细胞代谢和募集的关键因子,并提示靶向Trem1可能为减轻PGD及改善肺移植预后提供一种新的治疗策略。 ATAC-seq:在该研究中,ATAC-seq结果证实Trem1缺失会根据活化状态差异性调控中性粒细胞染色质可及性,且AP-1家族转录因子在移植物浸润的中性粒细胞中表达上调,这些因子可能作为OXPHOS基因转录的负调控因子发挥作用。 ![]() 图:Trem1基因缺失可增强中性粒细胞中AP-1家族转录因子的表达。 PRMT1-Mediated SWI/SNF Complex Recruitment via SMARCC1 Drives IGF2BP2 Transcription to Enhance Carboplatin Resistance in Head and Neck Squamous Cell Carcinoma ![]()
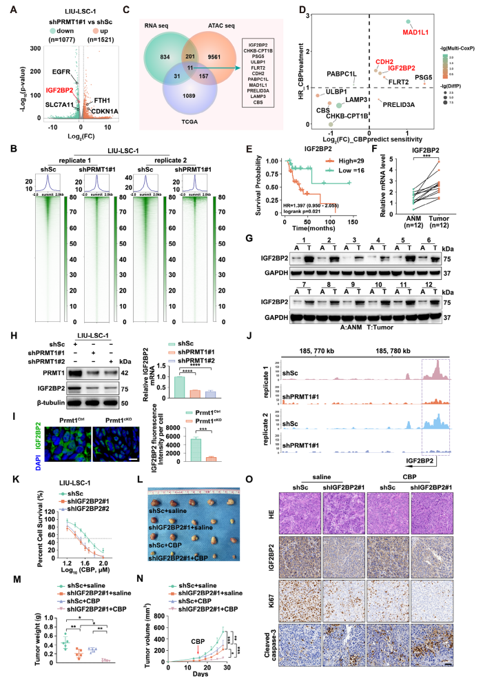
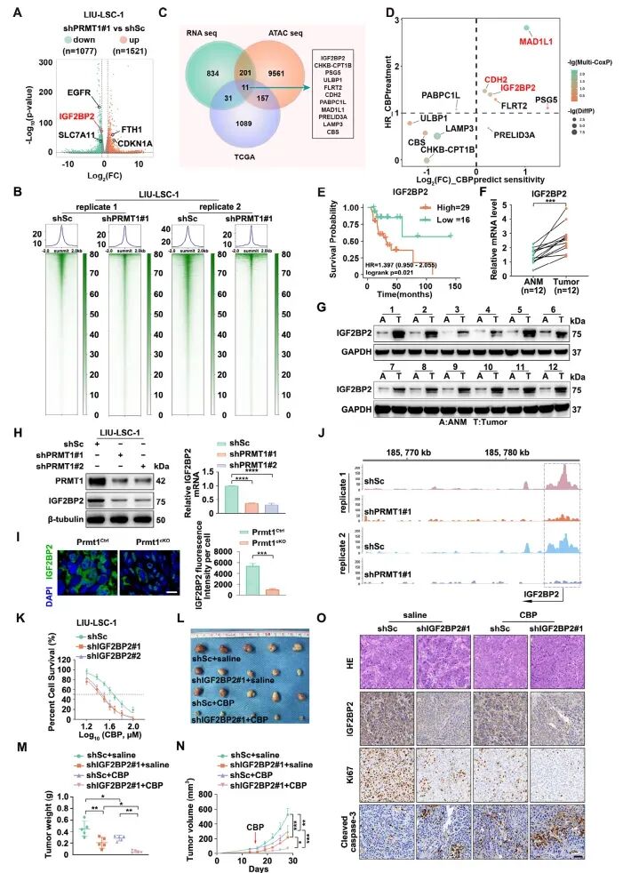
头颈部鳞状细胞癌(HNSCC)是一种预后较差且具有化疗耐药性的恶性肿瘤。研究发现蛋白质精氨酸甲基转移酶 1(PRMT1)是导致HNSCC对卡铂(CBP)产生耐药性的关键驱动因子。通过对临床样本、细胞系、患者来源的类器官以及异种移植模型的分析表明,PRMT1通过一种新颖的非甲基转移酶依赖性机制促进肿瘤生长和卡铂耐药性。条件性敲除 PRMT1可抑制体内肿瘤发生并增强对卡铂的敏感性,突显了其在HNSCC进展中的重要作用。在机制上,PRMT1通过与SMARCC1直接相互作用,招募SWI/SNF染色质重塑复合物,进而导致胰岛素样生长因子2 mRNA结合蛋白2(IGF2BP2)的转录激活,从而增强卡铂耐药性和肿瘤生长。值得注意的是,这一功能独立于PRMT1的酶活性,区别于其公认的精氨酸甲基化作用。此外,前B细胞白血病同源盒2(PBX2)被鉴定为一种上游转录激活因子,通过结合PRMT1启动子驱动其过表达并强化这一致癌网络。在临床上,PBX2、PRMT1、SMARCC1和IGF2BP2的高表达与HNSCC患者的恶性进展和不良预后相关。本研究揭示了PRMT1 此前未被认识的非催化功能,并强调PBX2-PRMT1-SWI/SNF-IGF2BP2轴是克服HNSCC卡铂耐药性的潜在治疗靶点。 ATAC-seq:ATAC测序显示,PRMT1敲低降低了IGF2BP2启动子区域的染色质可及性,表明IGF2BP2是PRMT1在HNSCC中的直接下游靶标。 ![]() 图:IGF2BP2是PRMT1的关键功能下游靶标。 详细解读:项目文章Adv sci(IF:14.1)|ATAC-seq+CUT&Tag表观多组学助力解析头颈部鳞状细胞癌的耐药性机制 SREBP1-mediated lipogenesis promotes dedifferentiation and senescence of vascular smooth muscle cells through epigenetic remodeling ![]()
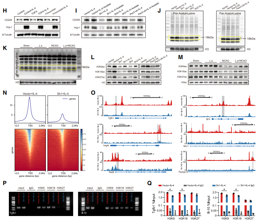
真实或模拟微重力环境在人类和动物观察中均会导致颈动脉发生衰老样改变,但其机制尚未完全阐明。研究旨在阐明甾醇调节元件结合蛋白1(SREBP1,由Srebf1基因编码)介导的脂质生成在这一过程中的作用。药理学激活SREBP1可直接引发血管平滑肌细胞(VSMC)发生衰老样转化,而沉默Srebf1则产生相反的效果。机制上,SREBP1介导的脂质生成上调了乙酰辅酶A库,从而增加组蛋白乙酰化,进而改变染色质的可及性;一方面限制了SRF/myocardin复合物招募至收缩基因的CArG盒,另一方面开放了衰老基因的染色质可及性。Srebf1敲低以及局部递送慢病毒或AAV介导的VSMC特异性表达sh-Srebf1,均显著减轻了体内和体外VSMC的衰老样转化。我们的发现揭示了SREBP1介导的脂质生成在血管生物学和模拟微重力(SM)诱导的颈动脉重塑中一个此前未被认识到的特征。 ATAC-seq:在该研究中ATAC-seq直接证明了SREBP1的激活(通过LXR-623/DalC处理)改变了染色质的开放性。收缩基因(如Acta2)的染色质可及性降低,这限制了血清反应因子(SRF)/心肌素(myocardin)复合物等关键转录因子与这些基因启动子的结合,从而导致VSMC收缩功能相关基因的表达下调。衰老相关基因(如Cdkn1a)的染色质可及性增加,使得这些基因更容易被转录,从而促进细胞衰老。 ![]() 图:上调的乙酰辅酶A池通过重塑染色质可及性触发VSMC表型转化。 Lactobacillus acidophilus promotes cognitive function recovery via regulating microglial peroxisomal function in cerebral ischemia ![]()
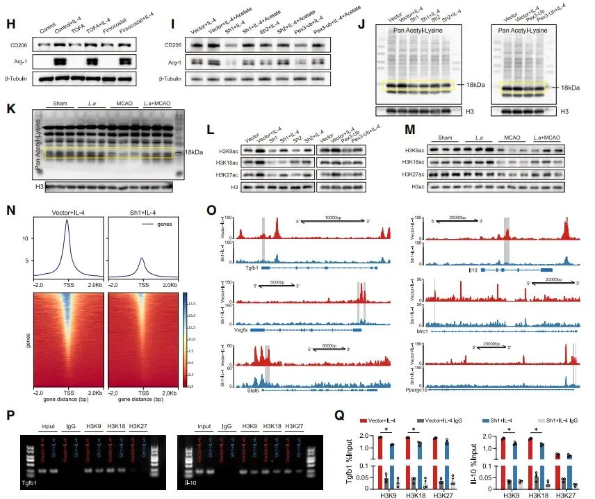
脑缺血不仅致死率高,还会伴随加剧损伤的炎症反应。尽管肠道菌群与临床预后相关,但具体的治疗方法和机制尚不明确。宏基因组学研究发现,在脑缺血患者中,低丰度的乳酸杆菌(Lactobacillus)与认知功能下降有关。在小鼠大脑中动脉闭塞和双侧颈动脉狭窄模型中,补充嗜酸乳杆菌(L. acidophilus)缓解了缺血后的功能缺陷。嗜酸乳杆菌的神经保护作用源于其促进了肠道对亚油酸(LinA)的吸收。嗜酸乳杆菌诱导的亚油酸可激活小胶质细胞中的过氧化物酶体,通过清除活性氧(ROS)及β-氧化介导的表观遗传改变,触发小胶质细胞重编程为抗炎状态。如果饮食中缺乏亚油酸、耗竭小胶质细胞或破坏过氧化物酶体,嗜酸乳杆菌驱动的上述效应就会丧失。一项随机临床试验表明,嗜酸乳杆菌改善了缺血患者的认知功能和脑血流量。本研究已在ClinicalTrials.gov注册(NCT05845983)。综上所述,这些发现揭示了一条治疗轴,即嗜酸乳杆菌驱动小胶质细胞重编程,为针对微生物组的神经疗法奠定了基础。 ATAC-seq:ATAC-seq的结果直接显示,Pex14敲低导致全基因组染色质可及性降低,尤其是抗炎相关基因(如Tgfb1和Il10)的启动子区域可及性显著下降(对应下图N和O),证实过氧化物酶体功能障碍会抑制抗炎基因的染色质开放性。ATAC-seq技术是连接代谢与表观遗传的关键工具,通过量化染色质可及性,证实了L. acidophilus如何通过微胶质过氧化物酶体途径驱动抗炎应答,为益生菌治疗脑缺血提供了分子机制依据。 ![]() 图:增强的小胶质细胞过氧化物酶体功能通过脂肪酸β氧化表观遗传调控小胶质细胞向抗炎表型的转换。 纵观上述四项突破性研究,我们可以清晰地看到一个共同的科研范式:“表型发现—转录组验证—ATAC-seq机制解析”。 ATAC-seq的价值不仅在于它是一项测序技术,更在于它为研究者提供了一个全新的维度——它像一盏探照灯,照亮了那些曾经被忽略的基因组“开放区域”。 在肺缺血再灌注中,它揭示了Trem1如何通过染色质重塑调控中性粒细胞的能量代谢;在头颈部鳞状细胞癌中,它证实了PRMT1如何作为支架蛋白招募复合物打开染色质,导致耐药;在血管衰老中,它捕捉到了脂质生成如何通过乙酰化修饰改变染色质构象;在脑缺血恢复中,它链接了肠道菌群代谢物与小胶质细胞的抗炎表型重编程。 这些高分案例有力地证明:凡是涉及基因表达调控、细胞命运决定、环境-基因互作的研究,ATAC-seq都是不可或缺的机制解释工具。它能帮助我们将零散的代谢、信号通路数据串联成一条完整的逻辑链条,让研究的机制深度从“相关性”跃升至“因果性”。 如果您也正苦于如何挖掘课题的深层机制,或是在寻找提升文章档次的关键拼图,不妨将目光投向ATAC-seq。爱基百客专注于表观领域10+年,如您有ATAC-seq、CUT&Tag和ChIP-seq等技术需求,欢迎咨询我们~
项目咨询
了 解 更 多 { 往 期 精 彩 回 顾 } |










