NEWS
新闻资讯
|
表观之非生物胁迫 | ATAC-seq助力解析OsNMCP1蛋白在水稻应对干旱胁迫中的调控机制
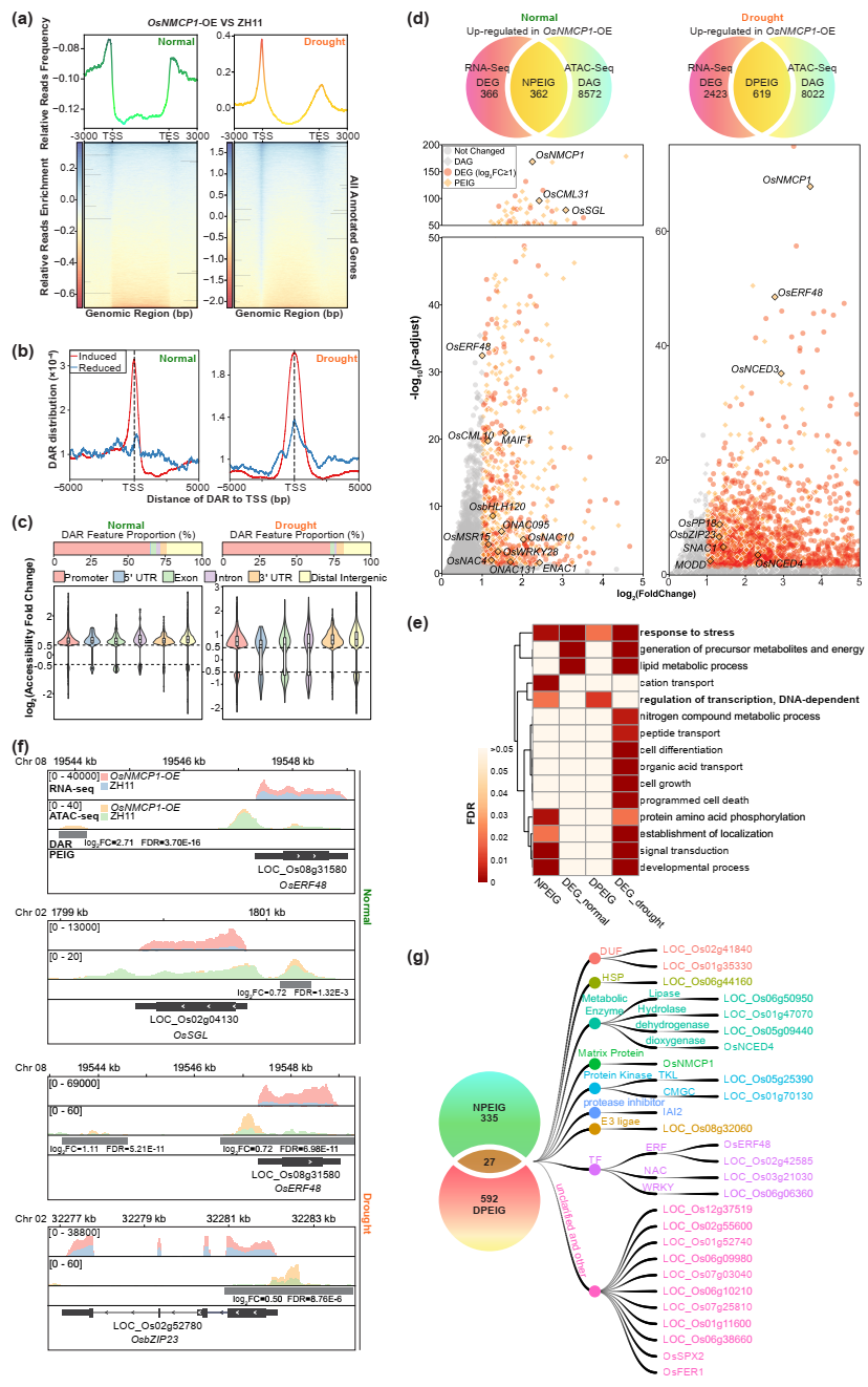
2020年3月4日发表在NEW PHYTOLOGIST IF=8.512 研究背景动物体内的Lamin蛋白参与重要的核功能,包括染色质组织、信号转导、基因调控和细胞分化。核组成蛋白(NMCPs)是植物叶片蛋白类似物,但其调控功能仍不清楚。 研究材料 不同水稻品种:zhonghua11(ZH11)、Dongjing(DJ)和huayoung(HY) 研究技术 ATAC-seq、RNA-seq、Y2H、Co-IP和BiFC 研究流程 研究结果 1、OsNMCP1是干旱胁迫诱导的一种核纤维样核外周蛋白 为了检测OsNMCP1的亚细胞定位情况,将OsNMCP1-GFP在水稻中进行过表达,构建Ubi::OsNMCP1:GFP转基因材料。空白对照为不含OsNMCP1的空白GFP进行过表达转化。构建后的过表达材料的根部进行IF染色检测蛋白表达情况已确认其亚细胞定位,结果发现,在GFP对照组中,荧光存在于胞质和核内,而Ubi::OsNMCP1:GFP材料荧光仅存在于核内且在核外周。 qRT-PCR检验Ubi::OsNMCP1:GFP材料的叶片和根部中OsNMCP1在ABA和干旱胁迫下的基因表达情况,发现叶片和根部中OsNMCP1都表达上调。用OsNMCP1抗体进行WB检测,也表明在干旱胁迫下,OsNMCP1的蛋白表达量上调。结果表明OsNMCP1在水稻中响应干旱胁迫和ABA。 2、OsNMCP1正向调控干旱抗性 在ZH11材料中过表达OsNMCP,获得OsNMCP -OE株系,DJ和HY中OsNMCP基因突变系osnmcp1-1和osnmcp1-2。干旱处理后,OsNMCP -OE株系比ZH11表现出更强的耐旱能力,而osnmcp1-1和osnmcp1-2则比DJ和HY对干旱更敏感。这些表明OsNMCP1有抗旱能力。这些水稻品系生长后再进行干旱处理时,OsNMCP -OE株系表现出一定的抗旱能力,而osnmcp1-1和osnmcp1-2突变体系对干旱尤其敏感。因未观察到这些野生型和转基因系的叶片水分流失上在干旱处理后的有明显差别,作者检查了野生型和转基因系在种子成熟时的根部特征,发现OsNMCP -OE株系在根系长度和根系体积上都明显比ZH11强,甚至在干旱处理后表现更明显。而osnmcp1-1和osnmcp1-2突变体系则比DJ/HY根系长度更短、体积更小。以上结果进一步表明OsNMCP1能正向应答干旱胁迫,而这种正向应答可能是由于其增强了根部生长的原因。 3、 OsNMCP1增强根部生长 进一步查看这些野生型株系和转基因材料的根部表型。OsNMCP -OE株系有更长的初生根长而osnmcp1-1和osnmcp1-2突变体系初生根长更短。qRT-PCR检测这些株系的分生组织、延伸组织、成熟区域和根冠中OsNMCP1基因表达水平,作者发现在延伸组织中OsNMCP1基因表达水平最高,其次是分生组织,而成熟组织和根冠中OsNMCP1基因表达水平降低。为了了解根部表型是差异是否由于根细胞分化或者分裂导致,作者对OsNMCP -OE株系、osnmcp1-1和osnmcp1-2突变体系以及这些株系对应的野生型进行甲苯胺蓝染色。这些株系的初生根中,相对于对应的野生型,OsNMCP1-OE-5的分生组织最长、osnmcp1-1突变体系的最短。而在分生组织和延伸区域中,osnmcp突变体系细胞数明显更少。这些发现表明中OsNMCP1可能影响细胞数量和细胞大小。 为了进一步确认细胞分裂的影响,对这些株系的根部进行EdU染色。OsNMCP -OE株系的EdU信号明显增强,而osnmcp突变体系明显减弱。这些结果表明OsNMCP1可能通过控制细胞分离来调控根部生长。由于生长素控制根分生组织大小和细胞分离水平,作者检测了这些株系中的游离IAA浓度,结果显示OsNMCP -OE株系的IAA浓度增加而osnmcp突变体系的IAA浓度降低。osnmcp突变体系的短根系可以在一定程度上通过施加IAA获得恢复。这些结果表明在根部生长过程中,OsNMCP1可能与生长素有部分关系。 4、 OsNMCP1通过改变染色质可及性来调控许多与根系生长和干旱响应相关的基因 用OsNMCP1-OE-5 和 ZH11株系在正常情况下生长和在干旱条件下生长的材料的根系进行ATAC-seq和RNA-seq实验。ATAC-seq分别鉴定出9588和15253个差异peak,并且主要在TSS区域富集。干旱胁迫下增长的DARs和减少的DARs分别为12742和2511个,正常情况下为8791和1524个。进一步分析发现正常生长和干旱胁迫生长条件下分别有8934和8641个DAGs位于启动子区域,表明OsNMCP1可能主要起到正向调控染色质可接近性的功能并且通过改变启动子区域的染色质可接近性来改变下游基因的表达。 为了验证这种假设,作者使用同样的样本进行RNA-seq。将ATAC-seq和RNA-seq的结果进行联合分析发现正常情况下有362个上调基因一致,在干旱胁迫条件下有619个上调基因一致。这些共同区域定义为PEIGs,对这些PEIGs进行GO分析,发现这些基因主要关联到胁迫应答。8个与干旱胁迫相关的DEGs:OsCML15、OsCML25、OsMSR2、OsASR1、OsASR2、OsASR3、OsNAC133和OsNAC22在OsNMCP1-OE-5、osnmcp1-1和对应的野生型材料中qRT-PCR检测与测序结果一致。这些结果表明OsNMCP1可能通过调控这些基因来应对干旱胁迫和根部生长。 5、OsNMCP1与SWI/SNF染色质重塑复合物 OsSWI3C互作为了验证OsNMCP1是否与某种染色体重塑复合物互作,通过Y2H实验来进行验证,实验中包含OsSWI3A、OsSWI3B、OsSWI3C、OsSWI3D和OsSWI3E这几种染色质重塑因子。结果表明OsNMCP1只与OsSWI3C互作。为了进一步验证这种互作,作者在水稻原生质体中进行BiFC和Co-IP实验。结果都证实了OsNMCP1与OsSWI3C互作,这些实验证实OsNMCP1在水稻中可以与OsSWI3C直接互作。 6、OsSWI3C负调控干旱胁迫 为了评估OsSWI3C是否涉及干旱胁迫,作者构建了OsSWI3C过表达株系(3C-OE)和RNA干扰株系(3C-RNAi)。检测这些株系的抗干旱胁迫能力,发现干旱胁迫后的恢复处理,OsSWI3C-OE、OsSWI3C-RNAi株系表现出比ZH11更低和更高的存活能力。IF实验表明在正常条件和ABA处理条件下,OsSWI3C分布在核内,斑点分布在核质中能观察到,但是在核仁中观察不到。这些结果表明OsSWI3C是核蛋白并且负调控干旱胁迫。 OsSWI3C-RNAi的ATAC-seq结果与OsNMCP1-OE的ATAC-seq结果进行比对,OsNMCP1-OE在干旱胁迫下的上调基因与OsSWI3C高度相似,这些区域在TSS区域强烈富集,但是正常条件下生长的样本,OsSWI3C-RNAi株系在TSS区域分布显著性降低。在干旱胁迫下OsNMCP1-RNAi产生的17925个DARs中,有15199个明显增强,并且这些与OsNMCP1-OE结果类似,表明OsSWI3C在干旱胁迫下负调控染色质可接近性。对比OsSWI3C-RNAi和OsNMCP1-OE株系的结果,显示它们有544个共同基因(CoPEIGs),表明OsNMCP1和OsSWI3C的共调控。GO富集分析CoPEIGs,结果显示除了在转录调控类有富集外,其他类型并无富集。这些调控转录集中有45个TFs。从水稻表达数据库中提取与这些TFs相关系数大于0.7的RNA-seq的数据进行分析,结果显示有884个和726个共表达相关基因,其中459个基因上调,546个基因下调。这些结果表明OsNMCP1可能与OsSWI3C在干旱胁迫下通过不同的功能来共同调控下游基因表达。 qRT-PCR检测OsSWI3C-OE和OsSWI3C-RNAi和OsNMCP1-OE相对于野生型来说上调的基因,结果表明在正常生长条件下相对于ZH11,OsNMCP1-OE基因表达水平并没有显著性改变。但是OsERF48和OsbZIP23的表达水平在OsSWI3C-RNAi中,在干旱条件下相对于野生型,是显著性改变的。这些结果都表明OsSWI3C通过抑制干旱抗性基因或者根生长相关基因的表达来负调控干旱胁迫。 研究结论 作者提出调控模型:干旱胁迫可诱导OsNMCP1表达,OsNMCP1蛋白水平的升高可能导致更多的非周质OsNMCP1与OsSWI3C“相遇”。OsNMCP1与OsSWI3C之间的相互作用可能从SWI/SNF复合物中去除OsSWI3C,部分放松染色质的浓缩,从而调控包括转录因子在内的功能重要基因的表达。其中一些转录因子可能进一步调控与根系生长和干旱响应相关的下游基因的表达。 综上所述,这篇文章研究结果揭示了OsNMCP1在水稻根系生长和抗旱性中具有重要作用,涉及一种未见报道的基因调控机制,即叶片样蛋白与SWI/SNF染色质重塑复合物相互作用,降低复合物在干旱胁迫条件下对基因沉默的影响。植物叶片蛋白类基因调控抗旱性的新功能可能为抗旱作物的工程育种提供新的机制。 |
