案例分析
【项⽬⽂章】《WRKY27-RAP2.7调控模块通过调节肉桂醇脱氢酶7和谷胱甘肽S-转移酶F6,以此调控木质素生物合成和氧化还原稳态,进而促进耐冷性》
WRKY27-RAP2.7 Regulatory Module Promotes Cold Tolerance via Modulation of Lignin Biosynthesis and Redox Homeostasis by Regulating Cinnamyl Alcohol Dehydrogenase 7 and Glutathione S-Transferase F6
期刊:Plant Biotechnology Journal|影响因⼦:10.5|发表时间:2025年|发表单位:华中农业大学
研究背景:
低温胁迫会对植物的生长发育产生不利影响,严重制约柑橘果实的产量和品质。宜昌橙(Citrus ichangensis)作为一种耐寒柑橘种质,是研究耐寒适应性的宝贵遗传资源,但目前关于其低温胁迫响应背后的关键基因及其作用机制仍鲜有探索。
研究结果:
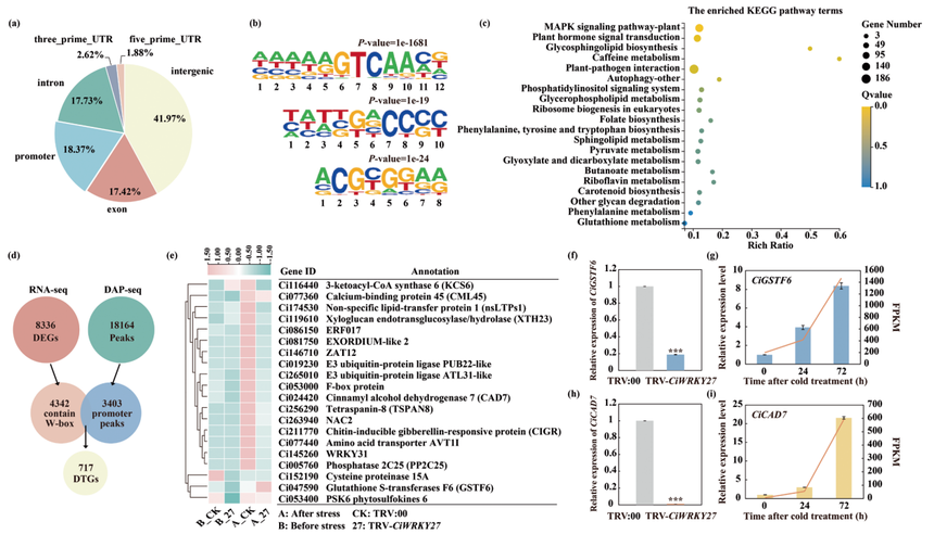
通过DAP-seq和RNA-seq揭示了通过调控CiCAD7介导的桔皮素生物合成和CiGSTF6依赖的ROS清除来调节抗寒性,此外,CiWRKY27还与受其调控的CiRAP2.7蛋白相互作用,形成一个关键的抗寒调控模块。为深入了解低温胁迫下桔皮素生物合成和ROS稳态的分子调控机制提供了有价值的信息,为柑橘等作物抗寒性的改良提供了有前景的分子模型。

图3 基于 DAP-seq 技术的CiWRKY27结合位点全基因组鉴定